Services on Demand
Journal
Article
Indicators
-
Cited by SciELO -
Access statistics
Related links
-
Cited by Google -
Similars in
SciELO -
Similars in Google
Share
DYNA
Print version ISSN 0012-7353On-line version ISSN 2346-2183
Dyna rev.fac.nac.minas vol.78 no.168 Medellín Oct./Dec. 2011
AUTOMATION AND CONTROL OF A CROSS-FLOW MICRO-FILTRATION PLANT: APPLICATION TO TROPICAL FRUITS PROCESSING
AUTOMATIZACIÓN Y CONTROL DE UNA PLANTA PILOTO DE MICROFILTRACIÓN TANGENCIAL: APLICACIÓN AL PROCESAMIENTO DE FRUTAS TROPICALES
EDINSON FRANCO MEJIA
Universidad del Valle, Colombia. edinson.franco@correounivalle.edu.co
CARLOS ANTONIO VELEZ PASOS
Universidad del Valle, Colombia. carlos.velez@correounivalle.edu.co
JESUS ALBERTO GONZALEZ
Universidad del Valle, Colombia. jesus.gonzalez@correounivalle.edu.co
Received for review February 3rd, 2010; accepted November 10th, 2010; final version November 19th, 2010
ABSTRACT: This paper presents the results of an applied approach to the automation of a micro-filtration plant used for the treatment of tropical fruit juices. Based on the assessment of the operation conditions of the original plant, through the analysis of the variables and control loops, the instruments selected for the automation and control of the operation variables and the computational tool used for the acquisition and data registry are described. In addition, the plant subsystems control loops adjustment methodology, which is based on reaction curves and heuristic techniques, is shown.
KEYWORDS: Cross-flow micro-filtration, automation.
RESUMEN: Este artículo presenta los resultados de una investigación aplicada a la automatización de una planta de microfiltración tangencial utilizada para el tratamiento de jugos de frutas tropicales. Con base en el estudio de las condiciones de operación de la planta original, mediante el análisis de las variables y de los lazos de control, se describen los instrumentos que se seleccionaron para la automatización y el control de las variables de operación, así como la herramienta computacional que se empleó para la adquisición y el registro de datos. Finalmente, se muestra la metodología de ajuste de los lazos de control de los subsistemas de la planta a partir de curvas de reacción y de técnicas heurísticas.
PALABRAS CLAVE: Microfiltración tangencial, automatización.
1. INTRODUCTION
Traditional pasteurization and concentration techniques noticeably affect the aromatic profiles and vitamin content of fruit juices due to the high temperatures involved. Cross-flow micro-filtration is an alternative technique based on non-thermal filtration through membranes, so that the organoleptic properties of the products are minimally affected [1]. Microfiltration can be used to separate the juice in two parts: the concentrated fibrous pulp (retained) and a clarified fraction, free from polluting microorganisms, that goes through the membrane (permeate). The clarified fraction, commercially sterile, can be subsequently concentrated in a non-thermal process with membranes and eventually be combined with sterilized pulp to produce a high-sensorial quality product. Before the filtration process, juices from tropical fruits, which have high pulp content, are subjected to a treatment with enzymes in order to hydrolyze soluble polysaccharides that cause an increase in viscosity and are also responsible for the fouling of the membranes with the corresponding decrease in permeate flow [2].
In order to optimize the juice clarification process through the cross-flow micro-filtration technique and give insights into its industrial application, the experimental apparatus was automated [3]. In the automation process, flexible and open technologies were considered which allowed for the modifying of the controller set point, for the varying of the control strategies, for remote operation, and for carrying out additional research on tropical fruits treatment. The control loops were adjusted by using a classical tuning technique.
The cross-flow micro-filtration process can be carried out with total recirculation or with concentration. In the first case, the permeate is mixed with the retained volume and later fed to the system, keeping the total volume constant. In the second case, the permeate is removed from the system. For concentration processing, the volumetric reduction ratio (VRR), which is defined as the ratio between the feed volume and the retained volume, must be set. Once the VRR is reached, it is kept constant by maintaining the juice level in the feed tank and removing a certain quantity of the retained volume, which is calculated on the basis of the permeate volume measured at the same time interval.
2. METHODOLOGY
The microfiltration apparatus (TIA®) available is shown in Figure 1. This apparatus operates with a minimum volume of 12 L and a maximum volume of 50. The apparatus comprises two ceramic tubular membranes with micro channels, which account for a total effective filtration area of 0.48 m2 and 0.2 mm pore diameter, a tubular heat exchanger, and two pumps for the feed and the recirculation. Initially, the pressures in the inlet and outlet were measured by Bourdon-type analog manometers and the temperature was measured with a capillary tube sensor. The flow meter was an analog indication rotameter. For the manual control of the apparatus, the system had a set of gate valves. The system pressure was regulated by operating valve VP1 and the flow was regulated by valve V08.
Figure 1. Initial configuration of the cross-flow micro-filtration unit. FP: feed pump, CP: circulation pump, V: valves, M: manometers, T: thermometer, D: flow measuring, FM: filtration module
Automation hardware and software solutions were considered for the process [3]. In the first case, commercial products were selected based on their performance sanitary characteristics, and price. In the second case, a product developed under the Linux operative system with open characteristics, reconfigurable, stable in real time applications and having a general public license (GPL) was selected. The specifications determined for plant automation allowed the identification of seven variables: flow, inlet pressure in the membranes, outlet pressure in the membranes, process temperature, tangential velocity, concentration, and flux. The specifications also allowed for the identification of five control loops: heat exchanger temperature, transmembrane pressure, retained flow, clarified flow (flux), and tangential velocity control. The control strategies selected and implemented will be explained in the results section.
Previous studies have established a start-up protocol with a gradual advance of the tangential velocity in a four-minute period while keeping the outlet pressure at its minimum allowable value (50 kPa) [1]. Once the operation velocity is reached, it is kept constant during the operation. Table 1 shows the most relevant characteristics of the variables considered in the automation process during the start-up and operation stages.
Table 1. Characteristics of the variables considered in the automation process

3. RESULTS
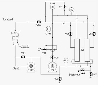
For the proper operation of the cross-flow micro-filtration plant, three critical variables were identified: the transmembrane pressure, the tangential velocity, and the fluid temperature. Figure 2 shows the PI&D diagram with instruments and control loops for the automated plant.
Figure 2. Diagram of the instruments of the automated plant
The control loops with a description of signals and ranges is presented in Table 2.
Table 2. Summary of control loops and associated variables

3.1 Hardware solutions
The hardware solutions, comprising instruments, valves, controllers, and protections, are explained below.
The transmembrane pressure control loop entailed two pressure transmitters: PT2 and PT1, placed at the inlet and outlet of the membrane modules; a proportional valve, VP1; a control target was used to maintain the transmembrane pressure on the set point. The variable can be controlled with a simple proportional integral action (PI).
The temperature control loop consisted of a heat exchanger, a PTC100 temperature sensor with 4-20 mA current output, and a two-state valve. The control target was used to maintain the product's temperature (TT) that flows through the membranes on the set point. This objective may be reached using a proportional control. As already explained, given the limitations with the actuator, a two-state valve with PWM strategy was implemented.
The velocity control loop was made up of a sensor flow (FIT) to measure the inlet flow to the membrane modules, and a one-speed driver (SC) for the circulation pump. The control action implemented was proportional, to maintain a voltage frequency ratio (V/f). In order to guarantee a slow start-up mode (progressive crossflow velocity), a velocity ramp was used until a selected value was reached.
The control of the clarified juice was carried out measuring the insoluble solids percentage by using the control of the volumetric reduction ratio (VRR). This variable is very useful in tangential microfiltration, since one of the most important objectives in clarification (making the insoluble solids percentage in the retained volume equal to the insoluble solids percentage in the initial juice, in order to guarantee the recirculation of this retained volume and its reuse in another industrial process) depends on this variable. In order to carry out the measurement online, a solids sensor in the juice is required. Since such a sensor was not available, the samples were taken to the lab and it was decided that this variable did not require an actuator but a measurement with a flow sensor. Further research in the area of online and real time electronic measurements of tropical fruit juice solids are needed. For example, Vaillant et al. [4] used a turbidimeter as a particle volumetric concentration indicator in the feed juice.
In order to implement the automation process, a PC was used for registration, command, and control purposes. An acquisition data card (PC12100 by National Instruments) and a signal conditioning electronic system were also used. A DC source to supply electrical signals to the control panel was implemented, in addition to signal conditioning circuits and a relay card for distant commands.
3.2 Software solutions
The software solutions consisted of a registry, command and control systems, acquisition data drivers, data storage, human-machine interface, and operative systems. These software solutions are described next.
Registry routines, command and control systems were implemented on a PC under the Linux operative system. The visualization and control programs were implemented by means of a GNU Scilab®INRIA software, Scicos under Scilab, and COMEDI libraries under LINUX operative system. For the interface between the instruments and the PC, a high-resolution acquisition data card (PCI 2100 National Instruments®) and electronic signal conditioning were used [5].
During the execution of the project, the Linux drivers for the PCI 2100 card for the inlet and outlet were developed [6]. Management of the acquisition cards was done by means of C libraries under Linux built with the unistd.lib and asm/io.lib libraries to access the necessary ports. The dynamic link libraries developed 16 or 32 reserve ports for data exchange, depending on the type of card being used. The written functions allow receiving and sending words and bytes (voltage representation) from and towards the ports.
The digital-analog converter (DAC) of the NI card presents an estimated 10 ms delay (there was a time delay of 15 ms to access a converted data) and the analog-digital converter (ADC) of the NI card presents a 50 ms delay. Since these controllers load the cards as modules, each one is recognized as a different module from which information is taken and delivered.
After developing the controllers in “C" language in Linux for data recognition and the functions and sub modules of the card, an interface between these controllers and Scilab® was created by using Scicos. Real time control of the process was implemented by taking and writing data with the card, monitoring and controlling by means of Scicos, then subsequently applying all Scilab tools to the obtained signal. Finally, the block construction in Scicos, which allows for PI and PID real-time control parameters variation for necessary software adjustment of the plant, was carried out.
3.3 Plant Modeling
In the plant automation process, the control was set taking into consideration small signal variations as well as decoupling and linear operation variables.
In order to model and control the process, arazá juice in total recirculation mode was initially processed.
In order to obtain the trans-membrane pressure model, reaction curves methodology was implemented by using the computational package ControlStation® [7]. A first-order linear model with dead time was found. The curves were executed for 150, 300, and 450 kPa. Figure 3 shows the reaction curve for the transmembrane pressure operating at 300 kPa.
Figure 3. Reaction curve for 3.0 bar (300 kPa).
In order to obtain the temperature model, the valve stage was switched from off to on. The data were registered and stored to introduce them in the ControlStation® software, which allows for us to obtain the reaction curve and the parameters for the P, PI, and PID controllers (Figure 4).
Figure 4. Temperature reaction curve in the MFT process
The tangential velocity was adjusted by using the Vaillant[1] information supply, following the ramp start up recommendations, and the maximal accepted flow in order to avoid membrane fouling.
3.4 Tuning Controllers
Tuning controller adjustments were executed using the reaction curves techniques (Figures 3 and 4) and the final gain method (Figure 5 and Table 3). In the design stage, ControlStation® computational software was used but later fine adjustments of the parameters were carried out. In all the cases, operation conditions of 35 °C and pressures of 1.5, 3, and 45 bar (150, 300, and 450 kPa) were considered
Figure 5. Response of the controller in final gain - TMP 3 bar (300 kPa)
Table 3. Adjustment parameters with the final gain method for TMP

For the pressure loop working at about 3 bar TMP (300 kPa) and 35 °C, the PI controller presented satisfactory results when arazá was processed.
For the tuning of the temperature loop it was believed that the process variation is linear and does not depend on the system pressure. This can be observed in Figure 4 which was obtained by carrying out a test with arazá juice perturbing the valve opening time. This figure shows that the temperature tendency is similar for the different pressure levels studied. According to this observation, temperature tuning was achieved in only one pressure level (3.0. bar, 300 kPa) for the whole range of temperature assessed.
The linearity of the temperature exchange process (Figure 6) in cross-flow micro-filtration of the arazá juice makes the control adequate for the PI strategy. Then, parameters K (gain) and T1 (time constant) were used to carry out the experiments (Table 4).
Figure 6. Temperature variation at different TMP (total recirculation)
Table 4. Values of the parameters of the controllers

4. OBSERVATIONS
In the lab tests carried out in the automated cross-flow microfiltration plant, it was found that when the soluble solids content was over 40%, the membrane modules were plugged faster due to the increase in the fouling layer, which cannot be removed with the tangential flow, for there is the risk of this fouling becoming irreversible.
Further studies can aim at establishing better models and improving hardware and software solutions for better performance.
5. CONCLUSIONS
A set of tools to implement an automatic system for research and teaching purposes in the food area, specifically in tropical fruit juice processing, was developed. These tools included the development of GNU hardware and software. An important characteristic of the tools developed was the open architecture, which offers possibilities for additional research aimed at developing other potentially high social impact products.
The automated cross-flow microfiltration plant offers the best conditions to carry out the clarification of arazá juice, based on permeate flux and product quality.
The control and automation of the cross-flow microfiltration plant allows conducting more reliable tests for the treatment of tropical fruits by means of the acquisition and data registry of the variables in the process.
ACKNOWLEDGMENTS
The authors are grateful to Diego Fernando De Los Ríos Coronado and Angelo Giovanny Ramírez López for their contributions to the automation adjustment. We are also indebted to Carlos Andrés Ramos Paja, Ángela María Maya and Adolfo Andrés Jaramillo, for the help they provided; and to COLCIENCIAS and Universidad del Valle for their financial and logistic support.
6. REFERENCES
[1] Vaillant F., Pérez A.M. and Viquez F. Microfiltración tangencial: Una alternativa innovadora para la transformación de frutas tropicales. La Alimentación Latinoamericana. 252, 38-46, 2004. [ Links ]
[2] Ortiz M, Vélez C. y Franco E. Modelos matemáticos de la colmatación de membranas en Microfiltración tangencial, Revista Ingeniería e Investigación, Vol. 28 No. 1, 123-132, 2008. [ Links ]
[3] Vélez, C; E. Franco y J.A. González. Nuevos procesos membranarios aplicados a frutas tropicales: ajustes hacia la fase industrial. Informe Final COLCIENCIAS. Febrero 2007. [ Links ]
[4] Vaillant F., A.M Pérez., O. Acosta, M. Dornier. Turbidity of pulpy fruit juice: A key factor for predicting cross-flow microfiltration performance. Journal of Membrane Science 325, 404-412, 2008. [ Links ]
[5] Franco E., Ramos C. and Maya A.M. Aplicaciones de Linux para simulación y control de procesos-software GNU y Scicos, Revista Energía y computación, Volumen XI, No. 2-Edición No. 20, 54-59, 2005. [ Links ]
[6] Ramos, C. Implementación de los drivers para la tarjeta de adquisición de datos y la creación de sus bloques en scicos, reporte interno Grupo de Investigación en Control Industrial -GICI, Agosto de 2000. [ Links ]
[7] Ramírez A. and De los Ríos D. Efecto de la temperatura y la presión transmembranaria en el proceso de microfiltración tangencial de jugo de arazá, Informe final de trabajo de grado como requisito para parcial para optar el título de Ingeniero Químico, Universidad del Valle, Facultad de Ingeniería, 2007. [ Links ]













