Introducción
El impacto social de la educación es un tema relevante para la comunidad global, de lo cual se deriva la necesidad de contar con maestros en todos los niveles educativos con las competencias que requiere el contexto mundial y los entornos complejos. La problemática detectada gira en torno a que los procesos de formación de maestros, tanto en etapa pregradual, posgradual y el mismo ejercicio de la profesión docente no se articula con las necesidades de los estudiantes frente a las problemáticas sociales que afectan a todos los entornos educativos, entre ellas: la violencia, el aumento de las personas infectadas por enfermedades de trasmisión sexual, el deterioro del planeta y el cambio climático, el desempleo, el analfabetismo, y la brecha tecnológica.
Lo anterior, implica la necesidad de generar proyectos e iniciativas locales, nacionales y mundiales que impacten en los currículos de las instituciones educativas donde se reflexione, se reestructuren y respondan de forma integral a los retos que imponen las diversas problemáticas que afectan los procesos educativos.
En Bogotá, la Secretaría de Educación Distrital (SED) es la entidad rectora de la educación inicial (preescolar), básica (primaria y secundaria) y media de acuerdo con el Decreto 330 de 2008. Actualmente, la SED cuenta con 19 direcciones locales de educación que agrupan 384 colegios oficiales. Cada una de estas instituciones presenta una estructura logística, organizacional y académica similar, pero los contextos, condiciones socioeconómicas y las necesidades de cada una de ellas son particulares.
Así mismo, los diferentes gobiernos de Bogotá han realizado esfuerzos significativos por mejorar la calidad educativa desarrollando iniciativas que optimicen la infraestructura, alimentación, transporte, ampliaciones de jornada escolar entre otras. No obstante, existe un nivel muy bajo de estrategias o programas de formación para los docentes que permitan mejorar sus competencias profesionales de manera continua, en pro de generar procesos de innovación en el aula que impacten de forma positiva los resultados académicos y formativos de los estudiantes.
Desde esta perspectiva, Bautista (2015) señala que las instituciones, sus miembros y en particular los maestros pierden la oportunidad de explorar, compartir y aprender experiencias significativas de innovación que pueden ser replicadas, adaptadas e incluso mejoradas. Esto podría llevar a la solución de una problemática que se ha generalizado dentro de los colegios públicos e incluso privados, que tiene que ver con la fragmentación del conocimiento. Es evidente que hay falencias y desconocimiento a la hora de poner en práctica las orientaciones curriculares, para el trabajo en proyectos interdisciplinares y complementarios, que contribuyan a la mejora continua de la calidad educativa y los procesos de innovación en el aula.
Teniendo en cuenta lo anterior, esta investigación formuló una estrategia de medición de factores de calidad de los procesos pedagógicos de enseñanza, aplicable a diferentes colegios oficiales de básica primaria y secundaria, luego se identificaron los niveles de calidad en los procesos de enseñanza, posteriormente se compararon esos niveles de calidad, para poder así evaluar los procesos pedagógicos de enseñanza en el marco de la gestión educativa.
En este sentido, el presente estudio de investigación realiza un aporte teórico y práctico para el mejoramiento de las prácticas de aula en el nivel de escolaridad básica primaria y secundaria en las áreas establecidas en la Ley General de Educación, 115 (Congreso de la República de Colombia, 1994). El aporte en el orden teórico se ubica en la formulación de una estrategia que parte de la comprensión de las dinámicas y fundamentos conceptuales de los proyectos de educación ambiental, sexual, de ciudadanía y convivencia, de emprendimiento y de manejo de la información; para establecer un diagnóstico del nivel de apropiación que los maestros tienen al respecto de estos temas y de cómo los involucran en sus prácticas docentes.
Por otra parte, busca que los maestros identifiquen sus fortalezas y debilidades en el desarrollo de procesos de índole curricular, metodológico, didáctico y de evaluación del aprendizaje que se desarrollan en el día a día de la escuela, con el fin de propiciar una práctica reflexiva alrededor de la enseñanza actual.
Otra razón fundamental para el desarrollo de este trabajo, se basa en comprender las nuevas dinámicas sociales que afectan el modo de aprendizaje que se han generado, producto del vertiginoso desarrollo tecnológico en el tema de comunicaciones, donde diversos estudios han demostrado que la apropiación y uso de las tecnologías de la información, se constituyen en una poderosa herramienta dentro del marco de la sociedad del conocimiento, para el acceso a la cultura y el desarrollo científico. Esta condición proporciona una nueva mirada a los procesos de formación de maestros, desde la cual se pueden aprovechar las bondades que ofrecen las redes, las aplicaciones, las plataformas, las comunidades y los entornos de aprendizaje como insumos fundamentales en el fortalecimiento del sistema educativo.
Se espera entonces que, la presente investigación beneficie el desarrollo de los saberes pedagógicos tanto en maestros en ejercicio, como maestros en formación de facultades de educación, pues se deben apropiar para el desarrollo de una práctica educativa eficiente y pertinente, que identifique a los maestros como profesionales críticos y reflexivos, capaces de sustentar los cambios y retos de la sociedad.
Los resultados de la investigación, permiten identificar diferentes procesos intercisciplinares y estrategias del aula que son susceptibles de ser mejoradas tanto en lo pedagógico, como a nivel de gestión educativa, que permiten la reestructuración de planes meso y micro curriculares, para garantizar mejores resultados en términos de prevención de las problemáticas sociales que afectan los entornos educativos.
Los resultados obtenidos, entre otros, en las pruebas de evaluación encuentran una afectación directa de múltiples factores en el orden de lo socioeconómico, político y cultural; por ello, esta investigación se centra en la evaluación de la pertinencia de los procesos vinculados a la enseñanza, fundamentada en la implementación de procesos interdisciplinares, que se dan desde las orientaciones o lineamientos curriculares concebidos desde la mirada de las diferentes autoridades educativas locales y nacionales de Colombia.
Referentes teóricos
La investigación desarrollada por Rodríguez y Wanda (2009), denominada “Liderazgo formativo y desarrollo sostenible de la calidad de la educación„ presenta una tesis alrededor del liderazgo escolar, que promueve el desarrollo sostenible de la calidad de la educación; la implementación de este proyecto tiene como prioridad el estudio del conocimiento cualitativo de las prácticas de liderazgo, centrado en la cultura organizativa escolar, teniendo como referencia la historia institucional y la innovación en un contexto socio cultural, interviniendo los diferentes estilos de liderazgo y la interacción con el desarrollo sostenible de la calidad de la educación formulando igualdad social en un contexto local, regional, nacional e internacional.
De la misma manera, Carrión (2013) en la investigación de artes humanas, titulada “Educación en competencias y valores: un proyecto comunicativo de materiales orientados al aprendizaje y la resolución de conflictos en las instituciones de educación secundaria en España„, define el momento en que surge la necesidad de analizar la educación, no sólo como un método para adquirir conocimiento sino como una acción eficaz para transformar personas a partir de los valores; este trabajo toma como punto de partida una amplia exploración de la integralidad del campo de las humanidades.
Fundamentos de los procesos de enseñanza
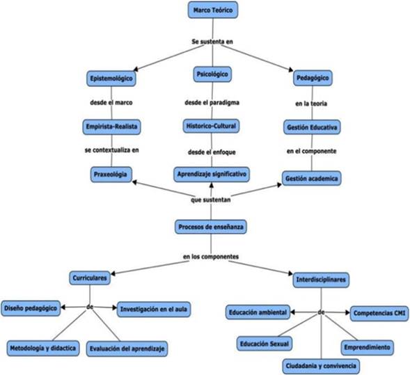
La investigación se fundamentó en paradigmas epistemológicos, psicológicos y pedagógicos, desde los cuales se plantean los elementos categoriales para la formulación de la estrategia de evaluación en dos ejes: el primero en procesos interdisciplinares y el segundo en factores curriculares de trabajo pedagógico. La figura 1, describe el proceso epistemológico y conceptual abordado en el proceso de la investigación.
Teniendo en cuenta que se pretendió analizar la calidad de procesos de enseñanza para el cambio social desde una mirada cualitativa, este trabajo desde su perspectiva científica se fundamenta en el cruce de lo gnoseológico y lo ontológico donde se define como el enfoque epistemológico el empirista-idealista, cuyo objeto se orienta al ejercicio praxeológico de los docentes en el desarrollo de sus prácticas de enseñanza.
El empirismo entendido como el desarrollo del conocimiento desde la experiencia externa y el idealismo que trata la naturaleza del “ser” como el resultado del pensar o de las mismas ideas. Este enfoque empírico-idealista según Padrón (2007) admite trabajo de campo, con acciones investigativas, inducción reflexiva, donde domina el sujeto sobre la evidencia o sobre la misma teoría, para convertir la evidencia en imágenes, sensaciones y emociones, como los más importantes contenidos de la conciencia que permitan reforzar o reconstruir constructos teóricos, en este sentido se procura elaborar una estrategia investigativa capaz de dilucidar las relaciones sistemáticas y constantes que existen en el comportamiento humano, individual y colectivo y sus efectos en la educación.
Posteriormente, este desarrollo epistemológico conduce a un proceso de reflexión de la práctica educativa y la relación con los problemáticas sociales de los entornos educativos y sus miembros.
La práctica pedagógica reflexiva
La búsqueda constante de la calidad educativa convoca a identificar los elementos que hacen parte de la práctica docente y asumir una posición reflexiva al respecto del entramado de procesos que hacen parte del proceso de enseñanza y, que a su vez, se constituyen en un sistema que reviste de un alto nivel de complejidad al buscar una nterdisciplinariedad para el desarrollo de un aprendizaje significativo.
En este sentido, Juliao (2013) sostiene que la práctica pedagógica se fundamenta en las particularidades y las características especiales y cambiantes que resultan de cada contexto y sus características socioeconómicas y de las diversas situaciones de aprendizaje, en este caso la práctica pedagógica es la labor profesional ejercida por el maestro, que transciende lo operativo e incursiona en la reflexión del trabajo realizado como principal fuente de conocimiento. Esto implica la necesidad de establecer un diálogo de saberes entre la teoría y la práctica, entre el saber y el hacer en un escenario dinámico que se ha de orientar desde una mirada crítica y reflexiva.
Ahora bien, a partir de esta perspectiva, se puede hablar del docente como un sujeto inmerso en una praxis constante, que en el ejercicio de su práctica se hace trascendente a la multiplicidad de aspectos tanto objetivos como subjetivos de las realidades del ser, los cuales han de permear en su quehacer pedagógico y le han de llevar a comprender que una educación pertinente para este tiempo, no puede caer en la linealidad o centrarse en una enseñanza disciplinar aislada, sino que por el contrario debe integrar los saberes sociales como una plataforma para la educación integral y debe reconocer las diversas problemáticas que imponen cada vez mayores retos a los procesos educativos.
Factores pedagógicos asociados a la calidad educativa
El aprendizaje significativo crítico desde la perspectiva de Moreira (2005), se reconoce como un enfoque que permite al sujeto formar parte de su cultura y, al mismo tiempo, estar fuera de ella. Se trata de una perspectiva antropológica en relación con las actividades de su grupo social, que permite al individuo participar de tales actividades, pero, al mismo tiempo, reconocer cuándo la realidad se está alejando tanto que ya no es captada por parte del grupo.
Desde esta perspectiva, es preciso entender praxeológicamente que la práctica pedagógica debe ser un sistema crítico y reflexivo, que se articula con la teoría del aprendizaje significativo crítico, que Moreira (2005) define como el enfoque pedagógico deseable para identificar desde la psicología factores que favorezcan el desarrollo de los procesos educativos. Con base en lo anterior, el aprendizaje significativo establece aportes educativos en torno a la comprensión de procesos de estructuración del conocimiento y cómo estos deben atender a una enseñanza que radique en el individuo y en el contexto donde se desarrolla, de esta manera la teoría tiene por principio que el nuevo conocimiento adquiera significados para el aprendiz y el conocimiento previo sea significativo y pertinente.
Los factores mencionados nos llevan a la comprensión de los elementos de análisis que se han de evaluar en los procesos de calidad de la enseñanza, teniendo en cuenta que Egido (2015) señala que al hablar de calidad nos encontramos con un concepto relativo, impregnado de valores, variable y diverso en función de las personas, del tiempo y del espacio; por tanto la calidad educativa es una de las expresiones más utilizadas actualmente en el ámbito educativo, como punto de referencia que justifica cualquier proceso de cambio o plan de mejora en términos pedagógicos.
El desarrollo de las categorías de la presente investigación, se centró en la comprensión de
los procesos pedagógicos desde la interdisciplinariedad, la cual es concebida, según Carvajal (2009), como una oportunidad de retomar el camino de la integración de conocimiento, para avanzar hacia un objetivo común de todas las instituciones educativas de garantizar una educación incluyente, pertinente y de calidad. Por lo anterior y para efectos de esta investigación, la interdisciplinariedad es entendida como el trabajo que se da entre varios saberes para generar calidad en las disciplinas.
Los factores metodológicos que favorecen la reflexión desde la práctica educativa se presentan en el siguiente apartado.
Metodología
El camino hacia el cómo se llega al conocimiento y que en la actualidad constituye el sustento de los procesos metodológicos de investigación en los estudios de las ciencias sociales conforman el punto de partida para el análisis de la estructura epistémica que ha de sustentar el presente trabajo, como señalan De Berríos y Briceño (2009), la comprensión del estudio del conocimiento permite orientar el plan de trabajo, diseño, o estrategia mediante la cual el investigador se relaciona con el contexto, entorno, ámbito o realidad, dentro de la cual analiza el fundamento teórico de la investigación.
Desde esta postura, se asume como enfoque epistemológico el empirista-realista, estos dos valores de carácter gnoseológico y ontológico reconocidos como tendencias filosóficas que generan un marco de carácter inductivo. Este enfoque aportó a la comprensión de la relación entre investigador y la realidad observada entendiendo que este condiciona el pensar a la naturaleza del ser y se convierte en una valoración de la conciencia y del espacio de las ideas.
Este trabajo se enmarca en la línea de investigación de evaluación educativa de doctorado en política y gerencia educativa para lo cual el marco metodológico del estudio se formuló como un estudio de tipo no experimental, cuyo objeto se centra en un análisis sistemático del manejo de los procesos interdisciplinares y las estrategias de trabajo en aula. Este tipo de trabajo según Sánchez (2002), requiere que el investigador adopte una estructura u organización esquematizada para relacionar y controlar las variables de estudio, con la posibilidad de realizar las comparaciones requeridas, ya que el objetivo principal fue evaluar la calidad de procesos de enseñanza en cohorencia con la política educativa en Colombia.
El enfoque de la investigación que se abordó es de carácter cualitativo, según Hernández (2014), perspectiva que puede concebirse como un conjunto de prácticas interpretativas que hacen al mundo “visible”, lo transforman y convierten en una serie de representaciones en forma de observaciones, anotaciones, grabaciones y documentos; a su vez, para Bernal (2010), este punto de vista permite al investigador entender una situación social como un todo, teniendo en cuenta sus propiedades y dinámica. En correspondencia, lo que buscó el estudio fue la comprensión del comportamiento del sistema educativo, para así conceptualizar acerca de la realidad con base en la información obtenida de la población estudiada.
En esta misma línea de investigación cualitativa y de la mano de Guerrero (2016), se propone tres momentos interdependientes: el primero, un análisis exploratorio de las problemáticas sociales, un segundo momento de descripción que lleva al examen de todos los segmentos de cada categoría con el fin de establecer patrones en los datos y el último momento, es la interpretación que supone integrar, relacionar y establecer conexiones entre las diferentes categorías desde un análisis de correspondencias múltiples.
El alcance de la investigación se aborda hasta un nivel descriptivo, que como lo mencionan Hernández, Fernández y Baptista (2014), permite un análisis sobre cómo se manifiesta un fenómeno y sus componentes. Por tanto, la investigación se orientó de tal manera que, a partir de la aplicación de los instrumentos de recolección de datos, se midiera en una primera instancia el nivel de apropiación de los docentes de los proyectos interdisciplinares que por ley se deben desarrollar en los colegios y por otro lado identificar aspectos significativos de sus prácticas de aula.
Muestra de la investigación
La muestra se seleccionó por conveniencia para la aplicación de instrumentos a 50 docentes de diferentes instituciones educativas de caracter público, de tres localidades de Bogotá: Bosa, Usme y Ciudad Bolívar, cuya característica radicaba en que cursaran programas de maestría y doctorado en diferentes universidades. Esta muestra utilizada a pesar de que no necesariamente es representativa de la población, a criterio del investigador es relevante porque se estudia desde las respuestas de docentes que están en procesos de actualización, hecho que marca un especial acento ya que se asume que son docentes reflexivos y trasformadores de su práctica pedagógica.
Respecto a los instrumentos utilizados para la recolección de la información se tiene, por un lado, un instrumento que consta de 60 indicadores distribuidos en cinco categorías sobre procesos educativos interdisciplinares. El segundo instrumento se compone de 60 indicadores distribuidos en cinco categorías sobre procesos para la enseñanza en el aula, diligenciados por 50 maestros de diversas áreas de conocimiento de las localidades de Bosa, Usme y Ciudad Bolívar.
En la figura 2, se presentan las categorías que se desarrollaron en los instrumentos de recolección de datos a partir del análisis de las orientaciones pedagógicas de cada componente.
El proceso de diseño de los instrumentos se presenta a continuación junto con los referentes teóricos revisados y analizados para la formulación de los indicadores de medición de cada categoría.
Instrumento 1. Procesos educativos interdisciplinares
El instrumento para analizar los elementos sociales de los procesos interdisciplinares se elaboró a partir del análisis de los siguientes documentos macrocurriculares:
Educación para el emprendimiento: la cultura del emprendimiento en los establecimientos educativos (Ministerio de Educación de Colombia, 2012).
Educación para la ciudadanía y convivencia: documento Educación para la Ciudadanía y la Convivencia - ECC de la Alcaldía Mayor de Bogotá Secretaría de Educación Distrital (2014).
Educación Sexual: Programa Nacional de Educación para la Sexualidad y Construcción de Ciudadanía - Módulos 1, 2, 3.
El Proyecto Pedagógico y sus hilos conductores (MEN, 2008).
Educación ambiental: lineamientos curriculares para el área de ciencias naturales y educación ambiental (MEN, 2007).
Este instrumento consta de 60 indicadores distribuidos en cinco categorías y fue diligenciado por 50 maestros de diversas áreas de conocimiento de las localidades de Bosa, Usme y Ciudad Bolívar.
Instrumento 2. Procesos para la enseñanza en el aula
El insumo para el diseño de este instrumento fue la experiencia previa de factores de análisis en el área de didáctica de las ciencias, desarrollados por el autor del presente trabajo, particularmente con aportes de Porlan (2018), frente a la formación de profesores en didáctica de las ciencias, y Moreira (2015), en cuanto al desarrollo del pensamiento crítico en el aprendizaje significativo como un enfoque pedagógico emergente.
Este instrumento cuenta con 30 indicadores distribuidos en cuatro categorías, desarrolladas por 50 maestros de diversas áreas de conocimiento de las localidades de Bosa, Usme y Ciudad Bolívar.
Resultados
Aplicación de la estrategia de evaluación
En este apartado se presentan los resultados producto del diligenciamiento de los instrumentos por parte de los docentes para evaluar su experiencia profesional y el nivel de formación académica frente al desarrollo de los procesos académicos para el mejoramiento del aprendizaje. Se presenta un análisis estadístico individual de los diferentes procesos medidos (figura 3), por medio de los instrumentos para poder detectar cuáles son los elementos que mayor intervención tienen en el proceso de mejoramiento curricular del Colegio Instituto Técnico Internacional.

Fuente: elaboración propia.
Figura 3 Resumen de procesos interdisciplinares en el Instituto Técnico Internacional.
La evaluación realizada a los maestros frente al conocimiento y apropiación de procesos interdisciplinares, analizada además con estadísticas de tendencia central donde en la escala Likert el resultado inferior es 1 y el más alto 5, arrojó que existe un nivel de conocimiento por debajo de los niveles de calidad esperados de la aplicación de las orientaciones curriculares. Ahora bien, al analizar específicamente el trabajo interdisciplinar, se obtuvo que la moda estadística para educación sexual tiene un nivel de satisfacción correspondiente a 4, en ciudadanía y convivencia se tiene un nivel de satisfacción de 4, educación para el emprendimiento obtuvo un nivel de 4, para el caso de educación ambiental el nivel fue de 4 y, respecto a, competencias para el manejo de información el nivel de satisfacción fue de 3 (Figura 4).

Fuente: elaboración propia.
Figura 4 Resumen de procesos pedagógicos en el Colegio Instituto Técnico Internacional.
Frente al tema de las prácticas de aula desarrolladas por los maestros, orientadas al logro de la calidad de los aprendizajes, el panorama genera elementos que están sujetos al desarrollo de procesos de mejoramiento continuo. A partir del mismo análisis estadístico ya mencionado, se obtuvieron como resultado los siguientes niveles de satisfacción a partir de la moda de: diseño curricular 4, en metodología y didáctica 3, en investigación en el aula 3 y en evaluación del aprendizaje 4. En este escenario, se considera esencial mencionar que el desarrollo de estrategias metodológicas y didácticas es un proceso bastante débil en las prácticas de los maestros. De igual manera, se identifica que estos procesos de investigación desde la educación básica siguen siendo débiles, a pesar de estar catalogado como un dinamizador del aprendizaje y un sistema eficiente para el desarrollo de significatividad en el aprendizaje.
Análisis de correspondencias múltiples para las localidades: Bosa, Usme y Ciudad Bolívar
Se realiza un análisis multivariado de los datos obtenidos en los instrumentos a través del método estadístico “Análisis de Correspondencias Múltiples”, cuyo objetivo es resumir un gran conjunto de datos en un número reducido de dimensiones con la menor pérdida de información posible. Cada dimensión explica un determinado porcentaje de variabilidad de los datos, que depende a su vez de las variables involucradas en cada análisis, y, es por esta razón,que los porcentajes de varianza explicada difieren en las gráficas expuestas.

Fuente: elaboración propia.
Figura 5 Mapa factorial de variables activas y variables suplementarias del Instrumento 1.
La figura 5, representa el mapa factorial de las 60 preguntas evaluadas en el instrumento nivel de apropiación de proyectos interdisciplinares para calidad educativa, además de las variables suplementarias como: localidad, colegio, área de conocimiento, años de experiencia y nivel profesional.
Las categorías evaluadas fueron: educación sexual, educación para la ciudadanía y la convivencia, educación para el emprendimiento, educación ambiental y manejo de la información; teniendo en cuenta la figura 1, las preguntas que más explican cada una de las categorías en mención respectivamente.
Se observa una relación directa de la localidad de Bosa con el hecho de que los maestros encuestados, de vez en cuando, materializan las ideas de los estudiantes en proyectos emprendedores y fomentan la reflexión sobre preconceptos y prejuicios alrededor del tema de la sexualidad. Además, los resultados muestran que frecuentemente los docentes generan iniciativas para apropiar canales de participación ciudadanas en escenarios como los medios básicos, enseñan también las dinámicas locales, regionales y mundiales de preservación del medio ambiente y emplean redes sociales como apoyo comunicativo para las clases (Figura 6).
Resultados por localidades procesos pedagógicos de aula
La figura 7, representa el mapa factorial de las 30 preguntas evaluadas en el instrumento 2, evaluación de procesos pedagógicos en el aula, y las variables suplementarias como lo muestra la gráfica.

Fuente: elaboración propia.
Figura 7 Mapa factorial de variables activas y variables suplementarias del instrumento 2.
Las categorías evaluadas fueron: diseño curricular, investigación en el aula, metodología, didáctica y evaluación. Teniendo en cuenta la Figura 8, las preguntas que más explican cada una de las categorías en mención respectivamente, son:

Fuente: elaboración propia.
Figura 8 Planos factoriales para evaluar el comportamiento de las localidades según las categorías en procesos pedagógicos de aula.
Según el plano factorial, Bosa y Ciudad Bolívar presentan un comportamiento homogéneo debido a que se encuentran muy cercanos en el plano. Se observa una relación directa de Bosa y Ciudad Bolívar, donde profesores de vez en cuando tienen los objetivos definidos para la realización de actividades y, asimismo, los trabajos de los estudiantes son coherentes con la naturaleza de la asignatura, además, de manera frecuente diseñan rúbricas que favorecen el proceso de evaluación cualitativa de su práctica pedagógica.
Discusión de resultados
En este apartado, se presenta la relación de los resultados obtenidos tras la implementación de la propuesta instrumental de evaluación de procesos de enseñanza con relación a los planteamientos de las investigaciones relacionadas, presentando las respectivas recomendaciones en cada categoría de análisis.
Al respecto, sobre la calidad en los procesos de enseñanza, el estudio de Serrano y Pontes (2015), propone que el desarrollo de competencias docentes en la formación inicial del profesorado de secundaria, se caracteriza por ser un proceso de cambio y adaptación pertinente a las demandas del sistema educativo actual.
Por su parte, Egido, Fernández y Fernández (2016) afirman que los sistemas de gestión de la calidad en los procesos de enseñanza deben propender al desarrollo de normas de convivencia en las escuelas, la participación de los docentes en iniciativas para mejorar estas y un clima positivo en ellas. En este mismo sentido, Casanova (2012) afirma que la revolución ha de darse en las aulas mediante el empoderamiento de los actores, de manera que se favorezca el cambio en la metodología evaluativa coherente.
Lo anterior, propone una transformación de fondo para el fortalecimiento del componente de la didáctica reconocido como un factor esencial en la calidad de los procesos de enseñanza, a este respecto Egg (1999) plantea que cada uno de los que hacen parte del proceso, deberán poseer la competencia en su propia disciplina y, algún grado de conocimiento de los contenidos y didácticas de las demás disciplinas, para enriquecer el proceso de formación integral de los estudiantes.
No obstante, Toranzos (2010) determina que la eficacia en la educación se entiende como aquella que logra que los alumnos realmente aprendan lo que se supone deben aprender, aquello que está establecido en los planes y programas curriculares al cabo de determinados ciclos o niveles; contrario a esto, Robinson (2012) señala que no tiene ningún sentido que todos los habitantes tengan las mismas competencias, que se sigan homogenizando las habilidades.
Frente a todo esto, el análisis multivariado demostró que es muy baja la materialización de proyectos que fomenten el desarrollo de competencias generales, por su parte esta investigación intenta consolidar una propuesta donde se apropien los canales de participación ciudadana en escenarios que enseñen las dinámicas sociales locales, regionales y nacionales.
Por otra parte, en uno de los elementos de análisis de esta investigación gira en torno a los sistemas interdisciplinares en el proceso de enseñanza, pues Morin (1999), quien afirma que el marco de formación los conocimientos pertinentes para el siglo del siglo XXI, la educación debe contemplar el contexto, lo global, lo multidimensional y lo complejo, entendiendo este planteamiento surge la necesidad de establecer nuevas dinámicas aplicadas en los procesos de formación académica.
Así mismo, Gershenson (2013) menciona que dentro de un enfoque sistémico el objeto de estudio está delimitado por estructuras dinámicas que no se componen de elementos homogéneos desde los diversos estamentos, razón por la cual, el trabajo interdisciplinar ha de contemplar las oportunidades que comprender la complejidad de las estructuras sociales del entorno.
Otro factor determinante en la calidad de los procesos de enseñanza es la evaluación de los aprendizajes. Desde este factor, Beauvais (2012) argumenta que la evaluación se convierte en un elemento orientador del proceso de enseñanza-aprendizaje, ya que presupone un tiempo para deliberar, reflexionar, analizar y reconocer pros y contras antes de tomar alguna decisión sobre el valor de una persona.
Desde la perspectiva de la formación docente afirma Nuño (2012), que los procesos de evaluación están sujetos a factores heterogéneos de concepción debido a que las plantas de docentes están compuestas por profesionales educados en instituciones distintas, culturas y corrientes epistemológicos diferentes que implica que cada uno ejerce su profesión tal como ha sido formado y evaluado.
Se deba agregar que, Pimienta (2012) señala que las competencias se presentan como un factor de medición de procesos requeridos para la resolución de problemas y situaciones de un contexto determinado, entendido como “el desempeño o la actuación integral del sujeto, lo que implica conocimientos factuales o declarativos, habilidades, destrezas, actitudes y valores, dentro de un contexto ético” (p. 15). Los resultados de la investigación demuestran que los factores puntuales que presentan la mayor dificultad obedecen a procesos de diseño de rúbricas que favorecen el proceso de evaluación cualitativa de los procesos.
En la misma línea de análisis de resultados de los procesos de enseñanza complementarios, se aborda ahora el componente de las tecnologías aplicadas a la educación y las competencias para el manejo de la información (Eduteka, 2006). En este sentido, Jacobina (2009) plantea en la tesis doctoral denominada “Gestión escolar y nuevas tecnologías en el sistema público de enseñanza del Departamento de Didáctica, Organización Escolar y Didácticas Especiales”, que es necesario identificar y analizar la gestión desarrollada en los centros educativos la implementación de programas educativos con el uso de las TIC.
Tomando como referente las políticas públicas, Castells (2014) señala que las tecnologías de la información en la práctica pedagógica se inscriben en un proceso educativo, como proyecto de formación complementaria que tiende hacia el desarrollo de una sociedad informacional. Desde esta misma mirada, Sáez (2011) afirma que es importante identificar las actitudes y opiniones que mantienen los docentes respecto de las TIC y, a su vez, las ventajas que ellos perciben de su uso y las soluciones que aportarían ante las dificultades que se presentan en la enseñanza. Asimismo, Alvariño, et al. (2000), propone que debe existir una incorporación de una formación tecnológica básica y de las “nuevas competencias” en la columna de la educación obligatoria.
Los resultados del estudio reflejan que, existen dificultades en aspectos relacionados con el tratamiento de la información para encauzar procesos de investigación en el aula y, que también los niveles de producción de información son mínimos en el contexto de aplicación de la presente investigación.
Con referencia al proceso de formación en ciudadanía y convivencia, Rodríguez (2013) propone que para cumplir con los retos de la sociedad actual, según un entorno social y cultural, se debe implementar una nueva forma de liderazgo formativo para el progreso permanente de la calidad de la educación, en la organización escolar que transforme sobre bases éticas y morales, soportadas en los inicios de la solidaridad y democracia escolar.
De la misma manera, Carrión (2013) identifica la necesidad de elaborar recursos y formas de movilizar a los estudiantes para desarrollar una educación por competencias con un marco referencial basado en valores. Por su parte, Bourdieu (2000) señala que la educación juega un papel fundamental en cuanto supone un proceso de empoderamiento a través del cual los y las estudiantes, desde un punto de vista antropológico y sociológico, incrementan su acervo cultural y abren nuevas oportunidades de acceso a los capitales simbólicos, económicos y sociales.
En los resultados obtenidos en el estudio se detecta que los elementos de mayor falencia en los escenarios de formación para la ciudadanía, se presentan en el desarrollo de acciones de sensibilidad e incidencia sobre cuestiones de la escena pública mundial, que afectan a distintos grupos de personas. De modo que, esta investigación concluye que es urgente desarrollar acciones de intervención, que abarquen la necesidad de generar iniciativas para apropiar canales de participación ciudadana en escenarios como los medios básicos, promover mecanismos de participación estudiantil en los órganos de dirección de las instituciones y, estimular la interacción de estudiantes y profesores de distintos programas y áreas del conocimiento.
En el mismo escenario formativo, la investigación analizó la problemática de la educación sexual desde el quehacer docente con Cruz (2011), quien señala que la educación de la sexualidad en el currículo busca que su presencia sea importante y un objetivo fundamental para una educación integral. Sin embargo, se evidencia la carencia de competencias de los docentes para la enseñanza de la educación sexual, así como la necesidad de cambiar la metodología de estas prácticas pedagógicas en los establecimientos educativos. Es por esta razón que Cerruti (2008) planteó que para posibilitar conductas saludables, placenteras y responsables en materia de educación sexual y reproductiva, es necesario desarrollar un proceso educativo, en el que se reflexione sobre los distintos elementos que intervienen en la conformación de las actitudes y los comportamientos.
En consecuencia, la información obtenida en el presente estudio arrojó que existen dificultades en el desarrollo de prácticas de enseñanza donde se fomente el conocimiento científico alrededor de la sexualidad que genere aprendizajes que permitan a los estudiantes vivir una sexualidad sana y responsable. Por lo tanto, se recomienda a las instituciones educativas establecer redes de apoyo con entidades o instituciones especializadas en sexualidad y, abordar el tema de identidad de género, orientación sexual y comportamientos culturales de género como hilos conductores de la educación sexual.
Finalmente, otro factor analizado de gran trascendencia en el ámbito local e internacional corresponde al tema ambiental y el cuidado del planeta, respecto a este, Torres (2005) plantea que es indispensable formular estrategias pedagógicas orientadas al desarrollo y fortalecimiento de competencias de pensamiento científico y ciudadano, que permitan comprender las interacciones de la naturaleza, de la sociedad y de la cultura, en contextos ambientales particulares, como lo es en este caso la educación ambiental.
Acorde con los resultados del estudio, se detecta que los elementos que presentan fallas en este escenario hacen referencia a la dificultad de generar procesos de investigación en el aula, para evaluar e identificar los problemas ambientales del entorno. En definitiva, se sugiere enseñar las dinámicas locales, regionales y mundiales de preservación del medio ambiente, fomentar el aprendizaje del conocimiento ambiental con padres de familia y, generar diálogos de saberes con sus pares académicos para el fortalecimiento del proyecto institucional de educación ambiental.
Conclusiones
Se puede concluir de manera general que, el nivel de trabajo interdisciplinar a partir de las orientaciones de las autoridades educativas debe fortalecerse en todas las categorías analizadas. Preocupa particularmente que el uso de TIC como mediación didáctica sigue siendo muy lejana en el desarrollo de las prácticas docentes, al igual que la educación sexual y ambiental, lo que constituye un escenario poco alentador si se trata de proporcionar una formación integral para los estudiantes.
Es necesario señalar que la evaluación realizada a los docentes frente al conocimiento y apropiación de procesos interdisciplinares, arrojó que existe un nivel de conocimiento por debajo de los niveles de calidad esperados de la aplicación de las orientaciones curriculares para el trabajo interdisciplinar, específicamente al analizar la moda estadística obtenida para educación sexual.
Lo anterior permite concluir de manera general que, el nivel de trabajo interdisciplinar a partir de las orientaciones de las autoridades educativas debe fortalecerse en todas las categorías analizadas, genera intranquilidad que el uso de las TIC como mediación didáctica sigue estando muy lejano en el desarrollo de las prácticas docentes, al igual que la educación sexual y educación ambiental, lo que constituye un escenario poco alentador, si se trata de proporcionar una formación integral para los estudiantes.
Frente a las prácticas de aula desarrolladas por los docentes, orientadas al logro de la calidad de los aprendizajes; el panorama genera elementos que están sujetos al desarrollo de procesos de mejoramiento continuo. De igual manera, se pudo identificar que el desarrollo de estrategias metodológicas y didácticas es un proceso bastante débil en las prácticas de los docentes de la educación básica. Es decir, los docentes al parecer no son conscientes de su saber, de sus experiencias y de las posibilidades que el acervo cultural, personal y colectivo brinda cuando se despliega de modo pertinente un proceso de investigación desde la educación básica, como dinamizador del aprendizaje en un sistema eficiente para el desarrollo de significatividad en el aprendizaje.
Un análisis comparativo de las localidades de Usme, Ciudad Bolívar y Bosa, demostró por método de correspondencias múltiples en la evaluación de procesos interdisciplinares en términos generales, muestra que hace falta fortalecer las categorías evaluadas en las instituciones. Se observa particularmente de la localidad de Bosa, que la categoría de emprendimiento resulta la de menor desarrollo. Para el caso de la localidad de Ciudad Bolívar, la categoría de sexualidad presenta el menor grado de satisfacción y en el caso de la localidad de Usme es la categoría de medio ambiente la categoría que presenta mayor dificultad.
Para terminar, en lo que se refiere al desarrollo de procesos pedagógicos de aula, y de acuerdo con el instrumento de evaluación, las respuestas de los profesores de las localidades estudiadas se encuentran en niveles satisfactorios en las categorías evaluadas; es decir, se reconocen los procesos y prácticas de aula que se desarrollan dentro de las instituciones. Bosa y Ciudad Bolívar presentan un comportamiento homogéneo mientras que Usme presenta resultados menos satisfactorios.
















