Introducción
Los sistemas de comunicación móvil celular desde su comercialización a finales del siglo XX, han evolucionado de modo vertiginoso en cuanto a cobertura, servicios, tecnología y regulación, llegando al sistema de comunicación de Cuarta Generación, donde se encuentra la tecnología de Evolución de Largo Término (LTE, Long Term Evolution) la cual incrementa la eficiencia espectral y soporta el tráfico por conmutación de paquetes con movilidad transparente y calidad de servicio (Holma y Toskala, 2011).
LTE emplea Mecanismos de Gestión de Recursos Radio (RRM, Radio Resource Management), para utilizar los recursos de manera eficiente, uno de los mecanismos más importantes es el Control de Potencia (PC, Power Control) para mitigar los fenómenos presentes en el canal inalámbrico (Holma y Toskala, 2011). El Control de potencia se encarga de determinar la potencia de transmisión necesaria en cada momento en el Equipo de Usuario (UE, User Equipment) y es utilizado principalmente en el enlace de subida para mitigar las pérdidas de propagación de cada usuario del sistema, utilizando una combinación de control de potencia en lazo abierto y lazo cerrado (Sallent y Romero, 2014).
El objetivo de esta investigación es contribuir en la construcción del Simulador Básico a Nivel de sistema para LTE desarrollado en el Grupo de Radio e Inalámbricas (GRIAL) de la Facultad de Ingeniería Electrónica y Telecomunicaciones de la Universidad del Cauca (Arteaga y Martínez, 2014), agregando algoritmos de control de potencia para analizar el efecto que tiene en el desempeño de la red LTE.
El artículo está organizado en cuatro secciones, la primera se encarga de los conceptos teóricos asociados a las redes LTE y específicamente al control de potencia, en la segunda sección, se presenta la metodología empleada para el diseño e implementación del algoritmo de control de potencia y su desarrollo, posteriormente se describen los resultados obtenidos de la implementación del algoritmo de control de potencia en la herramienta de simulación, finalizando con las conclusiones obtenidas del desarrollo de este proyecto.
1. Marco teórico
En esta sección se presentan los conceptos asociados a LTE, su arquitectura, la RRM, explicando con mayor detalle los procesos de control de potencia, que facilitarán la comprensión de las secciones siguientes.
1.1. LTE
LTE proporciona una tecnología capaz de soportar altas velocidades de transmisión, mayor eficiencia espectral, disminución del retardo, eficiencia en el uso del espectro, interacción o compatibilidad con otras tecnologías de acceso radio del 3GPP (GSM, WCDMA/HSPA y Acceso Múltiple por División de Código Síncrono de División de Tiempo), agregando nuevas características a la red que son definidas en las versiones 8, 9 y 10 del 3GPP
1.2. Arquitectura de red
En 2004, el 3GPP comenzó con el estudio sobre la evolución a largo término de los Sistemas de tercera generación, con el fin de mantener en operación los sistemas móviles del 3GPP por 10 años o más, entregando a los futuros usuarios de telefonía móvil altas velocidades de datos y baja latencia, resultando la arquitectura de alto nivel de la Figura 1 (Cox, 2012).
La nueva arquitectura se divide en tres componentes que cuentan con su propia arquitectura interna: el Equipo de Usuario, la red de acceso terrestre evolucionada UMTS (E-UTRAN) y el Núcleo de Paquetes Evolucionado (EPC, Evolved Packet Core), el cual a su vez comunica con las redes de paquetes de datos en el mundo exterior, como internet, o redes corporativas privadas, esta se presenta en la Figura 2.
La nueva arquitectura no cuenta con la conmutación de circuitos, por lo tanto realiza las llamadas de voz sobre IP. La Red de Acceso Radio Terrestre Universal Evolucionada (E-UTRAN, Evolved Universal Terrestrial Access Network) gestiona la comunicación radio del EPC con el terminal de usuario. Esta arquitectura concebida para no afectar la co-nectividad IP del usuario con la Red de Paquetes de Datos (PDN, Packet Data Network).
La E-UTRAN solo tiene un elemento, el eNB, que integra varias funciones como: gestión de recursos radio, compresión encabezados IP y encriptado del flujo de datos de usuario, selección de una MME adjunto a un UE cuando la ruta a una MME no puede ser determinada con la información suministrada por el UE, enrutamiento de los datos del plano de usuario hacia la pasarela de servicio S-GW, planificación y transmisión de los mensajes de paging e información de difusión (Artiza, 2016).
1.2.1. Gestión de Recursos Radio (RRM, Radio Resource Management)
El objetivo de la RRM es asegurar el uso eficiente de los recursos radio, para brindar servicios a los usuarios acorde a los parámetros de calidad de servicio configurados. Entre las principales funcionalidades de RRM en la capa física se encuentra el Control de Potencia (PC, Power Control), encargado de determinar la potencia de transmisión necesaria de la señal que corresponde a un conjunto de subportadoras asignadas a los diferentes usuarios. Se utiliza principalmente en el enlace subida para mitigar el efecto del desvanecimiento y las pérdidas de propagación de cada usuario, utilizando una combinación de control en lazo abierto y lazo cerrado (Sallent, 2014).
1.3. Control de potencia
El control de potencia hace referencia a la a la configuración de la potencia de transmisión respecto a los recursos radio disponibles en el sistema, con el objetivo de mantener la calidad del enlace y la calidad de servicio deseada, definida por la Tasa de Error de Bloque (BLER, Block Error Rate) o la Tasa de Error de Bit (BER, Bit Error Rate), para minimizar la interferencia en el sistema y maximizar la duración de la batería del equipo terminal (Mirama y Quintero, 2016).
1.3.1. Funciones del control de potencia
Las funciones del control de potencia son:
Gestión de la interferencia: debido a la naturaleza de las emisiones inalámbricas, las señales interfieren entre sí. En LTE se utiliza el control de potencia para reducir la interferencia inter-celda (Cardona, et al. 2011).
Gestión de la energía: debido a la energía limitada de la batería del UE, la conservación de la energía es primordial para el tiempo de vida de los dispositivos móviles e incluso de la red. El control de potencia incrementa la duración de la batería de los UEs controlando la potencia de transmisión.
Gestión de la conectividad: debido a la incertidumbre y variación en el tiempo del canal inalámbrico, el eNB debe recibir un mínimo nivel de señal del UE para mantener la conexión. El control de potencia ayuda a sostener la conexión entre el UE y el eNB a pesar de las variaciones del canal.
El PC puede afectar sustancialmente la capacidad y la calidad percibida de los sistemas inalámbricos celulares; independientemente del modo de acceso, es necesario para combatir la interferencia inter-celda co-canal que surge de la reutilización de frecuencias (Chiang, 2008).
En LTE, el control de potencia para el DL determina la Energía de Transmisión por Elemento de Recurso (EPRE, Energy per Resource Element) y se conoce la potencia disponible en todo momento para la transmisión, por ello para el eNo-deB no es crítico distribuir toda la potencia disponible uniformemente entre los Bloques de Recursos (Comes, et al. 2010).
En el enlace subida, LTE es ortogonal por lo cual no presenta ninguna interferencia entre los usuarios de la misma celda, mientras que si existe interferencia inter-celda entre usuarios de celdas vecinas que estén empleando el mismo conjunto de subportadoras. El control de potencia se emplea para determinar la potencia de transmisión del UE, considerando los efectos del desvanecimiento y las pérdidas de propagación. Además el control de potencia contribuye al ahorro de batería del dispositivo.
1.3.2. Esquemas de control de potencia
Los algoritmos de control de potencia de acuerdo a la señalización y arquitectura de control se dividen en dos grupos:
Control de potencia centralizado: un controlador central cuenta con toda la información sobre las conexiones establecidas, ganancias del canal en cada momento y controla todas las potencias transmitidas por los equipos de usuario en la red. Este esquema requiere de una amplia señalización de control sujeta a retardos y congestión, no es fácil de implementar, pero contribuye con el diseño de los esquemas de control de potencia distribuidos.
Control de potencia distribuido: requiere de varios controladores descentralizados, donde cada uno controla la potencia de los transmisores bajo su gestión, generalmente situados en la misma celda, en este caso el algoritmo depende solo de información local. Este esquema es fácil de implementar, por su naturaleza descentralizada (Cavalcanti y Andersson, 2009) (Rohwer, Abdallah y El-osery, 2002).
De acuerdo a las variaciones del canal los esquemas de control de potencia se dividen en dos tipos:
Control de Potencia lento: diseñado para compensar las variaciones lentas del canal (pérdidas de propagación dependientes de la distancia, pérdidas de antena, y desvanecimiento por sombra).
Control de potencia rápido: diseñado para compensar las variaciones rápidas del canal (desvanecimiento rápido) (Quintero, 2008).
Relacionado con la información enviada al móvil para establecer su potencia de transmisión los algoritmos de PC son:
Control de potencia en lazo abierto (OLPC, Open Loop Power Control): la potencia es establecida en el UE, usando parámetros internos y mediciones obtenidas a partir de las señales enviadas desde el eNB, sin retroalimentación del mismo (Ver Figura 3)
Control de potencia en lazo cerrado (CLPC, Closed Loop Power Control): el eNB retroalimenta al UE los parámetros con los cuales este fue escuchado o detectado de tal manera que le permita realizar los ajustes necesarios en su potencia de transmisión (Ver Figura 4).
Con base al elemento que realiza el control de potencia puede ser:
Control de potencia en UL: el eNB indica al UE la potencia con que debe transmitir para alcanzar la calidad de servicio deseada.
Control de potencia en DL: el eNB ajusta su potencia dependiendo del área de cobertura y el tráfico.
Teniendo en cuenta el parámetro utilizado para realizar el control de potencia puede ser:
Basado en intensidad de potencia: el receptor mide constantemente la intensidad de la señal proveniente del transmisor y de acuerdo al valor medido y el valor de potencia deseado, se envía un comando para aumentar o disminuir la potencia de transmisión.
Basados en SINR: el receptor mide la SINR, para ajustar la potencia del transmisor y alcanzar la Calidad de Servicio (QoS, Quality of Service) deseada.
Basados en BER: El receptor, compara el número promedio de bits erróneos con respecto a una secuencia de bits original, para indicar al transmisor el incremento o disminución de su potencia.
Las técnicas de control de potencia se resumen en la Tabla 1.
Tabla 1 Clasificación de las técnicas de control de potencia.

Fuente: Adaptación de Paz, et al. 2014.
1.4. Control de potencia en lte
En el enlace bajada en LTE, el ajuste de potencia es semi-estático, donde el eNodeB ofrece su capacidad de potencia fija por bloque de recurso, es decir, cada bloque de recurso tiene la misma potencia de transmisión y es máxima cuando todos los PRBs han sido asignados.
En el enlace subida, LTE emplea una combinación de control de potencia de lazo abierto y lazo cerrado. Esto en teoría, requiere menos retroalimentación que un esquema únicamente en lazo cerrado, ya que la realimentación es necesaria, solo cuando la estimación de la potencia de transmisión del UE no es satisfactoria (Simonsson y Furuskar, 2008.). (Sesia, Toufik, y Baker, 2011). En el enlace subida el control de potencia se realiza para el Canal Físico Compartido (PUSCH, Physical Uplink Shared Channel), el Canal Físico de Control (PUCCH, Physical Uplink Control Channel) y Señal de Referencia de Sondeo (SRS, Sounding Preference Signal) (ETSI, 2017).
El control de potencia en el enlace de subida consta de dos partes, el PC en lazo abierto donde el UE basado en las mediciones de las pérdidas de propagación de la señal proveniente del eNB, estima la potencia de transmisión para iniciar la transferencia de datos y el PC en lazo cerrado en donde el eNB a través del Canal Físico de Control del Enlace Bajada(PDCCH, Physical Downlink Control Channel) envía correcciones para mantener o disminuir la potencia de transmisión, añadiendo estas correcciones a las mediciones de lazo abierto para calcular la potencia de transmisión total de UE.
El UE controla su potencia de salida para mantener la Densidad Espectral de Potencia (PDS, Power spectral density) transmitida, potencia por Hz, constante e independiente del ancho de banda asignado (# de PRBs) (Nokia Siemens)
El control de potencia en LTE se realiza para el Canal Físico Compartido en el Enlace Subida (PUSCH, Physical Uplink Shared Channel), el Canal Físico de Control del Enlace Subida (PUCCH, Physical Uplink Control Channel) y Señal de Referencia de Sondeo (SRS, Sounding Reference Signal). Las expresiones para cada una de estas señales siguen los mismos principios básicos y se pueden considerar como la suma de dos términos principales (Sesia, Baker y Toufik, 2011.) como se presenta en la ecuación 1.
Donde,
PRB Potencia por Bloque de Recurso.
POB Punto de Operación Básico en lazo Abierto.
CD Compensación Dinámica.
1.4.1. Control de potencia en Canal físico compartido en el U
El ajuste de la potencia de transmisión del UE para la transmisión del Canal Físico Compartido en el Enlace de Subida (PUSCH, Physical Uplink Shared Channel) P PUSCH en la subtrama i se define por la ecuación 2:
Donde,
P CMAX es la máxima potencia de transmisión permitida por el terminal, definida en la recomendación TS 36.101 (ETSI, 2012).
M PUSCH es el ancho de banda asignado al PUSCH, expresado en número de bloques de recursos válidos para la subtrama i.
P 0PUSH es el parámetro compuesto de la suma de un componente específico de la celda emitido por el eNB y un parámetro específico del UE.
α(j) es el factor de compensación fraccional de las pérdidas de propagación. Es un parámetro específico de la celda de 3 bits. α { 0.0, 0.4, 0.5, 0.6, 0.7, 0.8, 0.9,1.0}
PL son las pérdidas de propagación del enlace de subida estimadas por el UE en dB con base a la Potencia Recibida de la Señal de Referencia (RSRP, Reference Signal Received Power).
Δ TF (i) es un parámetro específico del UE que ajusta el nivel de potencia de acuerdo a la modulación y tasa de codificación para llegar a la SINR deseada.
f(i) es un valor de corrección especifico del UE aplicado para el ajuste de potencia en lazo cerrado (ETSI, 2017), (Ghosh y Ratasuk, 2011).
1.4.2. Control de Potencia en el Canal Físico de Control en el UL (PUCCH)
El ajuste de la potencia de transmisión en el UE para el Canal Físico de Control en el Enlace de Subida (PUCCH, Physical Uplink Control Channel) en la subtrama i es definido por la ecuación 3:
El control de potencia del PUCCH, no utiliza el factor de compensación fraccional ya que se requiere de la compensación total para encontrar la SINR objetivo representada por el parámetro . Sin embargo, debido a los diferentes formatos del PUCCH se tienen diferentes requerimientos de SINR, por ello es necesario considerar los siguientes parámetros de ajuste:
es un valor dependiente del formato del PUCCH, donde corresponde al número de bits de información de la calidad del canal y es el número de bits HARQ. Cuando solamente bits de reconocimiento HARQ son transmitidos este parámetro se configura en cero.
es el parámetro de ajuste de potencia basado en el formato del PUCCH transmitido. El ajuste se realiza respecto a la potencia requerida para el PUCCH formato 1a.
g(i) Es un valor de ajuste específico del UE dado por los comandos de Control de Potencia de Transmisión (TPC, Transmit Power Control) (Ghosh y Ratasuk, 2011).
2. Metodología
El proceso de diseño e implementación del algoritmo de control de potencia en el Simulador Básico a Nivel de Sistema para LTE, se desarrolla bajo la metodología del Proceso Racional Unificado (RUP, Rational Unified Process) (Peréz, 2011), esta se presenta en la Figura 5. RUP es una metodología iterativa e incremental, donde el trabajo se divide en partes más pequeñas o mini proyectos, los cuales incorporan parte de las especificaciones y se ven como una iteración que va incrementando la funcionalidad del sistema de manera progresiva (Peréz, 2011) (Gallagher y Brownsword, 2001).
2.1. Requerimientos
Implementar en la cuarta versión del Simulador Básico a Nivel de Sistema para LTE un algoritmo de Control de Potencia y generar gráficas estadísticas que evidencien su efecto en el desempeño del sistema LTE.
2.2. Modelo Del Sistema
Para iniciar con el proceso de diseño e implementación se tienen en cuenta los esquemas de control de potencia seleccionados a partir de su clasificación y aplicación en la tecnología LTE (Ver Tabla 2).
El simulador cuenta con tres bloques principales; Cobertura, Capacidad, Capacidad y cobertura. En la Figura 6 se presentan los bloques y las entradas y salidas del bloque de capacidad en el que se implementarán los esquemas de control de potencia. El simulador fue desarrollado sobre Matlab, la primera versión representa las principales características de la tecnología LTE a nivel de sistema (Paz, et al. 2014), posteriormente se agregó un módulo de planificación de recursos radio (Quintero, et al. 2015), después se implementó un módulo de mitigación de interferencia (Zambrano, et al. 2016).
2.3. Análisis y diseño
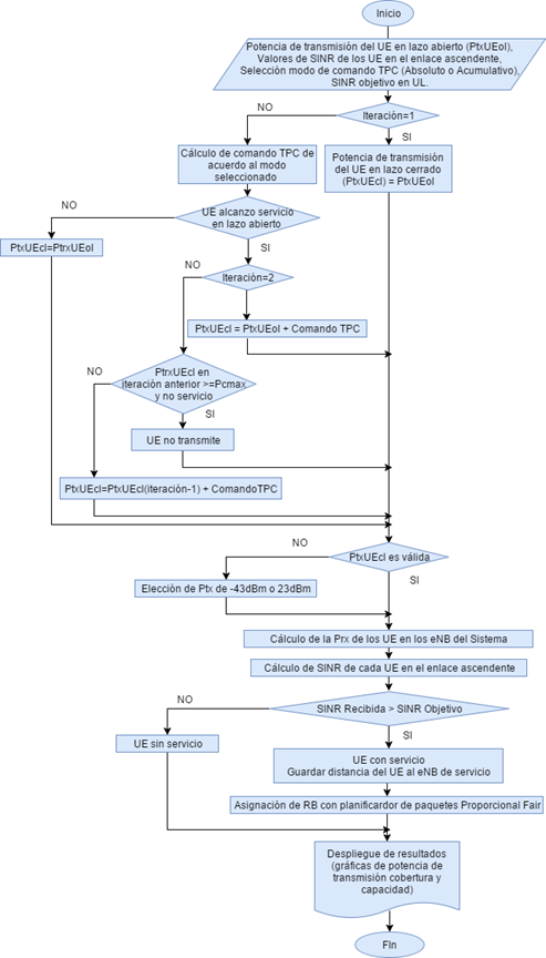
En el desarrollo de los algoritmos de control de potencia en lazo abierto y lazo cerrado se realiza el diseño de cada uno, empleando los diagramas de flujo de la Figura 7 y Figura 8.
2.4. Implementación
Utilizando el procedimiento estandarizado por el 3GPP para el establecimiento de la potencia de transmisión, se obtiene la ecuación 4 para la implementación del control de potencia con lazo abierto.
Donde,
α Factor de compensación fraccional de las pérdidas de propagación, se selecciona desde la interfaz gráfica del simulador por el usuario.
M es el número de bloques de recursos asignados por el planificador de paquetes en el DL.
P 0 parámetro específico del eNB.
P 0 se calcula basado en la SINR objetivo del sistema y el factor de compensación de la red LTE utilizando la ecuación 5, esté parámetro indica la potencia que el eNB espera recibir del UE.
Donde,
P n Potencia de ruido por RB,
α Factor de compensación fraccional de las pérdidas de propagación.
P cmax Potencia máxima que el UE puede transmitir (23dBm).
A partir de la SINR obtenida aplicando el algoritmo de control de potencia en lazo abierto, se calcula la potencia de transmisión del UE en lazo cerrado con la ecuación 5
Para determinar el valor del factor de compensación dinámica f se utiliza la ecuación 7, estandarizada por el 3GPP para PUSCH en la sub-trama i.
Teniendo en cuenta que el simulador trabaja en modo FDD y la recomendación de la ETSI TS 36.213, el valor de K PUSCH = 4 y los valores de δ PUSCH en modo acumulativo son pasos de [-1, 0, 1, 3] dB y en modo absoluto son pasos de [-4, -1, 1, 4]; estos pasos son escogidos a partir del modo de comandos TPC seleccionado por el usuario en la interfaz del simulador y la diferencia entre la SINR recibida en el eNB y la SINR objetivo.
En el módulo de control de potencia del simulador se agregan los parámetros de la Tabla 3 para la configuración del sistema LTE, los cuales son seleccionados por el usuario en la interfaz gráfica.
Para comprobar las funcionalidades y el funcionamiento de la versión 4 del simulador con la implementación de los algoritmos de control de potencia, cada módulo, función o script agregado al Simulador Básico a Nivel de Sistema para LTE, se ejecuta con parámetros de entrada específicos que permitan evaluar el componente a través de los resultados obtenidos.
Cada tipo de prueba se realiza acorde al nivel de prueba (unidad, integración y sistema). Posteriormente de la verificación del simulador se realiza la validación de este mediante la creación de distintos escenarios de estudio que permitan evaluar el desempeño de los algoritmos implementados y la función de algunos parámetros esenciales del control de potencia.
3. Resultados
La versión 4 del Simulador Básico a Nivel de Sistema para LTE, integra los algoritmos de control de potencia en el enlace subida al bloque de capacidad con reuso de frecuencia unitario.
La validación de los algoritmos de control de potencia, se realiza mediante el análisis de la potencia de transmisión de los UEs en cada iteración y el desempeño del sistema en términos de capacidad, cobertura y potencia de transmisión, planteando diferentes escenarios de estudio, donde se varían parámetros como: alfa, distancia, número de usuarios, tipo de planificador de paquetes, que generan resultados de probabilidad de servicio, CDF del throughput y potencia de transmisión de los UEs.
En la generación de los resultados para cada escenario de estudio planteado, se realizan 50 iteraciones, para las configuraciones donde no se presenta desvanecimiento (caso ideal) y 100 iteraciones para los escenarios con desvanecimiento. Para evaluar los algoritmos de control de potencia se emplean los siguientes escenarios:
3.1. Escenario 1
El objetivo es evaluar el comportamiento de los algoritmos de control de potencia en lazo abierto y lazo cerrado, variando el radio de la celda y el número de UE en la celda con desvanecimiento rápido, desvanecimiento lento y sin desvanecimiento; manteniendo los demás parámetros fijos. En la Tabla 4 se consignan los parámetros estáticos utilizados para el escenario de simulación.
3.1.1. Análisis de la Potencia de Transmisión y SINR Instantánea
En la Figura 9 y 10 se muestra la potencia de transmisión y la SINR en cada iteración para tres (3) UEs de una celda específica, usando los algoritmos de control de potencia con desvanecimiento rápido y radio de celda de 500 metros. Los UEs seleccionados se encuentran a una distancia cerca (UE 3), lejos (UE 53) e intermedia (UE 68) al eNodeB de servicio.
En las configuraciones realizas, los UEs encuentran un nivel estable de potencia de transmisión; en el caso de OLPC los UE inicialmente empiezan a aumentar su potencia hasta alcanzar la conexión con la red, una vez cumplido el objetivo se estabiliza su potencia de transmisión.
Para CLPC los UE al realizar la conexión con el eNodeB, reciben los comandos TPC a fin de controlar la potencia de transmisión, manteniendo los niveles de señal acorde a la SINR objetivo del sistema; los UE una vez conectados a la red, suben o bajan su potencia de transmisión, en busca de que todas las potencias recibidas en el eNB sean iguales y cumplan con la SINR objetivo.
Comparando los algoritmos, el control de potencia en lazo cerrado permite la conexión de los UE con el eNB de servicio, utilizando una potencia de trasmisión mucho menor a la de lazo abierto, generando un menor consumo de energía de los dispositivos móviles y mayor tiempo de conexión con la red de comunicaciones LTE. En el caso de lazo abierto, los UE utilizan potencias de transmisión cercanas a la potencia máxima disponible, lo que genera que los UE al borde de la celda necesiten transmitir a su potencia máxima; con el algoritmo de control de potencia en lazo cerrado los UEs no necesitan aumentar su potencia al máximo para alcanzar la SINR deseada, permitiendo que la mayoría de los UEs transmitan con potencias menores a 0dBm acorde a la SINR recibida en el eNodeB de servicio, logrando un mejor desempeño en la red que con lazo abierto.
3.1.2. Análisis de probabilidad de servicio
En la Tabla 5 se muestran los resultados de probabilidad de servicio sin desvanecimiento, en la Tabla 6 con desvanecimiento lento y en la Tabla 7 con desvanecimiento rápido.
En la Tabla 5 para un canal sin desvanecimiento, la probabilidad de servicio de lazo abierto y lazo cerrado es similar, en este caso la estimación de la potencia realizada por el control de potencia en lazo abierto es precisa, ya que no se presentan variaciones en el canal de propagación.
En un canal con desvanecimiento lento se presenta una diferencia significativa entre los algoritmos de control de potencia, generando probabilidades de servicio mayores el control de potencia en lazo cerrado con respecto al lazo abierto, a causa de la estimación imprecisa de la potencia de transmisión del UE con lazo abierto.
Para una configuración con desvanecimiento rápido, según la tabla 7 se alcanza una mayor probabilidad de servicio con el control de potencia en lazo cerrado, presentándose en esta configuración las mayores diferencias entre los algoritmos, debido a que en las configuraciones realizadas sin desvanecimiento y con desvanecimiento lento, el OLPC en la estimación de la potencia de transmisión tiene en cuenta las pérdidas de propagación y desvanecimientos lentos pero no los desvanecimientos rápidos, siendo necesario un control de potencia idealmente instantáneo, que tenga la capacidad de compensar los desvanecimientos rápidos del canal como lo es el CLPC.
3.2. Escenario 2
Se evalúa el comportamiento de los algoritmos de control de potencia variando el factor de compensación con los demás parámetros fijos. En la Tabla 8 se muestran los parámetros estáticos utilizados para el escenario de simulación.
3.2.1. Análisis de la Probabilidad de Servicio
En la Tabla 9 se muestran los valores de probabilidad de servicio para diferentes valores de alfa, con los algoritmos de control de potencia en lazo abierto y lazo cerrado, en esta Tabla en OLPC al aumentar el valor del factor de compensación aumenta el número de UE que acceden al sistema LTE, pasando de una probabilidad de servicio de 57.17% con alfa 0.2 a una de 68.71% con alfa 0.8; en CLPC la probabilidad de servicio varía entre 81.44% y 81.88% para los distintos valores de alfa.
En este escenario, el algoritmo de control de potencia en lazo cerrado alcanza una mayor probabilidad de servicio respecto al control de potencia en lazo abierto. También ante cualquier valor de alfa, la probabilidad de servicio alcanzada con el algoritmo de control de potencia en lazo cerrado no varía significativamente como es el caso del control de potencia en lazo abierto, donde el factor de compensación es un parámetro crucial para la estimación de la potencia de transmisión de los UE.
3.2.3. Análisis del throughput
La CDF del throughput con lazo abierto y lazo cerrado en una celda del sistema LTE, para diferentes valores de alfa se muestra en la Figura 11.
En todas las configuraciones de la Figura 11, la probabilidad de alcanzar un throughput mayor o igual a un valor determinado siempre es mayor con el control de potencia en lazo abierto. En el caso del OLPC a medida que alfa aumenta, la compensación de las pérdidas de propagación es mayor y aumenta el número de UE conectados a la red, disminuyendo las probabilidades de alcanzar un throughput alto; en CLPC no se evidencian cambios significativos en las CDF para los diferentes valores de alfa, porque las variaciones de este parámetro son compensadas con los comandos TPC enviados por el eNB.
En este escenario se evidencia claramente la relación entre la probabilidad de servicio y capacidad del sistema de comunicaciones móviles, al aumentar la probabilidad de servicio acceden más usuarios al sistema, el ancho de banda (número de RB) disponible para la transmisión de información de cada UE en la celda disminuye y por lo tanto la velocidad de transmisión de datos también, ocasionando un menor throughput en la celda.
Según los resultados el algoritmo CLPC no tiene como objetivo aumentar el throughput del sistema, sino aumentar en número de UE conectados a la red LTE. Los valores de alfa que permiten obtener un equilibrio entre la probabilidad de servicio, cobertura y throughput en el sistema LTE son 0.4, 0.6 y 0.8, donde el algoritmo de control de potencia en lazo cerrado presenta mejor desempeño ante las variaciones de alfa, no maximizando el throughput pero si mejorando la cobertura y la probabilidad de servicio en la red móvil LTE.
3.3. Escenario 3
En sistemas de comunicaciones móviles, el UE estima su potencia de transmisión para alcanzar la SINR objetivo exigida en la red LTE, teniendo en cuenta la potencia disponible. Este escenario evalúa el desempeño de los algoritmos de control de potencia variando la SINR objetivo en el enlace subida del sistema LTE. En la Tabla 10 se muestran los parámetros fijos de simulación.
3.3.1. Análisis de la potencia de transmisión del UE
La CDF de la potencia de transmisión con lazo abierto y lazo cerrado en una celda del sistema LTE, para diferentes valores de SINR objetivo se muestra en la Figura 12.

Fuente: Los autores
Figura 12 CDF de potencia de transmisión con OLPC y CLPC variando la SINR objetivo
En la Figura 12 en OLPC, la probabilidad de una potencia de transmisión menor o igual a l0dBm es del 80% con una SINR de -10dB, del 58% con una SINR de -5dB, del 60% con una SINR de 0dB y del 70% con una SINR de 5dB.
Al aplicar CLPC, la probabilidad de potencias menores o iguales a 10dBm para una SINR objetivo de -10dB y -5dB es del 100%, para una SINR de 0dB es del 98% y con una SINR de 5dB es del 83%.
Para los diferentes valores de SINR, la probabilidad de alcanzar una potencia de transmisión menor o igual a un valor siempre es mayor utilizando lazo cerrado respecto a lazo abierto. En OLPC para una SINR objetivo de -5dB, 0dB y 5dB se evidencia una discontinuidad en las CDF en el valor de 0dBm (en el simulador los UE con potencia de transmisión de 0dBm representan a los UE que no transmiten), que al aumentar el valor de SINR objetivo, aumenta el tamaño del salto y por lo tanto el porcentaje de UE que no alcanzan la SINR requerida, quedando sin servicio. En CLPC para una SINR objetivo de -10dB y -5dB, las curvas de CDF son muy similares, los UE transmiten con potencias entre -43Bm y 10dBm, pero con una SINR objetivo de 0dB y 5dB los UE transmiten con potencias entre -43dBm y 23dBm para cumplir con la SINR requerida en el sistema.
3.3.2. Probabilidad de servicio
En la Tabla 11 se muestra cómo cambia la probabilidad de servicio del sistema LTE según la SINR exigida.
De acuerdo a la Tabla 11 a medida que se exige mejor calidad de la señal, disminuye la probabilidad de servicio; es decir, aumenta la cantidad de UE sin servicio.
En OLPC la diferencia entre la probabilidad de servicio con SINR objetivo de -10dB y 10dB es del 61.89% y en CLPC para los mismos valores de SINR es de 55.5%.
Según los resultados, en el caso de una SINR objetivo de -10dB, la probabilidad de servicio entre los algoritmos de control de potencia se diferencia en un 2.93%, para una SINR de -5dB y 0dB esta diferencia es de 11.87% y 19.47% respectivamente. En el caso de una SINR objetivo de 5dB la diferencia de la probabilidad de servicio alcanzada entre los algoritmos es de 10.68% y para 10dB del 9.32%.
En este escenario, el control de potencia en lazo cerrado alcanza una probabilidad de servicio mayor con respecto al lazo abierto, presentándose una diferencia promedio de los valores de probabilidad de servicio entre los algoritmos de lazo abierto y lazo cerrado del 10.85%. También se resalta que los algoritmos de control de potencia no pueden mantener una probabilidad de servicio estable al variar la SINR objetivo, siendo este un parámetro esencial en la configuración de la red LTE.
Al comparar los resultados de probabilidad de servicio para los valores de SINR objetivo empleando los algoritmos de control de potencia, se tiene que las probabilidades de servicio mayores al 65% se presentan con una SINR de -10dB y -5dB en los dos algoritmos de control de potencia, pero a medida que se requiere mayor calidad de la señal, esta probabilidad puede disminuir, obteniéndose probabilidades de servicio menores del 40% para valores de SINR de 5dB y 10dB.
4. Conclusiones
Teniendo en cuenta los escenarios de estudio planteados para evaluar del desempeño del sistema LTE con los algoritmos de control de potencia en lazo abierto y lazo cerrado, se concluye que:
El control de potencia en lazo abierto es un algoritmo preciso en la estimación de la potencia de transmisión del UE para sistemas que presenten pérdidas en el canal de propagación y desvanecimiento lento, pero en un canal con desvanecimiento rápido, se hace necesario un control de potencia idealmente instantáneo, con capacidad de compensar estos tipos de desvanecimiento, como lo es el algoritmo de control de potencia en lazo cerrado.
Los resultados de probabilidad de servicio en un sistema sin desvanecimiento son similares empleando los algoritmos de control de potencia en lazo abierto y lazo cerrado, pero al presentarse desvanecimiento lento o rápido, el control de potencia en lazo cerrado alcanza mayores probabilidades de servicio para diferentes radios de celda y número de usuarios.
El factor de compensación fraccional de pérdidas de propagación es uno de los parámetros más importantes en el control de la potencia de un sistema LTE. Este parámetro afecta la probabilidad de servicio y cobertura del sistema, presentándose con el algoritmo OLPC variaciones significativas al cambiar el valor de alfa, en cambio, con CLPC la probabilidad de servicio se mantiene estable ante cualquier valor de alfa, por el uso de los comandos TPC.
En lazo cerrado para los diferentes valores de SINR objetivo, se alcanza una probabilidad de servicio mayor con respecto al lazo abierto, resaltando que tanto en lazo abierto como lazo cerrado no se puede mantener una probabilidad de servicio al variar la SINR objetivo, siendo este parámetro crucial en la configuración de la red LTE.
El throughput en un sistema LTE es mucho mayor al emplear el algoritmo de control de potencia en lazo abierto siendo primordial para la conexión con la red, pero el algoritmo CLPC permite mantener un número mayor de UE conectados en ella, mitigando la interferencia mediante el control de la potencia de transmisión de los UEs y aumentando la cobertura del sistema LTE.








































