Services on Demand
Journal
Article
Indicators
-
Cited by SciELO -
Access statistics
Related links
-
Cited by Google -
Similars in
SciELO -
Similars in Google
Share
Colombian Journal of Anestesiology
Print version ISSN 0120-3347On-line version ISSN 2256-2087
Rev. colomb. anestesiol. vol.50 no.2 Bogotá Jan./June 2022 Epub May 20, 2022
https://doi.org/10.5554/22562087.e1017
ARTÍCULO ORIGINAL
Validez y contabilidad del CESQT en médicos especialistas quirúrgicos
a Posgrado en Epidemiología Clínica, Universidad de Antioquia. Medellín, Colombia.
b Grupo Académico de Epidemiología Clínica, Instituto de Investigaciones Médicas, Facultad de Medicina, Universidad de Antioquia. Medellín, Colombia.
c Facultad de Psicología, Universidad de San Buenaventura. Medellín, Colombia.
Introducción:
El síndrome de Quemarse por el Trabajo es la respuesta psicológica al estrés laboral crónico relacionado con la atención de pacientes. La prevalencia del síndrome en médicos colombianos varía entre el 17 % y el 45 %, usando cuestionarios no validados.
Objetivo:
Evaluar la validez y fiabilidad del Cuestionario para la Evaluación del Síndrome de Quemarse por el Trabajo (CESQT), en médicos especialistas quirúrgicos que laboraban en instituciones de salud de Antioquia, Colombia en 2018.
Métodos:
El estudio se realizó en 14 instituciones hospitalarias con 8 especialidades quirúrgicas, el instrumento consta de 20 ítems cuya recolección se hizo presencial, supervisado por una psicóloga, manteniendo la confidencialidad; la evaluación psicométrica incluyó validez de contenido (VC), validez de constructo mediante análisis factorial confirmatorio (AFC) y fiabilidad con alfa de Cronbach.
Resultados:
Se encuestaron 234 especialistas. La VC del instrumento fue de 0,82. Los índices de bondad de ajuste en el AFC fueron: X2=384,578 (p < 0,001; gl: 165), RMSEA = 0,075 [IC 90 %: 0,066-0,085], CFI = 0,953, TLI = 0,946 y WRMR = 1,074. El alfa de Cronbach fue 0,79.
Conclusiones:
El CESQT tiene niveles aceptables de VC para los ítems y sus dimensiones. El CESQT es un instrumento válido con adecuada fiabilidad para ser utilizado en médicos especialistas quirúrgicos de instituciones de salud de Antioquia, Colombia.
Palabras clave: CESQT; Síndrome Burnout; Spanish Burnout Inventory; Médicos especialistas quirúrgicos; Anestesiología
Introduction:
Burnout Syndrome is the term used to describe the psychological response to patient care-related chronic work stress. Studies have found that the prevalence of practitioner burnout in Colombia ranges between 17.6% and 45%. Given the importance of this phenomenon in our setting, we decided to carry out a validation and reliability study of the Spanish Burnout Inventory (SBI).
Objective:
To assess the validity and reliability of the SBI in medical surgical specialists working in fourteen health care facilities in Antioquia (Colombia) in 2018.
Methods:
The study was conducted in 14 healthcare institutions among 8 surgical specialties. The tool consists of 20 items collected by means of face-to-face interviews under the supervision of a psychologist, and maintaining confidentiality. The psychometric assessment included content validity (CV), construct validity using confirmatory factor analysis (CFA) and reliability using Cronbach's Alpha.
Results:
The study sample consisted of 234 participants. CV of the tool was 0.82. The CFA showed acceptable model fit, with the results of goodness-of-fit being X2=384.578 (p<0.00i; df: 165), RMSEA = 0.075 [90% CI: 0.066 - 0.085], CFI = 0.953, TLI = 0.946 and WRMR=1.074. The SBI Cronbach's alpha was 0.79.
Conclusions:
The SBI showed acceptable CV levels for all the items and domains. The SBI is a valid tool with adequate reliability for use in medical surgical specialists of healthcare institutions in Antioquia-Colombia.
Keywords: CESQT; Burnout Syndrome; Spanish Burnout Inventory; Medical surgical specialists; Anesthesiology
¿Qué sabemos acerca de este problema?
El Síndrome de quemarse por el trabajo (SQT) es un síndrome derivado del estrés crónico en el lugar de trabajo que no fue gestionado con éxito.
¿Qué aporta este estudio de nuevo?
En Colombia no hay un instrumento validado que sirva para la medición del fenómeno en el talento humano en salud; por lo tanto, esta investigación de validación y fiabilidad del cuestionario para la evaluación del síndrome de quemarse por el trabajo (CESQT) aportará esta herramienta validada para posteriores estudios.
INTRODUCCIÓN
El síndrome de Quemarse por el Trabajo (SQT) o Burnout (SB) es la respuesta a estresores laborales crónicos que puede ocurrir en personas que trabajan en la atención o cuidado de pacientes 1-3. El SQT fue descrito en 1974 por Helbert Freudenberg en Nueva York 4.
La Organización Mundial de la Salud (OMS) ha resaltado al talento humano como vital para la atención con calidad en los servicios de salud 5, incluyendo el Burnout en la 11a Revisión de la Clasificación Internacional de Enfermedades (CIE-11), descrita como síndrome de desgaste ocupacional (SDO). No es una condición médica, la OMS lo define como un síndrome derivado del estrés crónico en el lugar de trabajo que no fue gestionado con éxito y no debe aplicarse para describir experiencias en otras áreas de la vida 6.
La incidencia mundial de SQT en médicos está alrededor del 28 % (7). En Colombia, la prevalencia de SQT en medicina se encuentra entre el 17,6 % y el 45 % 8,9.
Gil-Monte, en 2006, diseñó el Cuestionario para la Evaluación del Síndrome de Quemarse por el Trabajo (CESQT) que contiene cuatro dimensiones: ilusión por el trabajo (It), entendido como el logro de metas laborales que se perciben como generadoras de placer y satisfacción personal; desgaste psíquico (Dp), que es el agotamiento emocional y físico generado por la relación establecida en la atención de personas; indolencia (In), es la presencia de actitudes negativas, tales como cinismo, indiferencia e insensibilidad hacia las personas a las que va dirigido el servicio; Culpa (C), que es el sentimiento que aparece a causa del propio comportamiento o actitudes negativas que se desarrollan en el trabajo, principalmente hacia quienes se establecen las relaciones laborales. El CESQT se resume en dos perfiles según se incluya o no la dimensión Culpa 10,11.
El talento humano en salud puede presentar altos niveles de ansiedad, depresión, suicidio y, por la sobrecarga y estrés laboral, el SDO. Aunque para diagnosticar este, el CESQT ha mostrado ser útil en países como España, México y Brasil 12-14, en Colombia aún no ha sido validado.
El objetivo de este estudio fue evaluar la validez de contenido (VC) y de constructo y la fiabilidad del CESQT en médicos especialistas quirúrgicos que laboraban en instituciones de salud de Antioquia, Colombia en 2018.
MATERIALES Y MÉTODOS
El estudio de validación y fiabilidad del CESQT fue aprobado por el Comité de Ética del Instituto de Investigaciones Médicas de la Universidad de Antioquia mediante acta N.° 088 del 24 de mayo de 2018 y por cada comité de las instituciones participantes. Se cumplió la normatividad vigente, especialmente la Resolución 8430 de 1993 del Ministerio de Salud de Colombia y la Declaración de Helsinki de 2013 para investigación en humanos. El estudio se clasificó como de riesgo mínimo.
El CESQT tiene derechos de autor, fueron comprados directamente con el representante de TEA Ediciones en Colombia; el autor autorizó usar el instrumento. Los datos se recolectaron en una base de datos a través de un formato de Google docs., doble digitación en Excel para Windows. Para el análisis de los datos se utilizaron los programas estadísticos SPSS 23 y MPlus 8 15.
Participantes
Médicos colombianos de ocho especialidades quirúrgicas, que estaban laborando en 14 instituciones de salud del departamento de Antioquia, Colombia. El reclutamiento de los participantes se realizó del 27 de junio al 4 de septiembre de 2018.
Selección de la muestra
De los 415 especialistas quirúrgicos que laboraban en las 14 instituciones de salud, se tomó una muestra de 220 sujetos estratificados por especialidad y la selección se hizo a conveniencia entre quienes aceptaron participar de manera voluntaria.
Criterios de inclusión: nacionalidad colombiana, encontrarse ejerciendo una especialidad quirúrgica como anestesiología, cirugía, cirugía infantil, ginecobstetricia, neurocirugía, ortopedia, urología y otorrinolaringología, y tener seis meses o más de experiencia laboral en el ejercicio de la especialidad quirúrgica.
Criterio de exclusión: médico especialista quirúrgico en actividades solo administrativas.
El tamaño de la muestra se calculó captando al menos 10 sujetos por cada ítem siguiendo lo propuesto por Kline y al menos 200 como el mínimo ideal para realizar un análisis factorial, como lo sugieren Ferrando y Anguiano 16,17. Para el tamaño de muestra de la fiabilidad mediante la consistencia interna se aceptan entre 5 y 20 participantes por ítem del cuestionario evaluado, en este caso dado que el CESQT tiene 20 ítems, los 200 participantes fueron suficientes para este análisis 18-20. Se estimó un 10 % de posibles pérdidas de datos, para un total de 220 participantes.
Prueba piloto
Se realizó con 11 profesionales de la salud voluntarios no incluidos en el estudio y supervisada por una psicóloga entrenada para evaluar el instrumento.
Instrumento
El CESQT es un cuestionario que evalúa las cogniciones, las emociones y las actitudes de la persona, relacionadas con sus experiencias laborales; se compone de 20 ítems que comprenden cuatro dimensiones: ilusión por el trabajo, desgaste psíquico, indolencia y culpa. Cada ítem tiene una frecuencia de 0 a 4: nunca (valor: 0); raramente: algunas veces al año (valor: 1); a veces: algunas veces al mes (valor: 2); frecuentemente: algunas veces por semana (valor: 3) y muy frecuentemente: todos los días (valor: 4) 10,21. Las puntuaciones directas de cada dimensión y la puntuación total se encuentran en la tabla de baremos de personal sanitario del Manual CESQT, para obtener los percentiles de cada dimensión y del SQT total. La dimensión de culpa se interpreta de manera independiente, sus ítems no forman parte de la puntuación CESQT total, el propósito es diferenciar entre dos perfiles, el Perfil 1 que indica síntomas de SQT sin Culpa por la atención de los pacientes y el Perfil 2 se encuentran en un nivel crítico de SQT con Culpa (percentil ≥ 90).
El CESQT tiene cuatro puntos de corte para la interpretación de las puntuaciones basados en percentiles: muy bajo: <11; bajo: 11 a 33; medio: 34 a 66; alto: 67 a 89 y crítico >89 10.
Una psicóloga supervisó el autodiligenciamiento del instrumento de los especialistas que se encontraban laborando al momento de la visita en cada institución, garantizando la privacidad, voluntad y confidencialidad de los datos, el control de los datos faltantes, para el diligenciamiento completo de los cuestionarios.
Análisis estadístico
Las variables categóricas sociodemográficas y laborales (sexo, estado civil, especialidad médico-quirúrgica, tipo de contrato y actividad en el tiempo libre, ilusión por el trabajo, desgaste psíquico, indolencia, culpa, SQT total) se resumieron con frecuencias absolutas y relativas; para las variables cuantitativas (edad, número de hijos, años de experiencia, horas totales laboradas en un mes, horas laboradas en el mes de fin de semana, horas laboradas en el mes de turnos nocturnos) se utilizaron el promedio y su desviación estándar o la mediana y el rango intercuartílico, según la distribución simétrica o no de los datos. Se estimó efecto piso y efecto techo para cada dimensión y en el puntaje total del CESQT, cuando más del 15 % de los encuestados alcanzaron el puntaje más bajo o más alto, respectivamente 22.
Validez de contenido. Se usó la razón de validez de contenido crítico (RVC) de Lawshe's para cada ítem, que se acepta por encima del nivel crítico inferior de 0,622 para 7 expertos, según Schipper (evaluado por psiquiatra, psicólogos, trabajadora social; vía correo electrónico), con una aproximación normal a una cola, con un a: 0,05; una vez calculado el RVC crítico de todos los ítems, con los que se aceptan se hace el cálculo del índice de validez de contenido (IVC) que tiene un nivel de aceptabilidad de la escala total ≥ 0,8 23-29.
Validez de constructo. Se evaluó por medio del análisis factorial confirmatorio (AFC) 15, especificando un modelo a priori 10, soportado en los estudios de validación del cuestionario con cuatro dimensiones que se tomaron como factores latentes separados, pero correlacionados. Se aplicó el método de estimación Mínimos Cuadrados Ponderados de la Media y la Varianza Ajustadas (WLSMV, por las siglas en inglés de Weighted Least Squares Mean and Variance Adjusted) 30; luego se evaluó la bondad de ajuste global del modelo, con la X2 (p > 0,05), calculando la razón entre su valor y los grados de libertad, existiendo consenso de que valores inferiores a 2 indican un ajuste adecuado del modelo; otros índices estimaron la cantidad global del error existente en el modelo: el Error Cuadrático Medio de la Aproximación (RM-SEA, por las siglas en inglés de Root Mean Squared Error of Approximation), el Índice de ajuste comparativo (CFI, por las siglas en inglés de Comparative Fit Index), el Índice Tucker-Lewis (TLI, por las siglas en inglés de Tucker-Lewis Index) y el Cuadrático Medio Ponderado Residual (WRMR, por las siglas en inglés de Weighted Root Mean Square Residual). El índice RMSEA cuantificó la divergencia entre los datos, los valores < 0,06 indicaron un buen ajuste, mientras que los valores hasta 0,08, con IC 90 % representaron un ajuste aceptable. Para el CFI y TLI, los valores ≥ 0,95 se consideraron un ajuste del modelo aceptable; el WRMR, valores < 0,9, con una aceptabilidad del ajuste del modelo; para las variables, por ser de naturaleza categórica, se utilizó una matriz de correlación policórica 31,32.
Fiabilidad. Se evaluó para las dimensiones y para la escala total valorando la consistencia interna ítem-ítem, ítem-dimensión y entre ítem-escala con el coeficiente alfa de Cronbach y su intervalo de confianza del 95 %; el coeficiente alfa de Cronbach entre 0,7 y 0,9 indica una buena fiabilidad; los valores bajos refieren que la escala es poco homogénea, que puede estar evaluando diferentes aspectos o condiciones por pobre correlación entre los ítems, los valores por encima de 0,9 muestran una escala demasiado homogénea y es probable que exista redundancia o duplicación de ítems 19,20,33.
RESULTADOS
Descripción de la muestra
La muestra se recogió en 14 instituciones hospitalarias en Antioquia y estuvo integrada por 246 especialistas médico-quirúrgicos, se excluyeron 12 participantes (diferente nacionalidad: 5; otra especialidad: 2; se negaron a entrar al estudio: 5), y quedaron para el análisis 234 participantes; las características sociodemográficas de los participantes se resumen en la Tabla 1.
TABLA 1 Características sociodemográficas y laborales de especialistas médico-quirúrgicos en 14 instituciones de salud para la validación y fiabilidad del CESQT, en Medellín, Colombia, 2018.
| Nombre de la Variable | Promedio | DE |
|---|---|---|
| Edad (años) | 44,9 | 10,46 |
| Número de hijos | 1,17 | 1,14 |
| Mediana | Q1-Q3 | |
| Años de experiencia | 10 | 5,0-20 |
| Número de lugares de trabajo | 2 | 2-3 |
| Horas laboradas/mes | 240 | 200-300 |
| Horas laboradas/fin de semana | 36 | 18-55,5 |
| Horas laboradas/noche | 26 | 0,0-70 |
| Frecuencia absoluta | % | |
| Sexo | ||
| Femenino | 43 | 18,4 |
| Masculino | 191 | 81,6 |
| Estado civil | ||
| Soltero | 54 | 23,1 |
| Casado | 138 | 59 |
| Unión libre | 27 | 11,5 |
| Separado | 15 | 6,4 |
| Especialidad quirúrgica | ||
| Anestesiólogo | 84 | 35,9 |
| Cirujano | 38 | 16,2 |
| Cirujano infantil | 7 | 3,0 |
| Ginecobstetra | 31 | 13,2 |
| Ortopedista | 38 | 16,2 |
| Neurocirujano | 11 | 4,7 |
| Urólogo | 17 | 7,4 |
| Otorrinolaringólogo | 8 | 3,4 |
| Tipo de contrato | ||
| Indefinido | 84 | 35,9 |
| A término fijo | 17 | 7,3 |
| Prestación de servicios | 66 | 28,2 |
| Sindical | 67 | 28,6 |
| Actividad tiempo libre | ||
| Lectura | 111 | 47,4 |
| Deportes | 108 | 46,2 |
| Familia | 183 | 78,2 |
| Cine y televisión | 86 | 36,8 |
| Viajar | 13 | 5,6 |
| Amigos | 3 | 1,3 |
| Otros | 47 | 20,1 |
| Institución de salud | ||
| Institución 1 | 28 | 12 |
| Institución 2 | 7 | 3 |
| Institución 3 | 12 | 5,1 |
| Institución 4 | 22 | 9,4 |
| Institución 5 | 30 | 12,8 |
| Institución 6 | 5 | 2,1 |
| Institución 7 | 14 | 6 |
| Institución 8 | 8 | 3,4 |
| Institución 9 | 20 | 8,5 |
| Institución 10 | 12 | 5,1 |
| Institución 11 | 14 | 6 |
| Institución 12 | 49 | 20,9 |
| Institución 13 | 7 | 3 |
| Institución 14 | 6 | 2,6 |
+Prueba de normalidad Shapiro Wilk (p < 0,05). DE: Desviación estándar; Me: Mediana; Q1: cuartil 1; Q3: cuartil 3; %: Porcentaje.
FUENTE: Autores.
No hubo efecto piso, ni efecto techo; solo la dimensión Ilusión por el Trabajo mostró efecto techo en un 25,2 % de los encuestados. No se presentaron datos faltantes en la evaluación.
Validez de Contenido (VC)
La VC se hizo mediante el índice de validez de contenido (IVC) con los criterios de relevancia, pertinencia y suficiencia de todos los ítems, donde todos los ítems son aceptados puesto que están por encima del nivel crítico inferior de 0,622 para siete expertos (Tabla 2).
TABLA 2 RVC crítico de Lawshe's según Schipper's en las dimensiones de ilusión por el trabajo, desgaste psíquico, indolencia y culpa.
| Dimensión | Ítem | Relevancia | Pertinencia | Suficiencia |
|---|---|---|---|---|
| Ilusión por el trabajo | 1 | 1,00 | 1,00 | 0,71 |
| 5 | 1,00 | 1,00 | ||
| 10 | 1,00 | 1,00 | ||
| 15 | 1,00 | 1,00 | ||
| 19 | 0,71 | 0,71 | ||
| Desgaste psíquico | 8 | 1,00 | 1,00 | 0,86 |
| 12 | 0,71 | 1,00 | ||
| 17 | 1,00 | 0,71 | ||
| 18 | 1,00 | 1,00 | ||
| Indolencia | 2 | 1,00 | 1,00 | 0,71 |
| 3 | 1,00 | 0,71 | ||
| 6 | 0,71 | 0,71 | ||
| 7 | 1,00 | 1,00 | ||
| 11 | 0,71 | 0,71 | ||
| 14 | 0,71 | 1,00 | ||
| Culpa | 4 | 1,00 | 1,00 | 0,86 |
| 9 | 1,00 | 1,00 | ||
| 13 | 0,71 | 0,71 | ||
| 16 | 1,00 | 1,00 | ||
| 20 | 1,00 | 1,00 |
Nivel crítico inferior de 0,622 para 7 expertos según Schipper's con una aproximación normal a 0,05 a una cola.
FUENTE: Autores.
Una vez calculada la RVC crítica de todos los ítems, se calcula el IVC de toda la prueba, con una aceptabilidad del 0,82.
Validez estructural
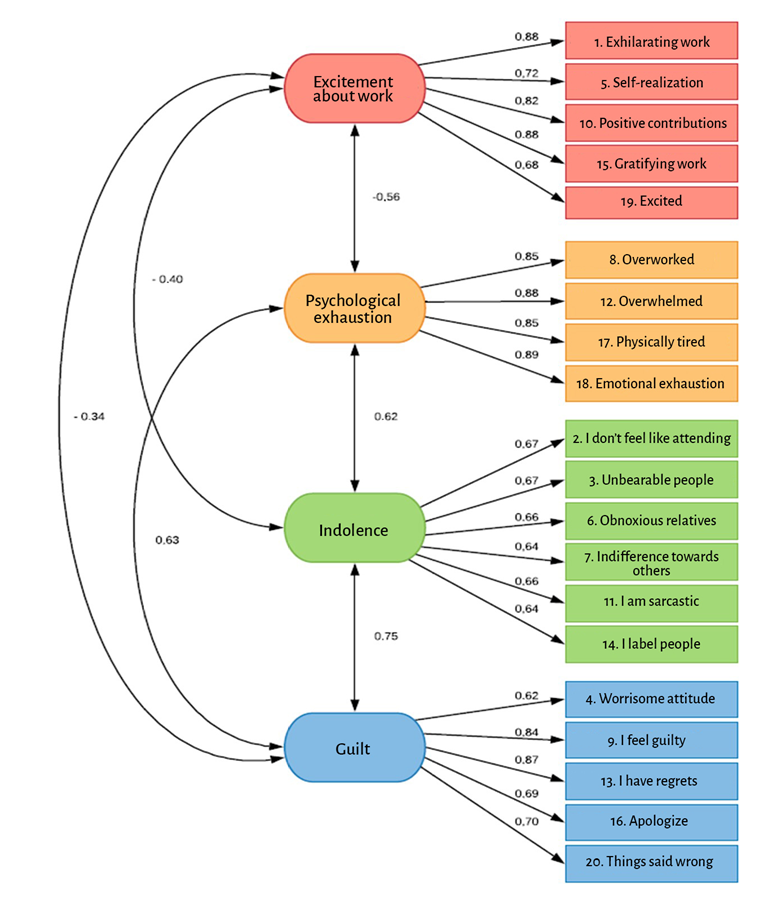
Los resultados del AFC de la validez del constructo se basan en un modelo reflexivo, donde los índices de bondad de ajuste global fueron X2=384,578 (p < 0,001; grados de libertad [gl]: 165), se calculó la razón X2/gl = 2,3, puesto que el valor está por encima de 2, indica que el modelo no se ajusta por dicha prueba; el RMSEA = 0,075 [IC 90 %: 0,0660,085], los demás índices se muestran en la Figura 1, donde se puede observar un ajuste del modelo aceptable. El modelo del AFC se ajustó de forma aceptable a los datos en su primer contraste para la muestra seleccionada con todos los índices de ajuste, no fue necesaria la modificación del modelo, ni requirió supresión, ni eliminación de ítems; como se puede ver en la Figura 1, todos los coeficientes estandarizados tienen valores altos, siendo el valor más bajo para el ítem 4 de la dimensión de culpa con un valor de 0,62 y el valor más alto para el ítem 18 de la dimensión de desgaste psíquico.
Fiabilidad
Se evaluó con el alfa de Cronbach, mostrando valores con adecuada homogeneidad sin redundancia ni duplicación de ítems; como se observa en la Tabla 3, todas las dimensiones mostraron un alfa de Cronbach por encima de 0,7 al igual que para todos los 20 ítems de la escala CESQT con un alfa de Cronbach de 0,777 con un IC 95 % [0,733-0,816], demostrando de manera global que el cuestionario es confiable al igual que cada una de las dimensiones para la medición del SQT.
TABLA 3 Fiabilidad, con el alfa de Cronbach para las dimensiones del CESQT.
| CESQT - Dimensiones | Alfa de Cronbach* | IC 95 % |
|---|---|---|
| Ilusión por el Trabajo | 0,789 | [0,744 - 0,829] |
| Desgaste Psíquico | 0,897 | [0,874 - 0,917] |
| Indolencia | 0,750 | [0,697 - 0,797] |
| Culpa | 0,792 | [0,746 - 0,831] |
| Total CESQT | 0,777 | [0,733 - 0,816] |
*El alfa de Cronbach para el total del CESQT no incluye la culpa.
FUENTE: Autores.
Resultados exploratorios
Con el fin de disponer de los niveles de desgaste en los participantes, se hizo un cálculo exploratorio; de los 234 entrevistados se encontró para el SQT que 24 (10,3 %) y12 (5,1 %) de los especialistas quirúrgicos están en los niveles de SQT Alto y Crítico, respectivamente (Tabla 4).
TABLA 4 Distribución de los niveles del CESQT en la totalidad de especialistas médico-quirúrgicos en 14 instituciones de salud en Medellín, Colombia, 2018.
| Niveles CESQT | Frecuencia absoluta | % |
|---|---|---|
| Ilusión por el Trabajo (It) | ||
| Crítico | 0 | 0 |
| Alto | 92 | 39,3 |
| Medio | 112 | 47,9 |
| Bajo | 24 | 10,3 |
| Muy bajo | 6 | 2,6 |
| Desgaste psíquico (Dp) | ||
| Crítico | 16 | 6,8 |
| Alto | 29 | 12,4 |
| Medio | 93 | 39,7 |
| Bajo | 50 | 21,4 |
| Muy bajo | 46 | 19,7 |
| Indolencia (In) | ||
| Crítico | 18 | 7,7 |
| Alto | 42 | 17,9 |
| Medio | 96 | 41,0 |
| Bajo | 50 | 21,4 |
| Muy bajo | 28 | 12,0 |
| CESQT total en salud | ||
| Crítico | 12 | 5,1 |
| Alto | 24 | 10,3 |
| Medio | 103 | 44,0 |
| Bajo | 60 | 25,6 |
| Muy bajo | 35 | 15,0 |
| Perfiles | ||
| 1 (sin culpa) | 220 | 94,0 |
| 2 (con culpa) | 14 | 6,0 |
Distribución de los niveles de acuerdo con los percentiles: Muy bajo: ≤ 10; bajo: 11-33; medio: 34-66; alto: 67-89 y crítico: 90-99. Sin culpa: ≤ 89; con culpa: 90-99.
FUENTE: Autores.
DISCUSIÓN
El presente estudio tuvo como objetivo evaluar la validez de contenido, de constructo y la fiabilidad tipo consistencia interna del CESQT en médicos especialistas quirúrgicos que laboran en 14 instituciones hospitalarias de Antioquia, durante el año 2018. En una muestra de 234 encuestados, los resultados muestran que la escala es válida y confiable.
En 1981, Maslach y Jackson desarrollaron la escala Maslach Burnout Inventory (MBI) con tres dimensiones: cansancio emocional, despersonalización y falta de realización profesional 2,34; entre sus limitaciones está que no tiene un criterio común de corte para establecer diagnóstico y la dimensión despersonalización presenta índices bajos de confiabilidad; el idioma español presenta debilidades psicométricas y baja validez discriminante 35.
Los resultados muestran el índice de validez de contenido (IVC) del 82 % de aceptabilidad para toda la prueba, cumpliendo el criterio de aceptabilidad por encima del nivel crítico de 0,622 para siete expertos 26,28; mientras en la tesis de Peñalosa, cuyo instrumento de medición fue el CESQT, y el IVC se evaluó por criterio entre cinco evaluadores, el ítem 16 "Pienso que debería pedir disculpas a alguien por mi comportamiento" en la variable relevancia, presenta un IVC de 0,7 que no cumple el criterio de validez de contenido 36.
Mediante el método de estimación WL-SMV, los índices de ajuste del modelo para el AFC confirman de forma aceptable la hipótesis del ajuste global del CESQT a los datos observados, principalmente para los índices de ajuste RMSEA, CFI y TLI, lo cual es coincidente con Gil-Monte en el 2011, en el AFC con 9.080 participantes con el método de estimación de máxima verosimilitud (ML), que presentaron un ajuste adecuado del modelo, obteniendo valores en los índices de ajuste global cuyos resultados fueron: X2=3.126,75 (p = 0,001; gl: 164); RMSEA = 0,045, CFI = 0,947, NFI: 0,945 y GFI: 0,965 10.
Entre las correlaciones con las cuatro dimensiones del CESQT, se obtuvo lo esperado con la dimensión de ilusión por el trabajo puntuando valores negativos al compararlo con las demás dimensiones; mientras que las correlaciones entre las restantes dimensiones puntuaron valores positivos, siendo el más alto entre desgaste psíquico e indolencia y con la dimensión culpa la correlación más alta se da con indolencia.
Los resultados de fiabilidad mediante el coeficiente del alfa de Cronbach para las dimensiones ilusión por el trabajo, desgaste psíquico, indolencia y culpa son confiables; así como el coeficiente del alfa de Cronbach global para todos los ítems, cuyos resultados muestran que la prueba es confiable para el estudio del SQT en cada una de las dimensiones. Peñalosa, en su estudio demuestra un alfa de Cronbach para el CES-QT de 0,748, así como para cada una de las dimensiones: ilusión por el trabajo 0,754, desgaste psíquico 0,806, indolencia 0,715 y culpa 0,814 36; a diferencia del estudio de Córdoba y cols., en el que utilizaron el Maslach Burnout Inventory-Human Services Survey (MBI-HSS) para la adaptación y validación de la prueba en Cali, Colombia, en 314 profesionales de la salud, cuyos resultados de la consistencia interna mediante el coeficiente del alfa de Cronbach fue de 0,77 para el MBI-HSS y para cada una de las dimensiones: fatiga emocional 0,83, despersonalización 0,52 y realización personal 0,57. De estas, las dos últimas muestran un coeficiente bajo que es inadecuado para la fiabilidad del SQT a través de la prueba MBI-HSS en la muestra de Cali-Colombia 37. Con respeto a la fiabilidad de la escala con el coeficiente del alfa de Cronbach, tanto en las cuatro dimensiones como de manera global del CESQT, se obtuvieron valores adecuados por encima de 0,7, lo que permite decir que la escala es confiable para la evaluación del síndrome de quemarse por el trabajo (SQT) y permitir su diagnóstico adecuado de acuerdo al perfil 1 (sin Culpa) o perfil 2 (con Culpa).
Gil-Monte y cols., en su estudio con 110 médicos mexicanos realizaron una validez factorial del CESQT con el método de estimación de máxima verosimilitud (ML), obteniendo los resultados de X2/gl=1,37; GFI: 0,83, índices que son insuficientes. El modelo fue adecuado al considerar los índices RMSEA: 0,061; NFI: 0,9; CFI: 0,92 y PNFI: 0,65; las cargas factoriales resultaron significativas y el ítem 11 de la dimensión indolencia fue la más baja con un Á: 0,25; los índices de fiabilidad con el alfa de Cronbach que obtuvieron para la dimensiones: ilusión por el trabajo 0,72; desgaste psíquico 0,86; indolencia 0,75 y culpa 0,79 demuestran que el CESQT es un instrumento válido y confiable para evaluar el SQT en los médicos mexicanos 21; similares resultados mostró Gil Monte y cols. en el estudio de 720 enfermeras, en Valencia, España, lo que demostró la validez y confiablidad del SQT 38.
Entre las fortalezas del presente estudio se encuentra que se tuvieron en cuenta varias especialidades médico-quirúrgicas de 14 instituciones de salud; se controlaron los sesgos del evaluador haciendo capacitación del CESQT a una psicóloga para la recolección de la muestra de forma presencial; para evitar el sesgo del cuestionario se realizó la prueba piloto; para evitar el sesgo de respuesta del evaluado se le garantizó la privacidad, no fue grabado, ni filmado; se garantizó la confidencialidad de los datos personales; a pesar de que el muestreo fue por conveniencia, los seleccionados cumplían los criterios de inclusión y su participación fue voluntaria mediante la firma de un consentimiento informado; para el análisis factorial se tomaron matrices policóricas, lo que permitió usar variables cuantitativas del instrumento con opciones de respuesta ordinal (tipo Likert). Ahora se cuenta con un instrumento validado y confiable para estudios futuros del SQT que brinden información para diagnóstico, planes de prevención e intervención.
Este estudio aporta al conocimiento del fenómeno a escala institucional, regional y nacional, para el posterior diseño de planes de bienestar laboral y salud mental del personal de salud que atiende pacientes, para mejorar su desempeño de manera integral: personal, familiar, social y laboral.
Las debilidades se presentaron en el sesgo de selección, porque no se hizo de manera aleatorizada, pues se tuvieron en cuenta solo médicos especialistas quirúrgicos, por lo que los resultados no son extrapolables. Se realizó en el área metropolitana de Medellín, Colombia, por lo que se recomienda hacer una investigación más amplia a escala regional y nacional. Se debe tener en cuenta que los participantes con SQT pueden tener mayor probabilidad de participar, lo cual generaría una sobreestimación de los resultados.
En la validez de contenido se presentó una limitación al no tener en cuenta los participantes para evaluar la pertinencia, ni exhaustividad dentro de la validez de contenido del CESQT, solo se tuvo en cuenta el juicio de los siete expertos.
Se requieren nuevas investigaciones que incluyan prueba-reprueba, validez de constructo convergente, divergente y discriminativa y sensibilidad al cambio; las pruebas de ajuste evidencian que el modelo es aceptable; más adelante, en otro estudio es importante hacer un análisis factorial exploratorio para evaluar si el constructo se comporta diferente en la población evaluada.
Como perspectivas de investigación se plantea la realización de un estudio nacional de la población en salud para conocer la población de riesgo, la prevalencia e incidencia del SQT por regiones y nivel nacional, buscando el interés de las diferentes sociedades científicas, entes gubernamentales, instituciones de salud y administradoras de riesgos laborales (ARL).
En el presente estudio los resultados en cuanto a la validez de contenido son aceptables y aplicables para todos los ítems y las cuatro dimensiones. La validez de constructo mediante el AFC es aceptable, al igual que los resultados de fiabilidad tipo consistencia interna, para el estudio del SQT en médicos especialistas quirúrgicos. Las especialidades que presentaron SQT, en su orden, fueron: cirugía 22,2 %, ginecobstetricia 22,2 %, ortopedia 13,9 %, anestesiología 11,1 % y urología 11,1 %. Los resultados obtenidos marcan la pauta para posteriores investigaciones del SQT en diferentes instituciones de salud, y para ampliar la población de estudio que está en contacto directo con la atención de los pacientes.
RESPONSABILIDADES ÉTICAS
Aval de comité de ética
Este estudio de validación y fiabilidad del CESQT fue aprobado por el Comité de Ética del Instituto de Investigaciones Médicas de la Universidad de Antioquia mediante acta N.° 088 del 24 de mayo de 2018 y por cada comité de las instituciones participantes.
Protección de personas y animales
Los autores declaran que para esta investigación no se han realizado experimentos en seres humanos ni en animales. Los autores declaran que los procedimientos seguidos se conformaron a las normas éticas del comité de experimentación humana responsable y de acuerdo con la Asociación Médica Mundial y la Declaración de Helsinki.
RECONOCIMIENTOS
Contribuciones de los autores
LMGB: concepción del proyecto original, planificación del estudio, obtención de datos, análisis de los datos, interpretación de los resultados y redacción final del manuscrito.
DCAA: planificación del estudio, análisis de los datos, interpretación de los resultados y revisión de la redacción final del manuscrito.
CMZR: planificación del estudio, obtención de datos, análisis de los datos, interpretación de los resultados y revisión final del manuscrito.
HIGG: planificación del estudio, análisis de los datos, interpretación de los resultados, revisión de la redacción y aprobación final del manuscrito.
Agradecimientos
A las instituciones de salud participantes: Clínica de la Policía, Clínica Noel, Clínica Norte de Bello, Clínica Rosario sede centro, Hospital General de Medellín, Hospital Infantil Concejo de Medellín, Hospital La María, Hospital Marco Fidel Suárez de Bello, Hospital San Juan de Dios Rionegro, Hospital San Rafael de Itagüí, Hospital San Vicente de Paúl de Caldas, IPS Universitaria Clínica León XIII, Unidad Hospitalaria Metrosalud Belén y Manrique. A los médicos especialistas participantes.
REFERENCIAS
1. Maslach C, Jackson SE, Leiter MP. The Maslach Burnout Inventory. Third Edit. 1986. [ Links ]
2. Maslach C, Jackson SE, Maslach C, Jackson SE. Patterns of burnout among a national sample of public contact workers. J Health Hum Resour Adm. 1984;7(2):189-212. [ Links ]
3. Maslach C, Schaufeli WB, Leiter MP. Job Burnout. Annu Rev Psychol. 2001;53:397-422. doi: https://doi.org/10.1146/annurev.psych.52.1.397. [ Links ]
4. Freudenberger HJ. Staff Burn-Out. J Soc Issues. 1974;30(1):159-65. doi: https://doi.org/10.1111/j.1540-4560.1974.tb00706.x. [ Links ]
5. World Health Orgnization (WHO). Report 2000. Health Systems: Improving Performance. Vol. 78, Ginebra; 2000. [ Links ]
6. World Health Organization (WHO). Burnout an "occupational phenomenon": International Classification of Diseases [internet]. 2019 [cited: 2019 may. 28]. Available at: Available at: https://www.who.int/news/item/28-05-2019-burn-out-an-occupational-phenomenon-international-classification-of-diseases.2019 . [ Links ]
7. Organización Mundial de la Salud. Informe sobre la salud en el mundo 2001. Salud mental: nuevos conocimientos, nuevas esperanzas [Internet]. 2001 [cited:: 2001 oct.]. Available at: Available at: https://www.who.int/whr/2001/en/whr01es.pdf?ua=1 . [ Links ]
8. Guevara CA, Henao DP. Síndrome de desgaste profesional en médicos internos y residentes. Hospital Universitario del Valle, Cali, 2002. Colombia Médica. 2004; 35:173-8. [ Links ]
9. Paredes OL. Prevalencia del Síndrome de Burnout en residentes de especialidades médico quirúrgicas, su relación con el bienestar psicológico y con variables sociodemográficas y laborales. Rev Med la Fac Med. 2008;16(1):25-32. [ Links ]
10. Gil-Monte PR. CESQT Cuestionario para la evaluación del síndrome de quemarse por el trabajo. Manual Ediciones TEA; 2011. doi: https://doi.org/10.11144/Javeriana.upsy9-1.vfce. [ Links ]
11. Gil-Monte PR, Unda Rojas S, Sandoval Ocaña JI. Validez factorial del "Cuestionario para la Evaluación del Síndrome de Quemarse por el Trabajo" (CESQT) en una muestra de maestros mexicanos. Salud Ment. 2009;32(3):205-14. [ Links ]
12. Gil-Monte PR. El síndrome de quemarse por el trabajo (síndrome de Burnout) en profesionales de enfermería. Rev Electrónica Int PSY. 2003;1(1):19-33. [ Links ]
13. Gil-Monte PR, Carlotto MS GCS. Validation of the Brazilian version of the "Spanish Burnout Inventory" in teachers. Rev Saude Publica. 2010;44(1):140-7. [ Links ]
14. Gil-Monte P Unda S, Sandoval O. Validez factorial del Cuestionario para la Evaluación del Síndrome de Quemarse por el Trabajo (CES-QT). Salud Ment . 2009;32(3):205-14. [ Links ]
15. Muthén LK, Muthén BO. Mplus Statical Analysis with latent variables User's Guide. 2017. [ Links ]
16. Muñiz J. Teoría clásica de los test. Madrid: Pirámide, 2000. [ Links ]
17. Ferrando PJ. El análisis factorial como técnica de investigación en psicología. Papeles del Psicólogo. 2010;31(1):18-33. [ Links ]
18. Streiner DL, Norman GR, Cairney J. Health measurement scales, a practical guide to their development and use. Fifth Edit. Canadá: Oxford University Press; 2015. doi: https://doi.org/10.1093/med/9780199685219.001.0001. [ Links ]
19. Streiner DL. Starting at the beginning : An introduction to coefficient alpha and internal consistency. J Personality Assess. 2003;80(1):99-103. doi: https://doi.org/10.1207/S15327752JPA800118. [ Links ]
20. Campo-Arias A, Oviedo HC. Propiedades psicométricas de una escala: La Consistencia Interna. Rev. Salud Pública. 2008;10(5):831-9. doi: https://doi.org/10.1590/S0124-00642008000500015. [ Links ]
21. Gil-Monte PR, Zúñiga-Caballero LC. Validez factorial del Cuestionario para la Evaluación del Síndrome de Quemarse por el Trabajo (CESQT) en una muestra de médicos mexicanos. Univ. Psychol. 2010;9(1):169-78. doi: https://doi.org/10.11144/Javeriana.upsy9-1.vfce. [ Links ]
22. De Vet H.C.W, Terwee C.B, Mokkink L.B, Knol D.L. Measurement in Medicine, A Practical guides. First published. USA: Cambridge University Press; 2011. doi: https://doi.org/10.1017/CBO9780511996214. [ Links ]
23. Luján-Tangarife JA, Cardona-Arias JA. Construcción y validación de escalas de medición en salud: Revisión de propiedades psicométricas. Arch Med. 2015;11(3):1-10. [ Links ]
24. Pedrosa I, Suárez-Álvarez J, García-Cueto E. Evidencias sobre la validez de contenido: Avances teóricos y métodos para su estimación. Acción Psicológica]. 2014;10(2):3-20. doi: https://doi.org/10.5944/ap.10.2.11820. [ Links ]
25. Escobar-Pérez J, Cuervo-Martínez Á. Validez de contenido y juicio de expertos: Una aproximación a su utilización. Av en Medición. 2008;6:27-36. [ Links ]
26. Ayre C, Scally AJ. Critical values for Laws-he's content validity ratio : Revisiting the original methods of calculation. Meas Eval Couns Dev. 2013;41(1):79-86. doi: https://doi.org/10.1177/0748175613513808. [ Links ]
27. Lawshe CH. A Quantitative approach to content validity. Pers Psychol. 1975;28:563-75. doi: https://doi.org/10.1111/j.1744-6570.1975.tb01393.x. [ Links ]
28. Wilson FR, Pan W, Schumsky DA. Recalculation of the critical values for Lawshe's content validity ratio. Meas Eval Couns Dev . 2012;43(3):197-210. doi: https://doi.org/10.1177/0748175612440286. [ Links ]
29. Kendall MG, Smith BB. The problem of m rankings. Ann Math Stat. 1939;10(3):275-87. doi: https://doi.org/10.1214/aoms/1177732186. [ Links ]
30. Suh Y. The performance of maximum likelihood and weighted least square mean and variance adjusted estimators in testing differential item functioning with nonnormal trait distributions. Struct Equ Model A Multidiscip J. 2015;22(January 2015)368-80. doi: https://doi.org/10.1080/10705511.2014.937669. [ Links ]
31. Brown TA. Confirmatory factor analysis for applied research. 2nd Edi. USA: Guilford Press; 2015. [ Links ]
32. Schreiber JB, Nora A, Stage FK, Barlow EA, King J. Reporting structural equation modeling and confirmatory factor analysis results: A Review. J Educ Res. 2006;99(6):323-37. doi: https://doi.org/10.3200/JOER.99.6323-338. [ Links ]
33. Sánchez R, Echeverry J. Validación de escalas de medición en salud. Rev Salud Pública. 2004;6(3):302-18. doi: https://doi.org/10.1590/S0124-00642004000300006. [ Links ]
34. Maslach C, Jackson SE, Leiter MP. The Maslach Burnout Inventory Manual. En: Evaluating Stress: A Book of Resourses [Internet]. 1997 [cited: 2018 may. 25]. p. 191-218. Available at: Available at: https://www.researchgate.net/publication/277816643 The Maslach Burnout Inventory Manual . [ Links ]
35. Gil-Monte PR, Peiró JM. Validez factorial del Maslach Burnout Inventory en una muestra multiocupacional. Psicothema. 1999;11(3):679-89. [ Links ]
36. Peñaloza S. Validez y confiabilidad del CESQT en profesionales de enfermería. Tesis de Maestría, Universidad Nacional, Bogotá; 2008. [ Links ]
37. Córdoba L, Tamayo JA, González MA, Martínez MI, Rosales A, Barbato SH. Adaptation and validation of the Maslach Burnout Inventory-Human Services Survey in Cali, Colombia. Colomb Med. 2011;42(3):286-93. doi: https://doi.org/10.25100/cm.v42i3.874. [ Links ]
38. Gil-Monte PR, Manzano-García G. Psychometric properties of the Spanish Burnout Inventory among staff nurses. J Psychiatr Ment Health Nurs. 2015;22:756-63. doi: https://doi.org/10.1111/jpm.12255. [ Links ]
Recibido: 15 de Febrero de 2021; Aprobado: 19 de Junio de 2021; : 18 de Noviembre de 2021










text in 




