Services on Demand
Journal
Article
Indicators
-
Cited by SciELO -
Access statistics
Related links
-
Cited by Google -
Similars in
SciELO -
Similars in Google
Share
Colombia Médica
On-line version ISSN 1657-9534
Colomb. Med. vol.52 no.2 Cali Apr./June 2021 Epub May 13, 2021
https://doi.org/10.25100/cm.v52i2.4682
Articulo de revisión
Control de daños renal: entr e más conservador sea el cirujano mejor para el riñón
1 Universidad del Valle, Facultad de Salud, Escuela de Medicina, Department of Surgery, Division of Trauma and Acute Care Surgery, Cali, Colombia.
2 Fundación Valle del Lili, Department of Surgery, Division of Trauma and Acute Care Surgery, Cali, Colombia.
3 Universidad Icesi, Cali, Colombia.
4 Hospital Universitario del Valle Division of Trauma and Acute Care Surgery, Department of Surgery, Cali, Colombia.
5 Broward General Level I Trauma Center, Department of Trauma Critical Care, Fort Lauderdale, FL, USA
6 Fundación Valle del Lili, Centro de Investigaciones Clínicas (CIC), Cali, Colombia
7 Universidad de Chile, Facultad de Medicina, Instituto de Ciencias Biomédicas, Santiago de Chile, Chile.
8 Centro Médico Imbanaco, Cali, Colombia.
9 Pisa University Hospital, Department of General Emergency and Trauma Surgery, Pisa, Italy
10 Parma Maggiore Hospital, Department of Emergency Surgery, Parma, Italy.
El trauma renal y de las vías urinarias se presenta con relativa frecuencia en pacientes con trauma penetrante. El estándar actual de manejo es realizar una evaluación imagenológica, por medio de tomografía computarizada y un abordaje vascular, a través de técnicas de angiografía/embolización. Sin embargo, el manejo de un paciente hemodinámicamente inestable con criterios de laparotomía de emergencia, con hallazgos de trauma renal o de vías urinarias es aún tema de discusión. El siguiente articulo presenta el consenso del grupo de Cirugía de Trauma y Emergencias (CTE) de Cali respecto al manejo del trauma penetrante renal y de vías urinarias mediante cirugía de control de daños. Las características intra quirúrgicas del hematoma perirrenal tales como si es expansivo o si tiene signos de sangrado activo, son puntos de referencia para decidir entre un abordaje conservador, por estudios imagenológicos posteriores. En cambio, si existe la sospecha de un trauma renal severo, se debe realizar exploración quirúrgica con alta probabilidad de una nefrectomía. El manejo de control de daños de las vías urinarias debe ser conservador y diferido, la lesión de estos órganos no representa un riesgo en el manejo agudo del trauma.
Palabras clave: Trauma renal; trauma de vías urinarias; cirugía de control de daños; nefrectomía; Hematuria; Riñón; Vejiga Urinaria
Urologic trauma is frequently reported in patients with penetrating trauma. Currently, the computerized tomography and vascular approach through angiography/embolization are the standard approaches for renal trauma. However, the management of renal or urinary tract trauma in a patient with hemodynamic instability and criteria for emergency laparotomy, is a topic of discussion. This article presents the consensus of the Trauma and Emergency Surgery Group (CTE) from Cali, for the management of penetrating renal and urinary tract trauma through damage control surgery. Intrasurgical perirenal hematoma characteristics, such as if it is expanding or actively bleeding, can be reference for deciding whether a conservative approach with subsequent radiological studies is possible. However, if there is evidence of severe kidney trauma, surgical exploration is mandatory and entails a high probability of requiring a nephrectomy. Urinary tract damage control should be conservative and deferred, because this type of trauma does not represent a risk in acute trauma management.
Keywords: Renal trauma; urinary tract trauma; damage control surgery; hematuria urinary bladder; kidney; nephrectomy
Contribución del estudio
| 1) ¿Por qué se realizó este estudio? |
| El siguiente articulo presenta el consenso respecto al manejo del trauma penetrante renal y de vías urinarias mediante cirugía de control de daños. |
| 2) ¿Cuáles fueron los resultados más relevantes del estudio? |
| Las características intra quirúrgicas del hematoma perirrenal tales como si es expansivo o si tiene signos de sangrado activo, son puntos de referencia para decidir entre un abordaje conservador, por estudios imagenológicos posteriores. En cambio, si existe la sospecha de un trauma renal severo, se debe realizar exploración quirúrgica con alta probabilidad de una nefrectomía. |
| 3¿Qué aportan estos resultados? |
| El manejo de control de daños de las vías urinarias debe ser conservador y diferido, la lesión de estos órganos no representa un riesgo en el manejo agudo del trauma. |
Introducción
El trauma genitourinario tiene una baja prevalencia y el órgano más frecuentemente afectado es el riñón 1. Las lesiones renales son secundarias a un trauma cerrado en el 80% de los casos. Se han hecho grandes cambios en el diagnóstico y tratamiento del trauma renal gracias al avance en imágenes diagnósticas e intervenciones no quirúrgicas 2. Actualmente, se consideran las técnicas endovasculares y la angioembolización como el pilar de manejo del paciente con trauma renal cerrado y se ha disminuido la necesidad de técnicas más radicales como la nefrectomía 3. Sin embargo, el manejo de los pacientes con trauma penetrante renal e inestabilidad hemodinámica demanda una exploración quirúrgica de urgencias sin permitir un estudio imagenológico previo. Por otro lado, las lesiones de uréteres, vejiga y otros órganos del sistema urinario son menos comunes 4 y con baja prevalencia de repercusiones hemodinámicas 1,2,5,6.
El presente artículo es un consenso del grupo de cirugía de Trauma y Emergencias (CTE) de Cali, Colombia conformado por expertos del Hospital Universitario del Valle “Evaristo García” y el Hospital Universitario Fundación Valle del Lili, con la Universidad del Valle y la Universidad Icesi, en colaboración con la Asociación Colombiana de Cirugía y la Sociedad Panamericana de Trauma, en conjunto con especialistas nacionales e internacionales de EE.UU y Europa, que reúne la experiencia de los últimos 30 años en el manejo del trauma, cirugía general y cuidado crítico. El objetivo de este trabajo es presentar el manejo del trauma penetrante renal y de las vías urinarias en el paciente hemodinámicamente inestable, que es llevado a laparotomía de emergencia con hallazgos de lesión urológica y es candidato a cirugía de control de daños.
Epidemiología
Las lesiones del tracto genitourinario se presentan en el 8-10% de los pacientes que sufren trauma cerrado de abdomen y en alrededor del 6% de los que sufren un trauma penetrante 6,7. El órgano más comúnmente lesionado del sistema genitourinario es el riñón con una frecuencia del 65% 3. El trauma renal representa entre el 1 y el 5% de los ingresos a servicios de urgencias 2,8. Este tipo de trauma se asocia a lesiones adyacentes, principalmente, lesiones abdominales hasta en un 75% de los casos, siendo el hígado (37%) y bazo (29%) los órganos más comúnmente afectados 8-10. Aunque la mayoría de los casos de trauma renal son cerrados, la violencia urbana ha causado que el trauma renal penetrante sea cada vez más frecuente 11. Esto se observó en un estudio realizado por Mingoli y colaboradores, donde reportaron 13,824 pacientes con trauma renal, de los cuales, 10,826 (78.3%) eran por mecanismo penetrante y 2,998 (21.7%) por mecanismo cerrado. El 81.5% de los pacientes tenían trauma renal de alto grado y el 18.5% trauma renal de bajo grado. El 82.4% fueron manejados de forma conservadora y el 17.3% fueron llevados a cirugía. El manejo operatorio fue más frecuente en los pacientes con lesiones de alto grado y con mecanismo penetrante 12.
Las lesiones ureterales representan alrededor del 1-5% de las lesiones genitourinarias 9,13. El mecanismo más común de lesión es por trauma penetrante y el tercio distal es el sitio anatómico más afectado 6,14. El trauma de vejiga es aproximadamente el 12% del trauma urogenital 9. El trauma cerrado es el mecanismo más común oscilando entre el 65 y el 86% de los casos. Este tipo de lesiones se asocian en una gran proporción (60-90%) a fracturas pélvicas. Sin embargo, los pacientes que ingresan con fracturas pélvicas tienen una tasa baja de lesión vesical (6-8%) 7,15,16.
Manejo inicial y diagnostico
El manejo inicial del paciente debe estar orientado hacia su estabilización hemodinámica siguiendo los lineamientos de atención del Soporte Vital Avanzado en Trauma (ATLS, por sus siglas en inglés) 17,18. Los signos clínicos que sugieren una lesión del sistema genitourinario incluyen hematomas o equimosis en el área lumbar o en flancos, hematuria y fracturas costales 1,5,15. El uso de e-FAST u otras técnicas ultrasonográficas tiene una baja sensibilidad, por lo que un resultado negativo no puede descartar el diagnóstico de trauma renal 19-23. En caso de que el paciente se encuentre hemodinámicamente estable o se logre estabilizar, se debe tomar una Tomografía Axial Computarizada con doble contraste y adquisición de imágenes en fase arterial, venosa y tardía para apreciar completamente el tracto genitourinario 15,24,25, lo que permite estadificar al paciente y definir su manejo 15. Se recomienda fijar un acceso arterial y venoso femoral común, para tener una línea donde continuar con la reanimación hemostática, monitoreo hemodinámico invasivo, y en caso de continuar con la inestabilidad hemodinámica, insertar un Balón Endovascular de Oclusión Aórtica (REBOA, por sus siglas en inglés) 25.
Si el paciente presenta una herida penetrante con inestabilidad hemodinámica o signos de irritación peritoneal, debe ser trasladado de forma inmediata al quirófano. Las heridas renales, ureterales y vesicales deben ser clasificadas durante la intervención quirúrgica por medio de la clasificación de la American Asociation for Surgery of Trauma (AAST) (Tablas 1, 2, 3 y 4). World Society of Emergency Surgery ha propuesto un sistema de clasificación para el trauma renal que incluye la lesión anatómica y el estado hemodinámico del paciente (Tabla 5) 15,26.
Tabla 1 Clasificación de la AAST para trauma renal 26.
| Grado | Criterios Imagenológicos | Criterios Quirúrgicos |
|---|---|---|
| I | Hematoma subcapsular y/o contusión del parénquima sin laceración | Hematoma subcapsular no expansivo Contusión del parénquima sin laceración |
| II | Hematoma perineal confinado a la fascia de Gerota | Hematoma perineal no expansivo confinado a la fascia de Gerota |
| Laceración del parénquima renal ≤1 cm de profundidad sin extravasación urinaria | Laceración del parénquima renal ≤1 cm de profundidad sin extravasación urinaria | |
| III | Laceración del parénquima renal >1 cm de profundidad sin ruptura del sistema colector o extravasación urinaria | Laceración del parénquima renal >1 cm de profundidad sin ruptura del sistema colector o extravasación urinaria |
| Cualquier lesión en la presencia de una lesión vascular renal o sangrado activo contenido dentro de la fascia de Gerota | ||
| IV | Laceración del parénquima que se extiende hasta el sistema colector urinario con extravasación urinaria | Laceración del parénquima que se extiende hasta el sistema colector urinario con extravasación urinaria |
| Laceración de la pelvis renal y/o completa disrupción ureteropelvica | Laceración de la pelvis renal y/o completa disrupción ureteropelvica | |
| Lesión segmentaria de la arteria o vena renal | Lesión segmentaria de la arteria o vena renal | |
| Sangrado activo que sobrepasa la fascia de Gerota hacia el retroperitoneo o peritoneo | Infarto(s) renales segmentarios o completos debido a trombosis de los vasos sin sangrado activo | |
| Infarto(s) renales segmentarios o completos debido a trombosis de los vasos sin sangrado activo | ||
| V | Laceración de la arteria o vena renal principal o avulsión del hilio | Laceración de la arteria o vena renal principal o avulsión del hilio |
| Riñón desvascularizado con sangrado activo. | Riñón desvascularizado con sangrado activo | |
| Riñón destrozado con pérdida de la anatomía identificable del parénquima renal | Riñón destrozado con pérdida de la anatomía identificable del parénquima renal |
Tabla 2 Clasificación de la AAST para trauma ureteral 26.
| Grado | Tipo de lesión | Descripción de la lesión |
|---|---|---|
| I | Hematoma | Contusión o hematoma sin desvascularización |
| II | Laceración | Transeccional <50% |
| III | Laceración | Transeccional ≥50% |
| IV | Laceración | Transeccional completa con <2 cm de desvascularización |
| V | Laceración | Avulsión con >2 cm de desvascularización |
Tabla 3 Clasificación de la AAST para trauma de vejiga 26.
| Grado | Tipo de lesión | Descripción de la lesión |
|---|---|---|
| I | Hematoma | Contusión, hematoma intramural |
| Laceración | De espesor parcial | |
| II | Laceración | Laceración extraperitoneal de la pared vesical <2 cm |
| III | Laceración | Laceración de la pared vesical extraperitoneal (≥2 cm) o intraperitoneal (>2cm) |
| IV | Laceración | Laceración intraperitoneal de la pared vesical ≥2 cm |
| V | Laceración | Laceración de la pared vesical intra o extraperitoneal que se extiende hasta el cuello vesical o el orificio ureteral (trígono) |
Tabla 4 Clasificación de la AAST para trauma uretral 26
| Grado | Tipo de lesión | Descripción de la lesión |
|---|---|---|
| I | Contusión | Sangre en el meato urinario, retrografía normal |
| II | Lesión estrecha | Elongación de la uretra sin extravasación en la retrografía |
| III | Disrupción parcial | Extravasación en la uretrografía contrastada en el sitio de lesión con visualización de la vejiga |
| IV | Disrupción completa | Extravasación en la uretrografía contrastada en el sitio de lesión sin visualización de la vejiga; separación de la uretra <2 cm |
| V | Disrupción completa | Transección completa con ≥ 2 cm de separación uretral, o extensión hasta la próstata o vagina. |
Tabla 5 Clasificación de la WSES de Trauma Renal
| Grado de la Lesión | AAST | Estado Hemodinámico | |
|---|---|---|---|
| Menor | WSES Grado I | I-II | Estable |
| Moderado | WSES Grado II | III o lesión vascular segmentaria | Estable |
| Severo | WSES Grado III | IV-V o algún grado de lesión del parénquima que disección/oclusión de los principales vasos | Estable |
| WSES Grado IV | Cualquiera | Inestable | |
Abordaje quirúrgico
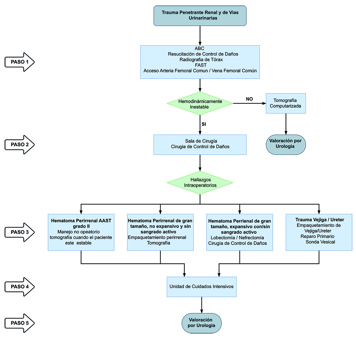
En la laparotomía exploratoria el cirujano debe controlar las fuentes de sangrado y contaminación. Si en la cirugía el paciente permanece hemodinámicamente inestable con una presión arterial sistólica menor o igual a 70 mmHg, a pesar de una resucitación de control de daños adecuada, se debería considerar la colocación de un REBOA en zona 1 27. Durante la exploración quirúrgica el primer objetivo debe ser el control del sangrado y la contaminación de la cavidad abdominal, posteriormente, evaluar el posible compromiso de los órganos abdominales. Si se encuentra un hematoma retroperitoneal, se debe sospechar una lesión renal o de vías urinarias. El grupo de cirugía de trauma y Emergencias (CTE) de Cali, propone el siguiente manejo (Figura 1).
Hematoma perirrenal de moderado tamaño, no expansivo AAST II (Figura 2). Si durante la laparotomía, se localiza un hematoma de moderado tamaño, no expansivo y el paciente se encuentra hemodinámicamente estable, el manejo debe ser conservador. Nuestra recomendación es no tocar ni explorar el hematoma, completar el control de daños de otros órganos y trasladar a la Unidad de Cuidados intensivos (UCI). Una vez el paciente se encuentre hemodinámicamente estable, se recomienda realizar una tomografía corporal total con cortes tardíos para estudiar la posible lesión renal y definir el tratamiento, además de evaluar la necesidad de valoración por urología.
Hematoma perirrenal grande, no expansivo y sin sangrado activo AAST II- III (Figura 3). Si la lesión que se encuentra es un hematoma perirrenal grande, que no es expansivo, ni hay sangrado activo, se recomienda realizar empaquetamiento perirrenal. Se insiste en evitar realizar exploración renal, no se recomienda abrir la fascia de Gerota. Recuerde ¨riñón tocado, riñón sacado¨.
Al final de la cirugía de control de daños, se deja el abdomen abierto con un sistema de presión negativa, se continúa la resucitación hemostática y se realiza de forma inmediata una tomografía corporal total. Si en este examen se encuentra sangrado de la arteria renal, se debe realizar angioembolización selectiva de la rama arterial comprometida o si es el caso extremo realizar la embolización de la arteria renal principal, como última opción (Figura 4). Si la lesión tiene compromiso de la pelvis renal o de los uréteres, se solicita valoración urgente por urología para definir inserción de catéter doble jota y planificar tratamiento definitivo.
Hematoma perirrenal extenso, expansivo con o sin sangrado activo AAST IV-V (Figura 5). La sospecha de lesión renal AAST grado IV-V con compromiso del sistema pielocalicial o extravasación urinaria hace que la exploración del riñón sea obligatoria. Se recomienda preferiblemente controlar el hilio a través de un abordaje lateral, realizando levantamiento coloparietal izquierdo o derecho. Se abre la fascia de Gerota en su porción lateral y se evalúa la posibilidad de salvaguardar parénquima renal funcional, mediante una lobectomía del área comprometida o nefrorrafia con sutura en guardia griega con monofilamento más hemostático local (celulosa oxidada regenerada, sellantes de fibrina, gelatinas, etc.). Una vez hecho esto se procede a realizar empaquetamiento de la fosa renal y se completa la cirugía de control de daños. El abdomen se deja abierto con un sistema de vacío y se traslada a la UCI para continuar la resucitación hemostática. En 24 a 48 horas, se reinterviene para evaluar la cavidad abdominal y definir manejo temprano o diferido con urología.
Si hay destrucción del parénquima renal, de la arteria o de la vena renal, con compromiso del sistema pielocalicial con extravasación urinaria, es imposible salvar el riñón y se debe realizar una nefrectomía. Para esto se liga la arteria y la vena renal de forma selectiva con doble ligadura de seda 1.0, o si no es posible, se liga el paquete vascular renal completo y se realiza la nefrectomía. Se debe ligar el uréter lo más bajo posible. Se realiza empaquetamiento de la fosa renal y se completa la cirugía de control de daños dejando el abdomen abierto con un sistema de vacío instalado. Posterior a esto, el paciente se traslada a UCI para completar la resucitación hemostática y en 24 a 48 horas se reinterviene para evaluar la cavidad abdominal, desempaquetar y continuar el manejo de otras lesiones concomitantes.
Control de daños del uréter: Generalmente, las lesiones renales pueden estar asociadas a lesión del uréter. No obstante, en el manejo agudo, el uréter no es una fuente de perdida sanguínea importante. Por lo cual, medidas como el empaquetamiento del retroperitoneo son suficientes. Durante la cirugía de control de daños no se recomienda la búsqueda sistemática del uréter en medio de un hematoma pues consume tiempo valioso, sumado a la necesidad de insertar una prótesis ureteral. Adicionalmente, existe la posibilidad de desvacularización de la pared ureteral al realizar una disección amplia e inapropiada. En caso de encontrarlo expedito se liga con seda 2-0, lo más distal posible. Se deja el abdomen abierto con un sistema de presión negativa y se traslada a la UCI para la recuperación fisiológica. Cuando el paciente se encuentre estable, se realiza un tomografía contrastada con imágenes tardías para evaluar el daño, estadificar y consultar con el servicio de urología para la inserción de catéter doble J, nefrostomía percutánea y definir la posible reparación temprana o diferida.
Control de daños vesical: La lesión vesical o la extravasación de orina no significa un alto riesgo de muerte en las primeras 24 horas del manejo de trauma. De ser posible, se debe suturar la vejiga en un solo plano, con una sutura continua y absorbible 2-0 junto con empaquetamiento de la zona e inserción de sonda Foley. Sin embargo, en el caso de encontrar destrucción vesical significativa en un paciente con inestabilidad hemodinámica, se debe dar prioridad al manejo de las otras lesiones, se deja empaquetada la pelvis y se inserta una sonda vesical. El paciente debe ser trasladado a UCI para recibir una resucitación fisiológica y posterior a esto ser evaluado por urología para definir el manejo definitivo.

Figura 2 Heridas Renales con un hematoma perirrenal de moderado tamaño. Si se localiza un hematoma de moderado tamaño, no expansivo y el paciente se encuentra hemodinámicamente estable, el manejo debe ser conservador. No se debe tocar ni explorar el hematoma, completar el control de daños de otros órganos y trasladar a la Unidad de Cuidados intensivos. Una vez el paciente se encuentre hemodinámicamente estable, se recomienda realizar un tomografía corporal total con cortes tardíos para estudiar la posible lesión renal y definir el tratamiento, además de evaluar la necesidad de valoración por urología.

Figura 3 Herida Renal con hematoma perirrenal grande no expansivo, no sangrado activo. Si la lesión que se encuentra es un hematoma perirrenal grande, que no es expansivo, ni hay sangrado activo, se recomienda realizar empaquetamiento perirrenal. Se insiste en evitar realizar exploración renal, no se recomienda abrir la fascia de Gerota. Al final de la cirugía de control de daños, se deja el abdomen abierto con un sistema de presión negativa, se continúa la resucitación hemostática y se realiza de forma inmediata una tomografía corporal total.

Figura 4 Trauma renal identificado por Tomografía Computarizada con reconstrucción angiográfica. A. Lesión renal izquierda AAST grado III, sin signos sugestivos de compromiso del sistema pielocalicial. B. Reconstrucción angiografíca que muestra el compromiso del tercio medio y distal, sin evidencia de lesión vascular mayor.

Figura 5 Herida Renal con hematoma perirrenal extenso, expansivo con sangrado activo. La exploración del riñón debe obligatoria. Se recomienda preferiblemente controlar el hilio a través de un abordaje lateral, realizando levantamiento coloparietal izquierdo o derecho. Se abre la fascia de Gerota en su porción lateral y se evalúa la posibilidad de salvaguardar parénquima renal funcional, mediante una lobectomía del área comprometida o nefrorrafia con sutura en guardia griega con monofilamento más hemostático local (celulosa oxidada regenerada, sellantes de fibrina, gelatinas, etc.). Luego realizar empaquetamiento de la fosa renal y se completa la cirugía de control de daños. Si hay destrucción del parénquima renal, de la arteria o de la vena renal, con compromiso del sistema pielocalicial con extravasación urinaria, es imposible salvar el riñón y se debe realizar una nefrectomía.
Todos los traumas renales y del sistema urogenital deben quedar con sonda vesical y tener una valoración casi inmediata por el servicio de urología.
Complicaciones
Las complicaciones posteriores a un trauma renal ocurren entre un 3-33% de todos los casos 28. Se pueden dividir en tempranas y tardías. Las complicaciones tempranas son sangrado, absceso perinefrítico, hipertensión y urinoma 28. Las tardías son sangrado, urolitiasis, hidronefrosis, pielonefritis crónica, fistula arteriovenosa y falla renal 28. Starnes et al. reportaron la incidencia de complicaciones por modalidad de tratamiento. En un total de 889 pacientes analizados 1.3% presentaron falla renal. La nefrectomía se asoció a una mayor frecuencia de esta complicación frente a las otras modalidades de manejo (4.6% vs 0.6%, p <0.001). Por otro lado, el 5.2% de todos los pacientes presentó otras complicaciones diferentes de falla renal, las más comunes fueron infección urinaria (2.3%), extravasación de orina (1.2%) y sangrado persistente (1.2%) 29.
Discusión
Los pacientes con traumatismo renal severo por lesiones AAST grado IV y V tienen mayor probabilidad de requerir nefrectomía 30. Igualmente, pacientes con mecanismo de trauma penetrante, comparado con los pacientes de trauma cerrado 31. En los pacientes con trauma renal que presentan estabilidad hemodinámica o lesiones AAST grado I-II-III, se ha recomendado el manejo no operatorio, a través de una exploración imagenológica y, si es el caso, manejo endovascular de las fuentes del sangrado con angioembolización. El manejo conservador ha permitido disminuir la tasa posibilidad de nefrectomías, la estancia hospitalaria y las complicaciones 15. El mecanismo del trauma penetrante, aunque tiene mayor riesgo de nefrectomía, no es una indicación absoluta de manejo quirúrgico. Navsaria y colaboradores, realizaron un estudio prospectivo donde evaluaron pacientes con trauma renal por proyectil de arma de fuego, sin indicación de laparotomía de emergencia. El manejo no operatorio fue exitoso en el 90% de los pacientes, sin necesidad de exploración de la cavidad abdominal 32. Schellenger et al. 33, evaluaron 459 pacientes con trauma renal producto de herida por arma de fuego, siendo su gran mayoría pacientes con trauma renal grado I-II-III. Estos pacientes fueron manejados de forma conservadora y al compararlo con los pacientes del grupo de manejo quirúrgico reportaron una menor estancia hospitalaria, menor frecuencia de complicaciones y menor necesidad de nefrectomía.
Hotaling y colaboradores, realizan un análisis retrospectivo del National Trauma Data Bank, con aproximadamente 9,000 pacientes de trauma renal, de los cuales, el 78% de los pacientes presentaron trauma renal AAST grado IV-V. El 83% de los pacientes con trauma renal AAST grado V fueron manejados de manera conservadora por medio de trabajo endovascular o manejo expectante, sin necesidad de nefrectomía, a pesar de requerir una segunda intervención en el 88% de los pacientes 31.
Un hematoma retroperitoneal, no expansivo, ni con signos de sangrado activo es un tema controvertido respecto a su indicación quirúrgica, inclusive en los pacientes con trauma penetrante. En 1998, Velmahos et al. 34, presentaron una serie de pacientes de trauma renal, en que el 40% de los pacientes con heridas por arma de fuego, no requirieron exploración renal. Ellos mencionan que signos de lesión hiliar o sangrado continuo son indicadores de la exploración quirúrgica, de lo contrario, ante un hematoma estable no está indicado el abordaje quirúrgico.
La estabilidad del hematoma perirrenal sin la necesidad de la exploración renal tiene también fundamento desde estudios clínicos en la era pre-tomográfica. Cass et al. 35, reportaron en 1985 una serie de 158 pacientes con trauma renal, donde el tamaño del hematoma perirrenal se relacionaba con el tipo de lesión. Si era de un tamaño pequeño y no expansivo se asociaba con contusiones renales y trombosis de la arteria renal. Mientras, que hematomas perirrenales expansivos o con signos de sangrado activo podían asociarse con laceraciones del parénquima renal mayores o lesión de la pelvis renal con ruptura de las estructuras vasculares. La recomendación de que la estabilidad del hematoma sea el referente de exploración cuando no se ha podido evaluar previamente a través de una tomografía es viable. Adicionalmente, sirve de punto de referencia para decidir entre un manejo de contención local del daño para una exploración imagenológica posterior, o decidir la exploración directa del riñón 15,36.
La gran mayoría de las lesiones de uréteres, vejiga, uretra y genitales externos requieren manejo conservador o mínimamente invasivo. En caso de necesitar cirugía abierta, se debe planificar en etapas posteriores al control de daños. El trabajo conjunto del cirujano de trauma, el intensivista, el urólogo y el especialista endovascular es la mejor propuesta de manejo en los pacientes con trauma genitourinario, teniendo en cuenta que muchas veces requieren diferentes estrategias de tratamiento combinadas.
Conclusiones
Ante un paciente hemodinámicamente inestable con lesión renal, el cirujano se enfrenta a decisiones quirúrgicas para las cuales no hay pautas establecidas. Se recomienda adoptar el pensamiento que entre más conservador sea el cirujano, mejor para el riñón. Sólo se debe explorar si la lesión lo demanda y la nefrectomía sólo se realiza si es imposible salvar el riñón. El trauma vesical y ureteral no implican un riesgo inminente de muerte, por lo que se recomienda un reparo diferido o conductas intraoperatorias que no interfieran con la cirugía de control de daños y permitan un rápido traslado a UCI para recuperación fisiológica.
Agradecimientos:
Por las ilustraciones y el diseño de la portada al Dibujante Anatómico Fabian R. Cabrera P. Docente del Departamento de Diseño de la Facultad de Artes Integradas de la Universidad del Valle.
REFERENCIAS
1. Viola TA. Closed Kidney Injury. Clin Sports Med. 2013;32:219-27. Doi: 10.1016/j.csm.2012.12.002. [ Links ]
2. Sujenthiran A, Elshout PJ, Veskimae E, MacLennan S, Yuan Y, Serafetinidis E, et al. Is Nonoperative Management the Best First-line Option for High-grade Renal trauma? A Systematic Review. Eur Urol Focus. 2019;5:290-300. Doi: 10.1016/j.euf.2017.04.011. [ Links ]
3. Veeratterapillay R, Fuge O, Haslam P, Harding C, Thorpe A. Renal trauma. J Clin Urol. 2017;10:379-90. Doi: 10.1177/2051415817691642. [ Links ]
4. Gross JA, Lehnert BE, Linnau KF, Voelzke BB, Sandstrom CK. Imaging of Urinary System Trauma. Radiol Clin North Am. 2015;53:773-88. Doi: 10.1016/j.rcl.2015.02.005. [ Links ]
5. Bittenbinder EN, Reed AB. Advances in renal intervention for trauma. Semin Vasc Surg. 2013;26:165-9. Doi: 10.1053/j.semvascsurg.2014.06.012. [ Links ]
6. Heller MT, Schnor N. MDCT of renal trauma: Correlation to AAST organ injury scale. Clin Imaging. 2014;38:410-7. Doi: 10.1016/j.clinimag.2014.02.001. [ Links ]
7. Shewakramani S, Reed KC. Genitourinary Trauma. Emerg Med Clin North Am. 2011;29:501-18. Doi: 10.1016/j.emc.2011.04.009. [ Links ]
8. Keihani S, Xu Y, Presson AP, Hotaling JM, Nirula R, Piotrowski J, et al. Contemporary management of high-grade renal trauma: Results from the American Association for the Surgery of Trauma Genitourinary Trauma study. J Trauma Acute Care Surg. 2018;84:418-25. Doi: 10.1097/TA.0000000000001796. [ Links ]
9. Javanmard B, Fallah-Karkan M, Razzaghi M, Ansari Djafari A, Ghiasy S, Lotfi B, et al. Characteristics of Traumatic Urogenital Injuries in Emergency Department; a 10-year Cross-sectional Study. Arch Acad Emerg Med. 2019;7:e63. [ Links ]
10. Knudson MM, Harrison PB, Hoyt DB, Shatz D V., Zietlow SP, Bergstein JM, et al. Outcome after major renovascular injuries: A western trauma association multicenter report. J Trauma. 2000;49:1116-22. Doi: 10.1097/00005373-200012000-00023. [ Links ]
11. Kansas BT, Eddy MJ, Mydlo JH, Uzzo RG. Incidence and management of penetrating renal trauma in patients with multiorgan injury: extended experience at an inner city trauma center. J Urol. 2004;172:1355-60. Doi: 10.1097/01.ju.0000138532.40285.44. [ Links ]
12. Mingoli A, Torre M La, Migliori E, Cirillo B, Zambon M, Sapienza P, et al. Operative and nonoperative management for renal trauma: Comparison of outcomes. A systematic review and meta-analysis. Ther Clin Risk Manag. 2017;13:1127-38. Doi: 10.2147/TCRM.S139194. [ Links ]
13. Kong JPL, Bultitude MF, Royce P, Gruen RL, Cato A, Corcoran NM. Lower urinary tract injuries following blunt trauma: a review of contemporary management. Rev Urol. 2011;13:119-30. Doi: 10.3909/riu0521. [ Links ]
14. Pereira BMT, Ogilvie MP, Gomez-Rodriguez JC, Ryan ML, Peña D, Marttos AC, et al. A review of ureteral injuries after external trauma. Scand J Trauma Resusc Emerg Med. 2010;18:1-11. Doi: 10.1186/1757-7241-18-6. [ Links ]
15. Coccolini F, Moore EE, Kluger Y, Biffl W, Leppaniemi A, Matsumura Y, et al. Kidney and uro-trauma: WSES-AAST guidelines. World J Emerg Surg. 2019;14:1-25. Doi: 10.1186/s13017-019-0274-x. [ Links ]
16. Santucci RA, Bartley JM. Urologic trauma guidelines: A 21 st century update. Nat Rev Urol. 2010;7:510-9. Doi: 10.1038/nrurol.2010.119. [ Links ]
17. Benz D, Balogh ZJ. Damage control surgery: Current state and future directions. Curr Opin Crit Care. 2017;23:491-7. Doi: 10.1097/MCC.0000000000000465. [ Links ]
18. Kalkwarf KJ, Holcomb JB. Damage control resuscitation. Surg Crit Care Ther A Clin Oriented Pract Approach. 2018;7:337-45. Doi: 10.1007/978-3-319-71712-8_32. [ Links ]
19. Becker A, Lin G, McKenney MG, Marttos A, Schulman CI. Is the FAST exam reliable in severely injured patients? Injury. 2010;41:479-83. Doi: 10.1016/j.injury.2009.10.054. [ Links ]
20. Kirkpatrick AW, Sirois M, Ball CG, Laupland KB, Goldstein L, Hameed M, et al. The hand-held ultrasound examination for penetrating abdominal trauma. Am J Surg. 2004;187:660-5. Doi: 10.1016/j.amjsurg.2004.02.003. [ Links ]
21. Kirkpatrick AW, Sirois M, Laupland KB, Liu D, Rowan K, Ball CG, et al. Hand-held thoracic sonography for detecting post-traumatic pneumothoraces: The extended focused assessment with sonography for trauma (EFAST). J Trauma. 2004;57:288-95. Doi: 10.1097/01.TA.0000133565.88871.E4. [ Links ]
22. Jalli R, Kamalzadeh N, Lotfi M, Farahangiz S, Salehipour M. Accuracy of sonography in detection of renal injuries caused by blunt abdominal trauma: a prospective study. Ulus Travma ve Acil Cerrahi Derg. 2009;15:23-7. [ Links ]
23. Bryk DJ, Zhao LC. Guideline of guidelines: A review of urological trauma guidelines. BJU Int. 2016;117:226-34. Doi: 10.1111/bju.13040. [ Links ]
24. Morey AF, Brandes S, Dugi DD, Armstrong JH, Breyer BN, Broghammer JA, et al. Urotrauma: AUA guideline. J Urol. 2014;192:327-35. Doi: 10.1016/j.juro.2014.05.004. [ Links ]
25. Manzano Nunez R, Naranjo MP, Foianini E, Ferrada P, Rincon E, García-Perdomo HA, et al. A meta-analysis of resuscitative endovascular balloon occlusion of the aorta (REBOA) or open aortic cross-clamping by resuscitative thoracotomy in non-compressible torso hemorrhage patients. World J Emerg Surg. 2017;12:30. Doi: 10.1186/s13017-017-0142-5. [ Links ]
26. Moore EE, Cogbill TH, Jurkovich GJ, McAninch JW, Champion HR, Gennarelli TA, et al. Organ injury scaling. III: Chest wall, abdominal vascular, ureter, bladder, and urethra. J Trauma. 1992;33:337-9. Doi: 10.1097/00005373-199209000-00001 [ Links ]
27. Osborn LA, Brenner ML, Prater SJ, Moore LJ. Resuscitative endovascular balloon occlusion of the aorta: Current evidence. Open Access Emerg Med. 2019;11:29-38. Doi: 10.2147/OAEM.S166087. [ Links ]
28. Al-Qudah HS, Santucci RA. Complications of renal trauma. Urol Clin North Am. 2006;33:41-53. Doi: 10.1016/j.ucl.2005.10.005. [ Links ]
29. Starnes M, Demetriades D, Hadjizacharia P, Inaba K, Best C, Chan L. Complications following renal trauma. Arch Surg. 2010;145:377-81. Doi: 10.1001/archsurg.2010.30. [ Links ]
30. Wright JL, Nathens AB, Rivara FP, Wessells H. Renal and extrarenal predictors of nephrectomy from the National Trauma Data Bank. J Urol. 2006;175:970-5. Doi: 10.1016/S0022-5347(05)00347-2. [ Links ]
31. Hotaling JM, Sorensen MD, Smith TG, Rivara FP, Wessells H, Voelzke BB. Analysis of diagnostic angiography and angioembolization in the acute management of renal trauma using a national data set. J Urol. 2011;185:1316-20. Doi: 10.1016/j.juro.2010.12.003. [ Links ]
32. Navsaria PH, Nicol AJ. Selective nonoperative management of kidney gunshot injuries. World J Surg. 2009;33:553-7. Doi: 10.1007/s00268-008-9888-y. [ Links ]
33. Schellenberg M, Benjamin E, Piccinini A, Inaba K, Demetriades D. Selective nonoperative management of renal gunshot wounds. J Trauma Acute Care Surg. 2019;87:1301-7. Doi: 10.1097/TA.0000000000002475. [ Links ]
34. Velmahos GC, Demetriades D, Cornwell EE, Belzberg H, Murray J, Asensio J, et al. Selective management of renal gunshot wounds. Br J Surg. 1998;85:1121-4. Doi: 10.1046/j.1365-2168.1998.00798.x. [ Links ]
35. Cass AS, Luxenberg M, Gleich P, Hollander J, Smith C. Management of perirenal hematoma found during laparotomy in patient with multiple injuries. Urology. 1985;26:546-9. Doi: 10.1016/0090-4295(85)90357-7. [ Links ]
36. Keihani S, Rogers DM, Putbrese BE, Moses RA, Zhang C, Presson AP, et al. A nomogram predicting the need for bleeding interventions after high-grade renal trauma: Results from the American Association for the Surgery of Trauma Multi-institutional Genito-Urinary Trauma Study (MiGUTS). J Trauma Acute Care Surg. 2019;86:774-82. Doi: 10.1097/TA.0000000000002222. [ Links ]










text in 




