1. Introducción
Los lineamientos normativos en materia de contratación para la ejecución de obras públicas en Colombia, confieren a las Entidades Estatales la tarea de monito-rear de manera permanente la utilización de los recursos destinados a la ejecución de dichas obras a través de un ente interventor (Colombia Compra Eficiente, 2017). La selección de la entidad interventora se realiza típicamente a través de un Concurso de Méritos Abierto (CMA), en el que se realiza una valoración cuantitativa de la experiencia del postulante, tomando como referencia un portafolio de proyectos históricos que el concursante ha ejecutado previamente durante su trayectoria en el sector.
El número de experiencias históricas que el candidato selecciona para conformar el portafolio de postulación, depende de las condiciones establecidas por la Entidad Estatal; para el caso de INVIAS el portafolio deberá tener de 4 a 6 proyectos en el portafolio (Instituto Nacional de Vías, 2017). Por lo anterior, el concursante se enfrenta a la tarea de seleccionar un grupo de proyectos que le permita maximizar el puntaje de valoración teniendo en cuenta las restricciones del CMA.
El número total de alternativas de selección del portafolio para el postulante está condicionado por la cantidad histórica de proyectos que ha ejecutado y el número de contratos admitidos en el portafolio de proyectos. De esta manera, el número total de posibles alternativas está dado por la siguiente expresión:
Donde:
NTC: Número total de combinatorias para portafolios con un tamaño mínimo min y un tamaño máximo max.
N: Número total de contratos ejecutados por el participante a lo largo de su trayectoria.
min: Número mínimo de proyectos permitidos en el portafolio (4 para el caso de INVIAS).
max: Número máximo de proyectos permitidos en el portafolio (6 para INVIAS).
C: Número de combinaciones sin repetición.
Este trabajo toma como referencia el caso de estudio de una Compañía que trabajaba con un esquema exploración exhaustiva formulado de manera rudimentaria en hojas de Excel, restringidas a la exploración completa del espacio de solución para un máximo de 30 contratos históricos, debido a las limitaciones de almacenamiento y velocidad de cálculo de las hojas de Excel con las que se trabaja; a pesar de usar solo 30 contratos históricos, el N actual de la Organización a más de 207 proyectos, motivo por el cual descarta gran parte de su experiencia histórica bajo el riesgo de no considerar soluciones que puedan representar mejores puntajes.
Este problema no ha sido documentado en investigaciones anteriores, sin embargo, es posible establecer que el problema literario con mayor proximidad al caso de interés es el problema teórico de selección de portafolio de proyectos conocido en inglés como Project Portfolio Selection Problem (PPSP). De manera general, el PPSP consiste en seleccionar un portafolio de proyectos que serán ejecutados en un horizonte de tiempo definido, teniendo en cuenta múltiples criterios y restricciones que a menudo son conflictivos como en el caso de la rentabilidad y el riesgo asociado a la inversión para cada proyecto que compone el portafolio. La naturaleza combinatoria del PPSP, relacionado con el número de posibles alternativas de selección de proyectos que integrarán un portafolio determinado, en adición a que no existen algoritmos determinísticos que puedan resolver el problema en tiempos polinomiales en proporción al tamaño de la instancia así como en el caso de estudio, confieren a la familia de problemas derivada del PPSP una complejidad computacional NP-Hard (Mira et al., 2012).
Debido a la naturaleza combinatoria y la complejidad NP-Hard del problema de estudio, los métodos de solución metaheurísticos han sido documentados por numerosas investigaciones como alternativas de solución promisorias, debido a que ofrecen buenas soluciones en tiempos computacionales admisibles para la mayor parte de aplicaciones.
Se ha documentado el uso metaheurísticas de población basadas en GA para la selección de óptima del portafolio de proyectos teniendo en cuenta múltiples objetivos como la rentabilidad de la inversión y el riesgo asociado a la ejecución de cada proyecto presente en el portafolio seleccionado (Yu et al., 2012); así mismo se ha utilizado este esquema evolutivo para la optimización del portafolio en múltiples mercados de electricidad ibéricos, logrando maximizar la rentabilidad de la inversión (Faia et al., 2016); se han reportado aplicaciones del GA para maximizar el valor presente neto de la ejecución del portafolio, respetando restricciones de recursos económicos y humanos en un horizonte de tiempo dado (Martínez-Vega et al., 2019); y se reporta el uso metaheurísticas Cukoo Search (CS) para la selección de portafolio en el Mercado de Valores de Teherán, con el objetivo de maximizar el beneficio esperado (Shadkam et al., 2015).
Dentro de los métodos de solución de trayectoria aplicados al PPSP es posible encontrar metaheurísticas basadas en GRASP, buscando minimizar el riesgo acumulado del portafolio para un horizonte de tiempo fijo (Mira et al., 2012); Metaheurísticas de Randomized Prioriry Search (RPS) para la selección de portafolio de proyectos con restricciones de recursos dinámicas con ventanas de tiempo (Garcia, 2014), algoritmos de Tabu Search (TS) para la selección y programación simultanea de proyectos buscando maximizar el beneficio total esperado de la ejecución del portafolio, respetando interdependencias y fechas de terminación para el portafolio a ejecutar en un horizonte dado (Kumar et al., 2019), entre otros.
Por otra parte, encontramos metaheurísticas híbridas aplicadas al PPSP tales como: simheurísticas basadas en Variable Neighborhood Search (VNA) buscando maximizar el valor presente neto de la inversión, considerando flujos de efectivo y tasas de descuento estocásticas e incluyendo restricciones como el riesgo máximo permitido por el inversionista (Panadero et al., 2018);algoritmos basados Artificial Bee Colony (ABC) y Particle Swarm Optimization (PSO) para seleccionar el portafolio de proyectos que minimiza el riesgo de inversión y maximiza el valor de retorno esperado, encontrando mejores desempeños en términos de calidad de respuesta en comparación con el obtenido por algoritmos puros de ACB, GA, SA y PSO (Chen, 2015); modelos híbridos de clustering (K-Means) y GA para la selección de portafolio de proyectos en áreas de investigación y desarrollo (Eshlaghy and Razi, 2015); algoritmos de dos etapas basados en técnicas de clustering y metaheurísticas Firefly Algortihm (FA) para balancear el riesgo de la inversión (Faezy Razi and Shadloo, 2017); así mismo, modelos híbridos de GA y Analytic Hierarchy Process (AHP) para determinar el portafolio de proyectos que maximiza el retorno de la inversión y minimiza el riesgo (Ghayour et al., 2015), entre otros.
Así mismo, es posible encontrar gran diversidad de metaheurísticas aplicadas a problemas de optimización combinatoria tales como: algoritmos de Simulated Annealing (SA), que han sido utilizados en problemas de Traveling Ssales Problem (TSP) con el objetivo de minimizar la distancia total recorrida, alcanzando buenos resultados en tiempos computacionales 7.8 veces más cortos que los obtenidos por algoritmos clásicos de secuenciación (Cetin, 2018); Metaheurísticas Greedy Randomized Adaptive Search Procedure (GRASP), ampliamente utilizados en problemas como el TSP modificado que permite múltiples visitas por nodo (Interian and Ribeiro, n.d.), y otros problemas como el Job Shop Scheduling Problem (JSSP) de complejidad NP-Hard, buscando minimizar diferentes funciones de utilidad como el promedio de tardanzas, el tiempo de finalización del último trabajo, el tiempo medio de flujo, entre otros (Baykasoğlu and Karaslan, 2017).
En el caso de procedimientos de solución metaheurísticos basados en población, encontramos diversos algoritmos aplicados a problemas de optimización combinatoria tales como: Genetic Algorithm (GA) utilizados en el TSP (Osaba et al., 2014), casos de Inventory Routing Problems (IRPs) con múltiples locaciones y productos perecederos en los que se busca minimizar el costo de gestión total del inventario (Hiassat et al., 2017); Memetic Algorithm (MA) con similitudes estructurales a los GA, utilizados de igual manera en la solución de Flow Schop Scheduling Problems (FSSP) (Deng and Wang, 2017); algoritmos ABC para el Set Covering Problem (SCP) de complejidad NP-Complete, con el que se han conseguido mejores desempeños que los reportados en diversas investigaciones para algoritmos de ACO (Crawford et al., 2014), entre otros.
A partir de lo anterior, se evaluó el uso de las metaheurísticas GA y GRASP para la selección óptima del portafolio de proyectos en CMA auditados por INVIAS en Colombia. Los parámetros de las metaheurísticas propuestas fueron meta-optimizados utilizando un algoritmo de optimización bayesiana; Cada metaheurística fue evaluada para 8 CMA distintos y los resultados de desempeño se muestran en los apartados de resultados y discusión.
2. Modelo matemático de evaluación del postulante
La valoración cuantitativa de la experiencia de cada proponente establecida por INVIAS, tiene en cuenta dos dimensiones globales: la acreditación de la experiencia del postulante a través del promedio de tiempo de ejecución de los contratos presentados en el portafolio (Puntaje T) y la acreditación de la experiencia del concursante a través del promedio de facturación mensual total computada para los contratos que conforman el portafolio presentado (Puntaje F). El orden de elegibilidad de los proponentes se define a través de la puntuación total (Puntaje T) del portafolio de proyectos que el concursante presenta y que como máximo, puede alcanzar un valor total de 1,000 a través de distintos criterios tal y como se muestra en la Tabla 1 (INVIAS, 2018).
TABLA 1 CRITERIOS DE CALIFICACIÓN DE LA EXPERIENCIA DEL PROPONENTE
| Criterio | Puntaje máximo otorgable |
|---|---|
| Puntaje P: Acreditación del promedio de tiempo de experiencia. | 295 ó 300 |
| Puntaje F: Promedio de facturación mensual Total. | 595 ó 600 |
| Puntaje N: Apoyo a la Industria Nacional. | 100 |
| Puntaje I: Vinculación de trabajadores con discapacidad en planta de personal. | 0 ó 10 |
| Puntaje T: Puntaje Total del portafolio | 1,000 |
Cuando el CMA establece incentivar la vinculación de trabajadores con discapacidad, se otorga 10 puntos al postulante que cumpla con esta condición (Puntaje I), de modo tal que para estos casos, la máxima puntuación por acreditación de tiempo de experiencia será de 295 y la acreditación por promedio de facturación mensual alcanzará como máximo los 595 puntos; si este incentivo por vinculación de personal con discapacidad no es establecido por el pliego, los puntajes de acreditación de estos dos factores como máximo podrán ser 300 y 600 respectivamente, de modo tal que el puntaje máximo alcanzado por un postulante nunca excederá el valor de 1,000 como se detalla en la Tabla 1.
Valoración de la experiencia del proponente a través de acreditación del promedio de tiempo de experiencia
La acreditación del promedio de tiempo de experiencia del portafolio de proyectos presentado por el participante es calculada tomando como referencia la siguiente expresión (INVIAS, 2018):
Donde:
Puntaje P = Puntaje acreditación del promedio de tiempo de experiencia.
Pmaxp = Puntaje máximo a otorgar por criterio de plazo (295 ó 300 dependiendo del CMA].
Ppp = Plazo promedio de los contratos acreditados como válidos por proponente en meses (redondeado a la milésima], calculado de acuerdo con la siguiente expresión:
Donde:
Pj = Plazo del contrato j-ésimo en el portafolio presentado por el postulante (en meses].
N = Número de contratos acreditados como válidos.
Pph = Promedio de plazos acreditados a los proponentes con habilidad general (redondeado a la milésima], que se calculará de acuerdo con la siguiente expresión:
Donde:
Valoración de la experiencia del proponente a través del promedio de facturación mensual total
La acreditación del promedio de facturación mensual total de cada postulante se calcula teniendo en cuenta las siguientes condiciones (INVIAS, 2018):
Donde:
Puntaje F = Puntaje por acreditación del promedio de facturación.
Pmaxf = Puntaje máximo a otorgar por criterio de facturación (595 ó 600 dependiendo del CMA].
PFMT = Promedio de facturación mensual total del proponente (redondeado a la milésima], calculado de acuerdo con la siguiente expresión.
Donde:
VFAj = Valor de facturación actualizado del contrato j-ésimo en el portafolio presentado por el postulante.
nj = Plazo de ejecución del contrato j-ésimo en el portafolio presentado por el postulante.
PFMO = Promedio mensual de facturación oficial, calculado a partir de la siguiente relación.
Donde:
PO = Presupuesto oficial del módulo en Salarios Mínimos Mensuales Legales Vigentes (SMMLV].
Po = Plazo oficial establecido en el pliego de condiciones.
perc = Porcentaje aplicado al PFMO, que se establece de acuerdo con las centésimas de la Tasa de cambio Representativa del Mercado (TRM] que rijan a los 2 días hábiles siguientes a la fecha de cierre del proceso, de acuerdo con lo estipulado en la siguiente tabla.
TABLA 2 PORCENTAJES PFMO CON BASE EN RANGOS TRM
| Rango de variación TRM | Porcentaje del promedio mensual de facturación a aplicar |
|---|---|
| 0.00-0.24 | 45% |
| 0.25-0.49 | 50% |
| 0.50-0.74 | 55% |
| 0.75-0.99 | 60% |
VPropmod = Valor por número de propuestas presentadas por módulo. Se determina de acuerdo con la siguiente tabla:
TABLA 3 VALORES DE PROPUESTAS POR LOTE
| No. Propuestas presentadas por módulo | VPropmod |
|---|---|
| 1-10 | 2 |
| 11-20 | 3 |
| 21-30 | 4 |
| 31-40 | 5 |
| 41-50 | 6 |
| 51-60 | 7 |
| 61-70 | 8 |
| 71-80 | 9 |
| ≥ 81 | 10 |
Relacionpo = Máximo número de veces del PFMT permitido, calculada de acuerdo con la siguiente expresión.
Donde:
perc = Porcentaje aplicado al PFMO, que se establece de acuerdo con las centésimas de la Tasa de cambio Representativa del Mercado (TRM] que rija a los 2 días hábiles siguientes a la fecha de cierre del proceso.
VPropmod = Valor por número de propuestas presentadas por módulo.
De este modo el Puntaje T a maximizar se define como la sumatoria de los puntajes individuales definidos anteriormente.
3. Materiales y métodos
Los datos requeridos para la construcción y evaluación de los métodos de solución propuestos fueron suministrados por una Compañía con más de 20 años de trayectoria en interventoría, diseño y construcción de obras públicas en Colombia. El portafolio histórico de proyectos históricos ejecutados por la Compañía corresponde a información interna de uso confidencial que asciende a 207 proyectos. Adicionalmente, se recolectaron ocho CMA's distintos, con sus respectivos parámetros de valoración y resultados alcanzados por los postulantes, disponibles en el Sistema Electrónico para la Contratación Pública (SECOP], para concursos de méritos supervisados por INVIAS.
Por otra parte se programaron las metaheurísticas GA y GRASP para la selección del portafolio de proyectos en el contexto de estudio. Estos métodos de solución metaheurísticos fueron meta-optimizados utilizando un algoritmo de optimización bayesiana y el criterio de negocio de la Organización. Así mismo, se realizó una evaluación comparativa en términos de calidad de respuesta y tiempos computacionales para distintos pliegos de condiciones.
Todos los cálculos computacionales realizados durante el estudio, fueron ejecutados en la estación de trabajo portátil ASUS N551JX, que cuenta con un procesador Intel® Core™ i7-4720HQ @ 2.60 GHz, 8 GB de memoria RAM DDR3 y tarjeta de vídeo integrada NVIDIA® GeForce® GTX 950M de 4GB DDR3. Se utilizó el lenguaje de programación Python 3.6.8 para la parametrización y la evaluación de los algoritmos de solución programados, así mismo, se trabajó con Visual Basic for Applications (VBA) embebido en Excel, para el despliegue de los algoritmos a través de una interfaz de usuario parametrizable.
Diseño del GA propuesto
Los GA se ubican dentro de la familia de metaheurísticas de población basadas en analogías con la evolución biológica, que contempla las siguientes etapas básicas: selección natural, reproducción, mutación y supervivencia de los individuos más aptos. El desempeño de los GA no está condicionado de manera estricta por un conocimiento profundo del problema de estudio, de modo tal que representan mayor probabilidad de alcanzar óptimos globales en la mayoría de las aplicaciones (Yu et al., 2012).
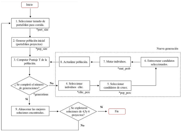
Para el caso de estudio, se programó un GA utilizando Python 3.6.8. El flujograma de la metaheurística se detalla en la Figura 1.
El algoritmo inicia con la creación de una población aleatoria de individuos/portafolios, cada uno de estos últimos conformado por port_size proyectos. En la Figura 2 se detalla la estructura de un cromosoma compuesto por cinco genes (port_size = 5); cada gen es representado por un número entero que corresponde al índice del proyecto en la base de datos histórica de experiencias ejecutadas por la Organización.
Una vez creada la población inicial, cada individuo es evaluado y rankeado de acuerdo con la función objetivo del problema, el Puntaje T. El objetivo tras cada iteración es evolucionar la población anterior mejorando los individuos/portafolios que la conforman. En primer lugar, una proporción de individuos élite (elite_perc) pasa automáticamente a la siguiente generación por su alto Puntaje T; mientras que la proporción restante de portafolios requeridos para mantener el tamaño de la población inicial (pop_size) es construida durante las etapas de entrecruzamiento y mutación de los individuos más aptos (pop_perc).
El entrecruzamiento consiste en seleccionar un punto de corte aleatorio del cromosoma, para combinar el material genético de ambos padres y dar lugar a los hijos que completarán el tamaño requerido de la población tal y como se detalla en la Figura 3. Por otra parte, cada individuo resultante podrá ser mutado con una probabilidad (mut_prob) para permitir al GA escapar de óptimos locales.
Esta mutación consiste en seleccionar un gen aleatorio del cromosoma del individuo, para cambiar este por el índice de un proyecto que no esté presente dentro del individuo a ser mutado tal y como se detalla en la Figura 3.
Como se resaltó en la Figura 1, el procedimiento de elitismo-entrecruzamiento-mutación, se repite hasta alcanzar el número de iteraciones deseado (generations). Una vez se alcanza este se almacenan los mejores 10 individuos únicos resultantes luego de múltiples generaciones de evolución en función de su Puntaje T.
Diseño del GRASP propuesto
La metaheurística GRASP es un algoritmo de trayectoria que se basa en la combinación de procedimientos de búsqueda avariciosos y mejoras locales a través de búsquedas de vecindario iterativas. El componente avaricioso de la metaheurística mide el beneficio de añadir cada uno de los elementos en pro de elegir lo más conveniente en cada iteración, mientras que la búsqueda de vecindario permite una mejora de la solución alcanzada en la etapa constructiva a través de la exploración de movimientos en el vecindario de soluciones (Resende and Ribeiro, 2016).
Para el problema de selección de portafolio de proyectos se implementó la meta-heurística GRASP en Python 3.6.8, siguiendo el flujograma de operaciones detallado en la Figura 4.
La solución inicia con un número de proyectos definido a través del parámetro init_elements. Estos proyectos insertados en la solución inicial, son tomados de la bolsa de contratos históricos ejecutados. En la Ilustración 6 a, puede apreciarse el ejemplo de lo anterior, para una solución que inicia con init_elements = 1, de modo tal que, en la fase constructiva se deberán incluir cuatro (4) proyectos restantes para completar el portafolio de cinco (5) contratos para un port_size = 5 en dicha iteración.
Una vez se ha inicializado una solución, se actualiza la lista de candidatos (CL) para la iteración actual. Esta lista se encuentra conformada por la lista de proyectos que aún no se encuentran dentro de la solución y que representan una alternativa potencial de inclusión al portafolio para la siguiente iteración. Los elementos de la lista de candidatos están organizados de mayor a menor por valor de Puntaje T. Siguiendo el ejemplo de la Figura 5, el esquema b muestra un ranking de los proyectos teniendo en cuenta su aporte a la función fitness, dado que ya se encuentra en la solución el proyecto con índice 12; de esta manera, la mejor opción sería incluir el proyecto 2 para que la función fitness alcance un valor de 678.870, mientras que incluir el proyecto 13 incluso decrementaría el valor de la función fitness al pasar de 583.287 (únicamente con el proyecto 12) a 450.960 (con los proyectos 12 y 13).
Una vez se ha actualizado la lista CL, se construye la lista restringida de candidatos (RCL), seleccionando una proporción de elementos en la lista de candidatos (perc_ rcl) del top de la lista de candidatos que se fue rankeada previamente. Para el caso de ejemplo, la cantidad de elementos tomados de la lista de candidatos para conformar la lista restringida de candidatos es equivalente a 2. Finalmente, el proyecto que entra al portafolio en la iteración actual, es seleccionado al azar de los elementos que conforman la lista restringida de candidatos en la iteración actual, que para el caso de ejemplo equivale al proyecto con el índice 8. Este procedimiento se repite iterativamente hasta completar el número de proyectos requeridos en el portafolio, dado por el valor que aplique para el parámetro port_size para la iteración actual.
Una vez ha terminada la fase constructiva, se da inicio a una fase de mejora local, en la que el portafolio resultante de la fase constructiva es mejorado tomando un elemento de la lista de candidatos y revisando uno a uno su posible reemplazo por alguno de los proyectos incluidos en el portafolio resultante de la fase constructiva. Todo el proceso se repite hasta haber construido y mejorado la cantidad de soluciones definidas por el número de iteraciones (num_solutions). Al final, se ordenan de mayor a menor puntaje las soluciones construidas y se conservan los 10 mejores portafolios encontrados.
Meta-optimización de las metaheurísticas GA y GRASP
La parametrización de metaheurísticas condiciona en gran medida su rendimiento frente a un problema particular de estudio. A medida que crece el número de parámetros que a su vez pueden tomar un amplio rango de valores, el problema de parametrización se complejiza debido a las relaciones subyacentes propias de la combinación de parámetros, que no son identificables fácilmente a través de la experiencia del investigador y mucho menos generalizables para un amplio número de problemas de distinta naturaleza (Pedersen, 2010).
Teniendo en cuenta lo anterior, para la selección de parámetros del GA y el algoritmo GRASP propuesto, se utilizó el enfoque de búsqueda y selección de parámetros para algoritmos de optimización conocido como meta-optimización. Este esquema se centra en encontrar la parametrización óptima de un algoritmo de optimización que se aplica para solucionar un problema de base como en el caso de estudio (Neumüller et al., 2012).
En esta etapa de meta-optimización se utilizó un algoritmo de optimización bayesiano desarrollado en el Massachusetts Institute of Technology (Pedersen, 2010). Algunas de las aplicaciones recientes de esta librería de gran reconocimiento se encuentran en áreas de planificación de inventarios multi escalón utilizando simulación-optimización (Agarwal, 2018); pronósticos de sistemas caóticos (Griffith et al., 2019); parametrización de heurísticas de optimización para algoritmos de machine learning (Boryssenko and Herscovici, 2018), entre otros.
Para la evaluación de cada conjunto de parámetros en el caso de estudio, se formuló la siguiente función de desempeño meta_fitness a minimizar:
Donde:
meta_fitness = Función de desempeño del optimizador bayesiano a minimizar.
i = réplica i-ésima de la metaheurística para un conjunto de parámetros dado.
j = Portafolio j-ésimo con mejor puntaje encontrado por la metaheurística.
Puntaje T= Puntaje total del portafolio j-ésimo en el ranking con los 10 mejores portafolios encontrados por la metaheurística bajo una parametrización dada.
conv = factor de penalización por convergencia. Si el algoritmo termina con menos de 10 soluciones factibles no repetidas, se penaliza la función meta_fitness multiplicando por 100 cada una de las distancias evaluadas.
De esta manera, la función de evaluación meta-fitness a minimizar, no sólo tiene en cuenta el mejor portafolio encontrado (portafolio con la menor diferencia entre el puntaje máximo que se puede obtener (1,000) y su valor alcanzado Puntaje Tj), sino que además, contempla la efectividad del método de solución para hallar hasta 10 portafolios candidatos de ser escogidos por su ranking con base en el criterio de Negocio.
Para el GA, se definieron los siguientes rangos para cada parámetro en función del estado del arte, pruebas de experimentación preliminares y la experiencia del equipo:
pop_size = [1000, 35000]
mut_prob = [0.0, 0.8]
pop_perc = [0.1, 1.0]
elite_perc = [0.0, 1.0]
generations = [10,80]
Por otra parte, para el algoritmo GRASP se definieron los siguientes rangos de búsqueda de parametrización:
perc_rcl = [0.01, 0.5]
init_elements = [0, 4]
num_solutions = [100, 3500]
Cada conjunto de parámetros evaluado por el algoritmo Bayesiano, se computó para cinco (5) réplicas distintas y se computó su valor promedio. Los resultados obtenidos en la etapa de meta-optimización fueron validados utilizando 2 CMA adicionales.
4. Resultados
Complejidad computacional del problema
Para profundizar en la complejidad computacional del problema e identificar algunas características propias del espacio de solución de este, se realizaron distintas corridas experimentales utilizando un algoritmo de búsqueda exhaustiva, variando el número de contratos históricos (N). La demanda de recursos computacionales en función del NTC se presenta en la Figura 6.
Parámetros seleccionados para la metaheurística GA
La estimación de la función meta-fitness en función de los parámetros pop_size, mut_prob, pop_perc, generations y elite_perc para la iteración 100, se detalla en la Figura 7.

Figura 7 Superficie de respuesta estimada en función de los parámetros del GA para la última iteración del meta-optimizador.
Las regiones amarillas representan los mejores valores encontrados para la función meta-fitness, mientras que las regiones azules representan los valores más altos en el problema de minimización. Así mismo, la diagonal del gráfico muestra la dependencia parcial encontrada por el optimizador bayessiano entre el valor de la función meta-fitness y los valores específicos que pueden tomar los distintos parámetros.
Los resultados de validación para las 5 mejores parametrizaciones encontradas a través del optimizador Bayesiano se detallan en la Tabla 4.
TABLA 4 RANKING DE LAS 5 MEJORES PARAMETRIZACIONES ENCONTRADAS PARA LA METAHEURÍSTICA GA
| Pop_ size | mut_ prob | Pop_ perc | generations | elite_ perc | meta_ fitness | Desv. estándar | Tiempo (min) | Ranking |
|---|---|---|---|---|---|---|---|---|
| 22,349 | 0.012 | 0.792 | 69 | 0.087 | 7.249 | 0.106 | 8.078 | 1.000 |
| 14,299 | 0.008 | 0.476 | 35 | 0.361 | 10.997 | 0.302 | 2.623 | 3.667 |
| 12,128 | 0.067 | 0.337 | 36 | 0.046 | 43.204 | 26.099 | 2.295 | 4.667 |
| 27,790 | 0.399 | 0.126 | 20 | 0.042 | 12.121 | 0.396 | 3.157 | 4.667 |
| 28,899 | 0.121 | 0.615 | 50 | 0.113 | 13.217 | 0.450 | 7.689 | 5.000 |
Parámetros seleccionados para le metaheurística GRASP
Siguiendo la metodología de búsqueda de parámetros expuesta anteriormente para la metaheurística GA, en la Figura 8 se detalla el espacio de solución para el problema de minimización de la función meta-fitness para la metaheurística GRASP, en la iteración número 100 del meta-optimizador.

Figura 8 Superficie de respuesta estimada en función de los parámetros del GRASP para la última iteración.
Partiendo de esta parametrización, se realizó una validación de las 5 mejores parametrizaciones encontradas en la etapa de meta-optimización, utilizando 2 pliegos de condiciones adicionales. Los resultados obtenidos se detallan en la Tabla 5.
TABLA 5 RANKING DE LAS 5 MEJORES PARAMETRIZACIONES ENCONTRADAS PARA LA METAHEURÍSTICA GRASP
| perc_rcl | init_ elements | num_ solutions | meta_fitness promedio | Desv. estándar promedio | Tiempo promedio (min) | Ranking promedio |
|---|---|---|---|---|---|---|
| 0.034 | 1 | 3,076 | 288.604 | 236.593 | 9.672 | 1.000 |
| 0.016 | 2 | 1,467 | 463.022 | 457.238 | 2.678 | 3.667 |
| 0.056 | 2 | 2,878 | 613.946 | 428.480 | 7.310 | 3.333 |
| 0.054 | 0 | 1,400 | 826.848 | 431.078 | 5.076 | 3.667 |
| 0.089 | 1 | 3,241 | 874.215 | 437.745 | 10.144 | 4.000 |
Desempeño de las metaheurísticas GA y GRPAS
Para evaluar el desempeño de las metaheurísticas GA y GRASP se computaron los valores de Puntaje T promedio para los 10 mejores portafolios alcanzados, variando el pliego de condiciones. En la Figura 9, se muestra un diagrama de variabilidad en los puntajes alcanzados por ambas metaheurísticas.

Figura 9 Dispersión de los 10 mejores portafolios encontrados para distintos CMA's, utilizando las metaheurísticas GA (a) y GRASP (b)
Por otra parte, se analizó en detalle el desempeño alcanzado por cada método de solución en función del Puntaje T alcanzado por los portafolios en el ranking 10 de las mejores soluciones. De esta manera se evaluó la capacidad de los algoritmos para encontrar consistentemente hasta 10 portafolios de proyectos con Puntajes T muy cercanos al óptimo global del problema. Los resultados comparativos con relación al puesto alcanzado por el portafolio se detallan en la Figura 10.
5. Discusión
En la Figura 6, se observa que para valores de N superiores a 45 contratos históricos, el consumo de recursos computacionales marcó un crecimiento acelerado que terminó por consumir la totalidad de recursos del equipo cuando N alcanzó un valor de 60, con un tamaño del espacio de solución equivalente a cerca de 56 millones de alternativas de solución que terminaron por emplear más del 96% de la memoria RAM y demandaron un tiempo promedio de cómputo de alrededor de 7 horas. Esto ratifica que el uso de esquemas de enumeración exhaustiva para empresas con más de 45 proyectos de experiencia no es una alternativa viable, aún menos si se utilizan formulaciones estáticas en hojas de Excel.
Por otra parte, la mejor parametrización encontrada en la etapa de meta-optimización del GA, arrojó un valor meta_fitness promedio de 21.748, para un tiempo equivalente de ejecución 8.102 minutos. Los parámetros asociados a esta parametrización son: pop_size =22,349, mut_prob =0.012, pop_perc =0.792, generations =69 y elite_perc =0.087. Así mismo, se encontró que el parámetro de tamaño de población (pop_size), deteriora notable de la función meta-fitness para valores por debajo de 9,000 individuos; mientras que en el caso del parámetro de proporción de elitismo (elite_perc), valores mayores al 0.6 (60%), afectan el valor de la función objetivo tal y como se observa en la Figura 7. Durante la validación de parámetros para el GA, se encontró que la mejor parametrización encontrada en la etapa de meta-optimización, se mantuvo en el primer lugar en las instancias de validación, ratificando la robustez de la parametrización alcanzada por el meta-optimizador.
Para el caso de meta-optimización del algoritmo GRASP, no se encontraron dependencias parciales claras asociadas a los parámetros perc_rcl e init_elements, mientras que valores mayores a 2 para el parámetro init_elements, en conjunto con valores de perc_rcl por arriba de 0.1 (10%), causaban un deterioro notable de la función meta-fitness aumentando su valor. Esto indica particularmente que a medida que aumenta el número de proyectos introducidos aleatoriamente en la inicialización de la solución, el Puntaje T de los 10 mejores portafolios se deteriora consistentemente al perder el componente constructivo de la metaheurística. Los mejores valores encontrados para el algoritmo GRASP (perc_rcl =0.034, init_elements =1 y num_solutions =3,076), se mantuvieron en el primer lugar durante las validaciones realizadas al igual que en el caso de la metaheurística GA.
Los resultados de la Figura 9, muestran las diferencias entre los valores de Puntaje T para los 10 mejores portafolios encontrados por las metaheurísticas GA y GRASP. En esta ilustración es posible identificar que el algoritmo GA presentó una baja dispersión para los cinco CMA's de pruebas finales, resaltando que para el CMA-DO-SRT-146-2018, la metaheurística GA consiguió encontrar 10 portafolios con valor de 1,000 en las cinco réplicas realizadas, motivo por el cual su desviación en dicha instancia es nula. Por otra parte, la metaheurística GRASP presentó una mayor dispersión en todas las instancias de evaluación, debido a las diferencias entre el Puntaje T del mejor portafolio encontrado (portafolio en el puesto 1) y aquellos que proceden a este último en el ranking de las 10 mejores soluciones.
Lo anterior se muestra con mayor detalle en la Figura 10. En esta ilustración, el valor promedio de los portafolios que ocupan la primera y la segunda posición para el algoritmo GRASP presentaron un Puntaje T promedio cercano a 999.985, que decrece a medida que se analizan los portafolios ubicados en los puestos del 4 al 10. Por otra parte, para el algoritmo AG, los valores de Puntaje T promedio se mantienen cercanos al valor de 1,000 para todos los puestos en el ranking de mejores soluciones, confirmando la ventaja del AG para encontrar hasta 10 portafolios de proyectos con puntajes superiores a 999.970, superando en todos los casos de evaluación, los puntajes reales alcanzados por las empresas ganadoras de las distintas convocatorias, cuyos portafolios presentaron valores de Puntaje T que oscilaron entre 999.368 y 999.970.
Esta diferencia en el desempeño del algoritmo GRASP podría reducirse abarcando una mayor parte del espacio de solución dentro de los tiempos permisibles por el negocio, mejorando su desempeño global si se contempla una evaluación parcial aleatoria de la lista CL en vez de su totalidad. Así mismo, podrían explorarse otras estrategias de mejora local que mejoren la calidad de respuestas del algoritmo y en especial su habilidad para encontrar hasta 10 portafolios con valores cercanos al Puntaje T óptimo.
Partiendo de los resultados anteriores, se determinó que el método de solución que más se adecua a los requerimientos de negocio es el algoritmo GA. Este algoritmo permitirá a la Organización, mejorar sus procesos de licitación a CMA's auditados por INVIAS. La herramienta desarrollada no sólo reduce los tiempos y la carga computacional asociada al uso de hojas de cálculo de Excel, sino que además aumenta la probabilidad de adjudicación de interventorías a través de la presentación de portafolios de proyectos con mayor puntaje. Lo anterior, se encuentra sujeto a la calidad en la estimación de variables aleatorias que intervienen en la función matemático de valoración como en el caso de la tasa que aplicará al concurso y la cantidad de postulantes que se presentarán al mismo, dado que es información que sirve de entrada al modelo de selección de portafolio de proyectos y que a la fecha, su estimación se encuentra a cargo del Departamento de Licitaciones de la Compañía.






















