Servicios Personalizados
Revista
Articulo
Indicadores
-
Citado por SciELO -
Accesos
Links relacionados
-
Citado por Google -
Similares en
SciELO -
Similares en Google
Compartir
Colombia Médica
versión On-line ISSN 1657-9534
Colomb. Med. vol.52 no.2 Cali abr./jun. 2021 Epub 03-Abr-2021
https://doi.org/10.25100/cm.v52i2.4519
Articulo de revisión
El control de daños en el trauma cardíaco penetrante
1 Universidad del Valle, Facultad de Salud, Escuela de Medicina, Department of Surgery, Division of Trauma and Acute Care Surgery. Cali, Colombia.
2 Hospital Universitario del Valle, Department of Surgery, Division of Trauma and Acute Care Surgery, Cali, Colombia.
3 Centro Médico Imbanaco, Cali, Colombia.
4 Fundación Valle del Lili, Department of Surgery, Division of Trauma and Acute Care Surgery, Cali, Colombia.
5 Universidad Icesi, Cali, Colombia.
6 Broward General Level I Trauma Center, Department of Trauma Critical Care, Fort Lauderdale, FL, USA
7 Fundacion Valle del Lili, Centro de Investigaciones Clinicas (CIC), Cali, Colombia
8 Fundación Valle del Lili, Department of Surgery, Division of Transplant Surgery, Cali, Colombia
9Hospital General Teofilo Davila, Servicio de Emergencias, Cuenca, Ecuador.
10Universidad de Cuenca, Department of Surgery, Cuenca, Ecuador.
11 University of Cape Town, Faculty of Health Sciences, Groote Schuur Hospital, Trauma Center, Anzio Road, Observatory, Cape Town, South Africa.
El manejo definitivo de los pacientes hemodinámicamente estables con heridas cardíacas penetrantes continúa siendo controversial con abordajes invasivos versus manejos conservadores. Estas posiciones contrarias se extienden hasta aquellos casos de pacientes hemodinámicamente inestables donde se ha descrito y considerado la cirugía de control de daños como un procedimiento útil y efectivo. El objetivo de este artículo es presentar la experiencia en el manejo quirúrgico de heridas cardíacas penetrantes con la creación de un algoritmo práctico que incluye los principios básicos del control de daños. Se recomienda que a todos los pacientes con heridas precordiales penetrantes se les debe realizar un ultrasonido torácico como componente integral de la evaluación inicial. Aquellos que presenten un ultrasonido torácico positivo y se encuentren hemodinámicamente estables se les debe realizar una ventana pericárdica con posterior lavado. Se ha demostrado que el 25% de las ventanas pericárdicas positivas no se benefician ni requieren de posteriores abordajes quirúrgicos invasivos. Antes de este concepto, todos los pacientes con ventana pericárdica positiva terminaban en una exploración abierta del tórax y del pericárdico.
Los pacientes hemodinámicamente inestables requieren de una cirugía de control de daños para un adecuado y oportuno control del sangrado. Con este propósito, se propone un algoritmo de manejo quirúrgico que incluye todos estos aspectos esenciales en el abordaje de este grupo de pacientes.
Palabras clave: Herida precordial penetrante; Ultra sonido torácico; toracotomía; cuidado de soporte vital para trauma; terapia de heridas con presión negativa; presión sanguínea; esternotomía; pericardiectomía; politetrafluoroetileno; derrame pericárdic; hemotórax; taponamiento cardíaco; neumotórax; técnicas de ventana pericárdica
Definitive management of hemodynamically stable patients with penetrating cardiac injuries remains controversial between those who propose aggressive invasive care versus those who opt for a less invasive or non-operative approach. This controversy even extends to cases of hemodynamically unstable patients in which damage control surgery is thought to be useful and effective. The aim of this article is to delineate our experience in the surgical management of penetrating cardiac injuries via the creation of a clear and practical algorithm that includes basic principles of damage control surgery. We recommend that all patients with precordial penetrating injuries undergo trans-thoracic ultrasound screening as an integral component of their initial evaluation. In those patients who arrive hemodynamically stable but have a positive ultrasound, a pericardial window with lavage and drainage should follow. We want to emphasize the importance of the pericardial lavage and drainage in the surgical management algorithm of these patients. Before this concept, all positive pericardial windows ended up in an open chest exploration. With the coming of the pericardial lavage and drainage procedure, the reported literature and our experience have shown that 25% of positive pericardial windows do not benefit and/or require further invasive procedures. However, in hemodynamically unstable patients, damage control surgery may still be required to control ongoing bleeding. For this purpose, we propose a surgical management algorithm that includes all of these essential clinical aspects in the care of these patients.
Keywords: Thoracic Ultrasound; Damage Control Surgery; Penetrating cardiac trauma; cardiac tamponade; thoracotomy; advanced trauma life support care; negative-pressure wound therapy; sternotomy; pericardiectomy; death, sudden; hemothora; chest tubes; pneumothorax; pericardial window techniques
Contribución del estudio
| 1) ¿Por qué se realizó este estudio? |
| El objetivo de este artículo es presentar la experiencia en el manejo quirúrgico de heridas cardíacas penetrantes con la creación de un algoritmo práctico que incluye los principios básicos del control de daños |
| 2) ¿Cuáles fueron los resultados más relevantes del estudio? |
| Los pacientes con heridas precordiales penetrantes se les debe realizar un ultrasonido torácico como componente integral de la evaluación inicial. Aquellos que presenten un ultrasonido torácico positivo y se encuentren hemodinámicamente estables se les debe realizar una ventana pericárdica con posterior lavado. Los pacientes hemodinámicamente inestables requieren de una cirugía de control de daños para un adecuado y oportuno control del sangrado. |
| 3¿Qué aportan estos resultados? |
| Se plantea un algoritmo que ilustra en cinco pasos el manejo quirúrgico de los pacientes con heridas precordiales penetrantes. |
Introducción
Los pacientes con heridas cardíacas tienen una mortalidad alta y solo el 45% de ellos alcanzan a llegar a centros hospitalarios 1,2. El manejo definitivo de los pacientes hemodinámicamente estables con heridas cardíacas penetrantes continúa siendo controversial con abordajes invasivos versus manejos conservadores. En los casos de pacientes hemodinámicamente inestables se ha descrito la cirugía de control de daños como un procedimiento útil y efectivo. El objetivo de este artículo es presentar la experiencia del grupo de Cirugía de Trauma y Emergencias (CTE) de Cali, Colombia en el manejo quirúrgico de heridas cardíacas penetrantes con la creación de un algoritmo de manejo quirúrgico práctico que incluye los principios básicos del control de daños.
El presente artículo es un consenso que sintetiza la experiencia adquirida durante los últimos 30 años en el manejo de la cirugía de trauma y emergencias, cirugía general y cuidado crítico del grupo de cirugía de Trauma y Emergencias de Cali, Colombia conformado por expertos de y el Hospital Universitario del Valle “Evaristo García” y Hospital Universitario Fundación Valle del Lili, con la Universidad del Valle y la Universidad Icesi, en colaboración con la Asociación Colombiana de Cirugía y la Sociedad Panamericana de Trauma y en conjunto con especialistas internacionales de Estados Unidos, Europa, Japón, Suráfrica y América del Sur.
Epidemiologia
Aproximadamente, el 20% de todos los pacientes que mueren por trauma torácico se deben a lesiones cardíacas 3. La mitad de los pacientes con heridas cardiacas muere en el lugar de los acontecimientos y un porcentaje adicional del 33% muere durante el transporte o al ingreso al servicio de urgencias 4. se ha reportado una tasa de supervivencia del 63% en aquellos que ingresan vivos al hospital siendo las lesiones del ventrículo derecho las más comunes dado a su localización en la cara anterior del corazón 5,6. Una serie de 711 pacientes en Estados Unidos describió que el 54% de las lesiones cardíacas estaban asociadas a heridas por arma blanca y el 42% a heridas por proyectil de arma de fuego. Las lesiones cardíacas más complejas comprometieron las arterias coronarias y las válvulas cardíacas, un tercio de los pacientes presentaron lesiones cardíacas múltiples y la mortalidad general fue del 47% 7. En contraste, un estudio realizado en Bogotá, Colombia con 240 pacientes de heridas cardíacas penetrantes describe un 93% secundarias a heridas por arma blanca y 7% por heridas por proyectil de arma de fuego. La mortalidad general fue del 15%, 12% para los pacientes con lesiones por arma blanca y 41% en heridas por proyectil de arma de fuego. La distribución de las lesiones de acuerdo con la clasificación de la asociación americana para la cirugía de trauma (American Asociation for the Surgery of Trauma - AAST) fue: 33% grado II, 13% grado III, 29% AAST grado IV y 25% grado V (Tabla 1). Al ingreso a urgencias, 44% de los pacientes se encontraban hemodinámicamente estables, 34% en shock profundo, 67% con signos de taponamiento cardíaco y 18% en condiciónin extremis8. Por otro lado, el hospital Universitario del Valle realizó un estudio entre 2003 y 2004 en 286 pacientes con trauma precordial penetrante. El 29% de los pacientes ingresaron hemodinámicamente inestables con requerimiento de una esternotomía mediana o una toracotomía antero-lateral izquierda de urgencias, confirmando en el 67% de los casos una lesión cardíaca y en el 11% descartándola. Los pacientes hemodinámicamente estables al ingreso fueron el 71%, de los cuales en el 4% (8 pacientes) se optó por manejo no operatorio y en el resto por evaluación mediante ventana pericárdica, siendo positiva en el 22% de los casos 4,6,9. Según los datos de los estudios previamente expuestos los factores de riesgo que incrementan la mortalidad en los pacientes con heridas cardíacas penetrantes son: retrasos en el transporte y/o en el manejo definitivo, estado de choque, taponamiento cardíaco, heridas por proyectil de arma de fuego, lesiones cardíacas penetrantes múltiples y compromiso valvular/ septal/del sistema de conducción y/o de grandes vasos 10,11.
Tabla 1. Clasificación de la Sociedad Americana de Cirugía de Trauma (AAST) de las Lesiones Cardíacas 25
| Grado | Descripción |
|---|---|
| I | Lesión cardíaca contusa con cambios electrocardiográficos menores (cambios inespecíficos de la onda ST o T, contracción atrial o ventricular prematura o taquicardia sinusal persistente) |
| Lesión pericárdica contusa o penetrante sin herida cardíaca, taponamiento cardíaco o herniación cardíaca | |
| II | Lesión cardíaca contusa con bloqueo cardíaco (rama derecha o izquierda, fascículo anterior izquierdo o atrioventricular) o cambios isquémicos (descenso ST o inversión onda T) sin falla cardíaca |
| Herida cardíaca penetrante tangencial sin extensión hasta el endocardio, sin taponamiento | |
| III | Lesión cardíaca contusa con contracciones ventriculares sostenidas (>6 latidos/min) o multilocales |
| Lesión cardíaca contusa o penetrante con ruptura septal, incompetencia valvular pulmonar o tricuspídea, disfunción papilar u oclusión distal de arterial coronaria sin falla cardíaca | |
| Laceración pericárdica contusa con herniación cardíaca | |
| Lesión cardíaca contusa con falla cardíaca | |
| IV | Herida cardíaca penetrante tangencial sin extensión hasta el endocardio, con taponamiento |
| Lesión cardíaca contusa o penetrante con ruptura septal, incompetencia valvular pulmonar o tricuspídea, disfunción papilar u oclusión distal de arteria coronaria produciendo falla cardíaca | |
| Lesión cardíaca contusa o penetrante con incompetencia valvular aortica o mitral | |
| Lesión cardíaca contusa o penetrante del ventrículo derecho, atrio derecho o atrio izquierdo | |
| Lesión cardíaca contusa o penetrante con oclusión proximal de arteria coronaria | |
| Perforación contusa o penetrante de ventrículo izquierdo | |
| Herida estrellada con perdida <50% del tejido del ventrículo derecho, atrio derecho o atrio izquierdo | |
| V | Avulsión contusa del corazón; herida penetrante con perdida >50% del tejido de cualquier cámara cardíaca |
Abordaje Inicial, diagnóstico y manejo quirúrgico
En el abordaje inicial del paciente se debe realizar una estabilización rápida y efectiva de acuerdo a las guías del manual de soporte vital avanzado en trauma (Advanced Trauma Life Support - ATLS) ® implementando la estrategia ABCDE y siguiendo los principios de resucitación de control de daños. La elección entre la exploración quirúrgica inmediata o la realización de imágenes diagnósticas de extensión dependerá del estado hemodinámico del paciente. Si el paciente está hemodinámicamente estable o con respuesta hemodinámica transitoria, un ultrasonido torácico debe ser realizado con el fin de determinar la posibilidad de una herida cardíaca, taponamiento cardíaco y/o lesión de cualquier otra estructura adyacente. la presencia de la triada de Beck (velamiento de los sonidos cardíacos, ingurgitación yugular e hipotensión) sugestivos de taponamiento cardíaco se presenta en menos del 10% de los casos confirmados. El ultrasonido torácico cuenta con una sensibilidad del 79%, una especificidad del 92% y un valor predictivo negativo del 95% 11. En las guías de la ATLS se encuentra la radiografía portátil de tórax que a pesar de su alta especificidad cuenta con muy baja sensibilidad para el diagnóstico temprano de taponamiento cardíaco; por esta razón, la prueba de elección para determinar si un paciente con herida cardíaca cursa con un taponamiento cardíaco es el ultrasonido torácico. Si el primer ultrasonido torácico es negativo y el paciente persiste hemodinámicamente estable, se debe realizar otro ultrasonido torácico a las 6 horas; si este segundo es negativo y se descartan heridas asociadas, el paciente es candidato para un egreso seguro.
En los pacientes con inestabilidad hemodinámica (presión arterial sistólica sostenida <90 mm Hg) sin paro cardíaco deben identificarse inmediatamente todas las lesiones asociadas que potencialmente comprometan la vida y ser trasladados al quirófano para una exploración torácica mediante una esternotomía mediana o una toracotomía antero-lateral izquierda. Una esternotomía mediana provee mejor exposición de las estructuras mediastinales que la toracotomía antero-lateral; pero, toma mayor tiempo. Como regla general, todas las lesiones localizadas medial a la línea medioclavicular deberían ser abordadas mediante una esternotomía mediana y todas aquellas laterales a la línea medioclavicular con una toracotomía antero-lateral (derecha o izquierda) preferiblemente 5.
En casos en que el paciente ingrese en paro cardíaco se debe realizar inmediatamente una toracotomía antero-lateral izquierda de resucitación con clampeo de aorta, pericardiotomía longitudinal y masaje cardíaco.
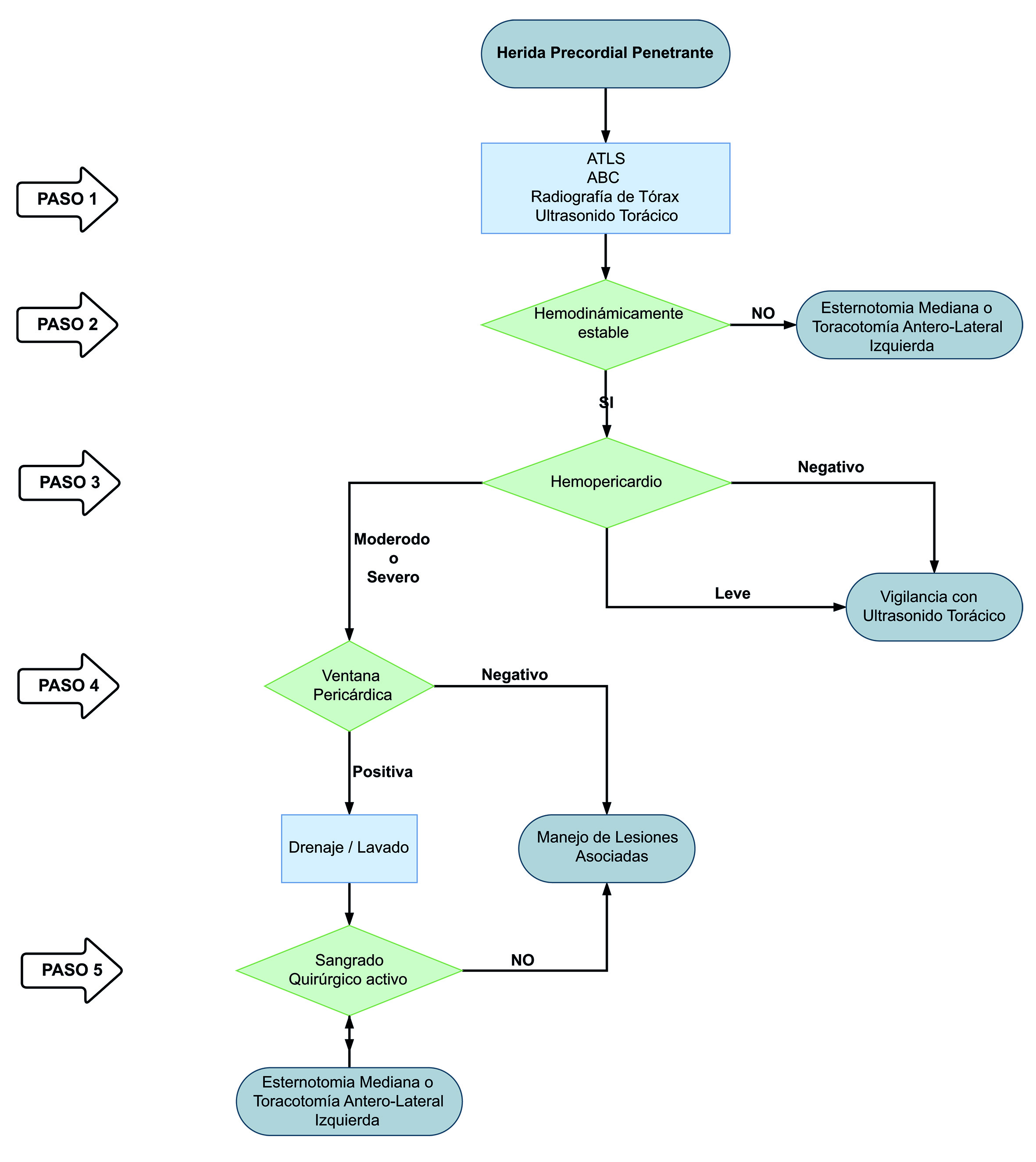
Basados en nuestra experiencia proponemos un nuevo algoritmo de manejo para pacientes con heridas precordiales penetrantes:
PASO 1: Los esfuerzos se deben dirigir a la identificación de todas las lesiones que potencialmente comprometen la vida siguiendo el ABC del ATLS, radiografía de tórax y ultrasonido torácico. Se deben iniciar una resucitación de control de daños mediante la activación del protocolo institucional de transfusión masiva.
PASO 2: Todos los pacientes hemodinámicamente inestables, que no responden a maniobras de resucitación, con taponamiento cardíaco y/o paro cardíaco debe ser trasladado inmediatamente al quirófano para realizar una exploración torácica mediante una esternotomía mediana o una toracotomía antero-lateral izquierda con el fin de lograr un control directo del sangrado quirúrgico. En cuanto sea posible se debe determinar la localización y severidad de las lesiones cardíacas (simple: grado I-II de la AAST vs. compleja: grado III-V de la AAST) (Figura 1A/1B).

Figura 1 Heridas Cardiacas. A: Lesión en el ventrículo cardiaco menor sin extensión al endocardio y formación de coagulo perilesional. B: Lesión del ventrículo cardiaco perforante con compromiso del endocardio.
Inicialmente se debe realizar control transitorio del sangrado quirúrgico a través de alguna de las siguientes maniobras:
Control digital: Se realiza presión digital directamente sobre la herida cardíaca con el dedo de la mano no dominante del cirujano, teniendo en cuenta que no se debe introducir el dedo a través de la herida 5. En esta maniobra se puede utilizar una gasa como ayuda para lograr un control del sangrado.
Sonda Foley: Si la herida cardíaca no puede controlarse digitalmente, se recomienda introducir una sonda Foley por la herida, inflar el balón con 5 a 10 cc de solución salina y realizar una tracción suave hasta lograr el control del sangrado (Figura 2 A ).
Puntos de sutura paralelos: Se realizan unos puntos de sutura paralelos y a cada lado de la herida cardíaca que posteriormente se elevan y se cruzan para lograr un control del sangrado 5 (Figura 2 B ).
Grapas de piel: Se pueden utilizar inicialmente cuando no hay disponibilidad de un cirujano de experiencia, pero deben ser retirados lo más pronto posible. Las complicaciones a largo plazo de la utilización de grapas de piel sobre el corazón son desconocidas 5 (Figura 2 C ).
Maniobra de Sauerbruch: Si la hemorragia es severa y el cirujano no es capaz de visualizar el origen, se puede realizar la maniobra de Sauerbruch que tiene como objetivo lograr una oclusión total del flujo sanguíneo al comprimir la vena cava superior e inferior en la entrada a la aurícula derecha. Para obtener esta oclusión, el cirujano debe posicionar su tercer dedo posterior a la vena cava y su segundo dedo anterior a esta y realizar una compresión interdigital 5 (Figura 3). Estas técnicas de control transitorio del sangrado pueden ser utilizadas individualmente o en conjunto.

Figura 2 Técnicas de Control de Sangrado en Trauma Cardiaco. A. En heridas que comprometen hasta el endocardio, puede ser controlado con la inserción de una sonda Foley y haciendo una leve tracción. B. Técnica de control con el uso de puntos de sutura paralelos y a cada lado de la herida cardiaca que posteriormente se elevan y se cruzan para lograr un control de sangrado. C. Control Temporal con uso de grapas de piel.

Figura 3 Control del Sangrado general con la Maniobra de Sauerbruch. Se usa en caso de hemorragia severa y no se visualiza la fuente del sangrado. El cirujano posiciona su tercer dedo posterior a la vena cava y su segundo dedo anterior a esta y realizar compresión interdigital
Tan pronto se haya controlado de forma transitoria del sangrado se debe reparar la lesión. El tipo de sutura cardíaca depende del tamaño y la localización de las heridas.
Para heridas ventriculares <5 mm y en pacientes jóvenes, se recomienda realizar un punto en U con sutura de polipropileno 3-0 sin pledget de teflón (Figura 4 A ).
Para heridas ventriculares > 5 mm, pacientes mayores, en presencia de dilatación cardíaca o edema, se recomienda realizar puntos en U con sutura de pledget de teflon (Figura 4 B ).
Para heridas contiguas a un vaso coronario, se recomienda realizar punto en U con sutura con o sin pledget por debajo del vaso para evitar una lesión iatrogénica 5 (Figura 4 C ).
Para heridas en aurículas se recomienda la colocación oportuna de una pinza Satisnky que facilita la sutura y evita desgarros durante la rafia. Se coloca inicialmente una pinza para controlar el sangrado y posteriormente se coloca otra un poco más abajo y se retira la primera; esto permite que el cirujano tenga suficiente tejido cardíaco para realizar una sutura continua con sutura de polipropileno 3-0. La pinza Satinsky no debe ser utilizada en heridas de ventrículos dado que su tejido es más grueso y puede ser dañado 5 (Figura 4 D /5A).
En heridas >2 cm, el corazón debe ser sujetado con la mano no dominante del cirujano para realizar una sutura continua con sutura de polipropileno 3-0. Se puede aplicar agentes hemostáticos a la sutura para asegurar la hemostasia. Si el tejido cardíaco circundante es muy friable o presenta daño severo y la rafia no contiene la herida, se debe interconsultar inmediatamente al servicio de cirugía cardiovascular para reparo definitivo mediante el empleo de circulación extracorpórea (Figura 5 B ).
Para heridas cardiacas posteriores, a pesar de ser poco frecuentes siempre deben ser descartadas mediante una elevación del corazón. Esta maniobra se debe realizar de manera cuidadosa y rápida informando al anestesiólogo por el potencial riesgo de trastornos del ritmo, caída súbita en el gasto cardiaco o paro cardíaco súbito (Figura 5 C ).

Figura 4 Técnicas de Reparo de Lesión Cardíaca. A. Reparo con Sutura Simple sin Pledget de Teflon se indica en heridas ventriculares < 5 mm. B. Reparo con Sutura Simple con Pledget de Teflon se indica en heridas > 5 mm y paciente mayores. C. Reparo con Punto en U adyacente a vaso coronario se realiza para heridas contiguas a un vaso coronario. D. Colocación temprana de Pinza Satinsky en heridas de aurícula permite el control temporal de la herida.

Figura 5 Técnicas de Reparo Cardiaco. A. Reparo en sutura continua sobre trayecto de la herida en aurícula aislada por una pinza de Satinsky. B Reparo sutura continua en caso de heridas mayores a 2 cm. C. Elevación cardiaca se recomienda realizar para descartar heridas posteriores de manera rápida por riesgo de trastornos del ritmo, caída súbita en el gasto o paro cardiaco súbito.
Después de realizada la sutura de la herida, se debe confirmar cuidadosamente la hemostasia y continuar con la resucitación de control de daños. Si aún persiste el sangrado se recomienda realizar compresión digital con gasa y/o utilizar agentes hemostáticos locales. Si a pesar de estas maniobras persiste el sangrado se debe realizar cirugía de control de daños con empaquetamiento del corazón y mediastino, con colocación de sistema de presión negativa. El cirujano siempre debe verificar que el saco pericárdico se encuentre completamente abierto para evitar posibles herniaciones cardíacas postquirúrgicas. Posteriormente, el paciente es trasladado a la unidad de cuidados intensivos para la corrección del rombo de la muerte 12,13. A todos los pacientes con heridas cardíacas significativas se le debe realizar un ecocardiograma transtorácico o transesofágico para descartar posibles lesiones septales y/o compromiso valvular en las primeras 6 horas postquirúrgicas. si se confirma alguna de estas lesiones se debe consultar tempranamente el servicio de cirugía cardiovascular. La mayoría de los defectos septales atriales/ventriculares de origen traumático cierran espontáneamente en un periodo de 6 semanas y solo en algunas excepciones se requiere manejo tardío 5. Los pacientes que requirieron cirugía de control de daños deben ser llevados nuevamente al quirófano entre las 24 a 72 horas después para desempaquetamiento, lavado mediastinal, revaloración de las heridas cardíacas, colocación de dren mediastinal y cierre definitivo de la pared torácica. Se recomienda que este procedimiento se realice en conjunto con el equipo de cirugía cardiovascular.
PASO 3: Pacientes hemodinámicamente estables o respondedores transitorios se debe realizar un ultrasonido torácico en el servicio de urgencias:
Si el ultrasonido torácico inicial es negativo, se debe realizar un ultrasonido de control a las 6 horas. Si no hay hallazgos nuevos y se descartan otras lesiones asociadas se puede dar egreso al paciente.
Si el ultrasonido torácico es positivo con un hemopericardio pequeño (<10 mm) y sin signos de taponamiento cardiaco o hemotórax, se debe optar por un manejo conservador no operatorio con evaluación clínica y ultrasonido torácico a las 6, 12 y 24 horas en la unidad de cuidados intensivos. Si en algún ultrasonido torácico de control se detectan cambios del hemopericardio a moderado (10-20 mm) o severo (>20 mm) y/o hemotórax significativo, se debe realizar una ventana pericárdica en sala de quirófano.
PASO 4: Pacientes con ultrasonido torácico positivo con un hemopericardio moderado a severo o con asociación a hemotórax significativo y/o signos de taponamiento cardíaco, se les deben realizar una ventana pericárdica en la cual se evaluará la presencia de sangrado quirúrgico activo. Las vías de abordaje para las ventanas pericárdicas son las siguientes:
Ventana pericárdica subxifoidea para pacientes con lesiones del área precordial sin compromiso pleural (no hemotórax ni neumotórax).
Ventana pericárdica por toracoscopia para pacientes con lesiones del área precordial y compromiso pleural evidenciado por hemotórax o neumotórax que require la inserción de un tubo de tórax.
Ventana pericárdica laparoscópica para pacientes con lesiones en el área toraco-abdominal izquierda con el fin de descartar lesiones diafragmáticas o de estructuras intra-abdominales de víscera hueca o solida adyacentes.
Ventana pericárdica transdiafragmática para pacientes con lesiones del área precordial asociadas a trauma abdominal penetrante que requiera laparotomía exploratoria.
PASO 5: Si la ventana pericárdica es positiva (salida de sangre y/o coágulos) se debe realizar un drenaje inicial y lavado pericárdico con 500 a 1000 cc de solución salina tibia. Si el lavado pericárdico es negativo, recomendamos dar manejo conservador sin apertura del tórax con vigilancia clínica estricta en la unidad de cuidados intensivos y se deben descartar otras heridas asociadas. Si durante el lavado pericárdico se observa sangrado activo, se debe seguir el PASO 2 para control del sangrado quirúrgico.
Con base en las consideraciones anteriores se plantea el siguiente algoritmo que ilustra en cinco pasos el manejo quirúrgico de los pacientes con heridas precordiales penetrantes (Figura 6).
Complicaciones
Las complicaciones posteriores al manejo quirúrgico o conservador de las lesiones cardíacas penetrantes son poco frecuentes pero posibles. Dentro de las complicaciones posquirúrgicas se encuentran el síndrome compartimental mediastinal y la herniación o torsión cardiaca, y dentro del manejo conservador el taponamiento cardíaco tardío.
El síndrome compartimental mediastinal es extremadamente inusual, pero puede presentarse posterior al cierre precoz de una esternotomía mediana lo cual genera un incremento en la presión de la vía aérea y desencadena un colapso hemodinámico en el paciente. Para su manejo se requiere una precoz identificación, apertura del tórax, aplicación de los principios de la cirugía de control de daños y posterior colocación de un sistema de presión negativa 14. Por otro lado, la herniación o torsión cardíaca pueden ocurrir posterior al cierre incompleto de una pericardiotomía lateral con signos y síntomas de arritmia cardíaca, isquemia miocárdica e hipotensión arterial. Esta complicación puede ser manejada mediante un reparo primario del defecto pericárdico mediante sutura o colocación de un parche sintético o autologo 15.
El taponamiento cardíaco tardío es una entidad causada por el desprendimiento del trombo que inicialmente se encontraba adherido a la herida cardíaca y la desgarra debido al síndrome post-cardíaco. El taponamiento cardíaco tardío puede identificarse mediante el uso sistemático del ultrasonido torácico; herramienta diagnóstica efectiva y altamente sensible para su detección y de otras patologías como el hemopericardio, el hemotórax y/o neumopericardio. La asociación con cualquiera de las anteriores puede ocasionar altas tasas de resultados falsos negativos por lo cual recomendamos realizar una valoración rutinaria de los pacientes hospitalizados o ambulatorios con ultrasonido torácico (a las 24 horas de a la admisión, a 1 semana, a 1 mes y a los 6 meses del trauma). El abordaje de estos pacientes debe ser mediante una ventana pericárdica subxifoidea, que ha demostrado excelentes resultados y una baja morbilidad. Finalmente, todos los pacientes con lesiones cardíacas penetrantes, independientemente del manejo realizado, deben contar con un seguimiento clínico estrecho y se le deben entregar todas las instrucciones para que se identifique rápidamente los síntomas tempranos de complicaciones como dolor torácico y/o disnea 16,17.
Discusión
El manejo del paciente con trauma precordial penetrante continúa siendo controversial. Durante los años 90’s la única herramienta diagnóstica efectiva que se conocía era la ventana pericárdica, que cuenta con una sensibilidad del 97% y una especificidad del 95% para la detección de lesiones cardíacas. Sin embargo, con la desventaja de ser un procedimiento invasivo 6,18. Actualmente, la prueba diagnóstica de elección para el trauma precordial penetrante que ha sido adoptada por la mayoría de las guías de manejo, es el ultrasonido torácico. El cual cuenta con los limitantes de ser operador dependiente y de la disponibilidad del equipo 19,20. Feliciano y colaboradores realizaron una cohorte de 228 pacientes con trauma penetrante cardiaco hemodinámicamente estables, 5 fueron falsos negativos en el ultrasonido torácico de los cuales 2 murieron por diagnóstico tardío 21. Nicol y colaboradores en una serie de 172 pacientes con heridas cardíacas penetrantes reportaron 18 casos de falsos negativos, de los cuales 1 requirió intervención quirúrgica por taponamiento cardíaco 20. En un estudio realizado en el Hospital Universitario del Valle entre los años 2016 y 2017, todos los pacientes con heridas precordiales penetrantes se les realizó ultrasonido torácico y ventana pericárdica (subxifoidea en el 40%, toracoscopia 30% y laparoscopia/laparotomía 30%). El ultrasonido torácico presenta una sensibilidad del 79%, una especificidad del 93%, un valor predictivo positivo del 74% y un valor predictivo negativo del 95%. Se informa un área bajo la curva de 0.86 95%CI (0.78-0.93). Los falsos negativos se presentaron en el 4% de los casos, todos con presencia concomitante de un hemotórax sin mortalidad 11.
Chestovichet al., reportaron que el 24% de los pacientes con ventanas pericárdicas positivas eran realmente negativos después del drenaje y lavado pericárdico, el 76% restante persistieron con sangrado después del drenaje y lavado pericárdico por lo que requirieron de una esternotomía mediana. En todos los pacientes se colocó un dren de mediastino y se continuó la resucitación en la unidad de cuidados intensivos. No se encontraron diferencias significativas entre los grupos y ningún paciente falleció 22. Nicol y colaboradores realizaron un ensayo clínico donde compararon 55 pacientes con ventana pericárdica positiva manejados con esternotomía mediana versus 56 pacientes con ventana pericárdica positiva manejados con drenaje y lavado pericárdico sin apertura del tórax. No encontraron diferencias significativas en la tasa de complicaciones ni en los resultados clínicos entre los grupos comparados 23,24. A partir de estos hallazgos, recomendamos que a todos los pacientes con heridas precordiales penetrantes hemodinámicamente estables y con ultrasonido torácico positivo se les debe realizar una ventana pericárdica con posterior drenaje y lavado. Si persiste sangrado durante el lavado, se debe controlar el sangrado a través de unaesternotomía mediana o una toracotomía antero-lateral izquierda en el quirófano.
Conclusión
Se recomienda de manera general que a todos los pacientes con heridas precordiales penetrantes se realice un ultrasonido torácico como componente integral de la evaluación inicial. Aquellos que presenten un ultrasonido torácico positivo y se encuentren hemodinámicamente estables se les debe realizar una ventana pericárdica con posterior lavado. Se resalta la importancia del lavado pericárdico dentro del algoritmo de manejo quirúrgico propuesto debido a que antes de este concepto, todos los pacientes con ventana pericárdica positiva terminaban en una exploración abierta del tórax y gracias a la introducción del lavado pericárdico, se ha demostrado tanto la literatura como en nuestra experiencia que el 25% de las ventanas pericárdicas positivas no se benefician ni requieren de posteriores abordajes quirúrgicos invasivos. No obstante, pacientes hemodinámicamente inestables requieren de la realización de una cirugía de control de daños para un adecuado y oportuno control del sangrado. Con este propósito, se propone un algoritmo de manejo quirúrgico que incluye todos estos aspectos esenciales en el abordaje del paciente con trauma penetrante cardiaco.
Agradecimientos:
Por las ilustraciones y el diseño de la porta al dibujante anatomico Fabian R. Cabrera P. Docente del Departamento de Diseño de la Facultad de Artes Integradas de la Universidad del Valle.
REFERENCIAS
1. Morse BC, Mina MJ, Carr JS, Jhunjhunwala R, Dente CJ, Zink JU, et al. Penetrating cardiac injuries: A 36-year perspective at an urban, Level i trauma center. J Trauma Acute Care Surg. 2016;81:623-31. doi: 10.1097/TA.0000000000001165. [ Links ]
2. Degiannis E, Bowley DM, Westaby S. Penetrating cardiac injury. Ann R Coll Surg Engl. 2005;87:61-3. doi: 10.1308/1478708051207. [ Links ]
3. Mugala DD, Makupe A, Ziddulla, Sakala D, Simon M, Chibale B, et al. Occurrence of penetrating chest and hearts injury following assaults: a presentation of two cases. MOJ Clin Med Case Reports. 2018;8:88-94. doi: 10.15406/mojcr.2018.08.00247. [ Links ]
4. Andrade-Alegre R. Trauma Cardíaco Penetrante. Panam J Trauma 2004;11:50-8. doi: 10.1017/CBO9781107415324.004. [ Links ]
5. Nicol AJ. Cardiac Hemorrhage: Treatment of the Bleeding Heart. In: Ball CG, Dixon E, editors. Treatment of Ongoing Hemorrhage: The Art and Craft of Stopping Severe Bleeding. Springer; 2018, p. 67-80. [ Links ]
6. Sanchez AI, Garcia A, Velazquez M, Puyana JC. Predictors of positive subxiphoid pericardial window in stable patients with penetrating injuries to the precordial region. Panam J Trauma. 2016;5:43-51. doi: 10.5005/jp-journals-10030-1142. [ Links ]
7. Wall MJ, Mattox KL, Chen CD, Baldwin JC. Acute management of complex cardiac injuries. J Trauma. 1997; 42: 905-12. doi: 10.1097/00005373-199705000-00022. [ Links ]
8. Isaza-Restrepo A, Bolívar-Sáenz DJ, Tarazona-Lara M, Tovar JR. Penetrating cardiac trauma: Analysis of 240 cases from a hospital in Bogota, Colombia. World J Emerg Surg. 2017;12:26. doi: 10.1186/s13017-017-0138-1. [ Links ]
9. García A. Enfoque inicial del paciente estable con trauma precordial penetrante: ¿es tiempo de un cambio? Rev Colomb Cirugía. 2019;34:16-24. doi: 10.30944/20117582.93. [ Links ]
10. Ingraham A, Sperry J. Operative Management of Cardiac Injuries: Diagnosis, Technique, and Postoperative Complications. Curr Trauma Reports. 2015;1:225-31. doi: 10.1007/s40719-015-0032-9. [ Links ]
11. Gonzalez-Hadad A, García AF, Serna JJ, Herrera MA, Morales M, Manzano-Nunez R. The Role of Ultrasound for Detecting Occult Penetrating Cardiac Wounds in Hemodynamically Stable Patients. World J Surg. 2020;44:1673-80. doi: 10.1007/s00268-020-05376-7. [ Links ]
12. Moore EE, Malangoni MA, Cogbill TH, Shackford SR, Champion HR, Jurkovich GJ, et al. Organ injury scaling. IV: Thoracic vascular, lung, cardiac, and diaphragm. J Trauma. 1994;36:299-300. [ Links ]
13. Ditzel RM, Anderson JL, Eisenhart WJ, Rankin CJ, DeFeo DR, Oak S, et al. A review of transfusion- And trauma-induced hypocalcemia: Is it time to change the lethal triad to the lethal diamond? J Trauma Acute Care Surg. 2020;88:434-9. doi: 10.1097/TA.0000000000002570. [ Links ]
14. Ordoñez CA, Parra MW, Serna JJ, Rodríguez H F, García AF, Salcedo A, et al. Damage Control Resuscitation : REBOA as the New Fourth pillar. Colomb Med (Cali). 2020; 51(4): e4014353. doi: 10.25100/cm.v51i4.4353. [ Links ]
15. Wandling MW, An GC. A case report of thoracic compartment syndrome in the setting of penetrating chest trauma and review of the literature. World J Emerg Surg. 2010;5:1-5. doi: 10.1186/1749-7922-5-22. [ Links ]
16. Onem G, Baltalarli A, Sungurtekin H, Evrengul H, Ozcan AV, Kaya S, et al. Iatrogenic cardiac herniation and torsion after surgery for a penetrating cardiac injury. Texas Hear Inst J. 2006;33:526-8. [ Links ]
17. Rendón F, Gómez Danés LH, Castro M. Delayed cardiac tamponade after penetrating thoracic trauma. Asian Cardiovasc Thorac Ann. 2004;12:139-42. doi: 10.1177/021849230401200212. [ Links ]
18. Van Waes OJF, Halm JA, Van Imhoff DI, Navsaria PH, Nicol AJ, Verhofstad MHJ, et al. Selective non-operative management of penetrating thoracic injury. Eur J Emerg Med. 2018;25:32-8. doi: 10.1097/MEJ.0000000000000401. [ Links ]
19. Brewster SA, Thirlby RC, Snyder WH. Subxiphoid Pericardial Window and Penetrating Cardiac Trauma. Arch Surg. 1988;123:937-41. doi: 10.1001/archsurg.1988.01400320023003. [ Links ]
20. Saranteas T, Mavrogenis AF, Mandila C, Poularas J, Panou F. Ultrasound in cardiac trauma. J Crit Care. 2017;38:144-51. doi: 10.1016/j.jcrc.2016.10.032. [ Links ]
21. Nicol AJ, Navsaria PH, Beningfield S, Hommes M, Kahn D. Screening for occult penetrating cardiac injuries. Ann Surg. 2015;261:573-8. doi: 10.1097/SLA.0000000000000713. [ Links ]
22. Ball CG, Williams BH, Wyrzykowski AD, Nicholas JM, Rozycki GS, Feliciano D V. A caveat to the performance of pericardial ultrasound in patients with penetrating cardiac wounds. J Trauma. 2009;67:1123-4. doi: 10.1097/TA.0b013e3181b16f30. [ Links ]
23. Chestovich PJ, McNicoll CF, Fraser DR, Patel PP, Kuhls DA, Clark E, et al. Selective use of pericardial window and drainage as sole treatment for hemopericardium from penetrating chest trauma. Trauma Surg Acute Care Open. 2018;3:e000187. doi: 10.1136/tsaco-2018-000187. [ Links ]
24. Nicol AJ, Navsaria P, Hommes M, Ball C, Edu S, Kahn D. Sternotomy or Drainage for a Hemopericardium After Penetrating Trauma: A Safe Procedure? Ann Surg. 2016;263:e32. doi: 10.1097/SLA.0000000000001146. [ Links ]
25. Nicol AJ, Navsaria PH, Hommes M, Ball CG, Edu S, Kahn D. Sternotomy or drainage for a hemopericardium after penetrating trauma: A randomized controlled trial. Ann Surg. 2014;259:438-42. doi: 10.1097/SLA.0b013e31829069a1. [ Links ]
Recibido: 27 de Agosto de 2020; Revisado: 20 de Diciembre de 2020; Aprobado: 18 de Marzo de 2021










texto en 




