1. Introducción
La radioastronomía es la rama de la astronomía que estudia los cuerpos y fenómenos celestes a partir de la observación de la radiación emitida en la banda de radiofrecuencia. Dentro de este amplio espectro se encuentra la banda muy baja de frecuencias (VLF), situada entre 3 kHz y 30 kHz [1], en la cual emiten un amplio conjunto de estaciones situadas alrededor del mundo. Una de las radiodifusoras VLF más destacadas es NAA, también conocida como Cutler VLF Transmitter, debido a que posee un transmisor de 1 MW (el más potente en su tipo). Esta estación emite en 24 kHz y es utilizada por United States Navy para la comunicación de una sola vía con sus submarinos ubicados en el atlántico. Para cubrir las enormes distancias que se ven involucradas en la comunicación trasatlántica, esta estación, además de su gran potencia, hace uso de la ionósfera, de tal forma que la reflexión de la señal en esta capa atmosférica permite adaptar la comunicación a la curvatura de la Tierra [2].
Durante una fulguración solar se liberan al espacio enormes cantidades de partículas cargadas, las cuales al interactuar con la ionósfera perturban sus características eléctricas, generando interferencia en las señales VLF y, por ende, distorsión en la señal emitida por la estación NAA. Además, estas partículas afectan las comunicaciones satelitales, los sistemas de navegación aérea, el seguimiento de sondas espaciales, entre otros [3]. Al conjunto de efectos negativos que este tipo de fenómenos solares causan en la actividad humana se le denomina clima espacial (Space Weather), el cual es monitoreado permanentemente por diferentes observatorios situados alrededor del mundo. Estos centros de investigación registran las señales emitidas por las estaciones VLF en busca de perturbaciones asociadas a fulguraciones solares, enviando sus registros a Stanford Solar Center de Stanford University, en donde son almacenadas en una base de datos global [20].
Con el fin de participar en esta red y en el marco de la línea de investigación en radioastronomía, en 2014 el Grupo de Investigación en Astroingeniería Alfa Orion con sede en el Observatorio Astronómico de la Universidad Tecnológica de Pereira (GIA-OAUTP) desarrolló un sistema para la captura, acondicionamiento, visualización y almacenamiento de la señal VLF emitida por la estación NAA, con el fin de monitorear el clima espacial desde Colombia, a partir de la identificación de las perturbaciones presentadas en esta señal [4]. El sistema construido se basó en el monitor de clima espacial SuperSID, desarrollado por Stanford University [5]. Sin embargo, este instrumento fue ideado para registrar cerca de siete estaciones VLF localizadas en Estados Unidos, con lo cual presenta un ancho de banda amplio (alrededor de 20 kHz). Dado que en nuestras latitudes solo es posible recibir la emisión en 24 kHz de la estación NAA (gracias a su gran potencia de transmisión ), para el caso particular de Pereira, el ancho de banda nominal del instrumento construido se convierte en una fuente potencial de ruido.
En vista de la anterior problemática, en este artículo se presenta el diseño y la construcción de un radio receptor de banda estrecha centrado en 24 kHz que permita monitorear la señal emitida por la estación de muy baja frecuencia NAA, la cual es recibida por una antena tipo lazo rectangular de 2m de arista instalada en la terraza del Observatorio Astronómico de la Universidad Tecnológica de Pereira, eliminando de esta forma la interferencia observada en las señales arrojadas por el antiguo receptor, la cual se debe a las diversas señales electromagnéticas de diferentes frecuencias que son admitidas por el sistema debido a su amplio ancho de banda. El radio receptor desarrollado hace posible el monitoreo del clima espacial desde la posición geográfica ecuatorial de Colombia, arrojando registros que alimentan la base de datos global administrada por Stanford Solar Center de Stanford University, lo cual permite a la comunidad académica mundial dedicada al estudio de los fenómenos solares contar con datos de diferentes latitudes que amplíen el conocimiento existente actualmente acerca de cómo las partículas procedentes del sol interactúan con la ionósfera en diferentes latitudes y como se ven afectados los sistemas de comunicaciones y de transporte de energía eléctrica en todo el planeta.
Para el desarrollo del radio receptor de banda estrecha requerido en el OAUTP, centrado en la frecuencia particular de la estación NAA (24 kHz), es necesario recurrir a técnicas de diseño de filtros analógicos de orden superior, con respuestas máximamente planas, pero que permitan optimizar el proceso de construcción del esquema circuital resultante. Generalmente, la selectividad frecuencia de un sistema de filtrado se encuentra directamente ligada al orden de dicho sistema. Al aumentar el orden, la realización analógica se vuelve cada vez más engorrosa, por lo que en la mayoría de aplicaciones se recurre a una implementación digital. Sin embargo, las realizaciones digitales conllevan ciertas desventajas, entre las cuales se encuentran la perdida inevitable de información debido al muestreo, la dificultad de procesar en tiempo real y la generación de ruido en altas frecuencias. Por esta razón, se decidió diseñar una metodología que permitiese implementar filtros analógicos de orden superior de una manera simple e intuitiva, mediante la paralelización de la función de transferencia y su implementación a partir de bancos de filtros basados en amplificadores operacionales.
La metodología diseñada hace uso de la visión sistémica, pues involucra la descomposición del filtro en subsistemas más simples construidos a partir de elementos de uso común en electrónica analógica como transistores, arreglos analógicos programables, amplificadores de transconductancia y amplificadores operacionales. Por ejemplo, Rola A. Baki et al., implementaron un filtro transistorizado de séptimo orden con un consumo no mayor a 13 mW y con una ganancia ajustable de hasta 13 dB [6]. Asimismo, en [7], Fabián Henrici et al., desarrollaron una estrategia para el diseño de sistemas de filtrado a partir de arreglos analógicos programables (FPAA) y sus propias capacitancias parasitas internas. Por otra parte, Yao Li presenta en [8] el diseño de un filtro Chebyshev de cuarto orden basado en amplificadores de transconductancia, mientras que en [9] Randall L. Geiger y Edgar Sánchez presentan un tutorial para el diseño de filtros controlados por voltaje basados en este mismo tipo de amplificadores. Finalmente, en [10], Karima Garradhi et al., proponen el diseño de un amplificador de transconductancia de bajo voltaje y bajo consumo de potencia para aplicaciones de filtros universales.
En cuanto a filtros basados en amplificadores operacionales se refiere, en [11] N. Neshatvar presenta el diseño de un filtro pasa bajos de tercer orden con frecuencia de corte de 100 Hz basado en redes Sallen-Key y pseudo-resistencias ajustables para aplicaciones en instrumentación biomédica. En [12], Saiteja Damera et al., desarrollaron una técnica para el diseño de filtros mínimamente invasivos que introducen muy poco ruido a la señal a filtrar y que garanticen máxima linealidad, poniendo a prueba la estrategia a través del diseño de un filtro tipo Butterworth de quinto orden. Entre tanto, Ahmad Rezazadehreyhani et al., plantean en [13] el diseño de un filtro Notch adaptativo con frecuencia de corte en 54.1 MHz, basado en el principio de cancelación de ruido. Asimismo, Brian Drost et al., proponen en [15] el diseño de un filtro pasa bajos de cuarto orden mediante una estrategia basada en integradores configurados como osciladores circulares, destacándose que el prototipo final ocupa un área de tan solo 0.29 mm2. Finalmente, Chi-Hsiang lo presenta en [15] el diseño de un filtro pasa bajos de 4 orden con frecuencia de corte de 750 MHz, para aplicaciones anti-aliasing, y a partir de redes Sallen-Key.
Sin embargo, los sistemas de filtrado registrados en el estado del arte presentan la desventaja de que están basados en metodologías aplicables únicamente a frecuencias muy específicas, alejándolos de aplicaciones particulares con frecuencias poco comunes, como es el caso de la estación de baja frecuencia NAA. Además, los elementos involucrados en estos diseños y su posterior ensamble exigen tecnologías de elaboración de circuitos impresos de difícil acceso y que, por lo tanto, demandan altos costos de desarrollo. De esta forma, con el fin de construir el radio receptor de banda estrecha centrado en 24 kHz presentado en este artículo, se desarrolló una novedosa estrategia alternativa para el diseño y la realización circuital de filtros activos analógicos de orden superior, basada en la descomposición de la función de transferencia original en subsistemas de primero y segundo orden, implementados a partir de integradores y redes Sallen-Key basados en amplificadores operacionales de uso común y bajo costo.
2. Materiales y método
Para llevar a cabo la implementación de un sistema de filtrado es necesario partir de su función de transferencia, la cual tiene la forma:
Donde la información de respuesta transitoria está en A(s), mientras que la información de respuesta estacionaria se encuentra en B(s). De allí entonces:
Generalizando, el resultado anterior se escribe como:
Cada Gi(s) posee infinitas realizaciones, lo cual ofrece gran versatilidad a la hora del diseño y permitiendo así que la reconstrucción de H(s) se pueda realizar mediante bancos de filtros. En general, H(s) representa al sistema en el espacio s y está dada por la sumatoria [5], donde cada Gi(s) se considera como un subsistema, y a H(s) como una superposición de las respuestas en frecuencia de estos subsistemas individuales. Una consideración particular es el caso de los sistemas lineales e invariantes en el tiempo, pues dado que todos los coeficientes de los polinomios encontrados en H(s) son reales, y que dicho sistema es propio, entonces es claro que cada Gi(s), al descomponer H(s) hasta donde sea posible, debe ser un subsistema de primero o segundo orden con polos complejos conjugados.
En vista de lo anterior, la metodología propuesta plantea los siguientes pasos como parte del algoritmo de reconstrucción de H(s) mediante bancos de filtros Gi(s):
Obtener la función de transferencia H(s) del filtro a implementar.
Hallar cada Hi(s).
Determinar los coeficientes de flexibilidad Ci que actúan como coeficientes de los subsistemas Hi(s), y los subsistemas Gi(s), para de esta manera implementarlos de forma independiente como sistemas de primero o segundo orden.
Reconstruir el sistema dado por H(s) mediante la combinación lineal de los diferentes Gi(s) a través de sumadores analógicos con amplificadores operacionales
Estos pasos se resumen en forma de diagrama de bloques en la Figura 1.

Figura 1 Esquema general de la metodología para la reconstrucción de sistemas mediante bancos de filtros
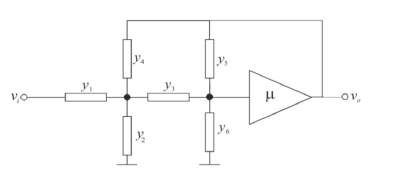
Al tratarse de sistemas de primero y segundo orden, cada Gi(s) puede implementarse mediante integradores, redes Sallen-Key o realimentadores de estados [16], cuyos diagramas esquemáticos se presentan en las figuras 2, 3 y 4 respectivamente.
La metodología desarrollada se puso a prueba mediante el diseño de un filtro de orden superior para el sistema de monitoreo del clima espacial del Observatorio Astronómico de la Universidad Tecnológica de Pereira. Los requerimientos de diseño involucran un filtro pasa banda con frecuencia central de 24 kHz (frecuencia de emisión de la estación NAA) y con una ganancia en banda pasante de 20 dB. Lo anterior con el fin de que, de la totalidad de las señales detectadas por la antena lazo rectangular, solo la emitida por la estación NAA sea efectivamente registrada por el software de procesamiento con una amplitud aceptable. En vista de lo anterior, utilizando Matlab se obtuvo la función de transferencia del filtro requerido (ecuación 7), la cual es de características Butterworth de sexto orden, con ganancia en banda pasante de 20 dB y frecuencias de corte lateral superior y lateral inferior de 26 KHz y 24 KHz respectivamente.
Al aplicar la estrategia de realización descrita en párrafos anteriores, se obtuvieron tres subsistemas , H1(s), H2(s) y H3(s), todos ellos de segundo orden, los cuales se presentan en las ecuaciones (8), (9) y (10) respectivamente.
Para simplificar la realización circuital de estos subsistemas se optó por eliminar el componente de s0 de cada numerador, pues esta situación no generó cambios significativos en el diagrama de Bode de la función de transferencia original. Las funciones de transferencia de los sistemas finalmente implementadas se presentan en las ecuaciones (11), (12) y (13) donde se realizó además una normalización para compensar la ganancia de la red Sallen- Key. Estos filtros deben interconectarse como se ilustra en la Figura 1, dando lugar al banco de filtros. En la ecuación (14) se muestra el sistema final implementado, el cual contiene los cambios mencionados sobre las funciones de transferencia originales de los subsistemas.
De lo anterior y de acuerdo a lo planteado en la ecuación [6], se concluye que:
De esta forma, el filtro H(s) de la ecuación [14] se obtiene calculando:
El diagrama de Bode del filtro de la ecuación (14) se observa en la Figura 5. Nótese que se trata de un filtro pasa banda de alta selectividad, centrado alrededor de 25 kHz.

Figura 5 Diagrama de Bode del filtro Butterworth pasa banda de sexto orden diseñado para el sistema de monitoreo del clima espacial en Colombia con sede en el Observatorio de la Universidad Tecnológica de Pereira
Al tratarse de sistemas de segundo orden, su implementación se realizó a través de redes SallenKeyFigura 3, las cuales se describen a través de la matriz definida de admitancias presentada en la ecuación (17), de acuerdo a la teoría de la descripción matricial de redes electrónicas activas [16].
De la anterior matriz se obtiene que la función de transferencia de la red Sallen-Key está dada por [16]:
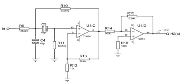
Al igualar la función de transferencia general de la red Sallen-Key presentada en la ecuación (18) con las funciones de transferencia deseadas dadas por las ecuaciones (11), (12) y (13), se obtuvieron los circuitos que se presentan en las Figuras 6, 7 y 8, respectivamente. Finalmente, la Figura 9 presenta el sumador final que permite realizar el banco de filtros de acuerdo a lo indicado en la Figura 1, mientras que la Figura 10 ilustra la respuesta en frecuencia del sistema obtenida en Proteus.

Figura 10 Respuesta en frecuencia del filtro pasa banda Butterworth de sexto orden diseñado. Negro: H(s). Rojo: H1(s). Azul: H2(s). Verde: H3(s).
3. Resultados
El sistema desarrollado fue instalado el mes de diciembre del año 2015 en el Observatorio Astronómico de la Universidad Tecnológica de Pereira, en reemplazo del antiguo radio receptor utilizado para adelantar el monitoreo del clima espacial desde Colombia. Para la instalación, la entrada del filtro construido se conectó a la antena tipo lazo rectangular de 2m de arista existente en la terraza del Observatorio, mientras que la salida se incrustó en la entrada auxiliar de la tarjeta de sonido de un computador personal (con frecuencia de muestro de 96 kbps), en el cual la aplicación Monitor CEC (desarrollada por personal del Observatorio Astronómico) captura, visualiza y almacena la actividad detectada en una base de datos local [22]. Este software también se encarga de enviar diariamente la señal recibida al Stanford Solar Center de Stanford University, con el fin de alimentar la base de dados global gestionada por este organismo.
Desde la entrada en operación del filtro desarrollado se han registrado seis explosiones solares clase C, de acuerdo a la escala de intensidad establecida por National Oceanic and Atmospheric Administration (NOAA, por sus siglas en inglés). Las Figuras 11, 12 y 13 presentan las tres detecciones más potentes registradas por el sistema desde su entada en operación, tomadas directamente de la base de datos de Stanford Solar Center de Stanford University [23].
La Figura 14 permite observar el aspecto final del radio receptor desarrollado, la antena tipo lazo rectangular con la que se cuenta en el Observatorio Astronómico de la UTP, y el programa SuperSID de Stanford Solar Center, que adelanta la captura, visualización y almacenamiento de los datos recibidos. Entre tanto, la Figura 15 ilustra la densidad espectral de potencia de la señal capturada por el antiguo radio receptor (arriba) y del presentado en este trabajo (abajo). Las elipses rojas identifican el armónico en 24 kHz correspondiente a la señal de baja frecuencia emitida por la estación NAA. Nótese que en el nuevo radio receptor este armónico es el más intenso de todo el espectro, alcanzando una potencia de 56.321 dB, en contraste con los 32.517 dB arrojados por el antiguo sistema basado en el esquema de Stanford Solar Center.

Figura 14 Izquierda: Aspecto del software SuperSID y del radioreceptor desarrollado. Derecha: Fotografía de la antena tipo lazo rectangular de 2 m de arista mediante la cual se realiza la captura de la señal emitida por la estación NAA en 24 kHz.

Figura 15 Densidad espectral de potencia del antiguo radio receptor (arriba) y del presentado en este artículo (abajo).
4. Conclusiones
La metodología desarrollada para la implementación de filtros activos analógicos de orden superior a través de la descomposición de su función de transferencia, permite realizar sistemas mediante la interconexión en paralelo de montajes circuitales elementales de primero y segundo orden, lo cual reduce significativamente la complejidad de la realización, además de posibilitar una reconstrucción mucho más fiel a la respuesta en frecuencia deseada, al prescindirse de la conexión sucesiva de subsistemas en cascada. Esta situación abre las puertas para que la estrategia presentada en este artículo sea implementada en un sinnúmero de aplicaciones en las que se requiere adelantar un filtrado analógico de alta selectividad. Entre otros campos de aplicación, es posible citar el desarrollo de sistemas de filtrado para la eliminación de armónicos indeseados en las redes de energía eléctrica [17], la medición de variables físicas en donde se requiere minimizar el ruido aditivo involucrado en el proceso de transducción de la señal, o en la instrumentación biomédica, área en la que permanentemente se requieren filtros de ranura de alta velocidad de caída que permitan aislar la señal de interés del componente indeseado de 50/60 Hz. Por ejemplo, en este último campo de aplicación, la estrategia desarrollada podría ser utilizada para el diseño de filtros activos analógicos de alta selectividad que permitan eliminar la componente de 60 Hz presente en las señales electrocardiográficas registradas por sistemas electrónicos que se alimentan de la red eléctrica.
Por otra parte, el radio receptor construido permitió actualizar el sistema para el monitoreo del clima espacial desde Colombia existente en el Observatorio Astronómico de la Universidad Tecnológica de Pereira, al involucrar un sistema de filtrado adecuado a la señal de la estación NAA emitida en 24 kHz, siendo esta la estación VLF recibida con mayor intensidad en la posición geográfica en la que se encuentra el país. De esta forma, el sistema desarrollado se adecua a las condiciones particulares presentes en el Observatorio, arrojando registros con una relación señal a ruido muy superior, pues el antiguo sistema, desarrollado por Stanford University, está diseñado para operar en latitudes septentrionales, por lo cual posee un ancho de banda amplio que permite registrar señales de al menos 20 estaciones VLF, pero que, al ser instalado en el Observatorio de la UTP, presento una alta vulnerabilidad al ruido.
Asimismo, es necesario mencionar que el presente trabajo fortaleció significativamente la línea de investigación en radioastronomía, haciendo posible el desarrollo de proyectos subsecuentes que buscan registrar los fenómenos solares de forma directa en otras bandas de frecuencia, como por ejemplo 20,1 MHz [18]. Además, el sistema desarrollado proporciona, a través de la base de datos de Stanford Solar Center, información acerca de las perturbaciones producidas por la actividad solar en la ionosfera terrestre, pero detectadas desde latitudes ecuatoriales como en las que se ubica Colombia, complementando de esta forma la red global de observaciones del clima espacial, gracias a la cual investigadores de todo el mundo tienen la posibilidad de ampliar el conocimiento que se tiene acerca de este fenómeno. Por ejemplo, vale la pena mencionar que en [19] se presenta la correlación existente entre las fulguraciones solares y las perturbaciones súbitas en la ionosfera terrestre (SID) registradas al medir la variabilidad presentada en la intensidad de las ondas de radio de muy baja frecuencia (VLF) reflejadas en la capa D de la ionosfera, para lo cual los autores hacen uso de datos del monitor del clima espacial presentado en este artículo y del existente en el Observatorio Astronómico Centroamericano de Suyapa de la Universidad Nacional Autónoma de Honduras.
Finalmente, como trabajo futuro es necesario recalcar que, si bien la metodología involucra la descomposición de la función de transferencia del filtro deseado en subsistemas de primero y segundo orden, y que el filtro propuesto como ejemplo cabe dentro de este esquema, no todas las funciones de transferencia pueden descomponerse de esta forma, pues en aquellas que presenten la forma de la ecuación [19] es inevitable la aparición de sistemas de tercer orden, además de los de primero y segundo.
En vista de esta situación, es necesario involucrar esta variante del método en la formulación del mismo, además de presentar el esquema general del circuito de un sistema de tercer orden construido a partir de realimentadores de estados, de tal forma que la implementación de la estrategia desarrollada sea independiente de la aplicación donde se desee usar y de la función de transferencia del filtro requerido.










































