Services on Demand
Journal
Article
Indicators
-
Cited by SciELO -
Access statistics
Related links
-
Cited by Google -
Similars in
SciELO -
Similars in Google
Share
DYNA
Print version ISSN 0012-7353On-line version ISSN 2346-2183
Dyna rev.fac.nac.minas vol.77 no.162 Medellín Apr./June 2010
SIMULACIÓN NUMÉRICA DE FLUJO MONOFÁSICO DE FLUIDOS ACOPLADO A DEFORMACIÓN GEOMECÁNICA
NUMERICAL SIMULATION OF COUPLED SINGLE PHASE, FLUID FLOW AND GEOMECHANICS
MARIA ADELAIDA ARANGO ACEVEDO
Ingeniera de Petróleos, Grupo de Investigación en Geomecánica Aplicada - GIGA, maarang0@unalmed.edu.co.
ABEL DE JESÚS NARANJO AGUDELO
Ingeniero de Petróleos, Escuela de Procesos y Energía, Profesor Asociado, anaranjo@unalmed.edu.co.
Recibido para revisión Octubre 03 de 2008, aceptado Abril 20 de 2009, versión final Mayo 19 de 2009
RESUMEN: La simulación de flujo de fluidos en medios porosos es usada en la industria petrolera como herramienta para caracterizar yacimientos. Sin embargo, el análisis se ha llevado a cabo de manera convencional con suposiciones que deben ser levantadas para los yacimientos con complejidades no consideradas anteriormente. En la actualidad se encuentra que los yacimientos no son ideales como se pensaba y que las propiedades petrofísicas varían; esta es la base de la simulación acoplada a geomecánica.
La ecuación de flujo de fluidos se plantea para un yacimiento naturalmente fracturado con flujo monofásico y se acopla con las ecuaciones de deformación por medio de las relaciones de esfuerzo - deformación - presión. Estas son resueltas usando la técnica de diferencias finitas y un método iterativo tipo Picard. El resultado es un simulador numérico para la interpretación de pruebas de presión que considera los cambios de la permeabilidad con la variación del esfuerzo utilizando el módulo de permeabilidad.
PALABRAS CLAVE: Yacimientos Naturalmente Fracturados, Deformación Geomecánica, Sensibilidad a Esfuerzos, Pruebas de Presión.
ABSTRACT: The fluid flow simulation in porous media has been used in oil industry to characterize the reservoir. However, the analysis has been carried out with conventional assumptions that must be taken back in reservoirs with complexities that were not considered before. At present it has been found that those reservoirs are not as ideal as was thought and petrophysical properties change with stress; this is the basis of fluid flow coupled to geomechanics. The fluid flow equation is for a naturally fractured reservoir with single fluid and coupled with the equations of deformation. These are solved by using finite differences technique and a Picard type iterative method. The result is a numerical simulator for well tests interpretation taking into account the permeability changes with stress by using the permeability module.
KEYWORDS: Naturally Fractured Reservoir, Geomechanics, Stress Sensitive, Well Test.
1. INTRODUCCIÓN
Desde varias décadas atrás, los ingenieros de yacimiento se han dado cuenta que las primeras aproximaciones establecidas para el flujo de fluidos, no consideran de forma adecuada los Cambios que pueden darse en las propiedades petrofísicas de las rocas por la producción e inyección de fluidos dentro del yacimiento [1-5]. Esto es aún más evidente en los yacimientos recientes en donde se exhiben fenómenos diferentes a los supuestos en la ingeniería convencional, como lo que se ha podido observar en campos como el Ekofisk, en el mar de norte, en donde se presenta subsidencia de la roca de casi 40 cm. /año. En Colombia, el campo Cupiagua, localizado en el Piedemonte llanero, es quizá el ejemplo más claro de la variación de las propiedades petrofísicas como respuesta a los cambios en el estado de esfuerzo.
Para estudiar el comportamiento de este tipo de yacimientos se requiere acoplar el flujo de fluidos en el medio poroso con el comportamiento geomecánico, pues los dos procesos ocurren simultáneamente y están interrelacionados. El acople fluido - roca parte de la teoría de poro elasticidad cuyas relaciones básicas son las ecuaciones de equilibrio de esfuerzos, la relación deformación - desplazamiento, la ecuación esfuerzo - deformación - presión. Para el desarrollo de estas ecuaciones se consideran variables como el módulo de Young, la relación de Poisson, el Módulo de cizalla y la compresibilidad total [6-7]. Una vez se establecen las ecuaciones constitutivas del modelo de flujo de fluidos acoplado a deformación geomecánica el paso a seguir es implementar modelos numéricos que ayuden a encontrar la solución de las ecuaciones diferenciales altamente no lineales.Diversas investigaciones han tratado de solucionar los problemas planteados. Dentro de los primeros estudios se encuentra el realizado por Chen et al [8] quienes plantean las bases para la simulación del flujo de fluidos acoplado a deformación geomecánica, partiendo de las consideraciones establecidas por Biot que relaciona el esfuerzo total con la presión que ejerce el fluido dentro del poro. Los autores [8] plantean de una manera sistemática el acople del flujo de fluidos con la geomecánica. La variable en la que centran los autores el estudio es la velocidad del sólido. Para un medio poroso no deformable este valor se puede asumir igual a cero. Sin embargo, para medios porosos sensibles a esfuerzos o en yacimientos naturalmente fracturados esto no es cierto. Mas adelante Osorio et al [9] realizan un estudio para tratar de manejar de forma adecuada el yacimiento. Los autores [9] presentan los pasos a seguir para llevar a cabo la simulación del fenómeno y proponen ideas como la consideración del dominio externo para el módulo relacionado con la geomecánica, ya que en las regiones que rodean el yacimiento puede haber deformación de la roca por el cambio en el estado del esfuerzos debido a las variaciones de presión causados por la inyección y/o producción de fluidos. El flujo de fluidos se puede simular simplemente con un dominio interno. Por otra parte, los autores [9] presentan un modelo iterativo adecuado para dar solución al problema como el modelo tipo Picard.
Luego del trabajo de Osorio et al [9], se presentan cada vez más evidencias del acople del flujo de fluidos a deformación geomecánica. Los estudios empiezan a dirigirse a dos áreas bien definidas: el tipo de acople que puede hacerse debido a la dificultad computacional [10-13] y la extensión del estudio de la geomecánica en yacimientos naturalmente fracturados [14-15], que por su naturaleza pueden ser más sensibles a las variaciones en el estado de esfuerzos que los yacimientos homogéneos.
Trabajos como los de Alcalde y Wills [16] en donde se presenta un modelo 3D en coordenadas cilíndricas para interpretar pruebas de presión en yacimientos con sensibilidad a esfuerzos, el de Duarte y Cañas [17] en donde se desarrolla un simulador de pruebas de presión para yacimientos naturalmente fracturados pero no considera la deformación que sufre la roca cuando ocurre un cambio en los esfuerzos, proporcionan las bases para la elaboración del modelo matemático, numérico y computacional que permite predecir el comportamiento de una prueba de presión en yacimientos naturalmente fracturados y sensibles a esfuerzos. El modelo matemático planteado en el trabajo de Alcalde y Wills [16] y Duarte y Cañas [17] es altamente no lineal y por tanto presentan complejidades para ser resueltas. Los autores utilizan, para hacer el modelo numérico más general, el concepto de esténciles .El modelo que se presenta en el trabajo tiene en cuenta la interacción entre fluido y roca en un yacimiento sensible a esfuerzos de la siguiente manera: i) la producción/inyección de fluidos cambia el estado local de esfuerzos en el yacimiento, ii) la variación en los esfuerzos efectivos produce deformación de la roca y cambio en la permeabilidad del yacimiento, iii) la variación en la permeabilidad del yacimiento afecta la producción/inyección de fluidos [18-22].
2. SIMULADOR NUMERICAL TRANSIENT SIMULATOR - NTS
El modelo matemático que permite predecir el comportamiento de la presión con el tiempo en un yacimiento naturalmente fracturado y sensible a esfuerzos es resuelto mediante un simulador numérico conocido como Numerical Transient Simulator - NTS. El modelo que se presenta considera que el medio poroso se comporta como un yacimiento fracturado de doble porosidad siguiendo el concepto de superposición de continuos en donde se tienen dos subsistemas, matriz y fractura, cada uno de los cuales ocupa dominios completamente distintos. De la misma manera que los subsistemas interactúan uno con el otro, el fluido se mueve de un subdominio a otro. Cada uno de los dos continuos superpuestos exhibe su propio conjunto de propiedades y de presión de fluido. Para la deformación de la roca, el campo de esfuerzos se superpone en los dos campos de presión de fluido.
El modelo se basa en la solución simultánea de cinco conjuntos de ecuaciones diferenciales no lineales. Las ecuaciones gobernantes que describen la interacción entre los campos de presión de fluido de matriz y fractura y el campo de esfuerzos, resultan del acoplamiento de dos diferentes tipos de modelos: (i) un modelo de flujo de fluidos, que describe la distribución de la presión de poro en el medio poroso de la matriz y en la red de fracturas interconectadas; y (ii) un modelo esfuerzo-deformación que describe la deformación de la parte sólida de la roca en cada una de las direcciones r-, q- y z-
El desarrollo de las ecuaciones gobernantes se basa en las siguientes suposiciones generales:
flujo isotérmico y monofásico de fluido, la roca se asume isotrópica con respecto a las propiedades mecánicas, las propiedades mecánicas y la permeabilidad se asumen como función del esfuerzo efectivo medio, la deformación de la parte sólida de la roca se comporta como un medio elástico no lineal con pequeñas deformaciones.
2.1 Modelo Matemático
El modelo matemático que permite predecir el comportamiento de la producción y/o inyección de fluidos en un yacimiento naturalmente fracturado con sensibilidad a esfuerzos y deformaciones puede dividirse en dos tipos de modelos diferentes: (i) un modelos de flujo de fluidos y (ii) un modelo esfuerzo-deformación.
2.1.1 Modelo de flujo de fluidos
Este modelo está constituido por cuatro relaciones básicas: conservación de masa de fluido, conservación de masa de sólido, ley de Darcy, y una ecuación de estado. La combinación de estas cuatro relaciones da lugar a dos ecuaciones generales de flujo de fluidos, una para flujo de fluidos en la matriz y otra para flujo de fluidos en la red de fracturas. Estos dos modelos generales de flujo de fluidos pueden tomar formas particulares dependiendo de la naturaleza del fluido: compresible, ligeramente compresible o incompresible.
Las ecuaciones de conservación de masa de fluido y la ecuación de conservación de sólido presentan la siguiente estructura:

La ecuación de Darcy se puede escribir como:
Para la matriz:

Para la fractura:

La ecuación de estado permite tener una relación de la compresibilidad del fluido con la densidad como se puede observar en la ecuación (4a) y (4b)

El vector velocidad de sólido Vs se relaciona con el vector desplazamiento de sólido u por:

La deformación volumétrica ev , en coordenadas cilíndricas, se define como:

donde eTT , eqq y eZZ son las deformaciones normales en las direcciones r-, q- y z-, respectivamente.
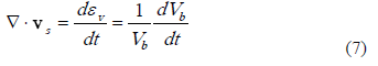
De las Ecuaciones (5) y (6), se concluye que la divergencia de la velocidad del sólido DVs se relaciona con la deformación volumétrica ev por:

Las Ecuaciones (1a), (2) (3a), (4a), y (5) a (7) pueden combinarse dando como resultado la siguiente ecuación de flujo de fluido para la matriz:

De forma similar, las Ecuaciones (1b), (2) (3b), (4b), y (5) a (7) se combinan dando como resultado la siguiente ecuación de flujo de fluido para la fractura:

En las Ecuaciones (8a) y (8b), T es la tasa de transferencia de fluido desde los bloques de la matriz hacia la fractura por unidad de volumen total, q es la tasa de fluido a través de fuentes o sumideros por unidad de volumen total.
Haciendo un razonamiento similar al que considera Biot en su estudio se puede establecer la siguiente relación entre el esfuerzo efectivo y las presiones

Considerando las compresibilidades establecidas por Zimmerman en su estudio y combinando de forma adecuada las ecuaciones (8a), (8b) y (9) se llega a la ecuación de flujo de fluidos para la matriz y para la fractura de forma incremental

2.1.2 Modelo esfuerzo - deformación
El modelo esfuerzo-deformación se basa en tres relaciones principales: relaciones de equilibrio de esfuerzos, deformación-desplazamiento y esfuerzo-deformación-presión. Para la aplicación de estas relaciones, los esfuerzos, deformaciones y presión de poro se toman en forma incremental a partir del estado de referencia de esfuerzos y presión del yacimiento.
A pesar de que se considere un solo sistema de esfuerzos en el modelo de esfuerzo-deformación, se consideran dos subsistemas de presión de fluido. La forma final de las ecuaciones gobernantes para el modelo de esfuerzo-deformación se escribe en términos de los desplazamientos incrementales y la presión de poro incremental como se observa en la ecuación (11a), (11b) y (11c)

2.2 Modelo Numérico
Debido a la complejidad de las ecuaciones resultantes en el acople del flujo de fluidos y de la deformación geomecánica es necesario hacer una aproximación por el método de diferencias finitas de segundo orden en una malla de nodo centrado. Se adopta un procedimiento completamente implícito para asegurar máxima estabilidad numérica.La ecuación de flujo de fluidos para la matriz discretizada y haciendo uso del concepto de esténciles, utilizados para expresar los modelos de forma generalizada, puede expresarse de la siguiente forma:

Las ecuaciones de deformación geomecánica en las tres direcciones, también discretizadas y utilizando la notación de esténciles puede expresarse de la siguiente forma:

Los esténciles de las ecuaciones (12a), (12b), (13a), (13b), (13c), toman valores diferentes de acuerdo a la variable que acompaña.
2.3 Modelo Computacional
Las ecuaciones (12a), (12b), (13a), (13b), (13c), son llevadas al lenguaje Fortran V6.6. y son resueltas mediante un método iterativo tipo Picard, acoplando completamente las ecuaciones de flujo de fluidos con las ecuaciones de deformación geomecánica.
Debido a que el objetivo es tener un simulador que pueda ser usado para la interpretación de pruebas de presión se debe considerar otros parámetros como el daño y un parámetro que considere el cambio de la permeabilidad con los esfuerzos, es decir, el módulo de permeabilidad. Estas variables son asumidas y una vez encontradas van a representar el yacimiento. Para modelar el daño de formación se utiliza el modelo de Hawkins presentada por Lee, J. cuya expresión tiene la forma que se observa en la ecuación (14)

Donde Ka es la permeabilidad de la zona dañada, k es la permeabilidad original del medio poroso, ra es la profundidad de la zona dañada desde el centro del pozo, rw es el radio del pozo y S es el factor de daño.
La ecuación (14) se aplica en el simulador suponiendo un valor de daño y encontrando el valor de la permeabilidad de la zona dañada a partir de la permeabilidad calculada para cada tiempo en función del cambio en el esfuerzo efectivo. Además, esta permeabilidad se calcula en la cara de la formación en los estratos abiertos a producción y para cada uno de los medios continuos, matriz y fractura.
El modelo puede ser usado para interpretar una prueba de flujo o una prueba de restauración de presión e incluso para pruebas de presión que consideren varias tasas de flujo. Puede usarse para flujo monofásico de gas o de petróleo y además se puede considerar yacimiento homogéneo o naturalmente fracturado.
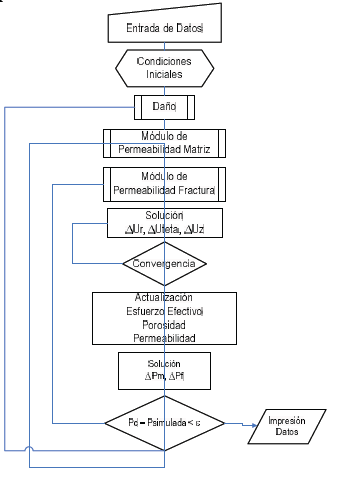
El diagrama de bloques de la figura 1 resume el procedimiento del simulador
Figura 1. Diagrama de Flujo Simulador NTS
Figure 1. Flow Diagram NTS Simulator
El procedimiento que utiliza el simulador se describe a continuación. Se parte de un programa principal desde el cual se despliegan diversas subrutinas que se pueden agrupar en tres grandes grupos:
Pre - procesamiento: En esta etapa se realiza la lectura de los datos como las propiedades de la roca, los valores de presión inicial, de esfuerzo inicial, las relaciones de esfuerzo, la permeabilidad y la porosidad inicial del yacimiento, los datos del fluido y los datos de la prueba como la tasa, la presión y el tiempo. Además, se realizan los cálculos preliminares que serán usados en la etapa de procesamiento.
Procesamiento: En esta etapa del programa se realizan los cálculos de las variables y los procesos iterativos para proporcionar los mejores ajustes entre los valores simuladosy los valores reales.
El proceso iterativo más externo es el ajuste del daño Tomando un valor fijo de este parámetro empieza un proceso iterativo del módulo de permeabilidad de matriz y fractura, parámetro que considera los cambios de la permeabilidad en forma exponencial con los cambios en el estado de esfuerzos.
Post - Procesamiento: En esta etapa se imprimen los resultados que proporcionan los mejores ajustes entre la presión simulada y la presión de la prueba obtenidos en la etapa de procesamiento.
3. RESULTADOS
A continuación se presentan los resultados de interpretación de transientes en dos pozos diferentes aplicando el Numerical Transient Simulator - NTS. Para cada una de las pruebas se muestran los datos de entrada utilizados para hacer las corridas y las gráficas de los ajustes de presión simulada y presión de la prueba vs. Tiempo. Además, para cada una de las puebas se muestra como cambia la permeabilidad con el cambio en el esfuerzo efectivo.
Prueba 1
El primer resultado se obtiene a partir de los datos de entrada que se muestran en la tabla 1.
Tabla 1. Datos de Entrada Corrida 1.
Table 1. Input Data for Test 1.

El ajuste entre la presión medida en el fondo del pozo y la presión simulada utilizando la herramienta se muestra en la figura 1. Desde esta figura es evidente que el simulador proporciona resultados confiables y simula el comportamiento de la presión a través del tiempo.
La figura 2 muestra el comportamiento de la permeabilidad con la variación en el esfuerzo efectivo. Desde esta gráfica puede intuirse que la permeabilidad disminuye a medida que aumenta el esfuerzo efectivo lo cual era esperado
Figura 2. Presión Simulada y. Presión de la Prueba vs. Tiempo. Prueba 1
Figure 2. Simulated Pressure and Raw Data Pressure vs. Time. Test 1
Prueba 2
Esta segunda prueba del simulador se realiza con los datos de entrada que se observan en la tabla 2. Los resultados obtenidos en la segunda corrida se pueden observar en las Figuras 3 y 4.
Tabla 2. Datos de Entrada para Prueba 2.
Table 2. Input Data for Test 2.

Figura 3. Permeabilidad vs. Esfuerzo Efectivo Promedio. Prueba 1
Figure 3. Permeability vs. Average Effective Stress. Test 1
Figura 4. Presión Simulada y. Presión de la Prueba vs. Tiempo. Prueba 2
Figure 4. Simulated Pressure and Raw Data Pressure vs. Time. Test 2
La figura 3 muestra el ajuste entre los valores de la prueba de presión tomados para el pozo con las características descritas en la tabla 2 y el valor de la presión simulada. El ajuste es bueno y se puede afirmar que el simulador predice de manera precisa el comportamiento de la presión en el tiempo.
La figura 4 muestra el comportamiento de la permeabilidad con la variación en el esfuerzo efectivo promedio debido al cambio en la presión del fluido y a la deformación que sufre la roca. Como en el caso anterior la permeabilidad disminuye con el incremento en el esfuerzo efectivo lo cual es congruente con lo esperado en yacimientos con sensibilidad a esfuerzos.
Figura 5. Permeabilidad vs. Esfuerzo Efectivo Promedio. Prueba 2
Figure 5. Permeability vs. Average Effective Stress. Test 2
4. CONCLUSIONES
Se construyó un simulador numérico de flujo de fluidos acoplado a deformación geomecánica en coordenadas cilíndricas discretizado mediante diferencias finitas aplicable al análisis de pruebas de presión en yacimientos naturalmente fracturados, sensibles al cambio en los esfuerzos y en el cual se presenta flujo monofásico de petróleo o gas. Considerando los resultados obtenidos con las simulaciones se pueden plantear conclusiones como las siguientes:
- Las dos pruebas que se analizan en este artículo ilustran el buen desempeño del simulador con ajustes aceptables entre la presión simulada y presión de la prueba.
- La respuesta de este simulador muestra los cambios en la permeabilidad debidos a las variaciones en el estado de esfuerzos que se presenta en el yacimiento, como respuesta a la producción y/o inyección de fluidos.
- La interpretación de una prueba de presión con el simulador que se presenta en este artículo ofrece mayor confiabilidad en los resultados, permitiendo caracterizar de una forma más adecuada el yacimiento debido a que se levantan los supuestos naturaleza estática en la roca.
- En la actualidad muchos de los yacimientos reciente presentan fracturas naturales que son responsable del flujo de fluidos. Además, este tipo de yacimientos son más propensos a los cambios en la permeabilidad como consecuencia de las variaciones en el estado de esfuerzos, por estos motivos es necesario contar con una herramienta como la que se exhibe en este trabajo para interpretar correctamente una prueba de presión.
NOMENCLATURA

REFERENCIAS
[1] BUCHSTEINER, H., WARPINSKI, N. R. and ECONOMIDES, M. J. Stress-Induced Permeability Reduction in Fissured Reservoirs. Paper SPE 26513. 1993. [ Links ]
[2] JONES, F. O. A Laboratory Study of the Effects of Confining Pressure on Fracture Flow and Storage Capacity in Carbonate Rocks. Paper SPE 4569. 1975. [ Links ]
[3] MORITA, N. et al., Rock-Property Changes During Reservoir Compaction, SPEFE 197-205. 1992 [ Links ]
[4] VAIROGS, et al. Effect of Rock Stress on Gas Production from Low-Permeability Reservoirs. JPT 1161-67. 1971 [ Links ]
[5] WILHELMI, B. D. and SOMERTON, W. H. Simultaneous Measurement of Pore and Elastic Properties of Rocks under Triaxial Stress Conditions. Paper SPE 1706. 1967. [ Links ]
[6] FJAER, E., HOLT, R.M. et. al., Petroleum Related Rock Mechanics, Elsevier NY. 1992. [ Links ]
[7] CHOU, P. and PAGANO N. Elasticity: Tensor, Dyadic and Engineering Approaches. 1967. [ Links ]
[8] CHEN, H.Y. & TEUFEL, L.W. Coupling Fluid-Flow and Geomechanics in Dual Porosity Modeling of Naturally Fractured Reservoirs, paper SPE 38884. 1997. [ Links ]
[9] OSORIO, J.G., CHEN, H-Y., TEUFEL, L.W. Numerical Simulation of the Impact of Flow-Induced Geomechanical Response on the Productivity of Stress-Sensitive Reservoir, SPE 51929. 1999. [ Links ]
[10] SETTARI, A., WALTERS, D.A. Advances in Coupled Geomechanical and Reservoir Modelling With Applications to Reservoir Compaction. SPE 74142. 2001 [ Links ]
[11] THOMAS, L.K., CHIN, L.Y., PIERSON, R.G., SYLTE, J.E. Coupled Geomechanics and Reservoir Simulation. SPE 77723. 2002 [ Links ]
[12] CHIN, L.Y., THOMAS, L.K., SYLTE, J.E. and PIERSON, R.G. Iterative Coupled Analysis of Geomechanics and Fluid Flow for Rock Compaction in Reservoir Simulation. Oil and Gas Science and Technology. Vol. 57. 2002. [ Links ]
[13] TRAN, D., NGHIEM, L., BUCHANAN, L. An Overview of Iterative Coupling between Geomechanical Deformation and Reservoir Flow. SPE 97879. 2005 [ Links ]
[14] CHEN, H-Y., TEUFEL, L. W. Coupling Fluid - Flow and Geomechanics in Dual - Porosity Modelling of Naturally Fractured Reservoir. SPE 38884. 1997. [ Links ]
[15] CHEN, H-Y., TEUFEL, L. W. Coupling Fluid-Flow and Geomechanics in Dual-Porosity Modelling of Naturally Fractured Reservoirs - Model Description and Comparison. SPE 59043. 2000. [ Links ]
[16] ALCALDE, O.M & WILLS, A. Análisis de Pruebas de Presión en Yacimientos Sensitivos a Esfuerzos y Deformaciones [Tesis Pregrado] Universidad Nacional de Colombia, Medellín 2001. [ Links ]
[17] DUARTE, G y CAÑAS, M. Simulación Numérica de Pruebas de Presión en Yacimientos Naturalmente Fracturados [Tesis Pregrado] Universidad Nacional de Colombia Sede Medellín. 2003. [ Links ]
[18] Grupo de Investigación en Geomecánica Aplicada -GIGA-.:"Entregable, informe anual de proyectos". Universidad Nacional de Colombia Sede Medellín. Frente de Modelamiento numérico. Diciembre 31 de 2003. [ Links ]
[19] Grupo de Investigación en Geomecánica Aplicada -GIGA-. Entregable, Informe Anual de Proyectos. Universidad Nacional de Colombia Sede Medellín. Frente de Pruebas de Presión. Diciembre 31 de 2003. [ Links ]
[20] Grupo de Investigación en Geomecánica Aplicada -GIGA-. Entregable, Informe Anual de Proyectos. Universidad Nacional de Colombia Sede Medellín. Frente de Pruebas de Presión. Diciembre 31 de 2005. [ Links ]
[21] Grupo de Investigación en Geomecánica Aplicada -GIGA-. Manual del Usuario. Universidad Nacional de Colombia Sede Medellín. Junio de 2007. [ Links ]
[22] Grupo de Investigación en Geomecánica Aplicada -GIGA- Soporte Matemático. Universidad Nacional de Colombia Sede Medellín. Junio de 2007 [ Links ]













