Services on Demand
Journal
Article
Indicators
-
Cited by SciELO -
Access statistics
Related links
-
Cited by Google -
Similars in
SciELO -
Similars in Google
Share
DYNA
Print version ISSN 0012-7353On-line version ISSN 2346-2183
Dyna rev.fac.nac.minas vol.78 no.165 Medellín Feb./Mar. 2011
SIMULACIÓN DE LA PRODUCCIÓN DE HIDRÓGENO Y METANOL A PARTIR DE LA GASIFICACIÓN DE CASCARILLA DE ARROZ CON VAPOR
SIMULATION OF HYDROGEN AND METHANOL PRODUCTION THROUGH RICE HUSK STEAM GASIFICATION
JORGE MUÑOZ
Instituto de Energía y Termodinámica, Universidad Pontificia Bolivariana sede Medellín, mcdagget@hotmail.com
ALBERTO POSADA
Instituto de Energía y Termodinámica, Universidad Pontificia Bolivariana sede Medellín, albertoposada@hotmail.com
Recibido para revisar marzo 9 de 2009, aceptado julio 14 de 2009, versión final marzo 18 de 2010
RESUMEN: Se propone y simula un proceso de producción de hidrógeno a partir de la gasificación de cascarilla de arroz con vapor. El gas que se obtiene de la gasificación está compuesto principalmente de hidrógeno, monóxido de carbono y vapor de agua, además de metano, dióxido de carbono y nitrógeno. Posteriormente en un reactor shift, el monóxido de carbono reacciona con vapor de agua para producir más hidrógeno y dióxido de carbono. Luego parte del dióxido de carbono se captura convirtiéndose en metanol al reaccionar con hidrógeno, resultando en un gas rico en hidrógeno, dióxido de carbono y metanol, y con cantidades menores de nitrógeno, metano y agua. El metanol y el agua se separan por condensación y los gases no condensables se separan del hidrógeno mediante una unidad de adsorción tipo PSA (Pressure Swing Adsorption) que permite obtener hidrógeno de alta pureza (97,5 % molar), útil para uso en celdas de combustible. Con fines de almacenamiento en vehículos, aquí se incluye la compresión del hidrógeno hasta 300 atm.
PALABRAS CLAVE: Producción de Hidrógeno, Gasificación de Biomasa, Biocombustibles, Captura de CO2, Simulación de Procesos.
ABSTRACT: A process for hydrogen production through rice husk steam gasification is proposed and simulated. The gasification results in a gas composed mainly of hydrogen, carbon monoxide, and steam, in addition to methane, carbon dioxide and nitrogen. The gas is fed to a shift reactor where carbon monoxide reacts with steam to produce more hydrogen and carbon dioxide. Later some of the carbon dioxide is captured as it reacts with hydrogen to produce methanol, resulting in a gas composed mainly of hydrogen, carbon dioxide, and methanol, and with lower amounts of nitrogen, methane and water. Methanol and water are separated by condensation from the non-condensable gases, which in turn are separated from hydrogen by pressure swing adsorption (PSA), that allows production of high purity hydrogen (97,5 % molar) for fuel cell applications. For on-board storage purposes, hydrogen compression to 300 atm is included here.
KEYWORDS: Hydrogen Production, Biomass Gasification, Biofuels, CO2 Capture, Process Simulation.
1. INTRODUCCIÓN
La necesidad de buscar energías renovables es cada vez mayor debido al continuo agotamiento de los combustibles fósiles y al cambio climático. En particular, la gasificación de biomasa con vapor produce un gas rico en hidrógeno y monóxido de carbono (gas de síntesis), que sirve como materia prima para obtener hidrocarburos y otros compuestos orgánicos. En este trabajo se simula la gasificación de cascarilla de arroz y el uso posterior del gas de síntesis para la producción de hidrógeno, y se incluye la captura y conversión de parte del dióxido de carbono producido a metanol. El metanol es una materia prima útil para otros procesos, incluyendo la producción de combustibles, plásticos y fármacos. Se ha seleccionado la cascarilla de arroz como biomasa para este estudio debido a que es un residuo agrícola abundante en Colombia (se producen aprox. 500.000 Ton/año), el cual es un subproducto no comestible del trillado en la producción de arroz en el cual se separa su parte comestible (semilla) y cascarilla.
La cascarilla de arroz ha sido ampliamente utilizada para la producción de electricidad mediante su combustión [1,2], sin embargo puede demostrarse que la gasificación es más eficiente que la combustión directa [3]. Otros usos de la gasificación están enfocados a la producción de gas de síntesis para la producción de hidrógeno el cual se obtendría de forma renovable cuando proviene de la biomasa, en la bibliografía puede encontrarse una revisión detallada acerca de este tema [4]. Por lo tanto, se propone la gasificación de cascarilla de arroz como fuente renovable de hidrógeno y captura de dióxido de carbono mediante la producción, en conjunto, de metanol. Su gasificación ha sido estudiada experimentalmente [1,5].
2. DESCRIPCIÓN DEL PROCESO
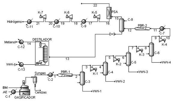
Un esquema del proceso propuesto se presenta en la Fig. 1 basado en los requerimientos usuales de presión, temperatura y reactores para la gasificación, producción de hidrógeno y metanol así como su separación, esto se describe detalladamente en la sección 3 en base a las condiciones experimentales de tales procesos descritos.
Figura 1. Diagrama de flujo del proceso de producción de hidrógeno y metanol a partir de biomasa
Figure 1. Process flow diagram for hydrogen and methanol production from biomass
Inicialmente se hace la gasificación de cascarilla de arroz (Biomasa (BM)) con vapor (generado en el calentador C-1 a partir de la corriente de agua AE), que resulta en un gas de salida del gasificador con composición de equilibrio 42 % molar en hidrógeno (H2). La reacción neta de la gasificación está dada por:
(R1)
Su deducción se muestra en la sección 3. La cantidad de H2 se aumenta posteriormente con la reacción entre monóxido de carbono (CO) y vapor (H2O) en un reactor shift (PBR-1) (ver la cinética en el Anexo; numeral 1). La reacción shift (Water Gas Shift (WGS)) se describe como:
(R2)
Se obtiene entonces una mezcla de gases compuesta principalmente de H2, H2O y dióxido de carbono (CO2), que luego se comprimen en cuatro etapas de compresores (K-1 a K-4) intercalados con condensadores. Después los gases se alimentan a un reactor (PBR-2) que captura CO2 mediante la producción de metanol (CH3OH) (ver la cinética en el Anexo; numeral 2), descrita por las reacciones (R2) y (R3):
(R3)
El producto que sale del reactor se condensa con el fin de separar los gases (CO, CO2, H2, CH4 y N2) de los líquidos (CH3OH y H2O). La fase gaseosa se alimenta a una unidad de PSA (pressure swing adsorption), basada en adsorción selectiva de gases sobre un adsorbente, como la zeolita, que permite obtener H2 al 97,5 % molar. El hidrógeno se comprime posteriormente hasta 300 atm. La fase líquida obtenida en el condensador C-8 se separa por destilación a 115 kPa para obtener CH3OH.
3. SIMULACIÓN DEL PROCESO: RESULTADOS Y DISCUSIÓN
El proceso se simuló con el software HYSYS 3.1 de Aspentech, empleando la Ecuación de Estado de Peng-Robinson. Se asumió una eficiencia adiabática del 85 % y relaciones de compresión iguales en los compresores que conforman cada tren de compresión para mayor rendimiento de la serie.
Las características de los equipos principales de reacción y purificación, y sus corrientes asociadas se resumen en la Tabla 1. El proceso consume 100 kg/h de Biomasa seca (Entran 112 kg de Biomasa húmeda) y 60 kg/h de Agua para producir 8,9 kg/h de Hidrógeno (97,5 % molar) y 18,7 kg/h de Metanol. Si se recircula el agua condensada en las diferentes etapas, el consumo neto de agua es de 37 kg/h.
Tabla 1. Características de los principales equipos de proceso y sus corrientes obtenidos en la simulación
Table 1. Characteristics of the main process equipment and their streams obtained by simulation

La composición de los gases producidos durante la gasificación de biomasa depende de factores operativos (temperatura, presión, cantidad y tipo de agente gasificante), las características particulares de la biomasa (especie, composición y origen), y del catalizador y el agente de fluidización empleados. Según los ensayos reportados en las referencias [1,6,7], algunas de las reacciones que ocurren en la gasificación se aproximan al equilibrio químico, en especial la reacción WGS (R2), mientras la producción de metano (CH4) está limitada cinéticamente y su concentración de salida es del orden del 3-6 % v/v [5,6,8]. Las condiciones que favorecen la aproximación al equilibrio son temperaturas cercanas a 1.000 K (a presión atmosférica) y el uso de agentes de fluidización como la dolomita o la olivina. La olivina tiene una temperatura óptima de trabajo menor y es más estable estructuralmente que la dolomita; ambas minimizan la formación de alquitranes y residuos de carbón [8,10,11]. Además, es conveniente gasificar con vapor si se desea obtener alta concentración de H2 [4,6,7,12].
El conocimiento del análisis último de la biomasa empleada (BM, cascarilla de arroz), mostrado en la Tabla 2, y del tipo de gasificante, es necesario para determinar la composición de los gases que se obtienen a ciertas condiciones de presión, temperatura y relación gasificante/biomasa. Aquí se asumió arbitrariamente que 100 kg de biomasa seca ( 82,4 kg libres de ceniza) equivalen a 1 kmol de biomasa seca.
Tabla 2. Caracterización de la biomasa empleada. Fuente: adaptada de "Composición elemental de la cascarilla de arroz" en la ref. [5]
Table 2. Characterization of the biomass used. Source: adapted from "Composición elemental de la cascarilla de arroz" in ref. [5]

3.1. Gasificación de la biomasa
Inicialmente se calcularon las composiciones de equilibrio [15] del gas producido durante la gasificación, el cual se compone de CO, CO2, H2, H2O, CH4 y N2 [5-12] (se desprecia la cantidad de coque formado [10]). El cálculo se hizo satisfaciendo el equilibrio químico de la reacción (R2) para diferentes valores de la relación molar entre vapor y biomasa (nV/B) a una temperatura de 1.000 K y presión atmosférica, con el objetivo de conocer el comportamiento de las composiciones de H2 y CO, cuyas fracciones molares se muestran en la Figura 2 para valores de nV/B entre 1 y 4,5. La relación nV/B óptima reportada por algunos investigadores [8,11] es del orden de 3,36-4,48, equivalente a 0,6-0,8 en relación másica (gr. vapor/gr. BM), cuando se emplean biomasas con composiciones elementales similares a las de la cascarilla de arroz. Para valores de nV/B superiores a 4 es probable que las composiciones estén más alejadas del equilibrio [6], y su predicción se dificulte. Valores altos de nV/B resultan en menores cantidades de coque y alquitranes [6,11]. La temperatura de operación está limitada por la fusión de las cenizas de la cascarilla de arroz que ocurre a 1.013 K aprox.[1]. En resumen, para estimar la composición del gas que sale del gasificador incluido en la planta simulada, en este trabajo se calcularon las fracciones molares de todos los componentes en equilibrio a 1.000 K para nV/B = 4, y además asumiendo que se produce un 3 % v/v de CH4. Los resultados se muestran en la Tabla 1, donde se observa que a la salida del gasificador se alcanza una fracción molar de H2 de 0,42. Los cálculos anteriores se resumen en la reacción (R1). Para demostrar que la tendencia de esta reacción es similar a la de gasificaciones experimentales, en la Tabla 3 se comparan los resultados obtenidos con valores experimentales reportados en la literatura para gasificaciones de biomasa (la composición de los gases está en base seca).
Figura 2. Fracciones molares de H2 y CO calculadas en el equilibrio para diferentes valores de nV/B, a 1 atm y 1.000 K
Figure 2. H2 and CO equilibrium mole fractions calculated for different values of nV/B, at 1 atm and 1.000 K
Tabla 3. Comparativo de varias gasificaciones experimentales y características de varios tipos de biomasa con la gasificación simulada de cascarilla de arroz
Table 3. Comparative between experimental gasifications and characteristics of biomass types with a simulated rice husk gasification

El poder calorífico superior (PCS) de la biomasa determina la cantidad de calor que se libera en su combustión completa con aire estequiométrico:
(R4)
A partir de la entalpía de la reacción (R4) y las entalpías de formación de los gases involucrados [15], se calcula una entalpía de formación para BM de -572.197 kJ/kmol de BM seca, con lo cual se estima una entalpía de reacción
= 310.311 kJ/kmol de BM seca para la reacción de gasificación (R1) (endotérmica). Empleando este valor, y teniendo en cuenta que al gasificador se alimenta vapor a 1.123 K y biomasa a 298 K, y que el gas sale a 1.000 K, se calcula la necesidad de adicionar al gasificador un flujo de calor de 445.000 kJ/h. Se asumió un calor específico de 1,5 kJ/kg-K para la biomasa seca, típico de fibras y compuestos celulósicos como la madera.
3.2. Reacción de conversión de gas con agua (WGS)
El CO presente puede utilizarse para aumentar la cantidad de H2 mediante la reacción shift (R2), la cual puede realizarse sobre un catalizador de Fe3O4-Cr2O3 (ver la cinética en el Anexo; numeral 1) en el intervalo de temperatura recomendado de 573-633 K [18]. La conversión de equilibrio de esta reacción se favorece a bajas temperaturas por ser una reacción exotérmica. Aquí se propone emplear la menor temperatura del intervalo, que es de 573 K, y resulta en un aumento de la fracción molar del H2 hasta 0,557 a la salida del reactor PBR-1 (ver Tabla 1). Los gases producidos en el reactor luego se enfrían hasta 313 K para condensar y retirar agua.
3.3. Reacción de síntesis de metanol
Antes de alimentarse al reactor PBR-2, los gases se comprimen en cuatro etapas hasta alcanzar la alta presión que se requiere para producir CH3OH en un catalizador comercial de CuO-ZnO-Al2O3. Este catalizador es selectivo para la reacción de H2 con CO2 (R3), en lugar de CO; de hecho, la presencia de vapor se requiere para obtener metanol a partir de una alimentación compuesta de H2 y CO, con el complemento de la reacción shift (R2)[19]. Teniendo en cuenta que la producción de CH3OH está favorecida por altas presiones y bajas temperaturas, aquí se propone una presión de 3.560 kPa y una temperatura de 473 K, que son valores que se encuentran dentro de los respectivos intervalos de operación reportados para su cinética [19].
Aquí se desea producir una cantidad de metanol que esté relacionada con la cantidad de CO2 neto generado por el proceso. El uso de biomasa como materia prima no genera directamente emisiones netas de CO2 debido a que el crecimiento de biomasa consume CO2 y es parte del ciclo natural del carbono. Sin embargo la electricidad consumida puede tener emisiones de CO2 asociadas, por ejemplo al provenir de ciclos de potencia impulsados por fuentes fósiles como el gas natural. La simulación muestra que los compresores del proceso requieren 36,7 kW, que pueden generarse con la combustión de 0,63 kmol/h de CH4 (asumiendo una eficiencia del 26 % en el ciclo de potencia), emitiendo el mismo flujo molar de CO2. Aquí se propone capturar esa cantidad de CO2 produciendo CH3OH mediante las reacciones (R2) y (R3). El gas producido en el reactor PBR-2 contiene fracciones molares de 0,515 en H2 y 0,087 en CH3OH, y al enfriarse hasta condensación parcial a 313 K, resulta en una corriente líquida 60 % molar en CH3OH, que luego se purifica en una torre de destilación a 115 kPa, obteniéndose 0,583 kmol/h de metanol 99 % molar a 341 K, y que posteriormente se enfría para su almacenamiento.
3.4. Purificación y compresión del hidrógeno
Se requiere remover los gases que acompañan al H2 (en la corriente 15, Fig. 1) que consisten principalmente de CO2, CH4 y N2. Las altas presiones y bajas temperaturas favorecen la purificación de H2 por adsorción [20]; puede usarse zeolita 5A como adsorbente con recuperaciones de H2 del orden del 85 % [21]. Se obtienen dos corrientes de la PSA: 8,9 kg/h de H2 al 97,5 % y 99,8 kg/h de una mezcla de gases residuales (ver "Residuo" en la Tabla 1). Las impurezas del hidrógeno obtenido de la PSA consisten principalmente de N2 [21]. El hidrógeno luego se comprime hasta 300 atm mediante un tren de compresión de 3 etapas compuesto por los compresores K-5 a K-7, con sus respectivos enfriadores C-9 a C-11 (Fig. 1).
El gas residual de la PSA posee un poder calorífico que puede ser aprovechado en el proceso a través de su combustión, con una disponibilidad total de 356.000 kJ/h al llevar los gases de combustión desde 1.562 K a 423 K, y parte de este calor puede aprovecharse en el gasificador. Mediante un análisis Pinch [22,23] del proceso pueden hallarse los requerimientos mínimos de servicios energéticos, obteniéndose una necesidad de 306.000 kJ/h de servicio caliente a temperaturas entre 981 K y 1.003 K, y 438.000 kJ/h de servicio frío a temperaturas entre 298 K y 313 K. Es posible suplir la energía consumida en el proceso a partir de los gases de la combustión conjunta de 0,63 kmol/h de CH4 y los 3 kmol/h de gas residual de la unidad PSA, incluyendo el cubrimiento de las necesidades eléctricas de los compresores de la planta, a través de la producción del vapor de alta presión que requeriría un ciclo de potencia que genere tal energía eléctrica. Alternativamente también podría considerarse la combustión o gasificación de biomasa adicional para proveer servicio caliente y electricidad, sin el empleo de gas natural u otro combustible fósil.
4. CONCLUSIONES
Se ha propuesto y simulado un proceso para la producción de 8,9 kg/h de H2 al 97,5 % molar a partir de la gasificación de 100 kg/h de cascarilla de arroz (base seca) con 60 kg/h de vapor. Adicionalmente se producen 18,7 kg/h de CH3OH al 99% molar, lo cual representa la captura del CO2 asociado al uso de metano (gas natural) para garantizar la alta temperatura del calentamiento requerido por el gasificador, y generar electricidad para los compresores del proceso. El empleo de materias primas renovables como la biomasa y el agua resulta en un proceso sin emisiones netas de CO2.
ANEXO: CINÉTICA DE LAS REACCIONES
1. Cinética de la reacción shift (R2) catalizada con Fe3O4-Cr2O3 [13,18]:
2. Cinética de las reacciones (R2) y (R3), respectivamente, catalizadas con CuO-ZnO-Al2O3, para la producción de metanol [14]:
Donde:
cuyos parámetros se resumen en la Tabla 4.
Tabla 4. Parámetros de la cinética de la producción de metanol [14]
Table 4. Kinetic parameters of methanol production [14]

= Concentración molar de la especie i = H2, CO2, H2O, CO
= Presión parcial de la especie i = H2, CO2, CH3OH, H2O, CO
= 8,31451E-3
= 1,9859E-3
= Temperatura
AGRADECIMIENTOS
A Colciencias por su apoyo a través del programa Jóvenes Investigadores e Innovadores año 2007, ejecutado en 2008.
REFERENCIAS
[1] ARMESTOA, L., BAHILLOA, K., CABANILLASA, A., OTEROA, J. Combustion behavior of rice husk in a bubbling fluidised bed, Biomass and Bioenergy, Vol. 23, 171-179, 2002. [ Links ]
[2] WERTHER, J., SAENGER, M., HARTGE, E., OGADA, T., SIAGI, Z., Combustion of agricultural residues. Progress in Energy and Combustion Science, Vol. 26, 1-27, 2000. [ Links ]
[3] Ankur Scientific.: http:// www.ankurscientific.com [Consultado en abril de 2009]. [ Links ]
[4] HOLLADAY, J., HU, J., KING, D.L., WANG, Y. An overview of hydrogen production technologies, Catalysis Today, Vol. 139, 244-260, 2009. [ Links ]
[5] MARTÍNEZ, J. Experimentos de gasificación con cascarilla de arroz colombiana en lecho fluidizado. Tesis de Ingeniería Mecánica, Universidad Pontificia Bolivariana, Medellín, Colombia, 2005. [ Links ]
[6] ENCINAR, J.M., GONZÁLEZ, J.F., GONZÁLEZ, J. Steam gasification of Cynara cardunculus L.: influence of variables, Fuel Processing Technology, Vol. 75, 27-43, 2002. [ Links ]
[7] GIL, J., CORELLA, J., AZNAR, M., CABALLERO, M. Biomass gasification in atmospheric and bubbling fluidized bed: effect of the type of gasifying agent on the product distribution, Biomass and Bioenergy, Vol. 17, 389-403, 1999. [ Links ]
[8] HU, G., XU, S., LI, S., XIAO, C., SHUQIN, L. Steam gasification of apricot stones with olivine and dolomite as downstream catalysts, Fuel Processing Technology, Vol. 87, 375-382, 2006. [ Links ]
[9] SENNECA, O. Kinetics of pyrolysis, combustion and gasification of three biomass fuels, Fuel Processing Technology, Vol. 88, 87-97, 2007. [ Links ]
[10] RAPAGNÁ, S., JAND, N., KIENNEMANN, A., FOSCOLO, P. U. Steam-gasification of biomass in a fluidised-bed of olivine particles, Biomass and Bioenergy, Vol. 19, 187-197, 2000. [ Links ]
[11] RAPAGNÁ, S., JAND, D., FOSCOLO, P.U. Catalytic gasification of biomass to produce hydrogen, International Journal of Hydrogen Energy, Vol. 23, 551-557, 1998. [ Links ]
[12] MAHISHIA, M., GOSWAMIB, D.Y. Thermodynamic optimization of biomass gasifier for hydrogen production, International Journal of Hydrogen Energy. Vol. 32, 3831-3840, 2007. [ Links ]
[13] UNICAT., Inc.: http://www.unicatcatalyst.com [Consultado en febrero de 2008]. [ Links ]
[14] HALDOR TOPSOE, Inc.: http://www.topsoe.com [Consultado en junio de 2008]. [ Links ]
[15] SMITH, J.M., VAN NESS, H.C., ABBOTT, M. Equilibrio en las reacciones químicas, En: Introducción a la termodinámica en Ingeniería Química, McGraw Hill, 639-691, 1997. [ Links ]
[16] FRANCO, C., PINTO, F., GULYURTLU, I., CABRITA, I. The study of reactions influencing the biomass steam gasification process, Fuel, Vol. 82, 835-842, 2003. [ Links ]
[17] WEI, L., XU, S., ZHANG L., LIU C., ZHU H., LIU S. Steam gasification of biomass for hydrogen-rich gas in a free-fall reactor, Int. J. of Hydrogen Energy, Vol. 32, 24 - 31, 2007. [ Links ]
[18] KEISKI, R., SALMI, T., NIEMISTO, P., AINASSAARI, J., POHJOLA, V. Stationary and transient kinetics of the high temperature water-gas shift reaction, Applied Catalysis A: General, Vol. 137, 349-370, 1996. [ Links ]
[19] SKRZYPEK, J., LACHOWSKA, M., MOROZ, H. Kinetics of methanol synthesis over commercial copper/zinc oxide/alumina catalysts, Chemical Engineering Science, Vol. 46, 2809-2813, 1991. [ Links ]
[20] YANG, J., HANA, S., CHOB, C., LEE, C., LEE, H. Bulk separation of hydrogen mixtures by a one-column PSA process, Separations Technology, Vol. 5, 239-249, 1995. [ Links ]
[21] WARMUZINSKI, K., TANCZYK, M. Multicomponent pressure swing adsorption. Part I. Modelling of large-scale PSA installations, Chemical Engineering and Processing, Vol. 36, 89-99, 1997. [ Links ]
[22] LINNHOFF, B. Pinch analysis-a state-of-the-art overview, Chem. Eng. Res. Des. Vol. 71, 503, 1993. [ Links ]
[23] POSADA, A., MANOUSIOUTHAKIS, V. Heat and power integration of methane reforming based hydrogen production, Industrial & Engineering Chemistry Research, Vol. 44, 9113-9119, 2005. [ Links ]













