INTRODUCCIÓN
La formación de docentes de lenguas implica necesariamente procesos de fundamentación y apropiación de los desarrollos de la lingüística y de las ciencias del lenguaje; también involucra, necesariamente, el desarrollo profundo de la capacidad para comprender textos académicos que integran conceptualizaciones, demostraciones y explicaciones.
En tal sentido se plantea la necesidad de abordar los procesos de comprensión que se requieren para leer los textos empleados en la fundamentación lingüística y de hacer un análisis sistemático de estos textos.
Así, este artículo se focaliza en exponer los resultados obtenidos en la etapa inicial de la investigación referida y cuya finalidad consistió en caracterizar sistemáticamente, bajo tres dimensiones de análisis, retórica, semántica y cognitiva, seis textos de lectura propuestos en el diseño de una prueba de comprensión textual dirigida a 70 estudiantes del Departamento de Lenguas de la Universidad Pedagógica Nacional.
Los fundamentos que dan soporte a la caracterización de los seis textos se estructuran a partir de tres referentes teóricos que corresponden a cada una de las dimensiones de análisis. En cuanto a la dimensión retórica, se examina el texto expositivo-explicativo en el ámbito universitario (Álvarez, 1996; Calsamiglia y Tusón, 2001; Ciapuscio, 1994, 1996; López Ferrero, 2002; Navarro, 2019; Parodi, 2005, 2007, 2008; Zamudio y Atorresi, 2000); en la dimensión semántica, la psicología de la comprensión del discurso y el modelo de los tres niveles de representación (Kintsch y Van Dijk, 1978; Van Dijk y Kintsch, 1983) y, finalmente, en la dimensión cognitiva, los dos tipos de procesamiento y sus referentes, a saber, la cognición simbólica y la experiencial (Barsalou, 1999; Barsalou et al., 2008; Cuenca y Hilferty, 1999; Pulvermüller, 2005; Wu y Barsalou, 2009).
En lo que concierne a la dimensión retórica, pese a las divergencias sobre los criterios de clasificación de los tipos de textos (Adam, 1985; Bernárdez, 1982; Ciapuscio, 1994, 1996, 2000; De Beaugrande y Dressler, 1997; Grosse, 1976), debe indicarse que los estudios han hecho un énfasis especial en la caracterización del tipo de texto expositivo-explicativo por un texto al que los estudiantes se enfrentan, especialmente en el nivel universitario (Ciapuscio, 1994, 1996). En efecto, los artículos científicos, las monografías y los capítulos de libro son textos que actualmente, desde un punto de vista didáctico, remiten a un fenómeno discursivo como la explicación, cuyo propósito
no es convencer ni influir en el comportamiento del interlocutor sino en todo caso cambiar su estado epistémico, logrando que una información que ofrece dificultad, o que no ha sido accesible para el destinatario, o que el propio emisor no ha logrado formular con claridad, se convierta en un «bocado digerible». (Calsamiglia y Tusón, 2001, p. 308).
En el marco de esta discusión, el texto expositivo-explicativo se define para la caracterización que se propone como una secuencia prototípica configurada por subsecuencias específicas y estrategias discursivas que se desarrollan dentro de estas. De hecho, Zamudio y Atorresi (2000) definen la explicación como una base textual del texto explicativo. Según estas autoras es Grize (1990) quien plantea la noción de esquematización (Figura 1), es decir, la construcción de un “microuniverso” resultado del conjunto de las operaciones lógico-discursivas de la comunicación efectiva.
En definitiva, la propuesta de Grize (1990) en torno a las características del concepto de esquematización define la explicación no como una secuencia en sí sino como el resultado de su inclusión en medio de la secuencia inicial y la problematizadora.
De otra parte, Calsamiglia y Tusón (2001) señalan que para Adam (1990) la secuencia explicativa tiene un esquema prototípico que se presenta en la Figura 2.
Se parte de un esquema inicial (Ei): la referencia a un objeto complejo (Oc) que se presenta como algo desconocido, difícil, oscuro. A partir de él, el primer movimiento explicativo aparece con la pregunta, el cuestionamiento que lleva a la construcción de un esquema problemático (Ep), en el cual el objeto (Op) se presenta como problema cognoscitivo que se ha de resolver. Seguidamente, se pasa a la fase resolutiva, en la que se da respuesta al problema y se desarrolla el esquema explicativo (Ee), cuyo resultado es que el objeto queda claro e inteligible (Oe). Cada uno de los momentos de la secuencia está representado por una macroproposición explicativa (Pe) y la secuencia avanza por el mecanismo de los operadores de pregunta/respuesta. Esta es la secuencia modélica, pero en los textos empíricos las fases o los momentos de la secuencia pueden estar implícitos (Calsamiglia y Tusón, 2001).
Por último, debe indicarse que la explicación además de materializarse en una secuencia prototípica se actualiza a través del uso de estrategias discursivas o indicadores textuales que se constituyen en algunas de las categorías de estudio abordadas en este proyecto. En la Tabla 1 se muestra una clasificación de estas estrategias según Álvarez (1996), Calsamiglia y Tusón (2001), Kintsch (1982) y Meyer (1975), que fundamentan la tipología de estrategias que se utilizaron en el análisis (Tabla 2).
Tabla 1 Estrategias discursivas de la explicación
| KINTSCH (1982) | MEYER (1975) | ÁLVAREZ (1996) | ZAMUDIO y ATORRESI (2000) | CALSAMIGLIA y TUSÓN (2001) |
|---|---|---|---|---|
| Identificación | Colección | Definición-descripción | Paráfrasis | Definición |
| Definición | Causa-consecuencia | Clasificación-colección | Definición | Clasificación |
| Clasificación | Problema-solución Pregunta -respuesta | Comparación y contraste | Ejemplo | Reformulación |
| Ilustración | Comparación | Problema-solución | Analogía | Ejemplificación |
| Comparación y contraste | Descripción | Pregunta-respuesta | Analogía | |
| Análisis | Causa-consecuencia |
De otra parte, la dimensión semántica del análisis se enmarca en algunos de los modelos de la psicología de la comprensión textual. En concreto, el estudio toma como referente uno de los modelos más destacados: el de los tres niveles de representación mental propuesto por Kintsch y Van Dijk (1978) y por Van Dijk y Kintsch (1983). En este se plantea que como resultado del proceso de comprensión ‒cuyo objetivo es la construcción de significado‒ el lector elabora una representación mental (RM) organizada en tres niveles de representación.
Dicha representación mental (RM) contiene, de manera integrada, la información aportada por el texto mismo y la que el sujeto lector activa y crea desde su conocimiento y experiencias previas, a través de inferencias. La información de la RM resultante es susceptible de discriminarse en tres niveles relacionados (Figura 3): código de superficie (CS), base del texto (BT) y modelo de situación (MS).

Fuente: Tomado de Santiago et al. (2014)
Figura 3 Niveles de representación en la comprensión de textos
La información de orden formal del texto, tal como los elementos sintácticos y el léxico literal se recogen en el nivel de superficie (CS); al almacenarse en la memoria de corto plazo (MCP), la persistencia de este tipo de información en el recuerdo es breve.
Los contenidos aportados directamente a través de los enunciados explícitos del texto se alojan en el segundo nivel de representación, la base del texto (BT, llamado también texto base), y se complementan en este nivel con las inferencias obligatorias o inferencias puente ‒bridging inferences‒ construidas por el sujeto lector para establecer nexos entre las proposiciones literales del texto leído.
Finalmente, el tercer nivel, el denominado modelo de situación (MS) articula los significados proposicionales de la base del texto con la información aportada por el lector. Esta información aportada por el sujeto lector es de orden variado y abarca conocimientos enciclopédicos generales y especializados, inferencias elaborativas (asociaciones, explicaciones, predicciones), marcos de experiencias como los guiones (Bransford y Johnson, 1972; Graesser y Nakamura, 1982; Johnson-Laird, 1980), valoraciones emotivas y evaluativas, entre otros. Kintsch et al. (1990) revelaron que la información de este nivel de la representación presenta los índices más altos de almacenamiento en la memoria de largo plazo (MLP).
A propósito de los procesos específicos de lectura de textos académicos, en este caso de lingüística general, como los que habitualmente tienen lugar en la formación de maestros de lenguaje, es de gran relevancia lograr establecer la interacción que se da entre los conocimientos provenientes de los textos sugeridos para la lectura y los que los estudiantes añaden en este proceso. Es decir, lograr perfilar las regularidades de esta interacción y, de este modo, reconocer sistemáticamente las pautas de lectura de textos académicos (de corte explicativo).
De igual manera, resulta relevante establecer las unidades de información de referencia que se pueden identificar en los textos académicos de lectura. Si bien el modelo de los tres niveles de representación gira en torno a las proposiciones, y estas se han asumido como una herramienta para formalizar los contenidos informativos de los textos, también es necesario analizar algunas unidades menores básicas que integran dichas proposiciones.
Formalmente (sintácticamente) las proposiciones se identifican con oraciones, simples o complejas: unidades significativas con un núcleo (generalmente un predicado verbal) y sus argumentos (sujeto, objetos y complementos). Dichos núcleos se identifican formalmente como unidades léxicas o palabras (nodos léxicos).
Las proposiciones están integradas por unidades menores, nodos léxicos, que igualmente son susceptibles de procesamientos específicos cuando se leen textos especializados en el entorno académico y, por tanto, se hace necesario reconocer sus particularidades.
Este procesamiento específico puede explicarse, desde una perspectiva psicolingüística con los planteamientos sobre el procesamiento léxico (Elman y McClelland, 1986; Forster, 1976, 1989; Morton, 1979); sin embargo su procesamiento semántico cognitivo, más allá de la simple activación de su significado, puede explicarse a través de múltiples mecanismos de órdenes lógicos o analógicos como los propuestos por Henríquez et al. (2016), Mahecha y Mateus (2017) y Mateus et al. (2018). Esta tipología (lógica/analógica) se deriva de los dos principales paradigmas que explican la cognición: el simbolista y el experiencialista.
En este marco de ideas, la tercera dimensión de análisis o dimensión cognitiva se fundamenta en estos dos paradigmas. El paradigma simbolista postula la existencia de un formato abstracto para la información almacenada en la memoria (Cuenca y Hilferty, 1999) mientras que el paradigma experiencialista ‒e.g. la teoría de los Sistemas de símbolos perceptivos (Barsalou, 1999) y la teoría del Lenguaje y la simulación situada, Teoría LASS, por sus siglas en inglés, Language and Situated Simulation (Barsalou et al. 2008)‒ sostiene que, en la memoria, procesamiento, recuperación y transformación del conocimiento, se incorpora información originada en escenarios experienciales, corporales, subjetivos y emotivos.
En virtud de lo anterior, y específicamente en el ámbito de la comprensión de textos académicos, debe resaltarse que leer implica la interacción entre (en términos coloquiales) lo que el texto dice y lo que el lector le aporta a dicho texto.
Así las cosas, la representación mental integra la activación de elementos suscitados por el texto y los que surgen por la actividad mental (y emocional) del sujeto lector. Huelga decir que las posibilidades individuales de comprensión e interpretación encarnadas en su actividad mental son el resultado de su experiencia como sujeto histórico y social.
Presentados los principales fundamentos teóricos de estas tres dimensiones, en el apartado subsiguiente se da cuenta de los aspectos metodológicos que se tuvieron en cuenta en el análisis realizado.
METODOLOGÍA
Con el fin de tener una muestra representativa se eligieron seis textos adaptados de manuales de lingüística general y de ciencias del lenguaje, afines con tres grandes paradigmas: estructuralismo, generativismo y enunciativo (discursivo). En total se seleccionaron seis textos, dos de cada paradigma, con una extensión media de 754 palabras (1 cuartilla).
Dimensiones y categorías de análisis
Se elaboró una matriz de análisis mediante la cual se examinaron los datos recogidos, a partir de 3 dimensiones de estudio: semántica, retórico-explicativa y cognitiva; de estas se derivan categorías de análisis particulares.
Así, en la matriz, se proponen tres categorías de análisis dentro de la dimensión semántica. Una de ellas (las proposiciones) consiste en una segmentación proposicional del contenido semántico del texto, a fin de registrar su progresión temática y, contrastarla más adelante, con las proposiciones que creen los lectores en la etapa de la aplicación de la prueba (Figura 4). Esta categoría provee la unidad de análisis principal a partir de la cual se examinan las subsiguientes categorías.
En el análisis individual de los elementos léxicos (nodos léxicos) se realizó una selección exhaustiva de las unidades con contenido (sustantivos, adjetivos, verbos y adverbios) lematizadas, omitiendo las demás clases de palabras y enlistándolas en un diccionario con conteo de frecuencia. Con base en este diccionario de frecuencia de las unidades léxico conceptuales de cada texto se establecieron tres niveles de frecuencia (rangos I, II y III) donde el mayor nivel (I) corresponde a las unidades con mayor frecuencia de aparición en los textos.
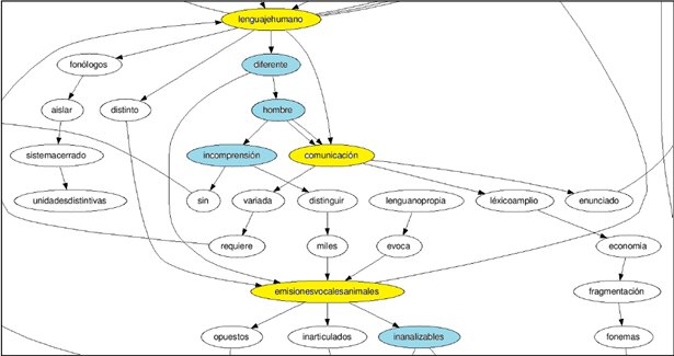
Adicionalmente, se registró el contexto inmediato de aparición de cada unidad léxica en los textos y se procesó para ser graficada la red conceptual. Como medio de apoyo gráfico para examinar la red de relaciones que se establecen entre los nodos conceptuales, se hizo un análisis de vecindad de cada unidad léxica (de los tres rangos). El listado resultante de parejas de unidades léxico conceptuales de cada texto se procesó en un software libre (http://mxwell.github.io/draw-graph/) para generar un grafo. En estas redes las unidades léxicas constituyen los nodos.
En la Figura 5 se presenta un fragmento del grafo del texto de lectura ‘Doble articulación’. Los nodos de color amarillo corresponden al rango I (es decir los de mayor desarrollo en el texto), los de color azul al rango II (de presencia secundaria en el texto) y los blancos al rango III (los de menor frecuencia).
Ahora bien, en la dimensión retórico-explicativa se incluye la categoría (secuencia explicativa) a partir de la cual se presentan las cuatro subsecuencias que conforman la base textual explicativa. Dentro de cada subsecuencia se recogen las estrategias discursivas que subyacen a cada proposición de análisis. Este repertorio de estrategias de la Tabla 2 se fundamenta principalmente en las clasificaciones propuestas en la Tabla 1, más otras que surgieron en el desarrollo de la investigación.
Tabla 2 Estrategias discursivas
| Estrategias discursivas |
|---|
| Analogía |
| Aseveración |
| Citación de autor |
| Citación de contenido |
| Clasificación |
| Definición enciclopédica |
| Definición metalingüística |
| Ejemplo |
| Pregunta |
| Reformulación |
| Título |
| Valoración |
La relación entre las subsecuencias explicativas y las estrategias discursivas que las componen se esquematiza en la matriz de análisis como se observa en la Figura 6. Estas dos categorías de análisis además de caracterizar la estructura retórico-explicativa de los textos leídos permiten examinar su incidencia en las producciones escritas de los estudiantes, es decir, si en estas se verifica la influencia de algunas de las subsecuencias explicativas o estrategias discursivas del texto leído.
Finalmente, la dimensión cognitiva presenta cuatro categorías de análisis, las cuales intentan establecer para cada proposición el tipo de mecanismo cognitivo que le subyace. Como se indicó anteriormente, los dos paradigmas cognitivos (simbólico y experiencial) suponen un continuo que en el marco de los contenidos proposicionales del texto leído permite asignar, en el análisis, si estos contenidos refieren información de tipo más o menos simbólica o experiencial. Así, se proponen cuatro categorías de análisis que reflejan una gradación: simbólico, simbólico a experiencial, experiencial a simbólico y experiencial.
La información proposicional que se examina en función de las cuatro categorías descritas permite no solamente caracterizar cognitivamente los seis textos leídos, sino también evaluar si este tipo de información repercutiría en los procesos de comprensión. Es decir, si los lectores llegan a ser sensibles y de qué manera al continuo simbólico o experiencial de estos textos. En la Figura 7 se ilustra la relación entre las proposiciones y las categorías cognitivas descritas.
RESULTADOS
Dimensión semántica
En esta dimensión se consideraron dos niveles de información: el léxico conceptual y el proposicional.
En cuanto al nivel léxico conceptual se identificó el número de nodos1 de cada texto y se definieron tres rangos (I, II, III) de acuerdo con la frecuencia de aparición en ellos. En primer lugar se establecieron dos conjuntos: uno constituido por las unidades con frecuencia igual o inferior a 2 (≤2); el otro, por los nodos con frecuencia superior a 2 (≥2). El primer conjunto de unidades constituye el rango III.
Luego, se calculó la frecuencia media de las unidades con frecuencia superior a ≥2; las unidades que se encuentran por debajo de la media de este conjunto corresponden al rango II y, consecuentemente, las que se encuentran por encima de la frecuencia media corresponden al rango I. Así las cosas, las unidades de rango I muestran mayor presencia en el texto y, se colige, conllevan el mayor peso en su desarrollo de contenido. Es decir, un número mayor de relaciones con otros nodos del texto.
La Figura 8 presenta el promedio de nodos que integra cada rango de unidades en los textos según cada paradigma.
En los tres casos, en el rango I se encuentra el menor número de unidades, en el rango II, se halla un número mayor de unidades; en el rango III, con un número que supera de manera notable a los otros dos rangos, se integran la mayor cantidad de unidades que componen los textos.
Sin embargo, un valor que permite estimar mejor la importancia de las unidades de cada rango en los textos analizados es la suma de las frecuencias, es decir, los pesos de cada nodo por rango. En función de las diferencias de extensión entre los tres textos, la suma de los pesos de los nodos de cada rango se presenta porcentualmente para su comparación. Tal como se observa en la Figura 9, en los textos del paradigma estructuralista los nodos del rango I representan casi el 37 % de su desarrollo conceptual; los del rango II el 28 % y los del rango III el 35 %
En los textos del generativismo, el mayor peso lo tienen los de rango III (41 %), los del rango I equivalen al 34 % y los del II al 24 %.
En los textos del paradigma enunciativo (discursivo) la gradación de peso de los rangos III, II y I se mantiene aunque con menores diferencias a las presentadas según el número de nodos (Figura 9).
Ahora bien, otro valor clave para establecer la representatividad de cada unidad léxica en relación con el desarrollo semántico de cada texto es el peso promedio de cada una. Este valor permite determinar, en el marco de las teorías de procesamiento de la información (e.g. el modelo construcción integración, ‘C-I’, Kintsch y Welsch, 1991) qué unidades léxicas generan potencialmente mayor activación, es decir, cuáles se conservan activas en la memoria operativa durante mayor tiempo y cuáles se inhiben.
El análisis del peso promedio de cada nodo revela que los del rango I, en los tres paradigmas, presentan mayor peso de activación, que va descendiendo a medida que disminuye el rango (Figura 10).
No obstante, es necesario hacer precisiones entre los paradigmas. Si bien en los tres paradigmas los nodos de rango I presentan el mayor peso de activación posible, las diferencias entre los nodos de rango I y los dos restantes son mayores en los textos estructuralistas y generativistas que entre los nodos de los tres rangos en los textos del paradigma de enunciación.
Estos resultados indican que, desde un punto de vista léxico conceptual, los textos estructuralistas y generativistas tienen el mayor peso del desarrollo semántico en unidades léxicas limitadas, mientras que el desarrollo semántico de los textos enunciativos se apoya en más unidades con un peso distribuido.
A manera de ejemplo, en la Figura 11 se ilustra el grafo del texto ‘Regularidades de las lenguas y universales lingüísticos’ cuyos nodos están representados en óvalos y las relaciones entre nodos con aristas dirigidas. Como se observa, el nodo niño pertenece al rango I, es decir, presenta una frecuencia de aparición muy alta y, al poseer un importante número de relaciones con otros nodos, se configura como un nodo que ostenta una mayor activación en el desarrollo conceptual del texto frente a otros nodos.

Figura 11 Selección del grafo correspondiente al texto ‘Regularidades de las lenguas y universales lingüísticos’. Los nodos de rango I se resaltan en amarillo, los de rango II en azul y los del rango III en blanco
Por lo demás, en el nivel proposicional, luego de segmentar cada texto en proposiciones se halló que los textos estructuralistas y generativistas contienen un número promedio semejante de proposiciones (38 y 39, respectivamente); en tanto que los textos del paradigma de enunciación son más extensos, tienen en promedio 46 proposiciones (Figura 12).
En relación con esta última categoría, se observa también que el análisis del componente proposicional permite hacer contrastes entre la información semántica del texto de lectura y el sistema de proposiciones que construyen los lectores. Así, por ejemplo, este contraste proposicional es útil para determinar si los estudiantes representan mentalmente información proveniente del nivel base del texto o del modelo de situación (Kintsch y Van Dijk, 1978; Van Dijk y Kintsch, 1983). De igual manera, podría constatarse si se presentan casos en los que a las proposiciones del texto del lector subyace información proveniente tanto del nivel base del texto como del modelo de situación.
En el siguiente apartado, el de la dimensión retórico-explicativa, se retoma el análisis proposicional y su relación con esta dimensión.
Dimensión retórico-explicativa
Los resultados de los análisis de esta dimensión se desarrollan en tres aspectos: la construcción proposicional de las subsecuencias explicativas, las estrategias discursivas y la relación entre las estrategias discursivas y las subsecuencias explicativas.
Subsecuencias explicativas
Tal como se presentó, uno de los intereses investigativos consistió en determinar la estructura explicativa de los textos. Para ello se tuvieron en cuenta tanto las proposiciones identificadas como las subsecuencias explicativas expuestas en la introducción: subsecuencia inicial, subsecuencia problema, subsecuencia explicativa y subsecuencia de conclusión (Calsamiglia y Tusón, 2001; Zamudio y Atorresi, 2000). De tal manera, todas las proposiciones de los textos de cada paradigma fueron analizadas y asignadas a una de estas subsecuencias.
Es preciso aclarar que el orden de presentación de las proposiciones en los textos no necesariamente guarda correlato con el orden de las subsecuencias. Por ejemplo, hay casos en los que algunas proposiciones de la subsecuencia de conclusión se incluyen entre proposiciones de la subsecuencia explicativa.
En general, en los textos de los tres paradigmas, el mayor porcentaje de sus proposiciones se ubica en la subsecuencia explicativa (Figura 13), es decir, en partes del texto que presentan y desarrollan argumentos para resolver el problema.
Ahora bien, a pesar de este resultado general, la distribución de las proposiciones en las restantes tres subsecuencias muestra algunas diferencias en los textos de los tres paradigmas.
Particularmente, en los textos del paradigma estructuralista el 16 % de las proposiciones corresponde a la presentación del objeto (subsecuencia inicial), el 9 % al desarrollo del problema y el 5 % a la conclusión (Figura 13).

Figura 13 Distribución de las proposiciones en los textos de los tres paradigmas en las subsecuencias explicativas
Por su parte, en los textos del paradigma generativista las subsecuencias inicial y problema presentan un número semejante de proposiciones (14 % y 13 %, respectivamente), en tanto que la subsecuencia de conclusión está constituida en promedio por el 5 % de las proposiciones (Figura 13).
Finalmente, en los textos sobre el discurso y la enunciación la subsecuencia problema ocupa el segundo porcentaje de proposiciones (20 %), seguida por la subsecuencia inicial (13 %). Al igual que en los otros dos paradigmas, la subsecuencia de conclusión contiene el menor porcentaje de proposiciones (7 %).
Estos resultados indican que en los textos analizados la mayor parte de la información se dedica a la presentación y el desarrollo de explicaciones para “resolver” el problema. No obstante, los textos estructuralistas y generativistas dedican más información para introducir los objetos de estudio, mientras que los del paradigma enunciativo (discursivo) prestan más espacio al desarrollo del problema.
En el marco del análisis de la comprensión textual, la caracterización de la secuencia explicativa y sus subsecuencias en la estructura retórica de los textos de lectura permite contrastar y luego evaluar si los lectores reconstruyen información de las subsecuencias explicativas que tuvieron un mayor desarrollo dentro de la estructura retórica del texto leído.
Estrategias discursivas
En paralelo a la asignación de las proposiciones para cada subsecuencia explicativa, en cada una de estas se identificaron las estrategias discursivas presentes (ver Tabla 2).
En términos porcentuales, la estrategia discursiva con mayor presencia en los textos estructuralistas es la aseveración (56 %) y la segunda es el uso de ejemplos (26 %); las seis estrategias discursivas restantes identificadas presentan un porcentaje entre el 1 % y el 6 % (Figura 14).
En los textos del paradigma generativista, la aseveración representa el 70 % de las estrategias discursivas y la ejemplificación se encuentra en el segundo lugar con una diferencia importante (9 %). Las 8 estrategias restantes representan cada una entre el 1 % y el 6 % (Figura 15).
En los textos del paradigma enunciativo (discursivo), al igual que en los de los otros dos paradigmas, la aseveración es la estrategia identificada con el mayor porcentaje (64 %). Las demás 10 estrategias que se verifican en estos textos se registran entre el 1 % y el 8 % (Figura 16).
De manera global, la estrategia más empleada, con notable diferencia frente a las demás, es la aseveración; luego se encuentran las ejemplificaciones. Si bien en los textos del paradigma enunciativo se presenta más variedad de estrategias, el uso de estas es baja.
Estrategias discursivas y subsecuencias explicativas
De manera consistente con los resultados generales hallados para las estrategias discursivas, en el análisis de las estrategias empleadas en cada subsecuencia explicativa se observa que la aseveración es la más empleada en las cuatro subsecuencias (Figuras 17, 18, 19 y 20). Sin embargo, es relevante examinar las particularidades de las demás estrategias en cada subsecuencia.
En este sentido, en la subsecuencia de inicio (Figura 17) se emplean los títulos y las definiciones de manera preferente como estrategias discursivas para presentar los objetos de conocimiento.
Por su parte, en la subsecuencia que se ocupa de plantear el problema, además de la aseveración, se acude a la presentación de definiciones metalingüísticas y a las citas de autor (Figura 18).
La estrategia que sigue en orden de importancia a las aseveraciones en las subsecuencias explicativas es la ejemplificación (Figura 19). Este hecho es de resaltar pues la ejemplificación en lingüística hace parte de las prácticas de demostración de sus postulados.
En la subsecuencia de conclusión, las estrategias más empleadas, después de la aseveración, son las definiciones metalingüísticas y la ejemplificación; en un segundo orden se encuentran la definición enciclopédica y la cita de autor (Figura 20).
En líneas generales, subrayando que la aseveración es la estrategia discursiva de mayor uso en los textos de ciencias de lenguaje, se halló que cada subsecuencia acude de manera preferente a tipos particulares de estrategias. Así, la titulación y la presentación de definiciones metalingüísticas sobresalen en las subsecuencias iniciales; las definiciones de este tipo y las citas de autor se emplean para exponer el problema de conocimiento; la ejemplificación acompaña a la aseveración en el desarrollo de las subsecuencias explicativas; por último, en las subsecuencias de conclusión se recurre con más frecuencia a las definiciones metalingüísticas y a la ejemplificación.
Dimensión cognitiva
El análisis de esta dimensión consistió en una categorización de los referentes cognitivos incluidos en cada una de las proposiciones de los textos. La caracterización de estos referentes en las proposiciones se fundamenta en la distinción entre los dos tipos de representación mental (simbólico y experiencial) y las dos transiciones que se crean entre ellos: simbólico a experiencial y experiencial a simbólico.
En los textos estructuralistas el tipo de referencia cognitiva más frecuente corresponde al de la transición entre referentes experienciales a simbólicos (37 %); la transición de referencia simbólica a experiencial ocupa el segundo porcentaje (26 %); la referencia experiencial, el tercero (24 %) y la referencia simbólica presenta el menor porcentaje (13 %) (Figura 21).
Igualmente, en los textos generativistas el mayor tipo de referencia cognitiva es el de la transición entre referentes experienciales a simbólicos (30 %); sin embargo, la referencia experiencial está en el segundo lugar (27 %); la transición de referencia simbólica a experiencial ocupa el tercer porcentaje (22 %), con un valor casi idéntico al de la referencia simbólica (21 %) (Figura 21).
A diferencia de los dos casos anteriores, en los textos del paradigma enunciativo (discursivo) la referencia con mayor porcentaje (51 %) es la simbólica y la de la transición de referencia simbólica a experiencial ocupa el segundo lugar (38 %). La transición de referencia experiencial a simbólica (9 %) y la experiencial (3 %) presentan los porcentajes más bajos. Incluso, estos dos últimos porcentajes son menores que en los textos estructuralistas y generativistas.
Se puede concluir que los textos sobre la enunciación y el discurso recurren más a la referencia simbólica o a la referencia simbólico a experiencial, que los textos estructuralistas y generativistas. Por su parte, en estos dos paradigmas se presenta un “equilibrio” entre los referentes simbólicos, experienciales y sus transiciones.
Esta caracterización de los textos de lectura permite evaluar, entre otras cosas, la incidencia que tiene en la comprensión el tipo de referente cognitivo subyacente a las proposiciones. Es decir, si los lectores replican en sus producciones estos referentes o los contrastan. Así, por ejemplo, un texto perteneciente al paradigma enunciativo (discursivo), en el que, según el análisis propuesto, predominan mecanismos comunicativos con referentes cognitivos simbólicos, podría incidir en procesos particulares de comprensión en los que el lector los refleje en sus producciones o establezca una réplica que contraste con los mecanismos del texto leído.
CONCLUSIONES
A partir del estudio realizado en tres dimensiones (semántica, retórica-explicativa y cognitiva) sobre los textos que se emplean en procesos de formación en lingüística y ciencias del lenguaje, se derivan las siguientes conclusiones a partir de los resultados obtenidos en la caracterización de estos textos:
Los textos de ciencias del lenguaje que se emplean en los procesos de fundamentación lingüística son de carácter expositivo-explicativo y, por tanto, su procesamiento debe atender a dimensiones de análisis no solamente de naturaleza textual sino también retórico-explicativas y cognitivas.
Desde una perspectiva léxico conceptual, los textos estructuralistas y generativistas tienen el mayor peso del desarrollo semántico en unidades léxicas limitadas; por su parte, el desarrollo semántico de los textos del paradigma enunciativo (discursivo) se apoya en más unidades, con un peso distribuido, lo cual indica que hay mayor diversidad conceptual en estos últimos. Estas diferencias a nivel léxico conceptual deben analizarse en el marco de la activación que puedan hacer los lectores de los nodos conceptuales más o menos frecuentes y relacionales que presentan los textos.
En relación con el componente proposicional de los textos analizados, se perfilan como aspectos de posible investigación en ejercicios de comprensión controlada de ellos los siguientes: a) identificación de las similitudes y diferencias en la progresión temática y b) análisis de la información proposicional de los textos leídos a partir de los niveles de procesamiento textual (Base del Texto y Modelo de Situación). En este caso, es posible verificar si el lector replica información exclusiva de la base del texto o si lo hace a partir de la construcción de un modelo de situación. También podría constatarse si se presentan casos en los que a las proposiciones del texto del lector subyace información proveniente tanto del nivel base del texto como del modelo de situación.
De otra parte, se observa que en los textos analizados la mayor parte de la información se dedica a la presentación y el desarrollo de explicaciones para “resolver” el problema. No obstante, los textos estructuralistas y generativistas hacen énfasis en la introducción de los objetos de estudio, mientras que los del paradigma enunciativo (discursivo) prestan más espacio al desarrollo del problema. En este caso, un criterio que emerge a partir del análisis de la dimensión retórico-explicativa consiste en establecer un contraste cuantitativo entre el número de proposiciones de los textos con el de las producciones de los lectores en cada una de las subsecuencias; especialmente sobre aquellas que se desarrollan más en el texto leído.
En líneas generales, subrayando que la aseveración es la estrategia discursiva de mayor uso, en los textos de ciencias de lenguaje, se halló que cada subsecuencia acude de manera preferente a estrategias particulares. Así, la titulación y la presentación de definiciones metalingüísticas sobresalen en las subsecuencias iniciales; las definiciones de este tipo y las citas de autor se emplean para exponer el problema de conocimiento; la ejemplificación acompaña a la aseveración en el desarrollo de las subsecuencias explicativas; por último, en las subsecuencias de conclusión se recurre con más frecuencia a las definiciones metalingüísticas y a la ejemplificación.
En el paradigma enunciativo (discursivo) las proposiciones tienen principalmente referentes cognitivos de naturaleza simbólica, o reflejan la transición simbólico a experiencial a diferencia de lo hallado en los textos estructuralistas y generativistas. Por su parte, en estos dos paradigmas se presenta un “equilibrio” entre los referentes simbólicos, experienciales y sus transiciones. Así, en el marco de la comprensión textual, los resultados obtenidos al respecto permiten evaluar su incidencia en la construcción de los procesos de comprensión. Es decir, analizar si, por ejemplo, un texto en el que predominen referentes cognitivos simbólicos podría incidir en procesos particulares de comprensión en los que el lector los refleje en sus producciones, o establezca una réplica que contraste con los mecanismos de los textos leídos.
































