Services on Demand
Journal
Article
Indicators
-
Cited by SciELO -
Access statistics
Related links
-
Cited by Google -
Similars in
SciELO -
Similars in Google
Share
Revista Facultad Nacional de Salud Pública
Print version ISSN 0120-386X
Rev. Fac. Nac. Salud Pública vol.32 no.2 Medellín May/Aug. 2014
INVESTIGACIONES
Percepción de los gerentes acerca de la gestión del conocimiento en las instituciones de salud de mediana y alta complejidad del Valle de Aburra, 2011
Perception that managers have about knowledge management in health institutions of medium and high complexity of the Aburrá Valley, 2011
Gladys I. Arboleda PV1
1Docente-investigadora, Facultad Nacional de Salud Pública, Universidad de Antioquia, Contadora pública, Especialista en Contraloría, Mg. en Desarrollo Humano, Doctora en Administración, Universidad Nacional de Misiones, Correo electrónico: gladysarboledap@yahoo.com.co
Recibido: 19 de noviembre de 2012. Aprobado: 13 de enero de 2014.
Arboleda G.I. Percepción que los gerentes tienen acerca de la gestión del conocimiento en las instituciones de salud de mediana y alta complejidad del Valle de Aburra, 2011. Rev. Fac. Nac. Salud Pública 2014; 32(2): 41-52
RESUMEN
OBJETIVO: Describir los conceptos que los directivos tienen acerca de los factores que determinan la gestión del conocimiento en temáticas, como visión estratégica de la organización y política de investigación; identificación, acceso y trasmisión del conocimiento; medios y tecnologías, en las instituciones de salud de mediana y alta complejidad del Valle de Aburra, 2011.
METODOLOGIA: Investigación cualitativa, donde se realizaron quince entrevistas semiestructuradas a los directivos de estas instituciones. Se identificaron categorías y se analizaron e interpretaron a profundidad, utilizando el sistema de codificación compuesto por palabras clave y texto abierto (se usó el software ATLAS: Ti para ingresar, almacenar y analizar la información y el Cmaptools para construir mapas conceptuales).
RESULTADOS : Muchos de los entrevistados no tienen claro el concepto de gestión del conocimiento y gran parte de las instituciones no cuentan con políticas de investigación y financiación. En el tema de capacitación, la mayoría de directivos manifestaron que no hay programas de enseñanza definidos, acordes a las necesidades de sus empleados y las demandas del sector salud. Asimismo, tienen dificultades con el aprendizaje debido a factores económicos y de tiempo.
CONCLUSION: A pesar de que los gerentes contemplan elementos de la gestión del conocimiento, es importante buscar la manera para que ellos interioricen el concepto de manera integrada y que no se limiten a concebir la definición como factores aislados.
Palabras clave: gestión del conocimiento, aprendizaje organizacional, instituciones de salud, capital humano e intelectual.
ABSTRACT
OBJECTIVE: to describe the views that managers from medium-and high-complexity healthcare institutions from Valle de Aburrá (Colombia) have regarding the factors determining knowledge management issues in 2011. Such issues include: the strategic vision of the organization and the research policy; knowledge identification, access and transmission; resources and technologies
METHODOLOGY: a qualitative research project where 15 semi-structured interviews were performed with the managers of the studied institutions. Categories were identified, analyzed and interpreted in depth; this was done using a coding system composed of keywords and open texts. Likewise, the atlas Ti software was used to enter, store and analyze the data. Concept maps, in turn, were created using CmapTools.
RESULTS : many respondents have no clear concept of knowledge management and most of the institutions do not have policies and funding for research. As for training, most managers stated that training programs are not defined in accordance with the needs of the employees and the demands of the health sector. In addition, they also have difficulties with the training due to economic and time-related issues.
CONCLUSION: Although managers contemplate elements of knowledge management, it is important to find ways for them to internalize the concept in an integrated manner so that theydo notperceive the definition simply as isolated factors.
Key words: knowledge management, organizational learning, health institutions, human and intellectual capital.
Introducción
Las empresas de hoy no son las mismas de ayer, los cambios, como la globalización y la internacionalización, influyen notoriamente en su diario accionar, éstos inciden, también, en las empresas del sector salud. Por ende, cada organización debe adaptarse a estos cambios para conseguir una rentabilidad, bien sea social o económica.
En la era actual las empresas pueden disponer del avance tecnológico, por esto, la mayor ventaja competitiva es el conocimiento que tienen las personas dentro de la organización y su capacidad de habituarse al cambio, en tal sentido lo más importante es el conocimiento y destrezas de las personas que integran las compañías [1].
La gestión del conocimiento es poner al alcance de cada empleado de la organización la información que necesita en el momento oportuno, para que desarrolle su actividad de manera eficaz, por lo cual, la experiencia y habilidades de los empleados deben estar disponibles para todos los trabajadores dentro de la empresa [2].
Muñoz y Calderón [3], expresan: “Las organizaciones de salud también tienen la necesidad de desarrollar ventajas competitivas que sean sostenibles en el tiempo”. Afirman, además, que: “Las instituciones prestadoras de servicios de salud no son una excepción y, por el contrario, cada día sienten más la presión por ofrecer servicios de alta calidad, accesibles, oportunos, eficientes y efectivos; a lo cual se suma la presión de la sociedad por la perdurabilidad de los servicios públicos para toda la comunidad”. Las ventajas competitivas no se logran por azar, ni siquiera por una buena organización y una buena gestión; hacerlo implica que la gerencia tome conciencia de su papel en el desarrollo de competencias distintivas dinámicas, la mayoría de ellas asociadas con activos intangibles. Es trascendental examinar, cómo las instituciones prestadoras de servicios de salud logran avanzar y competir en un medio cambiante y conocer qué mecanismos implementan sus directivos para lograrlo. Afirman, además, que hay un mayor desarrollo de las competencias de Innovación y Aprendizaje, seguidas de las culturales; las que surgen de la estructura organizacional son las que menos desarrollo presentan.
El aspecto más débil es la poca capacidad con que cuentan las instituciones para retener y recuperar los nuevos desarrollos e incorporarlos al quehacer general de la organización, particularmente por la falta de medios adecuados para acceder a nuevas tecnologías. Situación desfavorable, si se tiene en cuenta, que el conocimiento y la innovación requieren de una adecuada identificación y socialización para que sea incorporada como política institucional. En el mismo sentido, se referencia la poca capacidad para gestionar el conocimiento, ligado a la pasividad de la gerencia para promover el desarrollo de nuevas ideas que se conviertan en innovaciones en la prestación de los servicios [3].
Dentro de esta actualización constante, las empresas prestadoras de los servicios de salud, deben enmarcar su trabajo en la reciente normatividad. Entre esas medidas están la Ley 1164 de 2007 o Ley del talento humano en salud[4] cuyo objeto es establecer las disposiciones relacionadas con los procesos de planeación, formación, vigilancia y control del ejercicio, desempeño y ética del talento humano del área de la salud mediante la articulación de los diferentes actores que intervienen en estos procesos; el Decreto 3039 de 2007 [5], donde se encuentra consignado el Plan Nacional de Salud Pública, específicamente en la línea de política número 4, referida a la vigilancia en salud y gestión del conocimiento; y la Resolución 425 de 2008 [6] que traza la metodología para el seguimiento, evaluación y control del Plan Nacional de Salud Pública.
Para Caligari [7], La implementación de la gestión del conocimiento no se lleva a cabalidad sin involucrar los niveles gerenciales, quienes deben motivar e incentivar a su equipo de trabajo para que actúen colaborativamente.
Es una realidad que la generación de riqueza en las empresas se asocia directamente al desarrollo y mantenimiento de ventajas competitivas de carácter intangibles que comúnmente se denomina conocimiento, de acuerdo con Nekane [8], las compañías que pretendan desempeñarse exitosamente serían aquéllas que supieran crear constantemente nuevo conocimiento, diseminarlo por toda la organización e incluirlo en nuevas tecnologías y productos.
Ahora bien, para llegar a esto es necesario construir, dentro de las organizaciones, un sistema de información dinámico y preciso que proporcione información oportuna sobre elementos intangibles que la empresa considere determinantes y propios para su supervivencia, sin dejar de lado la interrelación con los activos materiales y financieros [8].
En la investigación, Análisis de los procesos de gestión del conocimiento en Centros de Desarrollo Tecnológico agrícola colombiano (cdt) [9], realizada en Bogotá, empleando como metodología el Berchmark, por medio del cual una organización puede comparar su desempeño actual con el pasado y también con otras empresas similares con el objetivo de aprender y reconocer errores o improductividad. El estudio se realizó con gerentes y profesionales en conocimientos de los procesos productivos y administrativos, se evaluaron aspectos como la cultura de comunicación y la cooperación, la transmisión de información, el intercambio de experiencias, el compartir conocimiento, la gestión del recurso humano y la generación de valor por medio de la gestión del conocimiento; entendiéndose éstas, como características básicas de la organización fundada en el conocimiento; encontrando la necesidad de trabajar en el fortalecimiento de actividades de inteligencia y vigilancia tecnológica, así mismo se requiere de la definición de una estrategia de la gestión del conocimiento que involucre políticas claras de la gestión del talento humano.
En un estudio realizado por Rivas y Flórez M.[10], sobre la gestión del conocimiento en la Industria Automovilística en España, se encontró que desarrolla sus estrategias para administrar el conocimiento, mediante la creación de redes, alianzas de aprendizaje, identificación de habilidades y conocimientos del personal, el uso de la tecnología (correo electrónico, almacenamiento de datos, sistemas de comunicación de voz, intranet, directorios telefónicos, agentes inteligentes) y la apropiación de conocimientos tácitos; son las herramientas más utilizadas en la industria automovilística. Son estrategias que, implementadas en las organizaciones, pueden llegar a desarrollar capacidades y competencias sostenidas en el tiempo dentro de las organizaciones, tanto en este sector, como en el de la salud.
Por otra parte, González, Castro y Roncallo [11], afirman que la gestión del conocimiento, entendida como: “la planificación, coordinación y control de las actividades que lleven a la creación, captura y transmisión del conocimiento en forma efectiva” y en la medida en que se desarrolle de manera eficaz en las organizaciones, éstas podrán estar seguras que el “conocimiento se mantendrá en la memoria corporativa, aun si se van los que lo poseen”. Al mismo tiempo, estos autores afirman la importancia de tener depósitos de información sobre las mejores prácticas de la organización, las cuales se deben almacenar en web para que sea accesible a cualquier profesional o empleado que la necesite en su momento. Por ende, consideran de suma importancia la implementación de medios y tecnologías.
Al mismo tiempo, Marulanda y Giraldo [12] establecen la importancia del uso de estrategias informáticas y sistemas de información para la gestión del conocimiento como herramientas decisivas para propiciar el cambio, el crecimiento y la innovación en las Pequeñas y Medianas Empresas (pymes), por el contrario, la no utilización de estas herramientas frena el desarrollo de competencias personales, grupales y la potencialización del recurso humano competente, entre otros.
Para Villanueva [13], la gestión del conocimiento es un concepto reciente para las organizaciones empresariales y más para organizaciones prestadoras de servicios, donde muchos profesionales conciben la gestión del conocimiento “como sinónimo de capacitación”, olvidando los procesos de generación y transferencia del saber que limitan las oportunidades de aprovechar la inteligencia individual y colectiva de todo el personal de la institución.
Esta temática ha sido poco abordada por las instituciones del sector, razón para que se requiera conocer el nivel de desarrollo de los factores que inciden en la gestión del conocimiento en las instituciones de salud del Valle de Aburra. Se espera con esta investigación que, a partir de la descripción de los conceptos que sobre el tema tienen los directivos de dichas instituciones de mediana y alta complejidad en el año 2011, se precise el avance de los elementos que la determinan, en temáticas como: visión estratégica de la organización y política de investigación; identificación, acceso y transmisión del conocimiento; medios y tecnologías.
Metodología
Tipo de estudio cualitativo, utilizando preguntas semiestructuradas aplicadas a cada uno de los directivos (gerente o subgerente) de quince instituciones prestadoras de servicios de salud de mediana y alta complejidad del Valle de Aburra, posteriormente, estas entrevistas se transcribieron en formato de texto con el software para análisis de datos cualitativos Atlas.ti.
La entrevista se desarrolló con base en tres factores estratégicos:
- Visión estratégica de la organización y política de investigación
- Identificación, acceso y transmisión del conocimiento
- Medios y tecnología
Se identificaron sus categorías, preexistente y emergente de cada uno de los fragmentos de textos y posterior a esta clasificación, se procedió a realizar un análisis e interpretación a profundidad del discurso, cita por cita, según el respectivo discurso, utilizando para ello un sistema de codificación compuesto por palabras clave y texto abierto.
En este proceso se generaron citas y códigos compuestos, agrupados en familias de acuerdo a dicha codificación. Durante este proceso se realizaron revisiones de cada cita y código compuesto para verificar su pertinencia; por cada familia se crearon mapas de relación que determinaban asociaciones y concurrencias entre los códigos y citas de acuerdo al documento primario o entrevista.
Así, con los mapas de relación como referentes, se procedió a exportar los datos por familia al software Cmaptools para construir mapas conceptuales a la luz del flujo de las relaciones entre estos hallazgos, que representaron el discurso y el panorama de la gestión del conocimiento desde las costumbres, usos, hábitos, formas de ser dentro de las organizaciones.
Criterios éticos
La participación de los entrevistados fue voluntaria y antes de proceder a la entrevista se les pidió su autorización para grabar; además, se les explicó sobre la confidencialidad de los datos suministrados y el uso académico de los mismos, esto se evidencia con la firma del consentimiento informado.
Resultados
La entrevista consultó antigüedad en el cargo y formación académica de los directivos de las instituciones de salud seleccionadas; se indagó sobre sus percepciones en el tema de gestión del conocimiento, en factores como: visión estratégica de la organización, identificación, acceso y transmisión del conocimiento, medios y tecnologías.
Información académica y laboral
Antigüedad en el cargo
La mayoría de los directivos poseen una experiencia en la institución entre seis y nueve años, respecto a la antigüedad en el cargo, gran parte de ellos llevan entre tres y seis años.
Formación académica
En cuanto a los estudios en pregrado, de los quince entrevistados, se encontró que siete de los directivos son médicos, tres odontólogos, una administradora en servicios de salud, uno con profesión en mercadeo, una comunicadora social, una administradora de empresas y un ingeniero en productividad y calidad.
En posgrados, cabe anotar que hay un candidato a doctor en Genética de Poblaciones Humanas, dos de ellos son magíster, uno en Genética y el otro en Administración con énfasis en Negocios Internacionales.
También, hay especialistas en Ortodoncia, Gobierno Público, Epidemiología, Derecho Laboral, Genética y Anestesiología. Es importante resaltar que la especialización predominante es Administración en Servicios de Salud o Gestión Hospitalaria.
Visión estratégica de la organización
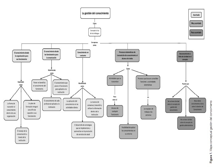
La gestión del conocimiento como concepto acertado, se expresa como el proceso sistemático de transmisión de conocimiento al alcance de todos, queriendo así que cada uno de los funcionarios y sus equipos de trabajo consoliden sus funciones y actividades sistemáticas [14-15], encontrando expresiones tales como: “yo diría que son cada uno de esos procesos, procedimientos que buscan consolidar en una persona o en un equipo de trabajo o en toda una institución una serie de actividades sistemáticas”(E7:P3).
Otros entrevistados perciben el concepto, como el conocimiento desde los funcionarios para la organización, la manera de conservar, transmitir y utilizar la información dentro de la institución dado que los gerentes expresan: “es como la manera de conservar o transmitir información, es como tener información que sea fácilmente utilizable” (E15:P4).
Otro grupo de directivos expresó conceptos menos acertados, ubican la capacitación, como el medio para poner en práctica la gestión del conocimiento, con el apoyo de instituciones académicas, centros de investigación, centros de formación u organizaciones que fortalecen el saber y la formación del personal de las instituciones de salud. Así mismo, el conocimiento de cada profesional aplicado a la institución, como lo manifiesta un entrevistado.
“Es toda la información y conocimientos que tiene uno como profesional, que lo debe aplicar dentro de la institución y que sea reproducida o sea que se pueda llevar a los empleados y que ellos a su vez también lo multipliquen hacia los demás” (E11:P3).
Otra parte de los entrevistados no tienen un concepto claro sobre la gestión del conocimiento, mencionan generalidades como: investigar temas de interés, manejo de la comunicación dentro de la institución, la experiencia que cada uno de los integrantes de la institución tiene y cómo la transmite en el desarrollo de sus funciones, de las cuales debe conocer y adquirir nuevos conocimientos para mejorar su desempeño y así lograr el objetivo final de la institución (figura 1).
Con relación a las políticas de investigación, algunos expresaron que la investigación es una política dentro de su plan de desarrollo institucional, donde existe una asignación de recursos para ésta. Otros manifestaron no contar con asignación presupuestal para la investigación, sin embargo, consideran importante que para próximos períodos se asignen recursos. También se destacó la importancia de poder contar con la cofinanciación de centros de investigación, Colciencias, CODI, Banco mundial entre otros.
En lo referente a las fuentes de financiación para la investigación, varios gerentes manifestaron que algunas Figura 2. Mapa conceptual gestión del conocimiento instituciones cuentan con recursos propios, otras con externos y muchas no disponen de los recursos para apoyarla. Cabe anotar, que las instituciones que cuentan con financiación externa, se da en dos modalidades: alianzas con casas farmacéuticas y convenios directos con las universidades.

Algunos de los gerentes exteriorizan tener relación con instituciones académicas para el desarrollo de investigaciones, planes de desarrollo y docencia; asimismo, establecen convenios docentes-asistenciales para practicantes, tal como lo narra un entrevistado:
“Tenemos pues convenios con Universidades en investigación, docencia y servicio, en algunas ocasiones hemos obtenido colaboraciones con algunos grupos, generalmente presentando proyectos a Colciencias en conjunto y cosas así para tener unas pequeñas financiaciones o prestar algunos servicios” (E2:P48).
En ese mismo sentido, algunos gerentes manifestaron no contar con convenios con instituciones académicas, su relación se limita a la asistencia a congresos, seminarios y otras actividades.
En lo relacionado con la documentación de la investigación, se encuentra que existen medios de publicaciones internas y externas, siendo los primeros, boletines técnicos que están al alcance de cualquier funcionario y socialización en grupos interdisciplinarios; también se dan las publicaciones en revistas indexadas, nacionales e internacionales que hacen parte de las externas.
Para la socialización de los trabajos y resultados de investigación, algunos gerentes exponen que en sus instituciones existen grupos primarios, donde se realizan clubes de revista, comités de calidad, grupos de estudios, seminarios internos y reuniones clínico-médicas.
Al mismo tiempo, manifestaron que una vez finalizada la investigación se difunden los resultados con las instituciones partícipes en la investigación y en publicaciones a nivel nacional e internacional, con expresiones como: “las investigaciones se presentan también cuando tiene los resultados ya finalmente; tratamos de que interna y externamente se conozca el proceso” (E4:P8).
Identificación, acceso y transmisión del conocimiento
En este factor, en el tema de desarrollo de protocolos, los gerentes de las instituciones de salud muestran en su mayoría tener protocolos estandarizados, es decir, se toma como referencia los mejores protocolos del sistema de salud o en su momento con asesoría del área de calidad, de igual forma también tienen protocolos de desarrollo propio, según las necesidades de la institución con apoyo de criterios clínicos y bibliográficos: “los protocolos que tenemos en estos momentos, fueron hechos por nuestros profesionales”(E12:P11).
De igual forma, se realiza un diagnóstico previo de los procesos de la institución, aunque en otras ocasiones los directivos declaran que los protocolos estandarizados son modificados por los jefes de cada área para adaptarlos según las necesidades que surgen día a día en la institución:
“Protocolos médicos sí, los procesos de protocolo de realización de exámenes ocupacionales son propios de nuestra institución y tienen un valor que los hace diferente a los demás”(E8:P13).
Los gerentes expresaron que los espacios y mecanismos para transmitir la información y tener una comunicación virtual interna se hace a través de software, Web, Intranet, Messenger institucional, y correos electrónicos, a fin de obtener la información en tiempo real.
También existen reuniones administrativas, académicas, comités y grupos primarios que en algunos casos están conformados por áreas de especialidad, con el objetivo de debatir y transmitir información, conocimientos o experiencias de la institución y a su vez generar espacios de comunicación; además, se dan espacios para la socialización del conocimiento adquirido por el personal que asiste a congresos, seminarios y otros eventos académicos. Contrariamente a lo anterior, en algunas instituciones, no se cuenta con espacios propicios este fin.
En cuanto a las habilidades y experiencias de los empleados, los gerentes manifestaron como fundamental los conocimientos adquiridos en la formación académica, en trabajos anteriores, experiencia profesional y personal, evidenciado en expresiones como: “fundamental, yo diría que es lo básico, si usted no tiene un recurso humano bien capacitado, bien formado, con buenas capacidades, o sea la empresa no marcha” (E5: P10).
Es importante resaltar cómo el quehacer de las empresas de una u otra manera depende de los conocimientos y experiencias de los empleados, viéndose afectados por los retrocesos generados por ausencia de los mismos, ya que ellos tienen conocimiento de cómo hacer el trabajo.
En cuanto a experiencias exitosas, los entrevistados expresaron que los casos destacables que se tienen en investigación se ponen en práctica a fin de mejorar los procesos, además, las ideas innovadoras se evalúan y se determinan si son ejecutadas.
Se hace divulgación externa de las experiencias especialmente a nivel de laboratorios, buscando que otros conozcan los avances en los procesos o técnicas; algunas instituciones documentan estas experiencias por pequeñas o esporádicas que parezcan.
Los gerentes también manifestaron realizar una socialización interna a través de clubes de referenciamiento, reuniones en los grupos de investigación y en las diferentes áreas del conocimiento, apoyándose en los medios de comunicación de la institución.
Es importante resaltar que los entrevistados declararon promover la participación de los empleados, en la planeación y ejecución de experiencias exitosas e innovadoras.
Contrario a esto, otros directivos afirmaron no haber detectado experiencias exitosas al interior de las instituciones, o simplemente no lo mencionan; también expresaron que los nuevos conocimientos se adquieren y se comparten a través de las capacitaciones, con el fin de que los funcionarios puedan acceder a los eventos académicos relacionados con su especialidad. Dado lo anterior, se realizan convenios entre las instituciones de salud y las académicas, para que los funcionarios puedan acceder con mayor facilidad.
Otras estrategias que se implementan en las instituciones son el plan de inducción y reinducción, la financiación a eventos académicos, la posibilidad de tener capacitaciones con personal experto y apoyo en tiempo. Como contraprestación, el personal que recibe la capacitación facilita este conocimiento a los demás funcionarios.
También, se realiza identificación de las necesidades de formación tanto de directivos como de funcionarios y, por ende, es constante la asistencia a eventos tanto nacionales como internacionales. Se concluye por los entrevistados que acceder a nuevos conocimientos es fundamental ya que aporta para el mejoramiento de la institución.
Medios y tecnologías
En su gran mayoría los gerentes tienen conocimiento acerca de las Tecnologías de la Información y Comunicación (TIC), quienes a su vez manifestaron el uso y desarrollo de esta herramienta. Por otra parte, pocos directivos revelan no tener conocimiento ni manejo sobre éstas.
En referencia a la implementación y desarrollo de las TIC, los gerentes exteriorizaron la sistematización de la historia clínica como utilización de las mismas:
“Nosotros, incluso voy hacer un paréntesis (somos un Hospital acreditado y uno de los estándares se llama Sistemas de información, no entendida como computador, porque muchas veces traducen eso, sino como sistema integral de información). Hoy el Hospital digamos que viene avanzando de manera importante es eso, tiene una plataforma única de información que es el SAP, tanto en la parte administrativa como médica”.
Uno de ellos hizo referencia a la transcripción automática de lectura en imagenología, con expresiones como “Esta tecnología se presenta a futuro con el desarrollo tecnológico en el manejo de plantillas e imágenes, con grandes avances en cuanto al archivo y trasmisión de imágenes digitales”. Otros hicieron referencia a la sistematización de la historia clínica, como experiencia de la aplicación y desarrollo de las TIC en los archivos clínicos; también al uso de plataformas informáticas del registro de pacientes, que permite una integración de la administración con el área asistencial, mayor seguridad y oportunidad en la búsqueda y suministro de la información. Se hizo referencia al uso de redes, internet, extranet, agilizando la entrega de resultados a los pacientes y la comunicación tanto interna como externa, con mayor utilización del correo electrónico.
En cuanto a la comunicación con el cliente interno, revelaron que hacen uso de la capacitación, inducción por medio virtual, y la implementación de los trámites para compras de insumos vía Web, además de las redes de socialización como apoyo virtual para la comunicación con el cliente externo, logrando una interacción permanente paciente-institución.
Con relación a la capacitación virtual, hubo manifestaciones como: “se ha avanzado en la parte tecnológica con el apoyo de la cooperativa de hospitales, se realizó una capacitación virtual de farmacia, entre otras”.
“La gestión del conocimiento se trabaja mediante herramientas tecnológicas que facilitan las labores en actividades como la inducción por medio virtual, se utilizan medios tecnológicos informativos como video conferencias para realizar capacitaciones”.
Gran número de directivos manifestaron contar con archivos sistematizados e historias clínicas digitalizadas, evitando desórdenes y pérdida de documentos; también hicieron referencia a la utilización de software para la gestión contable y administrativa.
Algunos declararon no contar aún con sistemas de implantación de las TIC, sólo hacen uso de lo más básico “Actualmente se tiene propuestas para la incorporación de nuevas herramientas tecnológicas, aún no se ha llegado a la ejecución” ( Figura 3).
Discusión
A continuación se relacionan los hallazgos de los factores analizados: visión estratégica de la organización y política de investigación; identificación, acceso y transmisión del conocimiento; medios y tecnologías, con los planteamientos teóricos de otros autores y los resultados de algunos estudios realizados en esta temática.
Concepto de la gestión del conocimiento.
Algunos directivos indagados, de las instituciones de salud del Valle de Aburrá, percibieron la gestión del conocimiento como las habilidades y experiencias que tienen los profesionales o funcionarios en la organización; también es la manera de conservar, transmitir y utilizar la información dentro de la institución y el desarrollo de estrategias que se implementan y aprovechan en la prestación de servicios de salud.
Afirmación congruente con el concepto dado por Villanueva[13], que concibe la gestión del conocimiento “como la capacidad de conducir la generación, adquisición, organización, transferencia y difusión del conocimiento, actitudes, valores, destrezas y habilidades en el personal de salud” con el fin de ofrecer una atención integral al usuario. En este mismo sentido, Marulanda y Giraldo[12]
lo definen “Como una disciplina cuyo objetivo se centra en desarrollar el conocimiento en las fases siguientes: adquisición, almacenamiento, transformación, distribución y utilización, con la finalidad de lograr ventajas competitivas”; al igual que lo manifestado por García[16] que define la gestión del conocimiento como el concepto clave para asegurar la competitividad; asimismo, expresa que la información asimilada se convierte en conocimiento representando una ventaja competitiva para cualquier institución pública o privada.
En otro grupo de directivos, se evidenció que hay poca familiarización con el concepto gestión del conocimiento, al ser consultados éstos dieron diferentes puntos de vista y pocos coinciden con la definición referente, haciendo alusión a factores que lo integran, como el manejo de los sistemas de información, capacitaciones y administración de recursos. Al respecto, García[16] refiere que la gestión del conocimiento no se puede confundir con la gestión de la información y documentación, porque aunque la integra y abarca, tiene un dominio mayor.
Sin embargo, se percibe que a algunos dirigentes, les falta gestionar el concepto institucionalmente y lograr la interiorización del mismo, lo que resulta similar a lo expresado por Muñoz y Calderón [3] quienes percibieron en su estudio, alguna debilidad en la capacidad de gestionar el conocimiento en las instituciones de salud, ya que falta agresividad de la gerencia para promover el desarrollo de nuevas ideas y para lograr que éstas se conviertan en innovaciones de servicio o de proceso.
Otro tema relevante son las relaciones con universidades o instituciones académicas especializadas, cuyos directores revelan la existencia de estas relaciones, con el fin de establecer convenios docentes-asistenciales para estudiantes en formación que contribuyan a la ejecución de investigaciones, planes, programas y proyectos. De la misma manera, Muñoz y Calderón[3] afirman: “Otro aspecto que han aprovechado las IPS es la relación con universidades y con proveedores que les ha facilitado la renovación tecnológica, no solamente desde las plataformas tecnológicas, sino también desde la formación de las personas”, resaltando la importancia entonces de la existencia de las relaciones academiainstituciones de salud.
En lo referente a políticas de investigación, algunos dirigentes expresaron tener éstas definidas, especialmente en entidades privadas y públicas de alta complejidad. Sin embargo, son las públicas las que más exploran, debido, entre otras razones, a su cercanía con universidades o instituciones académicas especializadas y un presupuesto asignado que, aunque limitado, permite el desarrollo de la investigación; además, pueden contar con el apoyo económico de grandes laboratorios y otras fuentes de cofinanciación, como de centros de investigación, Colciencias, CODI, Banco Mundial, Organización Mundial de la Salud y Organización Panamericana de la Salud, entre otras.
Se destaca el interés de la mayoría de los directivos por pertenecer a grupos de investigación. Logros no alcanzados por aquéllos que no cuentan con recursos ni tienen convenios con instituciones académicas. Al respecto, Barragán[17] manifiesta que la inversión en investigación del Producto Interno Bruto en el país no ha superado el 0,20% para el período 2006-2011, cifra que resulta muy baja comparada con América Latina y el mundo, donde este índice supera el 0,5% en países subdesarrollados y entre 2 y 3,5% para países desarrollados.
Identificación, acceso y transmisión del conocimiento
Los directivos coinciden en afirmar que los medios más utilizados para socializar el conocimiento son las reuniones ordinarias, sin embargo, también mencionan los grupos primarios y los comités asistenciales y administrativos que se realizan periódicamente. Como se puede observar, en las instituciones del sector se utilizan los medios más tradicionales. No obstante, tal como lo afirma Pinzón[9], desde hace cincuenta años se vienen propiciando espacios para transmitir el conocimiento y generar una sinergia entre los actores que componen el sistema, tales como parques científicos, industriales y tecnológicos, clúster del conocimiento, redes de conocimiento, organización de polos, entre otros.
La presente investigación encontró un alto porcentaje de capacitaciones desarrolladas por personal de la misma institución, quien a su vez es preparado para que pueda replicar dichos aprendizajes, con el ánimo de convertirse en experiencia organizacional. Los directivos opinan que éstas son un medio para adquirir y compartir el conocimiento, también se consigue este objetivo estableciendo convenios y relaciones con instituciones académicas. Las capacitaciones se dan por solicitud del personal o por sugerencia de los directivos, dadas las necesidades; es por ello que en algunas instituciones se cuenta con políticas de formación incluidas en los planes y programas de capacitaciones anuales, semestrales o de acuerdo a las necesidades presentadas por los empleados.
Según Arias y otros [18] para que el personal sea productivo y competitivo debe estar en constante actualización y capacitación; es responsabilidad de las empresas brindar o disponer de los espacios y las condiciones, para que las experiencias sean transferidas y compartidas con el resto del personal, convirtiéndose en aprendizaje organizacional al poner en beneficio de la empresa la información y el conocimiento que tengan los diferentes funcionarios de la institución y que esa información y conocimientos sean reproducidos, multiplicados y transmitidos en todos los empleados con el fin de perfeccionar los procesos y desarrollo institucional, encaminada a mejorar la prestación de los servicios de salud a los usuarios que son el fin último de las instituciones de salud.
Medios y tecnologías
Los entrevistados exteriorizan que utilizan algunos tic para la sistematización de las historias clínicas, hacen uso del Internet para comunicarse interiormente con sus empleados y exteriormente con sus clientes y la Página Web para compra de insumos. Algunos de ellos declararon no contar aún con sistemas de información, pero los tienen contemplados como proyectos a corto plazo.
Según Marulanda y Giraldo[12], la gestión del conocimiento, el capital intelectual y en general el manejo de intangibles, son el punto de partida para que las organizaciones estén a la vanguardia de los retos que propone la sociedad moderna, caracterizada por el manejo de la información y el conocimiento, generándole competitividad respecto a las demás.
De acuerdo a Grau [19], para ser efectiva la gestión del conocimiento es necesario herramientas que permitan sincronizar actividades dentro de la misma, capaces de hacer la gestión integral en la organización; para ello es necesario cambios estructurales y culturales. La creación de portales, en especial los portales de conocimiento, los cuales permiten aprovechar estándares de internet e integrar las distintas herramientas de gestión de datos e información. Del mismo modo, asegura que tanto los software como hardware deben estar diseñados de tal manera que propicien el acercamiento a la comunicación y entreguen un medio común para el almacenaje, acceso y posibilidad de compartir conocimiento.
De la misma manera el autor anterior expresa que las organizaciones no sólo deben disponer de medios tecnológicos para la generación, síntesis y transmisión del conocimiento, sino también de sistemas que ayuden en el flujo de él; por ello, las organizaciones que deciden el uso de estas tecnologías deben realizar cambios en su estructura y cultura organizacional, procurando el aprovechamiento de las tecnologías acompañadas de otros sistemas no tecnológicos hacia el mejoramiento de los procesos.
Según Vargas [20], el uso de las tecnologías facilita enormemente los flujos de información y comunicación entre los integrantes de la empresa, constituyéndose en una poderosa fuente de mejora continua en su funcionamiento al proporcionar la intervención de todos y una gestión de conocimiento organizacional.
Medina y Ortegón [21] opinan al respecto que la gestión del conocimiento se debe soportar en las tic con el fin de realizar búsquedas y generación de información importante a partir de redes, empresas y otras instituciones, que apoyan la toma de decisiones.
Vale la pena destacar que contando en el medio con variadas herramientas tecnológicas para el manejo de la información, las instituciones se limiten a hacer uso de las más tradicionales como el correo electrónico, dejando de lado otras de tecnología de punta que les permiten mayor agilidad, interacción, comunicación más eficiente y respuesta más rápida; poco se hace uso de las redes informáticas que proveen de grandes beneficios para la creación y transmisión del conocimiento. Lo anterior, permite afirmar que no se está valorando las ventajas de las TIC, pues ellas proporcionan un medio de comunicación interactiva y de bajo costo; además de suministrar facilidades en la formación de especialistas, de procesos educativos a distancia, el acceso a la información actualizada y la formación de redes de conocimiento.
Conclusiones y recomendaciones
Son varias las conclusiones a las que se llegaron en la realización de esta investigación que ejemplifican tres de los factores de la gestión del conocimiento en instituciones prestadoras de servicios de salud del Valle de Aburrá.
A pesar de que los gerentes contemplan elementos de la gestión del conocimiento, es importante buscar la forma para que ellos interioricen el concepto de manera integrada y que no se limiten a concebir la definición como factores aislados.
Los gerentes deben concientizarse del beneficio de incluir en sus programas, políticas de investigación que permitan destinar recursos financieros para el desarrollo de éstas y trabajar conjuntamente con instituciones académicas y laboratorios que apoyen la investigación.
Las instituciones de salud en convenio con la academia deben procurar establecer alianzas o programas que permitan institucionalizar el concepto de gestión del conocimiento e identificar las diferentes formas de su implementación facilitando el progreso y competitividad institucional.
Generar políticas internas que le permitan mejorar los canales de comunicación verbal y escrita para incentivar el acceso a la comunicación entre las diferentes dependencias, pues esto contribuye al mejoramiento del clima organizacional.
Es importante destacar que la capacitación es uno de los factores que permite exteriorizar, transmitir e interiorizar conocimientos, por esta razón se sugiere institucionalizarla para que ésta sea sostenible en el tiempo y pueda convertirse en proceso y en una de las herramientas a largo plazo para gestionar el conocimiento.
Diseñar estrategias de educación permanente y poder contar con medios de financiación y facilidades de tiempo para que los trabajadores puedan alcanzar los objetivos propuestos, apoyándose en el uso de las TIC, permitiendo optimización de recurso y tiempo.
Los gerentes deben desarrollar acciones que permitan un mayor aprovechamiento de las TIC, avanzando hacia procesos formativos que permitan el acceso a la información actualizada y a las redes de conocimiento.
Agradecimientos
Esta publicación es el resultado de una investigación realizada con el apoyo financiero de la Estrategia de sostenibilidad 2011-2012 del Comité para el Desarrollo de la Investigación, CODI, Universidad de Antioquia.
Referencias
1 Canals Agustí. La gestión del conocimiento. [Internet]. [Acceso 17 de julio de 2012]. Disponible en: http://blogs.utpl.edu.ec/capacitacion/files/gestion_del_conocimiento.pdf [ Links ]
2 Lora Suárez JE. Consideraciones sobre el pensamiento administrativo de Porter y de Senge . Revista Escuela de Administración de Negocios 2004 41-53. (Consultado 2013 julio 27). Disponible en: http://www.redalyc.org/articulo.oa?id=20605005 [ Links ]
3 Muñoz A, Calderón H. Gerencia y competencias distintivas dinámicas en instituciones prestadoras de servicios de salud. Gerencia y políticas de salud, 2008; 7131-154. (Consultado 2013 junio 27). Disponible en: http://www.redalyc.org/articulo.oa?id=54571508 [ Links ]
4 Congreso de Colombia. Ley 1164 de Octubre 03 de 2007. Por la cual se dictan disposiciones en materia del Talento Humano en Salud. Bogotá: Congreso; 2007. [ Links ]
5 Colombia. Ministerio de la Protección Social. decreto número 3039 de agosto 10 de 2007. Por el cual se adopta el Plan Nacional de Salud Pública 2007-2010. Bogotá: El Ministerio; 2007. [ Links ]
6 Colombia. Ministerio de la Protección Social. Resolución 0425 de febrero 11 de 2008. por la cual se define la metodología para la elaboración, ejecución, seguimiento, evaluación y control del Plan de Salud Territorial, y las acciones que integran el Plan de Salud Pública de Intervenciones Colectivas a cargo de las entidades territoriales. Bogotá: El Ministerio; 2008. [ Links ]
7 Caligari R. Gestión del Conocimiento - La experiencia de Petrobras. (consultado 2011 junio 30). Disponible en: http://www.learningreview.com/articulos-y-entrevistas-gestion/147-gestielconocimiento-la-experiencia-de-petrobras [ Links ]
8 Nekane Aramburu. Empresas para una nueva realidad la capacidad de aprender. AECA: Revista de la Asociación Española de Contabilidad y Administración de Empresas, 1996 Nº 41, págs. 45-48. (consultado 2011 abril 28). Disponible en: http://dialnet.unirioja.es/servlet/articulo?codigo=202647 [ Links ]
9 Pinzón Quintero C. Análisis de los procesos de gestión del conocimiento en Centros de Desarrollo tecnológico agrícola colombiano propuesta para su fortalecimiento. (Tesis de grado para optar el título de magíster en Administración).Bogotá: Universidad Nacional de Colombia. Facultad de ciencias económicas. Escuela de administración y contaduría; 2009. Disponible en: http://www.cenired.org.co/files/documentos/tesisgccenir.pdf [ Links ]
10 Rivas T, Flórez M. La gestión del conocimiento en la industria automovilística. Estudios Gerenciales 2007; 2383-100. (consultado 2011 abril 28). Disponible en: http://www.redalyc.org/articulo.oa?id=21210203 [ Links ]
11 González AL, Castro JP, Roncallo M. Diagnóstico de la gestión de conocimiento en una empresa grande de Barranquilla (Colombia). Una actividad de vinculación cooperativa universidad - sector productivo. Ingeniería y Desarrollo 2004 70-103. (consultado 2011 abril 30) Disponible en: http://estudiosterritoriales.org/articulo.oa?id=21210203 [ Links ]
12 Marulanda E. Giraldo G. Herramienta para medición de la gestión del conocimiento en las PYMES de Colombia. Revista Virtual Universidad Católica del Norte”. No. 35, (febrero-mayo de 2012, Colombia). (consultado 2013 abril 30) Disponible en: http://revistavirtual.ucn.edu.co/index.php/RevistaUCN/article/view/353 [ Links ]
13 Villanueva Luisa. Gestión del conocimiento en un primer nivel de atención de salud, en Heredia, Costa Rica. Revista Latinoamericana de Comunicación Social. 2002; 52. Pág. 3. (consultado 2011 junio 30) Disponible en: http://www.gobernabilidad.cl/educacion.php?action=fullnews&showcomments=1&id=63f [ Links ]
14 Ferrer López, M. Información, conocimiento e investigación científica. Bibliotecas. Anales de Investigación. 1 (2005): 17-34. (consultado 2011 junio 30) Disponible en: http://anales.bnjm.cu/bundles/anales/dossiers/2005/art_2_2005. [ Links ]pdf
15 Garrido S, Castelló E. la gestión de empresas en la sociedad del conocimiento. Madrid: Universitas Internacional; 2007. p. 647-65. [ Links ]
16 García O. Diagnóstico para la propuesta curricular de la Carrera de Gestión del Conocimiento en la modalidad a distancia y la aplicación del método. (internet) (consultado 2011 abril 30) Disponible en: http://eprints.rclis.org/16524/1/36469-37298-3-PB.pdf [ Links ]
17 Barragán, José. ¿Pena de muerte a la investigación en Colombia? [Internet]. (Consultado 2012 Agosto 08). Disponible en:http://iberoamerica.net/colombia/prensa-generalista/semana.com/20120730/noticia.html?id=Q9d50rI [ Links ]
18 Arias L, Portilla L, Villa, C. Gestión del conocimiento: el triunfo de los intangibles. Revista Scinetia et Technica. 2007; 13(35). Pág. 35. (Consultado 2012 Agosto 08) Disponible en: http://revistas.utp.edu.co/index.php/revistaciencia/article/view/5433/2865 [ Links ]
19 Grau América. Herramientas de gestión del conocimiento. Fundación Iberoamericana EOI América, 2009. Pág. 3-7. Disponible en: http://docencia.udea.edu.co/ingenieria/semgestionconocimiento/documentos/Mod7=HerrTec.pdf [ Links ]
20 Vargas, Alfonso. De la participación a la gestión del conocimiento y del capital intelectual: reflexiones en torno a la empresa cooperativa. CIRIEC- Revista de Economía Pública, Social y Cooperativa. 2002; 40. Pág. 127-128. [ Links ]
21 Medina, J; Ortegón, E. Manual de prospectiva y decisión estratégica: bases teóricas e instrumentos para América Latina y el Caribe. 2006. Santiago de Chile. [Internet]. (Consultado 2012 Sep. 10). Disponible en: http://www.oei.es/salactsi/manual.htm [ Links ]












