Introducción
En la literatura, tanto en el ámbito conceptual como investigativo, la adolescencia es frecuentemente vinculada con contextos de riesgo, predominan allí modelos epidemiológicos que hacen análisis de ausencia o presencia de riesgo. El adolescente es representado, generalmente, como alguien con poca capacidad de juicio y consciencia, y con ello, más vulnerable a las influencias de su entorno [1]. Ahora bien, el adolescente es el protagonista en tanto agente que desarrolla unas prácticas que son objeto de estudio y, pocas veces, su propio relato es tenido en cuenta. Así mismo, considerando que el adolescente está en una etapa donde todavía, en la mayoría de las ocasiones, convive con sus padres y, de algún modo, depende de ellos, comprender sus narrativas frente al riesgo, implica también acercarse a las de sus padres, al modo como ambos, padres e hijos, construyen sus relatos frente al riesgo [2] [3] [4] [5].
La pertinencia de esta investigación parte de reconocer desde la cotidianidad del relato, las concepciones, que tienen el adolescente y sus padres respecto al riesgo. Este escenario investigativo, también muestra una apuesta que no se encuentra comúnmente en otras investigaciones, construir un espacio donde se dé lugar a los relatos de los padres y del adolescente en torno a un campo temático en el que han predominado modelos cuantitativos como lo muestran algunas investigaciones [6] [7].
Aunque falta mayor investigación histórica nominal, el uso de la palabra riesgo se remonta al siglo XVI, se piensa que es de origen árabe. El uso y la aparición no estaba relacionada con un problema de costos que pueden calcularse previamente y que se pueden medir con relación a los beneficios; más bien, dicha noción estaba ligada a una decisión que se puede prever, donde se busca evitar un daño que podría ocurrir [8].
En la modernidad Beck define el riesgo como “el enfoque moderno de la previsión y control de las consecuencias futuras de la acción humana, las diversas consecuencias no deseadas de la modernización radicalizada. Es un intento de colonizar el futuro, un mapa cognitivo” [7]. El autor señala cómo el enfoque del control y la previsión está enmarcado en un campo más amplio que lo pone en contradicción: desarrollo de la energía atómica, cambio climático y otros fenómenos globales, están por encima de los niveles de control que se puedan establecer, por lo cual esta idea de controlabilidad, certidumbre y seguridad ha colapsado [9].
Históricamente la noción de riesgo ha sido usada para etiquetar y nombrar al adolescente como un sujeto problemático y en continua crisis [8], frente a esto, Bandura, en la década de los 60, señalaba lo inadecuado de promover y concebir al adolescente desde una mirada de crisis, su concepto se alza en contra de una mirada reduccionista que se ceñía sobre aquel. [8], Esta crítica también ha sido retomada por otros autores como Michaud y Coleman [10],[11] donde se promueve un lenguaje diferenciador del adolescente, en el que se eviten rótulos que terminen por estigmatizar a toda una población.
Por otro lado, en la vía de la no posibilidad de control de las situaciones de riesgo [8] [9], se encuentran eventos como la adversidad, referida a acontecimientos negativos en la vida, que se convierten en factores de riesgo para los adolescentes [12].
Metodología
El presente estudio es de tipo cualitativo, con enfoque fenomenológico hermenéutico de tipo narrativo. La investigación cualitativa tiene como aspecto central para el análisis, los puntos de vista subjetivos [13], en este sentido, tiene como premisa la observación de objetos codificados que habría que traducir accediendo, por ejemplo, a través de los testimonios, para su análisis y comprensión [14].
El método fenomenológico hermenéutico dio lugar a una comprensión intersubjetiva, abriendo el diálogo con la perspectiva sociológica, económica, política, en la que se reconoce no sólo la importancia de lo simbólico sino de lo material; fundamentando la objetividad de la naturaleza y de las comunidades históricas en la intersubjetividad, lo que se investiga y quien investiga están en esa pertenencia, significándose y significando [15]
La investigación se considera de tipo narrativo, en tanto la unidad de análisis es la narrativa. Se busca identificar los significados, vivencias, relatos e historias que los adolescentes y sus padres desarrollan sobre el riesgo; el enfoque narrativo privilegia el diálogo, se da lugar a un yo narrativo, con una naturaleza relacional y comunitaria, la verdad es posible en el consenso [16]
Se realizaron entrevistas semiestructuradas [13] con unos tópicos precisos de acuerdo con el interés investigativo. El primer tema estuvo vinculado a la concepción que tanto adolescentes como padres tienen sobre el riesgo y su vinculación o no con la adolescencia, el segundo tópico estuvo dirigido al reconocimiento de prácticas de riesgo en la adolescencia y el último estuvo vinculado a las redes de apoyo que activa el adolescente o el padre frente a dichas prácticas. Cabe anotar que en el presente artículo se recoge la primera categoría. Desde las entrevistas efectuadas se privilegió el relato de los participantes en torno a la concepción del riesgo, se indagó directamente por historias y vivencias que pudiesen dar cuenta de la comprensión de éste.
Las entrevistas se efectuaron por separado y de forma individual con el fin de propiciar un mayor nivel de confianza con los participantes. La duración promedio de la entrevista fue de 60 minutos Entre los criterios de inclusión se precisó, a nivel etario, adolescentes entre 14 y 18 de años, con la participación de su padre o madre, esto con el fin de comprender las relaciones y diferencias que tenían en torno al fenómeno investigado, desde el escenario de la convivencia familiar. Después de la búsqueda efectuada se logró contactar familias de estrato 2, 3 y 6, 1 Los participantes pertenecían a diferentes instituciones educativas en el Valle de Aburrá, esta región fue escogida teniendo en cuenta que no se han encontrado estudios de este tipo en la misma.
Para contactar y buscar a los participantes se plantearon varias estrategias, la primera de ellas, fue buscar población cautiva perteneciente a las instituciones educativas de diversos sectores de la ciudad. En la convocatoria participaron instituciones educativas públicas y una privada, se identificó mayor disposición para participar en la investigación de las familias provenientes de instituciones públicas. Como segunda estrategia se constituyó una estructura de muestreo bola de nieve con algunas de las familias participantes, lo cual permitió acceder a otros padres y adolescentes, las entrevistas finalizaron con la saturación de información.
La información obtenida a través de los encuentros se analizó por medio de operacionalización y categorización de la información, mediante la utilización del programa ATLAS. Ti 6. Este proceso se llevó a cabo mediante la transcripción de las entrevistas y, posteriormente la codificación en dos niveles, creando códigos y super códigos. Estos últimos agrupados en familias que dan origen a las categorías de análisis. La categoría central fue significados del riesgo, de esta se derivaron otras que permitieron ampliar el marco para su comprensión: amenaza, toma de decisiones, conciencia, voluntad, disfrute, consumo. Los temas emergentes que no estaban avizorados, o que no habían sido tenidos en cuenta en la primera estructura de categorías, fueron analizados y revisados con la finalidad de entender su peso dentro de la estructura categorial, algunos de estos fueron incorporados. Posteriormente se agruparon estas categorías en unas más amplias y comprensivas dando lugar a cuatro dimensiones: la primera, el riesgo como peligro, entendida a partir de dos perspectivas, acciones propias que generan daño o amenazas externas de las que se tiene poco control; la segunda, el riesgo como exceso, en la que se distingue la dificultad para establecer límites frente al desarrollo de actividades cotidianas; la tercera categoría abordada es la dimensión estética y moral, en la que se resalta la construcción de la imagen propia con una mirada valorativa, y finalmente, la cuarta categoría: la dimensión histórica, donde el riesgo aparece desde un carácter dinámico y cambiante según la época.
Las entrevistas son codificadas haciendo referencia al número de entrevista correspondiente a la familia (E1, E2…E7), quién fue entrevistado, es decir, si fue, padre (P), madre (M), adolescente mujer (AM) u hombre (AH) y finalmente se relaciona el estrato socioeconómico al que pertenece la familia [2] [3] [6]. A continuación, en la tabla 1, se detalla algunas características sociodemográficas de la población participante, teniendo en cuenta su organización familiar.
El estudio se llevó a cabo en el periodo de junio a diciembre de 2015. Estuvo avalado por el comité de ética de la Facultad de Medicina de la Universidad de Antioquia, emitido el día 04 de junio de 2015 con el código BE-IIM versión 02. Cada participante recibió y leyó el correspondiente consentimiento informado, aceptando participar en la investigación, además de ello se tuvo en cuenta el asentimiento por parte de los adolescentes participantes. La investigación consideró durante todo el proceso los principios éticos, explicando a los participantes los procedimientos del estudio, beneficios, posibles riesgos y los criterios de confidencialidad. Del mismo modo, se ofertó claramente la posibilidad de remisión o atención que fuera necesaria si del estudio se deriva algún efecto perturbador para los participantes.
Resultados
Significados del riesgo
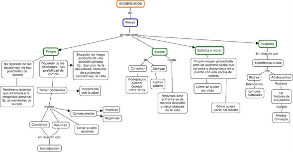
Para este artículo se analiza la categoría Significados del riesgo, esta se desarrolla a partir de cuatro subcategorías: entre la amenaza y la toma de decisiones, el riesgo como exceso, el riesgo entre lo estético y lo moral y el riesgo como dimensión histórica. Es importante señalar que desde el diseño de la investigación se proyectó significados del riesgo como uno de los tópicos fundamentales para explorar con los participantes, así mismo, algunos elementos presentes en las subcategorías construidas se presentan como emergentes, tal como sucede con el riesgo como exceso y el riesgo entre lo estético y lo moral, Ver figura 1
El riesgo como peligro: entre la amenaza y la toma de decisiones
Con diferentes formas de nombrarse, es posible rastrear el riesgo para padres y adolescentes como peligro; al hablar de peligros se reconocen fenómenos externos que amenazan la integridad personal, estos sucesos externos no se derivan inicialmente de una acción propia llevada a cabo, en contraste, se distinguen otras situaciones donde el riesgo es producto de una decisión tomada.
Vivimos en una sociedad de muchos peligros, porque a mí muchas veces me da susto con la niña, que salga por ahí sola, que de pronto me la roben, porque ha sucedido de que se roben así las niñas, le digo a la niña, - mucho cuidado, no me gusta que salga mucho sola, porque me da pues, como ese presentimiento, de que de pronto le pueda pasar algo, no dejarla salir sola en la noche, no me siento segura de que esté por ahí sola. (E5M2)
Cuando yo digo un riesgo externo es como digamos uno sale a la calle, uno va a cruzar la calle, el riesgo es que lo pisen a uno, pero uno obviamente no es el que decide si se va a pisar o no. (E2AH3)
Para los padres y adolescentes el riesgo está vinculado también con la toma de decisiones en la vida cotidiana, especialmente cuando traen consigo la posibilidad de fracaso o de éxito. Así mismo, encuentran que estas decisiones son coherentes con el proceso o memento del desarrollo personal por el que se atraviesa
Entonces constantemente tuve que enfrentar situaciones en las cuales yo tenía que asumir decisiones, tomar decisiones. Decisiones más enfocadas a lo que era yo como persona. (E2P3)
Lo volvería a hacer [una actividad que no tiene permiso de hacer], cuando ya sea mayor y haya tomado mi decisión. (E3AH6)
Se encuentra entonces que los riesgos son peligros que pueden derivarse o no de amenazas; en la medida en que se perciba mayor poder de control, el lugar de las decisiones cobra un valor importante; tanto padres como adolescentes, otorgan un papel protagónico a quien decide, a diferencia de la infancia, pareciera que el adolescente está en frente de un panorama que le exige tomar decisiones.
Ahora bien, ¿Cómo se lleva a cabo la toma de decisiones? Se encuentra en los relatos de padres y adolescentes dos protagonistas: la conciencia y la voluntad; ambas conviven y son importantes en los relatos de los participantes, si el riesgo está relacionado con las decisiones tomadas o por tomar, el lugar de la conciencia y la voluntad adquieren, como buenos actores, un lugar protagónico y explicativo dentro del desarrollo narrativo.
Al frente de mi casa hay unos muchachos que pelean mucho con la mamá, eso es un problema, pelean mucho, y ellos son viciosos, ellos son muy viciosos, (…) yo no quiero ser como ellos, que yo tenga una cosa parecida a ellos no es que sea como ellos, cada persona es distinta y cada persona tiene su forma de pensar [E6AH3]
Para mí el riesgo es cuando uno digamos, eh, pues, está frente a una situación o más bien como una decisión muy, pues con consecuencias demasiado severas, puede que buenas o puede que malas, pero igual uno decide hacerlo, por decir uno conoce el riesgo. (E2AH3)
En la conciencia como capacidad de juicio, para los padres las prácticas que la alteren pueden ser vistas con mayor peligro; tener un bajo nivel de conciencia aumenta la exposición del sujeto a las pretensiones y actuaciones de los otros, incrementa su vulnerabilidad. En contraste, a las prácticas que no alteren los niveles de conciencia se les puede subestimar un poco, dándoles un lugar inocuo.
Soy consciente de que me estoy fumando un cigarrillo, me acabo el cigarrillo y mi conciencia sigue igual. Pero si yo me fumo un porro, como lo llaman ellos, o cualquier otra cosa de esas mi conciencia no es la misma, mi nivel de realidad no es diferente, a eso llamo yo un riesgo bobito, (…). I: ¿ese nivel de conciencia aumenta el riego o disminuye el riesgo? M: Lo aumenta I: ¿por qué? M. -Porque voy a hacer lo que los demás me digan y no lo que yo pienso que debo hacer, porque si uno en sano juicio se deja llevar, digamos perdiendo la conciencia sí que es cierto. Si yo no tengo mi nivel de conciencia al 1000 yo voy a hacer lo que hacen los demás. (E7M3)
Por su parte, la conciencia para los adolescentes aparece como un elemento importante que se da en doble vía: la primera, como consecuencia del desarrollo, es decir, como aspecto involuntario, toda vez que deviene con el natural paso del tiempo y las experiencias que éste trae consigo y, en segundo lugar, como un ejercicio autónomo, voluntario, donde se empieza a dar sentido a las experiencias y se toman decisiones, en consecuencia “Ellos [los padres] tienen las conciencias por los bebés (…) [en la adolescencia] uno va tomando conciencia de las cosas, uno ya sabe” (E1AM3).
Para hacer frente al riesgo, los padres y adolescentes consideran que no basta solo con tener conciencia sobre determinados hechos, la conciencia es importante, pero insuficiente. Después de que se tiene la conciencia, aparece la voluntad como un elemento necesario frente a los riesgos que se presenten. Algunos padres asocian la voluntad con fortaleza o estructura sólida, allí también aparecen sus vivencias, remitiéndose a su propia adolescencia, donde reconocen cómo ésta estuvo marcada por decisiones importantes, en las que la voluntad tuvo un lugar importante.
De ellos ya dependen si lo hacen o no lo hacen, o sea siempre depende de la persona como individuo, no depende de mí como madre, depende de ellos. Yo le doy bases, le doy pautas, pero no les puedo decir, no lo hagan, ojo, o no puedo estar en el momento en que un compañerito le esté ofreciendo drogas, no puedo estar ahí en el oído, eso ya depende de ella, y de él, si dice no o sí, para mí es la voluntad de cada persona. (E1M3)
Yo le he dicho a mi mamá, que tranquila, porque yo he tenido mucha fuerza de voluntad, o sea, yo siempre he dicho que tengo mucha fuerza de voluntad. (E4AH6)
El reconocimiento de la voluntad también está ligado a la relación con los hijos, donde se distingue el carácter de individuación del adolescente en tanto es éste quien asume una postura frente a la vida; sus padres no son los protagonistas directos, estos podrán dar bases conocimiento, saberes, pero no son los que deciden.
El riesgo como exceso
Otra dimensión que puede ser observada en las narraciones es el riesgo bajo la perspectiva de los excesos, que pueden ir en diversas vías: el consumo de licor, las fiestas, el uso de video juegos, entre otros. Sin embargo, además de ello, para las madres pertenecientes a estrato socioeconómico alto, la sobreabundancia a nivel monetario, o nombrada por ellas como los excesos económicos, aparecen en primer lugar, y de éstos se desprenden otro tipo de problemáticas para los adolescentes. El acceso que tienen los adolescentes a las comodidades dadas por el dinero no es una garantía que se pueda mantener, la vida adulta puede traer otras situaciones.
Pero me impacta mucho, por ejemplo, los muchachos de la edad de P o menos, peladitos de quinto de primaria con celulares de un millón de pesos, de dos millones de pesos, con posibilidades de 50 mil pesos diarios para gastar en la tienda, con las mejores marcas, yo pienso que definitivamente mantener ese estatus en ellos cuando sean adultos, pues no tienen garantías. (E4M6)
Se observa a su vez que la preocupación, como respuesta anticipatoria ante un futuro cercano, está asociada a la pregunta directa que hacen estas madres por la responsabilidad, referida a su vez a los mecanismos y respuestas que tendrá el adolescente para que en un futuro cercano pueda hacer frente a la vida misma, con las dificultades que allí se le presenten; aparece una preocupación ante el futuro de los adolescentes, referida a las capacidades que éstos tendrán en caso de que se encuentren, por ejemplo, con la escasez, dado que lo económico no es una garantía absoluta.
Donde todo es muy fácil, donde a ellos no les toca luchar tanto por las cosas; entonces un riesgo que sean personas que el día que haya verdaderas dificultades en la vida no sean capaces, (…) Lo que hablamos tanto de la tolerancia a la frustración, estos niños de nosotros, poquitos se frustran, entonces que realmente sean capaces de manejar un mundo que no es tan rosa como a ellos les ha tocado vivirlo. (E3M6)
Los adolescentes a su vez identifican el riesgo desde la perspectiva del exceso en diversas vías, incluyendo la alimentación y la actividad física, que pese a ser actividades que podrían considerarse saludables, llevadas al extremo pueden ser nocivas; sin embargo, la sobreabundancia económica o los excesos económicos, como los nombran algunas de las madres, no aparecen dentro de los relatos de los adolescentes. “[riesgo es] algo que hace daño (…) las cosas en exceso (…) [si se hace mucho ejercicio] se va dañando el cuerpo (…) [si se come muy poco] se vuelve anoréxico y se puede enfermar mucho” (E7AM3).
En esta medida el exceso puede ser asociado con el traspasar un límite ya sea en la norma o en la conducta; toda acción llevada al extremo se constituye en sí misma en riesgo, lo cual puede ser percibido en contravía del bienestar “Cuando uno se pasa el límite es como un riesgo, cuando uno está en el límite está como bien (…) [el riesgo] es hacer cosas extremas como fuera de lo normal”. (E3AH3)
El riesgo entre lo estético y lo moral
A fin de precisar lo estético y lo moral, De la Vega [17] refiere que la apreciación estética aborda el problema del gusto, el cual es necesariamente un producto social; lo estético no se reduce al arte, aunque es allí donde mejor se expresa, lo estético ha cambiado a través de las épocas, al tiempo que está supeditado a los valores sociales que lo determinan, con lo cual se vincula también a lo moral [18]:
“Lo estético es un modo de relación de los seres humanos con los objetos, desde el punto de vista axiológico, que varía según las culturas, los modos de producción y las clases sociales, las perspectivas personales o socioeconómicas, las experiencias socioculturales y cuya significación se establece en función de los valores predominantes de una organización social y económica, de un conjunto social, en un momento histórico preciso” [17]
Se identifican en los testimonios de padres y adolescentes, una construcción estética y moral del riesgo; al ir tejiendo relatos, vinculan lo estético y lo moral a la propia imagen que es proyectada ante un auditorio social, el cual aplaude o condena lo que se observa, lo que se percibe pasa a ser valorado en el entramado del riesgo:
Uno veía personas conocidas tiradas en el suelo, viciosas que yo decía, yo no quiero verme así nunca, yo no quiero que a mí me vayan a ver…- uy no, este pelao pobrecito, mirá a este ahí tirao en el suelo, detrás de un muro en un rincón, está trabado. (E2P3)
Uno los ve [consumiendo droga] y no se ven como bien, les va mal, cogen mala fama (E3AH6).
“Seguir el camino del bien o el camino del mal” es algo que puede aparecer en la cultura como un modo de regular la conducta moral, es decir, la elección por lo que es bueno para la vida o lo que trae consecuencias negativas para ésta. Al hablar de riesgo hay una moralidad que habita la vida de los padres y adolescentes; en diferentes planos, se habla de aspectos valorativos, desde argumentos técnicos como factores de riesgo hasta las tentaciones, con personajes como el diablo que hunde o, Dios, que protege y libra de las tentaciones. Los adolescentes identifican una posición valorativa del riesgo, en todos los casos implica un mecanismo de control de las acciones que se emprenden, otorgando un sentido moral a la actuación; se evalúan aspectos que tienen que ver, por ejemplo, con la sexualidad, acostarse con alguien por plata o con cualquiera es visto de “mala manera”, más allá de las consecuencias hay una implicación moral:
Pues a veces, usted sabe que hay debilidades, los humanos a veces somos muy débiles. Yo siempre les digo a ellos, pídanle mucho valor a Dios, que no los deje caer en tentación. Usted puede ser una persona totalmente seria, juicioso, un hombre que mejor dicho le va bien en todo, una niña que supera todo. Llega el momento que a usted le llega una tristeza, una tristeza, si usted en ese momento se olvida de Dios, ahí es donde el otro aprovecha, el diablo aprovecha, este como está ya desfallecido, vamos a hacer lo posible de que consuma algo, de pronto así se sienta mejor, las tentaciones están ahí. (E5M2)
Estaría muy mal (…), pues porque uno no se lo puede dar a cualquiera y uno no sabe qué enfermedades tiene (…) [uno lo debe dar] por ejemplo pues cuando uno ya sea más grande si tiene un novio o con el esposo, pero no a cualquier desconocido. (E5AM2)
El riesgo como dimensión histórica
La consciencia de la dimensión histórica del riesgo está presente tanto en padres como adolescentes, distinguiendo su carácter dinámico; el riesgo no siempre se fija en el tiempo, puede cambiar y ser nombrado de diferentes maneras que se reconocen a partir de la experiencia vivida en los contextos que la delimitan.
Pero antes no había tanto peligro como el que hay ahora, y ahora uno ve muchas noticias, que tal joven de 15 años lo mataron por yo no sé qué, que tal joven de 14 años lo mataron por yo no sé qué, entonces ese es el peligro que a uno le da. (E6M3)
Obviamente no podemos olvidarnos de eso, pero tampoco nos podemos quedar viviendo ese recuerdo, no podemos decir que ya no podemos ir a un restaurante porque probablemente haya una bomba, entonces tenemos que quedarnos ermitaños en nuestra casa, haciendo nada, a punta de atún, de enlatados, porque ´qué miedo salir´, no, si fuera por peligros no podríamos hacer nada. (E4AH6)
En los relatos de los padres y adolescentes se encuentra que lo histórico está referido a cambios culturales. Para ambos, padres y adolescentes, hay diferencias y contrastes relevantes en cuanto a las épocas y demandas del contexto para los adolescentes. Así, se reconocen tres tipos de cambios presentes en la época actual: aumento de peligros, el culto a la belleza y los cambios vinculados, especialmente con el campo de la sexualidad. De otro lado, los adolescentes nombran desde sus relatos lo histórico en relación con las vivencias de los padres, aparece una crítica en la que se reconocen diversas variaciones, entre las cuales se rescata que los peligros percibidos por los padres han cambiado respecto a la generación actual.
Discusión
Acercarse a las comprensiones y significados del riesgo que construyen padres y adolescentes, se fundamenta en la revisión teórica, en la que se evidencia la necesidad de que aquellos públicos considerados como legos, sean tomados como actores fundamentales y no como receptores pasivos del conocimiento experto del riesgo. Los discursos del riesgo pueden derivar en ejercicios de poder y control, incluso en la vía de sometimiento individual o social, ante ello se plantea un escenario dialógico en el que confluyen distintos actores [9] [19] [20].
Una de las definiciones que aparece con mayor fuerza en los relatos es la concepción del riesgo como peligros surgidos de la toma de decisiones o amenazas. La distinción de peligros ante las amenazas y ante la toma decisiones introduce elementos asociados con la responsabilidad o no del sujeto. A diferencia de los estudios efectuados en Brasil o Manizales [3] [4] en los que se indagaba por los significados otorgados al riesgo, se encuentra que el riesgo no solo se significa desde el peligro, este abarca un abanico de posibilidades mediadas por las propias decisiones que tienen lugar en la adolescencia, en las que no necesariamente aparece un tinte negativo, las decisiones pueden ser vistas como positivas. Lo anterior va en la vía propuesta por autores como Beck y Luhman [8] [21] quienes expresan que el riesgo surge de la transformación de la incertidumbre y los peligros en decisiones. La época del riesgo impone la carga de tomar decisiones cruciales que pueden afectar la supervivencia misma, sin que medie, en algunas ocasiones, un fundamento mismo en el conocimiento, en tanto hay incertidumbre fabricada que rebasa y desafía aún los propios constructos científicos
Para los participantes, las vías de las amenazas los ubican en una posición en la que se pierde control; la amenaza aparece por fuera de las medidas que éstos puedan tomar, aun cuando se pueda estar atento o ser cuidadoso en determinados espacios. Esta distinción aparece en la conceptualización que autores como Luhman hacen con referencia al riesgo, distinguiendo aquellos peligros productos de amenazas, ejemplo la caída de un meteorito, allí son pocas las acciones que pueden hacerse para evitarlos; el riesgo es el producto de una elección: “Se trata, más bien, de una decisión que, tal como se puede prever, se lamentará más tarde en el caso de que ocurra un daño que se esperaba poder evitar” [8], así, se encuentra que, para los adolescentes, aspectos como las competencias personales o los elementos que se valoran a la hora de tomar decisiones, tales como la información que se tiene en cuenta, influyen en las decisiones que los adolescentes toman y en la responsabilidad que reconocen o no, tienen en ellas [22] [23] [24].
Si se entiende el riesgo como una situación que puede traer consecuencias negativas, pero frente a la que se puede tomar una decisión, se otorga a quien decide un lugar de responsabilización. Los matices del riesgo no son necesariamente negativos, estos dependerán de las consecuencias o las evaluaciones posteriores que se realice en torno a aquello que se decidió, en este sentido, como se procede ante situaciones de riesgo dependerá de los recursos del adolescente [12]. La evaluación posterior de las decisiones no solo depende de la opinión personal, sino del auditorio social o familiar que acompañe, tal es el caso de la influencia de los pares al momento de decidir el inicio relaciones sexuales [23]. En esta perspectiva, toda evaluación del riesgo está sujeta al contexto, es decir, ésta va más allá del plano individual [8], ya que como, dice García, las personas valoran los riesgos desde sus propias percepciones y determinaciones culturales [25]. Otros autores como Farré señalan el papel de los medios de comunicación en la amplificación de la percepción y evaluación del riesgo, mostrando dos problemas que pueden derivarse: cuando se acrecienta la visibilidad de los riesgos, se puede experimentar pérdida de control que da lugar a acciones irreflexivas y dominadas por el miedo, y de otro lado, cuando los riesgos reales son ocultados o invisibilizados en lo social. Bajo esta mirada se esperaría que los discursos del riesgo se ubiquen en escenarios dialógicos frente a sus protagonistas, en las que se les incluya como agentes activos de un saber [9] [19] [26] [27].
Por otra parte, la artesanía del riesgo es también una artesanía estética y moral; tanto adolescentes como padres, se acercan y lo visualizan desde una sensibilidad que activa la mirada y los sentidos del gusto; nombrar lo bello, lo feo, el lugar de la imagen propia y del otro, adquieren diferentes tonalidades en la medida en que se va tejiendo relatos frente al riesgo. Lo axiológico tiene lugar allí, y cobran importancia las construcciones sociales, como señala De la Vega, la mirada que se ciñe sobre los otros está impresa sobre una formación cultural, social, donde también emergen condicionamientos históricos; la mirada del riesgo muestra un dinamismo en los relatos, los peligros aumentan, o cambian, se les da mayor importancia a unos y se rechazan otros [17]. Es predominante en la perspectiva estética del riesgo lo tangible, lo sensible, lo visual, lo imaginativo y lo poético, en tanto construcciones metafóricas que lo acompañan.
La toma de decisiones vinculada al riesgo trae otros elementos importantes: el lugar de la conciencia y la voluntad; los padres dan cuenta en sus relatos de diversas acciones que realizan encaminadas a orientar a los adolescentes. Al hablar de riesgos, los padres ofrecen una serie de guías que buscan ampliar la conciencia de éste; sin embargo, allí aparece también una queja, en estos senderos, los adolescentes no siempre actúan con las guías ofrecidas por los padres, acaso intuyan que en parte el mundo habitado por ellos desde su adolescencia se ha modificado en la actualidad. De esta manera, los retos son distintos, o simplemente requieran de ajustes; allí comienza a reconocerse unos límites, más allá de la conciencia, aparece la voluntad, entendida en relación con las elecciones personales e individuales que hace el adolescente [12]. El reconocimiento, por parte de los padres frente a sus acciones, muestra como hay un espacio donde es el adolescente quien asume un protagonismo activo, en esta perspectiva el lugar de la voluntad emerge como un acto de reconocimiento a este camino de individuación que transita el sujeto adolescente [5] [28] [29] [30]; los padres destacan que, por más información, historias, o acciones familiares, hay un campo propio de la elección de los adolescentes.
En los relatos de los padres se identifica una serie de preocupaciones, en las que se acompaña la pregunta por las respuestas que los adolescentes puedan tener ante desafíos futuros. Al hablar de riesgo, no solo aparecen los matices del pasado y del presente, la forma como actuará el adolescente interroga a los padres, quienes no ponen en cuestión que haya riesgo [31] [32]; un ejemplo de ello es que, al entender el riesgo en la vía de los excesos, se preguntan, si en los momentos de dificultad económica, los adolescentes tendrán los recursos internos necesarios para enfrentarlos. Aunque la perspectiva de la abundancia económica, o como la llaman algunas de las madres, los excesos económicos, aparece en las madres pertenecientes a estratos socioeconómicos altos, es claro, independientemente del estrato socioeconómico, que los padres visualizan un futuro donde no estén, o donde sus acciones quizás ya no tengan tanta incidencia en el adolescente. Ante este panorama, intentan visualizar si los recursos, acciones y posibilidades actuales, favorecen este camino para el adolescente.
Es importante, para finalizar este apartado, anotar que la dimensión histórica resaltada por los padres y adolescentes adquiere total relevancia en este estudio. Los participantes encuentran allí un punto fundamental en el que se asientan sus construcciones frente al riesgo y la forma de experimentarlo, y ello, entra en relación con los desarrollos teóricos, donde se sustenta que el riesgo no puede ser reducido a criterios objetivos, sino que debe tomar en cuenta factores sociales, culturales, políticos y económicos [19] [21], es a partir de estas dimensiones que puede pensarse la complejidad del riesgo, de su construcción y de las relaciones que se dan en torno a este desde la vida cotidiana de los adolescentes y sus padres.
Conclusiones
El riesgo hecho relato muestra diversas tonalidades entre las que se encuentran los peligros provenientes de las amenazas y de la toma de decisiones, esta última cobra un valor especial en el adolescente, en tanto se le concibe desde un sujeto llamado a decidir; las actuaciones del adolescente aparecen más allá del plano familiar, emergen nuevos protagonistas y nuevos escenarios. Los padres se ubican como guías y acompañantes; sin embargo, más allá de su acompañamiento, distinguir la voluntad en el adolescente y sus propias elecciones emerge como un acto de reconocimiento a la individuación y autonomía de éste. Los relatos del riesgo en la adolescencia dan cuenta de un camino de individuación y autonomía [28] [29].
Acercarse desde una vía de prevención del riesgo con adolescentes puede ser más potente, si se aceptan y reconocen los significados que estos otorgan al riesgo; en esa perspectiva los relatos del riesgo están teñidos por una mirada estética; así, la preocupación por la imagen cobra un valor esencial, ésta se define desde valores culturales y sociales, los cuales a su vez se van transformando desde un devenir histórico. Reconocer estas formas estéticas, permite tener un lenguaje más claro y cercano al propio adolescente.
Es propicio además de otorgarle al riesgo una realidad ontológica, en tanto se perciben y reconoce la objetiva que opera en diversos escenarios, darle una perspectiva epistemológica, propicia un reconocer la necesidad de saber y de acción que puede desplegar el sujeto, grupo familiar o comunidad; la concepción del riesgo requiere entonces un escenario dialógico entre sus diversos protagonistas [19] [21].















