Services on Demand
Journal
Article
Indicators
-
Cited by SciELO -
Access statistics
Related links
-
Cited by Google -
Similars in
SciELO -
Similars in Google
Share
Revista Facultad de Ingeniería Universidad de Antioquia
Print version ISSN 0120-6230On-line version ISSN 2422-2844
Rev.fac.ing.univ. Antioquia no.51 Medellín Jan./March 2010
Análisis energético y exergético del proceso de obtención de etanol a partir de la fruta del banano
Energy and exergy analysis of ethanol production process from banana fruit
Héctor Iván Velásquez1,2*, Angela Adriana Ruiz1, Silvio de Oliveira Junior2
1Grupo de Investigación en Bioprocesos, Facultad de Minas Universidad Nacional de Colombia Sede Medellín, Cra 80 No 65-223, Medellín, Colombia
2Departamento de Engenharia Mecânica, Escola Politécnica, Universidade de São Paulo, Avenida Professor Luciano Gualberto, 530 Sâo Paulo - SP, 05508-010, Brasil.
Resumen
Una alternativa para la producción de etanol, consiste en el aprovechamiento de residuos vegetales, como los excedentes de la producción de banano, que en Colombia alcanzan 2.400.000 t/año entre: banano de rechazo y material lignocelulósico. En este trabajo se analiza el comportamiento energético y exergético al escalar el proceso desarrollado a nivel de laboratorio a una planta de producción que utilice el banano para la producción de etanol, involucrando: cultivo y transporte del material vegetal, hidrólisis del banano, fermentación de los azúcares, destilación del etanol y planta de utilidades. Adicionalmente, se obtiene indicadores en base energética y exergética para evaluar el proceso. Los resultados de la evaluación muestran que el proceso de obtención de etanol a partir de la fruta del banano presenta un balance energético positivo pero se podrían realizar algunas modificaciones buscando aumentar la eficiencia exergética del proceso.
Palabras clave: Hidrólisis, banano, etanol, síntesis de procesos, valor energético neto análisis exergético
Abstract
An alternative for ethanol production, is the use of vegetable waste, such as excess of banana production, that are evaluated in 2,400,000 t/year, which includes: residual banana fruit and lignocellulosic material. This paper analyzes the energetic and exergetic behavior to carry the process developed at laboratory scale to a plant processing of banana for the ethanol production, involving: growing and transport of the vegetable material, hydrolysis of banana fruit, sugar fermentation, ethanol distillation and utility plant. Finally, energy and exergy indicators are obtained. The results show a positive energy balance when banana fruit is used for ethanol production, but some process modification must be done looking for improving the exergetic efficiency in ethanol production.
Keywords: Hydrolysis, banana, ethanol, synthesis process, net energy, exergy analysis
Introducción
El uso de combustibles de origen fósil como motor energético mundial, sus altos costos, agotamiento y sus efectos en el calentamiento global y contaminación urbana atribuido a su combustión, están siendo las fuerzas motivadoras para realizar investigaciones sobre el uso de fuentes alternativas de energía, especialmente aquellas que se derivan de la biomasa.
Frente a este panorama el etanol, obtenido a partir de azucares, almidones o material celulósico surgen como una alternativa al ser usado como substituto de la gasolina, en los motores de encendido provocado, disminuyendo la dependencia energética además de los beneficios sociales derivados de su producción [1]. El etanol, se considera un combustible biodegradable derivado del uso de la energía solar almacenada en la biomasa, oxigenado y libre de azufre. Como el carbono en su cadena es de origen vegetal, al ser liberado durante la combustión no contribuye en el balance neto de producción de dióxido de carbono, disminuyendo el efecto en el calentamiento global y la contaminación urbana [2]. El banano es una planta cultivada en los países tropicales compuesto de material amiláceo (pulpa) y lignocelulósico (cáscara), que hace necesario usar la hidrólisis para su uso en la producción de biocombustibles. La sacarificación puede llevarse acabo de dos maneras: ácida (vía química) y enzimática (vía bioquímica) [3, 4].
El objetivo de este trabajo es analizar el comportamiento energético y exergético de una planta de procesamiento de la fruta del banano para la producción de etanol que involucra los siguientes procesos: cultivo y transporte del material vegetal, hidrólisis ácida usando ácido sulfúrico, fermentación usando la bacteria Zymomonas mobilis, destilación de la mezcla etanol-agua y planta de utilidades de generación de vapor y trabajo mecánico. El concepto de exergía usado en este trabajo, surge de la combinación de la primera y segunda ley de la termodinámica, definido como la máxima cantidad de trabajo que se obtiene cuando una masa se lleva hasta el estado de equilibrio termodinámico con los componentes del medio ambiente, a través de procesos reversibles [5]. Como la exergía no se conserva, la convierte en una herramienta que permite localizar y evaluar las ineficiencias de los procesos.
Configuración de los procesos
Para convertir el material biomásico a etanol anhidro, se requiere una cadena de proceso que parte desde el cultivo como se puede apreciar en la figura 1.
En el cultivo haciendo uso de la energía del sol y agua mediante la fotosíntesis, la planta convierte las moléculas de CO2 en biomasa susceptible de ser transformada en combustible mediante procesos biotecnológicos. El primer paso de tratamiento del material biomásico, comprende el pretratamiento en las etapas de lavado, picado y molido, como preparación para la hidrólisis. El material biomásico, tanto celulósico como amiláceo esta compuesto de carbohidratos complejos, para convertirlos en etanol se hace necesario desdoblar sus cadenas hasta convertirlos en azúcares fermentables, caracterizada por la Ec. 1 [6]:
Figura 1 Diagrama general de bloques de las etapas para convertir biomasa en etanol anhidro.
Este proceso se realiza durante la hidrólisis, usando ácidos inorgánicos o enzimas. Después de la hidrólisis, se separan los residuos y se acondiciona el jarabe para eliminar y neutralizar los compuestos que puedan afectar el comportamiento de la levadura. El jarabe azucarado obtenido de la hidrólisis, se fermenta usando levaduras o bacterias para convertirlo en una solución acuosa de etanol, en la cual se libera CO2, Esta reación se puede caracterizar por la Ec. 2
[7]:El CO2 producido no contribuye al calentamiento global porque al ser de origen biomásico es reciclado por la planta en su etapa de crecimiento. El etanol se destila hasta obtener etanol al 96%, y separa del agua y otros subproductos como alcoholes pesados, y aldehídos. Como paso final se deshidrata, hasta obtener etanol anhidro al 99,8%, susceptible de ser mezclado con la gasolina. Las vinazas producidas son enviadas a una planta de concentración, donde los sólidos son separados, se mezclan con las cenizas de las calderas y la biomasa residual, para formar un compuesto orgánico utilizado como abono en el cultivo.
Descripción de la planta piloto
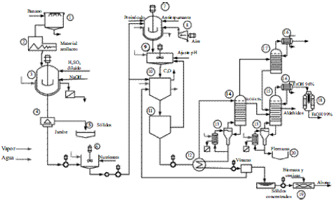
La planta se ha sido diseñada con el objetivo de utilizar 850.000 t/año de banano de rechazo. Actualmente el destino final de parte de este banano son desechos orgánicos, originando problemas de contaminación ambiental, tales como: plagas, malos olores y contaminación de las fuentes de agua. El diseño del proceso de producción se puede apreciar en la figura 2.
Figura 2 Diagrama simplificado de la planta de producción. (1) recibo y lavado de la materia prima, (2) molido, (3) Reactor de hidrólisis ácida, (4) Separación centrifuga, (5) recepción de sólidos, (6) acondicionamiento de jarabe, (7) activación de preinóculo, (8) compresor, (9) propagador de levadura, (10) fermentador, (11) decantador, (12) recuperador de calor, (13) Flubex, (14) torre despojadora, (15) torre rectificadora, (16) condensador, (17) torre de recuperación de alcoholes pesados, (18) deshidratador, (19) planta de tratamiento de vinazas, (20) planta de tratamiento de agua
El primer paso es el lavado del banano, después se muele y se prepara para la hidrólisis agregando acido sulfúrico diluido hasta lograr la consistencia y pH requerido para eliminar los enlaces de almidón y formar glucosa, esto se logra después de 10 horas de agitación, a 100oC, luego la mezcla se neutraliza agregando NaOH lo que conlleva a la formación de Na2SO4.
El paso siguiente es la centrifugación para separar el jarabe glucosado de la biomasa residual. Los sólidos separados pueden ser usados como combustible o como abono orgánico en el cultivo y el jarabe de glucosa se acondiciona para la fermentación, agregando minerales proteínas y una fuente de nitrógeno como K2HPO4, y H2SO4 o NaOH dependiendo del pH del jarabe.
En condiciones aeróbicas el microorganismo, en este caso Zymomonas mobilis se reproduce, para ello se requiere de aire y otros compuestos como antiespumante; pero bajo condiciones anaeróbicas el microorganismo convierte la glucosa en etanol, CO2 y otros compuestos. En la fermentación es necesario controlar la temperatura, la cual se incrementa por la cinética del microorganismo, usando agua fría para tener mejor rendimiento del microorganismo.
Después de la fermentación las substancias pasan a un decantador donde el microorganismo se recupera regresando al tanque de propagación de levadura y la mezcla líquida conocida como vino pasa a destilación.
Antes de entrar a la torre despojadora, el vino se precalienta recuperando parte del calor de las vinazas, ahorrando energía en la destilación. Las vinazas producidas en la torre despojadora, se recirculan en un 70% hacia la fermentación logrando una eficiencia del 90% en la producción de etanol. En la torre despojadora el etanol se concentra hasta 45% (w/w), se separan los alcoholes pesados que son llevados hacia la torre de recuperación de alcoholes. La energía se suministra a través de un flubex, optimizando el proceso.
En la torre rectificadora se separan los aldehídos y óleo fusel producidos y se concentra el etanol hasta el 96% (w/w). Buscando integrar energéticamente la planta el calor liberado en la torre de rectificación se recupera, calentando el agua de dilución del ácido sulfúrico usado en la hidrólisis. El etanol se deshidrata, llevándolo a condiciones anhidras del 99,8%, usando para ello tamices moleculares.
Las vinazas tienen una alta demanda biológica de oxigeno y deben ser tratadas antes de ser descargadas, para ello se usa la planta de concentración, donde se separan los sólidos que junto con las cenizas de la caldera y parte de la biomasa residual son mezcladas y sometidas a compostaje para producir abono orgánico. Las flemazas pasan directamente a la planta de tratamiento de agua.
Indicadores de evaluación másico energético exergético
En la evaluación del proceso se usan diferentes indicadores, el primero de ellos es el rendimiento volumétrico (ηm), que se define como el volumen del etanol obtenido (Vp) por tonelada de materia prima (mmp) usada en base seca [8], definida en la Ec. 3.
La densidad de cultivo, (ηL) definido como la relación entre el volumen de combustible y la tierra usada en el cultivo de la materia prima, definida por la Ec. 4 [9].
El factor α es la cantidad de materia prima seca obtenida por hectárea de tierra cultiva (ver tabla 1).
La densidad energética (ρEN) que evalúa la energía del combustible obtenida por hectárea de materia prima cultivada, basado en Ec. 5 [10].
mmp es la masa de etanol obtenido y PCI el poder calorífico inferior.
El Valor Energético Neto (VEN) que evalúa la energía del combustible con relación a la energía usada en toda la cadena de procesos productivos mediante la Ec. 6 [11].
En términos de ahorro de combustible fósil es importante calcular el indicador Valor Energético Fósil Neto (VEnFN), definido como la energía del combustible con relación a la energía de origen fósil mediante la Ec. 7 [12].
Cuando el indicador VEnFN sea mayor que cero, el biocombustible se puede considerar como ambientalmente amigable porque se presenta la substitución de energía no renovable por otra de origen biomásico.
La densidad exergética (ρEx) es un nuevo indicador definido en forma similar a la densidad energética pero usando la exergía química del combustible (bch) como base de cálculo de acuerdo a la Ec. 8 [13].
Finalmente se calcula la eficiencia exergética global del proceso para evaluar procesos donde la biomasa se usa como agente energético de acuerdo a la Ec. 9. [14]
Donde BP hace relación a la exergía en los productos, BBIO la biomasa usada en el proceso, BIns los insumos diferentes a la biomasa y por último BR hace referencia a los residuos que quedan del proceso.
Resultados y discusión
En el cultivo de la planta se usan fertilizantes, pesticidas y plaguicidas además de combustibles necesarios para su aplicación y el transporte de la materia prima hasta la planta de producción. Tanto las cantidades usadas como biomasa seca producida (factor α) se muestran en la tabla 1.
Tabla 1 Insumos usados en el cultivo del banano y biomasa en base seca producida [kg/ha-año] [6]
El 73,4% de la composición del banano corresponde a la pulpa y el resto es la cáscara. El vástago será usado como combustible para producir el vapor y trabajo mecánico usado en el proceso y el pseudo-tallo se deja en el campo como material de recubrimiento vegetal.
La caracterización química de la biomasa usada, así como los valores de CP, poder calórico superior (PCS) e inferior (PCI) se presentan en la tabla 2.
El PCS fue obtenido basado en la composición elemental usando la expresión analítica propuesta en [17] y para el PCI la expresión propuesta por [18].
Se pueden hacer varias consideraciones con relación a los resultados mostrados en la tabla 2. El mayor contenido de almidón y azúcares se presenta en la pulpa del banano, por lo tanto, otra posible ruta de producción sería usar la pulpa como material a ser sometido a la hidrólisis y dejar la cáscara para ser usada como combustible. Otra posible ruta de producción sería someter a hidrólisis el vástago con el objetivo de aprovechar el material celulósico. Estos procesos son motivo de estudio en la actualidad.
Tabla 2 Caracterización química, PCS, PCI e CP a 298 K, de biomasa [15, 16]
Los balances de masa, energía y exergía se realizan tomando cada proceso (hidrólisis, fermentación y destilación) como volumen de control y aplicando el principio de conservación de la energía en régimen permanente [19]. El modelo del proceso se construye usado el software EES (Engineering Equation Solver) y su biblioteca de propiedades termodinámicas. El balance de masa considerando desde la hidrólisis hasta la destilación se muestra en la tabla 3, tomando como base 1,0 t de banano.
Los resultados presentados en la tabla 3, muestran que los insumos, especialmente H2SO4 y NaOH, son altos en relación con el etanol obtenido. Esta situación conlleva la necesidad de continuar experimentando para lograr que el proceso sea económicamente viable o ensayar otras rutas de producción.
El consumo de energía en la forma de calor y trabajo de los procesos en la planta se muestran en la tabla 4, utilizando como base 1 kg etanol producido. En los resultados de la hidrólisis se ha integrado el consumo necesario para la preparación de la materia prima. El vapor usado como agente energético se suministra a 2,6 bar haciendo uso de la entalpía de vaporización. Los consumos mostrados en la tabla 4 tienen en cuenta los ahorros energéticos de la integración térmica de la planta. O sea, el aprovechamiento de la energía en las vinazas y de los condensados en la torre rectificadora.
Tabla 3 Balance de masa del proceso de producción de etanol del banano [kg/t-banano]
Tabla 4 Consumo energético de los diferentes procesos [kJ/kg etanol]
Del balance de energía también se obtiene un consumo de 5,6 kg-vapor/kg-etanol. Analizando los resultados presentados en la tabla 4 se observa que el consumo de energía en el proceso de producción de etanol (14.144 kJ/kg etanol) es menor que la energía contenida en el etanol, representada en su PCI de 26.800 kJ/kg etanol [20], haciendo el proceso de producción viable energéticamente.
El consumo de energía térmica se debe a la temperatura (94oC) a la cual se realiza la hidrólisis, a la humedad del banano y al consumo de vapor en la destilación de 3,75 kg-vapor/kg-etanol.
La humedad requerida en la hidrólisis, conlleva un aumento en la cantidad de insumos requeridos, energía y un mayor tamaño de los equipos. Esta es una variable que requiere de mayor investigación, buscando la optimización del proceso.
El balance exergético a la planta considerando desde la entrada del banano, hasta la producción de etanol se presenta en la tabla 5. Excepto el vapor usado en el proceso las demás corrientes se evaluan a condiciones ambientales, por tanto solo se considera el componente de exergía química.
La exergía química del banano se calcula como una mezcla de agua y biomasa, donde la exergía de la biomasa se calcula basado en su relación con el PCI [5]. Los insumos, etanol y subproductos se evalúan por su contenido de exergía química tomados de diferentes fuentes que usan como base de cálculo el ambiente de referencia propuesto por J. Szargut [5, 21, 22]. La exergía química de los residuos se evalúa como una mezcla de sus cuatro componentes (ver tabla 3 ). En el vapor y los condensados se considera su contenido de exergía física y química.
La exergía de los insumos usados en el cultivo es evaluada en 4.556 kJ/kg-etanol.
De la exergía del banano, 70.754,4 kJ/kg-etanol corresponde a la biomasa que puede ser convertida en etanol, quedando como exergía útil 30.955 kJ/kg-etanol (etanol y subproductos).
La mayor ineficiencia exergética se presenta en la hidrólisis del banano por el contenido exergético de los residuos y la exergía destruida en el proceso (11.016 kJ/kg-etanol).
Tabla 5 Balance exergético del proceso [kJ/kgetanol]
Considerando la independencia energética del proceso se hace el modelo de la planta de utilidades, cogenerando el vapor y trabajo mecánico utilizados en los procesos de la planta. Se utilizan los parámetros de plantas de cogeneración usados en la producción de azúcar y etanol a partir de la caña de azúcar a saber [14]: calderas de alta presión a 28 bar y 380oC, usando turbinas de contrapresión a 2,6 bar, con eficiencia isentrópica del 70% y considerando una pérdida energética del 5%.
Como el proceso de producción de etanol consume mayor cantidad de vapor que el generado para producir el trabajo mecánico consumido en el proceso, se hace necesario utilizar una caldera de baja presión, produciendo vapor saturado a 10 bar que luego es expandido hasta la presión del proceso. En la figura 3 se muestra el balance másico y exergético de la planta de utilidades.
Figura 3 Balance másico y energético de la planta de utilidades usada para producir el vapor y trabajo mecánico consumido en la producción de etanol, kg o kJ/t-banano
El cálculo de la exergía del vástago se hace con el mismo procedimiento que el usado en el cálculo de la exergía del banano y la exergía de los gases de combustión se hace considerando tanto el componente de exergía química como física de una mezcla de gases ideales.
Los residuos de la hidrólisis considerados a una humedad del 50,1% para ser usados como combustible serian de 139 kg/t-banano. Esta situación justifica el uso del vástago como combustible porque dado el consumo energético del proceso se requiere de biomasa adicional como combustible.
Resultados de los indicadores de evaluación másico energético, exergético
Con base en los resultados obtenidos del balance de masa, energía y exergía se calculan los indicadores propuestos en las Ec. 3 a 9. Los resultados obtenidos se muestran en la tabla 6.
Tabla 6 Resultados de los indicadores másicos energéticos y exergéticos
El factor α usado en las Ec. 4 y 5, para el cálculo de ρL y ρEN se ha tomado de la tabla 1, y la exergía química del etanol se toma el valor de 29.515 kJ/kg [5]. El rendimiento másico de 346,5 L/t se encuentra dentro de los valores obtenidos en diferentes trabajos donde se usa el almidón de la biomasa para producir etanol. Por ejemplo, usando maíz como materia prima entre 388 y 403 L etanol/t [9].
El cálculo del VEnN y VEnFN considera el consumo de energía desde el cultivo, hasta la obtención del producto final, sin considerar el consumo energético de la producción y transporte de los insumos que en forma aproximada se considera entre 8 y 10% del consumo energético de la planta [8]. Con esta consideración, el valor obtenido en el cálculo del VEnN de 9,94 MJ/L etanol, se puede comparar con el obtenido cuando se usa maíz como materia prima entre 5,57 y 6,99 MJ/L [8], o el valor de 11,37 MJ/L usando caña de azúcar [23].
Con relación al indicador de densidad energética el valor obtenido de 94,7 GJ/ha se puede comparar al valor para el maíz entre 70 y 75 GJ/ha [10].
El alto valor obtenido al evaluar el VEnFN, se debe a varios factores: el uso de biomasa como combustible que substituye el uso de combustibles de origen fósil en las calderas. Por tanto, las únicas fuentes de carácter fósil son las utilizadas en el cultivo y transporte de la biomasa. No se considera el consumo de combustible fósil usado en la fabricación y transporte de los insumos usados en la planta. Este resultado muestra una alta sustitución en el uso de la energía obtenida de los combustibles fósiles.
Considerando que es realmente la exergía del combustible la cantidad usada en la producción de trabajo útil, representa un concepto más realista en la evaluación de los procesos. La ρEX obtenida de 1,042 x 105 MJ/ha, se puede comparar con el valor de 2,589 x 105 MJ/ha, obtenido cuando se usa la caña de azúcar en la producción de etanol [13], mostrando un bajo rendimiento en el uso de la tierra.
Finalmente, se calcula la eficiencia exergética global (ηB,Global) considerando desde el cultivo hasta la obtención del etanol. El resultado obtenido es del 24,9%. Para el cálculo se consideran como productos el etanol y subproductos, como biomasa usada en el proceso el banano sometido a hidrólisis y el vástago usado como combustible, como insumos los consumidos en el cultivo y el proceso de producción y como residuos la biomasa de la hidrólisis y las vinazas de la destilación.
El valor obtenido se puede comparar al valor de 43,5% obtenido del uso de la caña de azúcar para producir azúcar y etanol [14] o al valor de 74,7% cuando se usa el aceite de la palma africana para producir biodiesel [13]. Este resultado muestra la baja eficiencia del proceso comparado con otras materias primas y la necesidad de mayor trabajo de investigación para mejorar las condiciones del proceso.
Conclusiones
Los resultados de la evaluación energética del proceso de obtención de etanol usando la fruta del banano, muestran que se puede utilizar como materia prima para producir etanol, a través de los procesos de hidrólisis, fermentación y destilación.
La fruta del banano se puede considerar como una materia prima energéticamente viable en la producción de etanol al ser mayor la energía obtenida que la usada en el proceso.
Aunque se presenta un balance positivo en la sustitución de combustibles de origen fósiles, es necesario realizar el análisis de ciclo de vida a todo el proceso para tener un panorama general del comportamiento ambiental del uso de la fruta para producir etanol.
La eficiencia exergética global muestra la necesidad de mayor investigación con el objetivo de optimizar las variables involucradas, buscando disminuir los insumos y el consumo de energía.
Referencias
1. J. S.T Goldemberg, P. Guardabassi. The Sustainability of Ethanol Production from Sugarcane. Energy Policy. Vol. 36.2008. p.p. 2086-2097. [ Links ]
2. S. Kim, B.E. Dale. Environmental Aspects of Ethanol Derived from no-tilled Corn Grain: Nonrenewable Energy Consumption and Greenhouse Gas Emissions. Biomass and Bioenergy. Vol. 28.2005. pp. 475-489. [ Links ]
3. M. Taherzadeh, K. Karimi. Acid - Based Hydrolysis Processes for Ethanol from Lignocellulosic Materials: a review. BioResources, Vol. 2. 2007. pp. 472-499. [ Links ]
4. D. Gregg, J. N. Saddler. Bioconversion Of Lignocellulosic Residue To Ethanol: Process Flowsheet Development. Biomass and Bioenergy. Vol. 9.1995.pp. 287-302. [ Links ]
5. J. Szargut, D. R. Morris, F. R. Steward. Exergy Analysis of Thermal, Chemical, and Metallurgical Processes. Ed. Hemisphere. New York. 1988. pp.332. [ Links ]
6. C. Bohórquez, S. Herrera. Determinación de las mejores condiciones de hidrólisis del banano verde de rechazo. Facultad de Minas. Universidad Nacional de Colombia sede Medellín: Medellín. 2005. pp. 120. [ Links ]
7. C. A. Camargo. Conservaçao de Energía na Indústria do Açúcar e Àlcool. Instituto de Pesquisas Tecnológicas. São Paulo. 1990. pp. 796. [ Links ]
8. M. Wang, C. Saricks, D. Santini. Effects of Fuel Ethanol Use on Fuel-Cycle Energy and Greenhouse Gas Emissions. Argonne National Laboratory. Center for Transportation Research: Argonne. 1999. pp. 39. http://www.transportation.anl.gov/pdfs/TA/58.pdf. Consultada el 20 de octubre de 2008. [ Links ]
9. Y. Lechón, H. Cabal, C. Lago, C. Rúa, R. Sáez, M. Fernández. Análisis del Ciclo de Vida de Combustibles Alternativos para el Transporte. Fase i. Análisis de Ciclo de Vida Comparativo del Etanol de Cereales y de la Gasolina. Centro de Investigaciones Energéticas, Medioambientales y Tecnológicas (Ciemat). Madrid. http://energiasrenovables.ciemat.es/adjuntosdocumentos/Bioetanol/ciemat 2005.pdf. Consultada el 25 de marzo de 2007. [ Links ]
10. T. R. Society. Sustainable Biofuels: Prospects and Challenges. htt://royalsociety.org/displaypage doc.asp? id=28632. Consultada el 15 de enero de 2008. [ Links ]
11. H. Shapouri , J. A. Duffield, M. Wang. The Energy Balance of Corn Ethanol: An Update. United States Department of Agriculture. http://www.transportation.anl.gov.pdfs/AF/265.pdf. Consultada el 20 de enero de 2007. [ Links ]
12. J. Malça, F. Freire, Renewability and Life-cycle Energy Efficiency of Bioethanol and Bio-ethyl tertiary butyl ether (bioETBE): Assessing the Implications of Allocation. Energy. Vol. 31.2006. pp. 3362-3380. [ Links ]
13. H. I. Velásquez. Avaliação exergética e exergoambiental da produção de biocombustíveis Tesis de doctorado. Escola Politécnica da Universidade de São Paulo. Departamento de Engenharia Mecânica. Universidade de São Paulo: São Paulo. 2009. pp. 212. [ Links ]
14. L. F. Pellegrini. Análise e Otimização Termo-econômicaambiental Aplicada à Produção Combinada de Açúcar, Álcool e Eletricidade. Tesis de doctorado. Escola Politécnica da Universidade de São Paulo. Departamento de Engenharia Mecânica. Universidade de São Paulo: São Paulo. 2009. pp. 346. [ Links ]
15. V. N. Montes, L. Torrez. Hidrólisis del Banano Verde de Rechazo. Trabajo de pregrado en Ingeniería Química. Facultad de Minas. Universidad Nacional de Colombia- Sede Medellín: Medellín. 2004. pp. 104. [ Links ]
16. L. M. Hoyos, Y. M. Pérez. Pretratamiento de Banano de Rechazo de la Zona de Urabá para la Obtención de un Jarabe Azucarado. Trabajo de pregrado en Ingeniería Química. Facultad de Minas. Universidad Nacional de Colombia- sede Medellín: Medellín. 2005. pp. 156. [ Links ]
17. S. A. Channiwala, P. P. Parikh. A Unified Correlation for Estimating HHV of Solid, Liquid and Gaseous Fuels. Fuel. Vol. 81. 2002. pp. 1051-1063. [ Links ]
18. L. A. Barbosa, E. Silva. Tecnologías de Conversión Energética de la Biomasa. Universidad del Amazonas. Serie Sistemas Energéticos. Amazonas. 1997. pp. 175. [ Links ]
19. J. Smith, H. C. Van, M. M. Abbott. Introdução à Termodinâmica da Engenharia Química. 6a ed. Ed. McGraw-Hill. México. 2003. pp. 697. [ Links ]
20. M. J. Moran, H. N. Shapiro, Fundamentals of Engineering Thermodynamics. 5a ed. Ed. Jhon Wiley & Sons. 2006. pp. 875. [ Links ]
21. T. J. Kotas, The Exergy Method of Thermal Plant Analysis. Ed. Krieger. Melbourne. 1995. pp. 328. [ Links ]
22. J. Szargut. Exergy Method Technical and Ecological Applications. Ed. Wit Press. 2005. pp. 332. [ Links ]
23. R.Prakash, A. Henham, I. Krishnan. Net Energy and Gross Pollution from Bioethanol Production in India. Fuel. Vol. 77. 1998. pp. 1629-1633. [ Links ]
(Recibido el 20 de febrero de 2009. Aceptado el 14 de agosto de 2009)
*Autor de correspondencia: teléfono: + 57+ 4 + 425 53 00, fax + 57+ 4 + 230 53 51, correo electrónico: hivelasq@unalmed.edu.co (H. Velásquez).































