Services on Demand
Journal
Article
Indicators
-
Cited by SciELO -
Access statistics
Related links
-
Cited by Google -
Similars in
SciELO -
Similars in Google
Share
Revista Facultad de Ingeniería Universidad de Antioquia
Print version ISSN 0120-6230On-line version ISSN 2422-2844
Rev.fac.ing.univ. Antioquia no.52 Medellín Apr./June 2010
Medición en línea de la temperatura de una muestra en una cavidad de microondas
Online temperature measurement of a sample inside of a microwave cavity
Fabián Ortiz1, Ricardo Cruz2, Rodrigo Correa*1
1Universidad Industrial de Santander, Escuela de Ingenierías Eléctrica, Electrónica y de Telecomunicaciones
2Escuela de Ingeniería Civil, Apartado Aéreo 678, Bucaramanga Santander, Colombia
Resumen
La tecnología de microondas y la aplicación de campos electromagnéticos en el tratamiento de materias primas, desarrollo de nuevos materiales y procesos, así como el mejoramiento de los ya disponibles, son áreas que hasta ahora se están documentando en nuestro país y son actualmente tema de estudio de muchos grupos de investigación alrededor del mundo. En esta dirección el presente artículo describe la modificación del sistema electrónico de un horno convencional de microondas para permitir la medición de temperatura en línea, requerida para el estudio del efecto térmico de las microondas sobre muestras de pavimento, tomadas como ejemplo demostrativo. Esta forma de realizar la medición de temperatura demostró ser costo-efectiva comparada con un sistema de medición de fibra óptica; su precisión, exactitud y reproducibilidad fueron bastante aceptables al compararse con este sistema alternativo, pero con la gran ventaja de utilizar simplemente termocuplas.
Palabras clave: Pavimentos, asfalto, microondas, tratamiento térmico
Abstract
Microwave technology and the application of electromagnetic fields in raw materials treatment, new materials development and processes, as well as, their improvements are being documented in our country just recently and are a research topic of several groups in the world. The present article describes the electronic system modification of a conventional microwave oven to allow the online temperature measurement, required for the microwave thermal effect study on pavement samples, which were taken as a demonstrative example. This method of temperature measurement showed to be cost effective when compared to optic fiber based systems; its precision and reproducibility were quite acceptable when contrasted to alternative systems, but with the advantage of using just thermocouples.
Keywords: pavement, asphalt, microwaves, thermal treatment
Introducción
El tratamiento de materiales con microondas es una tecnología relativamente novedosa que descubre nuevas direcciones para el mejoramiento de sus propiedades, así como en la asistencia en operaciones unitarias o procesos donde se requiere un calentamiento volumétrico rápido y controlado. Se trata de una alternativa para la operación con materiales que son difíciles de procesar; reduce el impacto sobre el medio ambiente comparado con el calentamiento convencional; tiene ventajas económicas representadas en un ahorro de energía, espacio y tiempo; además, representa una oportunidad para producir nuevos materiales y micro-estructuras que no pueden ser obtenidas con ningún otro método tradicional conocido. El uso de estos equipos está restringido por la imposibilidad de medir temperaturas mediante métodos convencionales en presencia de un medio electromagnéticamente agresivo, esto es, insertando termómetros de mercurio, uso de termocuplas o termistores. Uno de los métodos más comunes y modernos es utilizar tecnología de fibra óptica, pero con la limitación no solamente de su elevado costo, así como de los rangos operacionales que se limitan a temperaturas del orden de los 250 oC, sino al ambiente químico y de contacto restrictivo que debe tenerse durante su uso. El presente artículo se enfoca en la descripción del diseño y construcción de un nuevo sistema de medición (sensado) de temperatura comandado por computador, que permite realizar la medición de temperatura en línea en varios puntos de una muestra, en este caso un pavimento, utilizando simplemente termocuplas y un sistema automático de operación. Los resultados del estudio del efecto térmico de las microondas sobre muestras de pavimento se describen en [1-8].
Fundamentos
Una onda electromagnética es un fenómeno de propagación que no requiere de un material de soporte e involucra un campo eléctrico y magnético, cada uno como función del tiempo. Los campos electromagnéticos se describen con ayuda de las ecuaciones de Maxwell y se transforman en expresiones vectoriales que corresponden a las ecuaciones diferenciales que relacionan los campos eléctricos y magnéticos y sus derivadas del espacio y de tiempo en cualquier punto, [9, 14]. El material, a través del cual el campo electromagnético se propaga, se denomina medio de propagación; el conductor y el dieléctrico perfecto son los tipos extremos de medios. Un dieléctrico real presenta una conductividad muy pequeña pero finita y como consecuencia hay muy poco movimiento de cargas. En los dieléctricos reales es muy importante el concepto de penetración, que representa físicamente la habilidad de una onda para penetrar un medio [1-5].
Calentamiento con ondas electromagnéticas
En general, se puede afirmar que no existe, en nuestros días, una base teórica completa que describa en detalle la forma en que interactúa una onda electromagnética con un material, aunque existen modelos simplificados aceptados en la actualidad como ciertos. En uno de ellos se afirma que, cuando la onda interactúa con el medio, la acción alternante del campo eléctrico ocasiona movimientos de las moléculas polares o de los iones cargados eléctricamente en la sustancia expuesta; estos movimientos están relacionados con la frecuencia del campo y pueden ser de traslación (en el caso de cargas libres) o de rotación y vibración (en el caso de cargas deslocalizadas y fijas). El calentamiento volumétrico, como también se conoce, produce un gradiente de temperatura inverso al establecido por conducción o convección desde un medio de mayor temperatura a otro de menor temperatura. El calentamiento por ondas electromagnéticas de un dieléctrico polar se debe a la disipación de una parte de la energía transportada por el campo electromagnético y es denominado comúnmente como pérdidas dieléctricas. Esta disipación de energía ocurre sobre el rango completo de frecuencias de relajación del material y es un máximo a la frecuencia a la cual el coeficiente de pérdidas dialécticas, ε'' pasa por su máximo. Al interactuar un campo eléctrico con un dieléctrico, se presenta el fenómeno denominado polarización dieléctrica. En las referencias [3-5,9-14] se discuten algunos aspectos teóricos relacionados con las microondas y sus aplicaciones en procesos industriales.
Medición de temperatura
La temperatura del material es uno de los parámetros más difíciles de determinar en una cavidad multimodal, donde se encuentra activo un campo electromagnético. Cuando no hay exactitud en su determinación o se presenta perturbación del campo electromagnético debido a la presencia misma de los sensores, puede ocasionar mediciones bastante erróneas de la temperatura de procesamiento y por consiguiente llegarse a conclusiones equivocadas sobre la verdadera eficiencia energética de un proceso. Las técnicas de determinación óptica e infrarroja de la temperatura de un material sometido a tratamiento térmico, son tal vez las más utilizadas en el procesamiento con microondas, pero teniendo el inconveniente de tener un elevado costo y ciertas restricciones operacionales para poder utilizarlas, entre las que se cuentan la variación de propiedades como la emisividad en la técnica infrarroja y la limitación del rango de temperaturas y tipo de ambiente, para el caso de las fibras ópticas. La determinación de la temperatura de un material en presencia del campo electromagnético, a la frecuencia de las microondas, presenta varias dificultades técnicas: ésta debe realizarse directamente dentro de su superficie y no en sus alrededores. Las microondas calientan la muestra desde su interior y no desde sus alrededores, por consiguiente, los sensores deben mantener un buen contacto térmico con la muestra. Los gradientes térmicos desarrollados durante el calentamiento con microondas obligan a que se requiera más de un sensor para su correcta y completa apreciación. La medición de temperatura, en un procesamiento con microondas, no es un problema trivial y requiere de un estudio minucioso, máxime cuando su precisión y exactitud son de gran importancia.
Interacción de las microondas con el pavimento
En el presente caso, el material seleccionado para realizar las pruebas demostrativas fue el pavimento, donde se asume que el asfalto es el único constituyente capaz de interactuar con las microondas. Por tratarse de una alta frecuencia de radiación (2450MHz) y una baja constante dieléctrica (ε') por parte del asfalto, se espera que sus moléculas no sean capaces de seguir las rápidas oscilaciones del campo aplicado. Esto da origen a una componente fuera de fase de la constante dieléctrica y representada como una constante de pérdidas dieléctricas (ε''). De esta manera, la constante dieléctrica (ε') del asfalto está relacionada con la energía que genera la vibración molecular excitada, mientras que la constante de pérdidas dieléctricas (ε'') está relacionada con la energía disipada en forma de calor y por ende en forma directa con el calentamiento del material.
Metodología
Equipo prototipo
En esta sección se presentan los diferentes elementos utilizados para la construcción, acondicionamiento y control del sistema que permite la medición en línea de la temperatura de una muestra. El sistema desarrollado consta de una cavidad multimodal, un sistema de medición de temperatura, un acondicionar de señales para las termocuplas, y un sistema de adquisición de datos con una tarjeta para computador de conexión tipo plug in. El diagrama de bloques correspondiente se presenta en la figura 1.
Figura 1 Esquema general del sistema de adquisición de datos
Cavidad multimodal
Para el prototipo de microondas se utilizó un horno convencional con una potencia de salida de 1kW a 2450 MHz y una cavidad de volumen 0,4413x0,2667x0,473m3. El control original fue deshabilitado, permitiendo modificar el sistema para que se realice el encendido del magnetrón mediante un computador. Este encendido se hace habilitando un relé electrónico, que a su vez efectúa el encendido del sistema de ventilación del magnetrón para evitar un sobrecalentamiento en el mismo. Para el control del equipo y la adquisición de datos se trabajó con una tarjeta de National InstrumentsTM. El software se desarrolló utilizando LabViewTM como plataforma.
Medición de temperatura
Para este trabajo se seleccionaron termocuplas tipo K cuyo rango superior es 1300 oC. Cuando se trabaja con termocuplas se presenta el problema, que al cablear con alambre de cobre para llevar la señal al sistema digital de medida, se producen dos nuevas termocuplas con el cobre como metal para ambas, generando una tensión proporcional a la temperatura ambiente en el punto de unión. Para corregir este fenómeno se acudió a una compensación de cero que consiste en medir la temperatura y sumarla al dato medido para crear la compensación y obtener así la temperatura real. La mayoría de estos sensores poseen una relación lineal temperatura-tensión de 10mV/ oC. Debido a que, en general, las termocuplas suministran una tensión muy baja, ésta se puede ver afectada fácilmente por interferencias eléctricas, sobre todo cuando el sitio de medición y el instrumento se encuentran a una distancia considerable. De la misma manera, cuando ellas se instalan en ambientes húmedos, es muy factible que se oxiden, pudiendo provocar una lectura errónea. Estos elementos tampoco son apropiados cuando se enfrenta al caso de realizar mediciones de temperatura muy precisas, del orden de décimas de grado centígrado. La sola compensación de cero requerida por las termocuplas originó un error de ±0,4 oC.
Tarjeta de acondicionamiento
La etapa de acondicionamiento para la medición de temperatura consta de cinco tarjetas (una por cada termocupla) teniendo un funcionamiento similar entre ellas, veáse la figura 2.
Figura 2 Sistema de acondicionamiento construido
Las salidas de estos transductores utilizados en esta investigación no se encuentran en el rango de trabajo de los sistemas digitales de 0 a 5V DC, haciéndose necesario realizar el acondicionamiento de sus señales. Dichos sensores entregan a sus salidas, valores del orden de los milivoltios, lo que obliga a amplificar la señal; además, fue necesario realizar la compensación de cero. La amplificación y la compensación se realizó con un amplificador monolítico para termocuplas con compensación de unión fría AD595 cuya salida es conectada a un amplificador de aislamiento AD202JN, que brinda mayor seguridad tanto para la tarjeta de adquisición de datos como al mismo sistema, eliminando señales indeseadas en él, ya sean provenientes de ruido eléctrico o corrientes parásitas producidas por el campo magnético dentro de la cavidad. Debido a que en las termocuplas se presentan señales del orden de los MHz, además del ruido de la fuente de 60Hz, se realizó una etapa de filtrado para reducir este ruido y a su vez proteger la tarjeta de adquisición. Para esto se usó un filtro universal, haciendo muy sencillo su uso.
Amplificador de instrumentación
El circuito integrado AD595 posee un amplificador de instrumentación y un compensador de unión fría para termocuplas. Este dispositivo está diseñado para trabajar con termocuplas tipo K que toma la señal de la termocupla y la linealiza de tal manera que produce una salida de 10mV/ oC.
Amplificador de aislamiento
La función de este amplificador es impedir la presencia de ruido magnético (como el producido por el funcionamiento del magnetrón, corrientes parásitas generadas en las termocuplas al estar expuestas al campo electromagnético dentro del horno) y evitar tensiones altas en la tarjeta de adquisición de datos. Este amplificador permite un aislamiento de ±1000V. El AD595 y el AD202JN comparten la misma tierra, pero sus alimentaciones de 15V DC son independientes, lográndose así un aislamiento más seguro en los dispositivos.
Filtro Universal
Este filtro es un circuito integrado que se puede configurar como pasa-bajo, pasa-alto o pasabandas de orden tres. Como se indicó, la etapa de filtrado se diseñó para eliminar altas frecuencias que puedan provocar algún daño en la tarjeta de adquisición o en el mismo computador. Para la tarjeta de acondicionamiento se configuró un filtro pasa-bajo Butterworth de segundo orden con una frecuencia de corte de 10Hz para cada termocupla. Se alimenta con una fuente dual de ±15V DC, con una tierra independiente a la de los otros dos circuitos integrados.
Fuente de alimentación del circuito
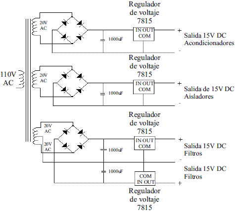
Para suministrar tensión a los acondicionadores de señal, los aisladores, los filtros y los circuitos de conmutación para encendido del magnetrón y medición de la temperatura, se diseñó una fuente con un transformador, como se muestra en la figura 3. El transformador tiene un primario alimentado a 110V CA y tres secundarios que proveen señales de 20Vrms de CA, dos de estos secundarios con dos hilos y el tercero con tres. Como la alimentación de los aisladores y los acondicionadores es de 15V DC, se tomaron las salidas de dos hilos del transformador, conectadas a puentes de diodos rectificadores de 2A, condensadores de 1000μF a 50V y reguladores LM7815. Para la fuente dual, necesaria para los filtros, se usó la salida de tres hilos del transformador conectada al puente de diodos y la señal rectificada se lleva a dos condensadores de 1000μF y a los dispositivos LM7815 y LM7915 de esta manera se consiguen las tensiones de +15V DC y -15V DC. La tierra de esta fuente es independiente, debido a que se presentan riesgos eléctricos en el momento del acondicionamiento cuando todos los dispositivos comparten la misma tierra.
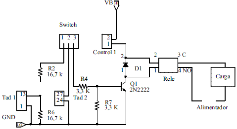
Control del encendido/apagado del magnetrón
El encendido/apagado del magnetrón es controlado por un programa desarrollado en LabviewTM, que proporciona una tensión de 4V aplicada por medio de un divisor de tensión a la base de un transistor bipolar; este transistor a su vez permite alimentar a un relé que controla el paso de tensión AC a la carga (magnetrón, ventilador, luz indicadora).
El computador envía una señal digital de 4V DC (TAD 2 figura 5) al divisor de tensión, saturando el transistor.
Figura 3 Circuito de alimentación del hardware implementado
Habilitación de las termocuplas
No es posible realizar una medida de temperatura cuando está encendido el magnetrón, debido a la presencia de corrientes inducidas por el campo electromagnético en los alambre de las termocuplas, al estar dentro de la cavidad resonante. Para esto se utiliza un circuito similar al del encendido del magnetrón pero de activación opuesta, es decir, cuando el magnetrón se apaga, un relé cierra el circuito para que el acondicionador realice la toma de tensión suministrada por la termocupla. El montaje presentado en la figura 4 se realiza para cada termocupla, pero la señal de activación generada en LabviewTM es la misma para las cinco tarjetas.
Seguridad del sistema
El equipo cuenta con un sistema de protecciones que permite mantener seguro, tanto al equipo como al operador del mismo; en el prototipo se tiene un interruptor ubicado en la puerta, de tal forma que al mantenerla abierta, el circuito de encendido del magnetrón permanece sin alimentación. Esta protección aparece en la parte superior de la figura 5 como control 1. Otra protección es un interruptor manual externo que al ser pulsado interrumpe el paso de corriente al sistema de encendido del magnetrón. Al activarse cualquiera de estas dos protecciones es enviada una señal al computador por medio de una entrada análoga de la tarjeta de adquisición de datos, (TAD 3 parte inferior de la figura 5) que hace que el programa desarrollado en LabviewTM haga una parada a todo el proceso.
Figura 4 Circuito de habilitación de termocuplas
Control por computador
Para controlar el equipo por computador, se elaboró un programa en LabviewTM, que controla el encendido/apagado del magnetrón, medición de temperatura, control de tiempo de medición de temperatura y del proceso en general y manejo de protecciones. En la figura 6 se muestra el panel de control del proceso. Como se indicó anteriormente se utilizó la tarjeta de adquisición de datos National InstrumentsTM serie E DE- 10/6025E de donde se usan siete canales analógicos ACH0 - ACH7 referenciados a tierra AIGND para las entradas; los cinco primeros para la medición de temperatura y los otros dos se utilizan como entradas para las protecciones del equipo. Se utilizan dos salidas digitales DIO1 y DIO2 con su respectiva tierra DGND para la habilitación del relé que permite el encendido/apagado del magnetrón y habilitación de los relés que controlan la medición de temperatura.
Figura 5 Sistema de seguridad del prototipo
Figura 6 Panel de control para el equipo prototipo
Programas
Después de ubicar las muestras dentro de la cavidad y colocar las termocuplas en las posiciones que el operador desee, es necesario cerrar correctamente la puerta del horno para iniciar el proceso o de lo contrario el programa no funciona debido a las protecciones anteriormente descritas; después de realizado esto se procede a ingresar las variables de entrada del proceso, como se indica a continuación:
Temperatura máxima: En esta variable se ingresa la temperatura máxima permitida en el proceso, de modo que si alguna termocupla alcanza dicho valor el proceso se detiene inmediatamente. Tiempo del proceso: Es el tiempo total de duración del proceso; incluye el tiempo que se encuentra encendido el magnetrón y la medición de temperatura.
Número de mediciones: Esta opción le permite al usuario definir el número de veces que quiera tomar datos de temperatura dentro del proceso y el tiempo en que quiere realizarlo; el tiempo se puede dar en minutos y segundos, se permite escoger entre una y seis mediciones como máximo.
Tiempo de medición: Es el tiempo en el cual el sistema está guardando los datos de temperatura en un archivo.
Selección de termocuplas: Permite escoger entre una y cinco termocuplas. Los datos recogidos por las termocuplas seleccionadas se guardan en un archivo de texto; las termocuplas no seleccionadas continúan habilitadas, pero sus datos no pueden ser visualizados.
Guardar datos: En esta opción se digita la dirección en la cual se desea ubicar el archivo que posee los datos medidos de las termocuplas. Luego de ingresar las variables se activa el pulsador de inicio en el panel de control; el programa activa las termocuplas permitiendo así medir las temperaturas iniciales del proceso durante el tiempo escogido en la variable tiempo de medición; terminado esto, se activa el relé de encendido/apagado del magnetrón que se mantendrá en funcionamiento hasta alcanzar el primer valor ingresado en la variable número de mediciones, desactivando el relé del magnetrón, activando a su vez los relés de las termocuplas y tomando los valores de temperatura; el programa continua operando de esta manera hasta que el proceso llegue al valor indicado en la variable tiempo del proceso.
Parada de emergencia. Además de las protecciones indicadas, el panel de control posee un pulsador de emergencia activado por el operador cuando se presente alguna anomalía en el proceso o simplemente para terminar el proceso antes que se cumpla el tiempo del mismo.
Visualizadores. Otro aspecto importante dentro del panel de control del proceso son los visualizadores; en ellos se muestra un reloj que indica el tiempo transcurrido del proceso, el encendido del magnetrón y la medición de temperaturas, que se muestra con un color verde. Además se presentan las gráficas de las temperaturas donde se puede observar el comportamiento de temperatura cada vez que se activan las termocuplas; los valores observados son los mismos que se almacenan en el archivo correspondiente.
Archivo. Este es un archivo tipo texto en donde se almacenan las temperaturas medidas. Dentro del archivo aparecen seis columnas donde se presentan el tiempo en el cual se hizo el medición (primera) y la temperatura medida por cada termocupla (segunda columna para termocupla 1, tercera columna para la termocupla 2, cuarta para la termocupla 3, etc.).
Botón de AYUDA. Adicionalmente, en el panel de control, se presenta un botón de ayuda que al pulsarse despliega los pasos a seguir para llevar a cabo cada prueba.
Resultados de las pruebas
Antes de utilizar el prototipo con las muestras de pavimentos se realizaron una serie de pruebas con el fin de determinar la funcionalidad de cada sistema, como se describen en detalle en [1]. A manera de ilustración se muestran los resultados de calibración de una de las termocuplas frente a un equipo de fibra óptica y seguidamente, los resultados obtenidos con las muestras de pavimento.
Calibración de las tarjetas de acondicionamiento
El sistema o interfaz de acondicionamiento de termocuplas posee cinco tarjetas (una para cada termocupla) que se calibraron comparando los valores entregados por éstas con los datos entregados por un equipo de fibra óptica para medición de temperatura en presencia de campos electromagnéticos, UMI (Universal Multichanel Instrument)TM. Este equipo tiene la ventaja de medir temperaturas constantemente en presencia de campos electromagnéticos, debido a que a los transductores utilizados por éste (fibra óptica) no presentan interferencia por efecto de las microondas. La calibración de las termocuplas se hizo utilizando un potenciómetro de precisión que posee cada tarjeta y que permite que el acondicionador tenga una salida más exacta y confiable. Para calibrar correctamente cada una de las tarjetas de acondicionamiento se utilizó el calentamiento de agua; se realizaron dos tipos de pruebas, el calentamiento del agua con microondas y el calentamiento del agua con una manta eléctrica. La primera de estas pruebas consistió en ubicar dentro de la cavidad un vaso de agua, las termocuplas y la fibra óptica, se procede a irradiar con las microondas y se determina el comportamiento del líquido en presencia de campos electromagnéticos. Los resultados para esta prueba se muestran en la figura 7; la gráfica superior presenta el comportamiento de una termocupla con respecto a la fibra óptica, en la parte inferior se muestran las regresiones lineales de los datos de las termocuplas y de la fibra óptica. Para la termocupla y la fibra óptica se tienen las ecuaciones de linealización:

con un coeficiente de bondad del ajuste del 96%. El error promedio para esta termocupla con respecto a la fibra óptica es de 3,6%. Para la linealización se tomaron en cuenta únicamente las temperaturas indicadas por los puntos extremos, no teniendo presente las mediciones durante los períodos en que estuvo desconectada (líneas horizontales en la figura 7). La otra prueba para determinar el comportamiento del sistema de medición consistió en ubicar un recipiente con agua en una manta eléctrica durante doce minutos, tiempo en el cual el agua llegó a la temperatura de ebullición. La diferencia entre las dos pruebas radicó en que la segunda permitió tomar constantemente las temperaturas debido a que no se encontraba en presencia de un campo electromagnético. En la primera no fue posible tomar medidas permanentemente por la misma protección del sistema evitando dañar los elementos de las tarjetas de acondicionamiento y el mismo computador. En la última prueba se observó que el comportamiento de las termocuplas con respecto a la fibra óptica era más aproximado; sin embargo, fue notorio algún ruido en las primeras debido a que se presentaron distorsiones por errores debido a apantallamientos, además de un calentamiento localizado en el extremo de éstas.
Figura 7 Ejemplo de curva de calibración de una termocupla
Pruebas con pavimento
En esta sección se presentan las pruebas realizadas a muestras de pavimento con geometría regular pero cada una de ellas con características diferentes. A cada una de las muestras se le realizaron diez perforaciones a una misma profundidad y a distancias iguales para ubicar allí las termocuplas, permitiendo así determinar el comportamiento de las muestras con las microondas. Para realizar las pruebas con el pavimento se trabajó con dos posiciones de las muestras dentro de la cavidad; para cada ensayo se utilizaron seis muestras. Teniendo en cuenta la convención acogida, se realizaron varios experimentos ubicando las muestras dentro de la cavidad en forma paralela al eje X y otras perpendicular a dicho eje; la geometría de cada una de las muestras y las perforaciones para la ubicación de cada termocupla se presentan en [1,4,5]. A cada muestra de forma rectangular se le realizó perforaciones para ubicar las termocuplas de diámetro 0,003968m, profundidad de 0,05m y separadas 0,04m una de la otra. Para el tipo de prueba 1 se ubicaron las muestras en forma perpendicular al eje X como se indica en la figura 8.
Figura 8 Muestras perpendiculares al eje X
Para el tipo de prueba 2 se ubicaron las muestras en forma paralela al eje X. Un ejemplo de los resultados experimentales se muestra en la figura 9.
Figura 9 Termocupla 1 posición paralela
Análisis de resultados
Para las pruebas con pavimento se tomó como tiempo total del proceso cinco minutos, los tiempos de medición se hicieron cada minuto y durante diez segundos. La radiación del magnetrón es más intensa en los puntos que se encuentren directamente a la salida de la guía de onda, por consiguiente estos puntos presentan una temperatura más elevada que los otros puntos, figura 9. En las pruebas, el pavimento fue expuesto a las microondas por cinco minutos como máximo, debido a que con un tiempo más prolongado, las muestras empiezan a perder su consistencia y tienden a destruirse; se ubicaron seis muestras por cada prueba; si se ubica solamente una muestra, ésta tiende a destruirse en un tiempo menor de proceso, debido a la mayor absorción de microondas. El asfalto pierde sus propiedades mecánicas aproximadamente a los 150 oC por lo que la temperatura máxima en el panel de control se mantuvo en 120 oC para que el pavimento no perdiera sus propiedades por envejecimiento térmico (oxidación). Se realizaron varias pruebas a la misma muestra buscando repetibilidad; se encontró que los resultados o valores no eran los mismos pero conservaban la misma tendencia, indicando ello que el pavimento va perdiendo sus características cuando se exponen a las microondas por mucho tiempo y en forma repetida.
Conclusiones
La gran ventaja del sistema diseñado y construido para el monitoreo de temperaturas basado en termocuplas radica en su muy bajo costo comparado con el sistema de fibra óptica (relación 1:50); su precisión está en ± 4 oC, rango aceptable para procesos lentos y muestras heterogéneas como es el presente caso, donde no se requiere alto grado de exactitud y precisión. A pesar que el equipo fue diseñado y construido seleccionando, como ejemplo demostrativo, el tratamiento térmico de pavimento, se puede utilizar con materiales que se puedan tratar con microondas. Debido a que los sensores de temperatura son termocuplas, resisten la mayoría de los ambientes químicos agresivos, factor que es completamente adverso a las fibras ópticas. El sistema diseñado es modular y permite el cambio de los componentes de forma sencilla; este no es el caso del equipo de fibra óptica. El control de encendido por computador junto con el sistema de medición de temperatura permitirá a futuro implementar un sistema de control de ciclo cerrado de temperatura, ventaja que no dispone a la fecha ningún horno de microondas convencional dado el alto costo que ello implica.
Referencias
1. F. Ortiz, Y. Rojas. Diseño y construcción de un equipo para tratamiento térmico de muestras de pavimento con microondas. Trabajo de grado. Universidad Industrial de Santander. Bucaramanga. 2006. pp. 1-95. [ Links ]
2. S. Barón. Reutilización de pavimento asfáltico utilizando microondas para su acondicionamiento. Trabajo de grado. Universidad Industrial de Santander. Bucaramanga.1997.pp 1-112. [ Links ]
3. R. Correa. Secado de Polímeros con Microondas DIF-7957. Publicaciones UIS. Bucaramanga. 1997.pp 1-105. [ Links ]
4. R. Correa, O. Reyes. Las microondas (2,45GHz) en las operaciones de rehabilitación de vías, Ediciones UIS. Bucaramanga. 2007. pp. 1-117. [ Links ]
5. R. Correa, O. Reyes. Sobre el efecto térmico de las microondas (2,45 GHz) en el pavimento. Publicaciones UIS. Bucaramanga.2008. pp. 1-128. [ Links ]
6. W. Ferrer, J. Peña. Propuesta de un método de envejecimiento de asfaltos con microondas a través de un análisis comparativo con la técnica RTFO. Trabajo de grado. Universidad Industrial de Santander. Bucaramanga.1999. pp. 1-134. [ Links ]
7. P. Fuentes, D. Lázaro, D. Tibaduiza. Mejoramiento de la eficiencia energética en un proceso de destilación de agua que utiliza microondas como medio de calentamiento. Trabajo de grado. Universidad Industrial de Santander. Bucaramanga. 2003. pp.1- 121. [ Links ]
8. R. Moreno, Omaña M., G. Zambrano. Control por computador de un reactor prototipo multipropósito para la modificación de asfalto. Trabajo de grado. Universidad Industrial de Santander. Bucaramanga. 2001. pp. 1-128. [ Links ]
9. G. Roussy, J. Pearce. Foundations and industrial applications of microwaves and radio frequency fields. Ed. John Wiley & Sons. New York. 2005. pp. 3-56. [ Links ]
10. R. Meredith. Engineer's handbook of industrial microwave heating. IEE Power series. Vol. 25. 2006. pp. 34-89. [ Links ]
11. A. Metaxas, R. Meredith. Industrial microwave heating. IEE Power series. Vol. 4. 2003. pp. 67-112. [ Links ]
12. J. Liu. Case studies of microwave applicators for industrial heating processes. Ph.D.Thesis. The University of Texas at Austin. 2004. pp.1-134. [ Links ]
13. X. Wu. Experimental and theoretical study of microwave heating of thermal runaway materials. Ph.D. Thesis. Virginia Polytechnic Institute and State University. 2002. pp.1-89. [ Links ]
14. B. McConell. A coupled heat transfer and electromagnetic model for simulating microwave heating of thin dielectric materials in a resonant cavity. MSc. Thesis. Virginia Polytechnic Institute and State University. 1999. pp. 45-97. [ Links ]
(Recibido el 5 de febrero de 2009. Aceptado el 23 de septiembre de 2009)
*Autor de correspondencia: teléfono: + 57 + 7 + 634 40 00, ext. 2366, correo electrónico: crcorrea@uis.edu.co (R. Correa)






















