1. Introduction
Traditional PID controllers are extensively used in the industry because of their robustness and simplicity of operation 1. However, they have great drawbacks because of their limited ability to correct system uncertainties, parameter variations, and external disturbances.
In situations in which traditional classic control schemes are impractical or impossible, such as processes that are complex, non-linear or have inaccuracies in the model 2, fuzzy controllers have demonstrated to be effective through several studies 3. Consequently, diverse fuzzy controllers have been developed, such as fuzzy sliding mode controllers 4, T-S fuzzy controllers 5, state feedback fuzzy controllers 6)(7, output feedback fuzzy controllers 8)(9, fuzzy PI controllers 10, and fuzzy PD controllers 11)(12.
Fuzzy PID controllers (FPID) have three inputs and a three-dimensional rule base, which makes defining the controller rules complex. To prevent this problem, different variants of FPID controllers have been proposed, such as those shown in 13)(15. In these studies, the adjustment of the PID controller gains is performed dynamically through a fuzzy system, or the controllers proposed in 16, which present schemes with two- and one-dimensional rule bases working in parallel.
Nevertheless, two-input FPID controllers (FPI+D and FPD+I) have a proper structure and the most practical use as they require only a set of two-dimensions fuzzy rules and can use the well-known tuning process of traditional PID controllers. Thus, it is the most popular type of FPID controller used in various studies and applications 17. Several approaches have been presented to adjust the scale factors in the different configurations of two-input FPID controllers, such as self-tuning 18, trial and error 19, saturation-based tuning methods 20, and using genetic algorithms 21.
In all types of PID and FPID controllers, when saturation exists in the control signal, a degradation of system performance occurs because of the integral action of the controller, a phenomenon known as windup. This phenomenon causes large settling times in the output signal and even instability of the system if it is unstable in an open loop because the closed loop is broken 22. This degradation can be corrected with the use of different conventional anti-windup (AW) schemes, as shown in 23)(24, or with AW schemes based on fuzzy logic, as shown in 25)(26. Conventional AW methods include the use of a limited integrator, conditional integration, and tracking back calculation method. Tracking back calculation is the most commonly used method to prevent integral windup 27.
We cannot directly use traditional PID controller tuning methods when conventional AW schemes such as tracking back calculation are used in FPID controllers or their two-input variants. The reason is that the overall gain of the system is increased and causes an oscillatory and even critically stable behavior in the controlled variable. Recent studies have shown that the gain of the FPID controller must be smaller than that of the conventional PID controller 28, even in controllers without an AW system, to prevent the controller’s inherent saturation 20.
With this adjustment in FPID controllers or their two-input variants, the output scaling factor is reduced and the tracking time constant is augmented. Consequently, the system presents more bounded oscillations in the steady state of the response, but the transient response is slower.
Motivated by this effect and the works mentioned above, this study develops an approach to fuzzy scheduling, both the output scaling factor and the tracking time constant, based on system error and uses these parameters to adjust a fuzzy PD+I controller with an AW system based on tracking back calculation (FPD+I AW).
The proposed method schedules the output scaling factor and the tracking time constant according to the system error and maintains a faster transient response of the system while bounded the oscillatory behavior in the controlled variable. To validate the method, the proposed controller was used to control the speed of a Micro-switch DC motor model 22VM81-020-5 coupled with an analogue tachometer. Data acquisition was developed with a National Instruments board model NI USB-6212. The response of the proposed fuzzy PD+I controller with AW system based on tracking back calculation and fuzzy scale factor scheduling (FPD+I AW-FSFS) was compared with those of fuzzy PD+I controllers with AW system based on tracking back calculation with static values of fuzzy scale factors in unbounded and bounded versions.
All tests were performed using Matlab and Simulink software in conjunction with Real Time Workshop and Fuzzy Logic Toolboxes, under conditions of constant load, eccentric load and varying load.
2. PID AW controller tuning
In the conventional PID controller with tracking back calculation anti-windup system (PID AW), shown in Figure 1, control output is described in the frequency domain by Eq. (1)
where
is the saturated output. To tune the PID AW controller, the gains
Kp
,
Kd
, and
Ki
are adjusted by the method of Tyreus and Luyben, and the term μ of the tracking time constant, must satisfy the condition shown in Eq. (2):
The values of the calculated gains are presented in Table 1
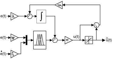
3. FPD+I AW controller gain analysis
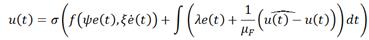
For the FPD+I AW controller, as shown in Figure 2, control signal u(t) is determined by Eq. (3), where
and
are the scaling factors for the proportional and derivative inputs, respectively,
is the integral gain,
is the output scaling factor, and
is the fuzzy tracking time constant.
The non-linear function
can acts as a sum in a lineal input-output mapping 29)(30 if the control surface is linear. Thus, Eq. (3) can be linearly approximated in the frequency domain as Eq. (4):
By comparison, Eqs. (1) and (4) are related in the way shown in Eqs. (5-8):
4. FPD+I AW controller implementation and tuning
Fuzzy controller has two inputs, namely, error, which is denoted as e(t) and its derivative e(t), and one output, which is denoted as u(t).The linguistic values used for both inputs and output are shown in Eq. (9):
Each input has seven fuzzy sets, which define 49 fuzzy rules, as shown in Table 2.
Inputs and outputs are normalized at intervals (-1,1) as shown in Figure 3.
4.1. Adjusting the scaling factors for the unbounded version of the controller
The Micro-switch direct current motor model 22VM81-020-5 has a maximum speed of 10,000 °/sec. Therefore, the maximum error that can occur is ±10,000 °/sec, and the scaling factor
is defined as shown in Eq. (10).
From Eqs. (5-8) and (10) and the gains calculated in Table 1, the scaling factors for inputs
and
and output
, as well as the fuzzy tracking time constant, were calculated. Table 3 shows the values calculated.
With this adjustment, the transient response of the system is faster but presents an oscillatory and even critically stable behavior in the steady state response as shown in Figure 4.
4.2. Adjusting the scaling factors for the bounded version of the controller
The output scale factor
must be bounded in order to avoid an oscillatory and even critically stable behavior in the controlled variable because of the injected signal in the AW loop. The output scale factor 𝜎 must be almost T
i
times lower in systems with saturation, as shown in Eq. (11), to limit the global gain and achieve stability in the output signal 28. Therefore,
Table 4 presents the values calculated for the FPD+I AW bounded controller, where the output scale factor 𝜎 is T
i
times lower and the fuzzy tracking time
is
times greater than that in the unbounded controller. With this adjustment, the system presents more bounded oscillations in the steady state response, but the transient response is slower as shown in Figure 5.
5. FPD+I AW-FSFS controller
As previously shown, the FPD+I AW unbounded controller has a fast transient response because of the high value in the output scale factor
. However, this factor scale is responsible to the system has an oscillatory behavior at steady state.
In the same manner the output scale factor reduces the fuzzy tracking time constant
, which decreases the response smoothness because of the resetting of the controller’s integral part. Moreover, the FPD+I AW bounded controller has a slow transient response because the gain of the output scale factor is reduced, thereby reducing the oscillatory behavior in the steady state.
The proposed FPD+I AW-FSFS controller uses a second fuzzy controller called the scale factor scheduling fuzzy controller, which adjusts the gains of the output scale factor
and the tracking time constant
according to the actual error, as shown in Figure 6. With this approach, having a fast transient response while reducing the oscillatory behavior in the steady state is possible, thus improving the global performance of the system.


Figure 6 Output scale factor
and factor
of the fuzzy tracking time constant adjusted by the fuzzy scale factor scheduling controller according to the actual error
The structure of the FPD+I AW-FSFS controller with an AW system based on tracking back calculation and fuzzy scale factor scheduling is illustrated in Figure 7.
6. FPD+I AW-FSFS controller test
An FPD+I AW-FSFS controller adjusted and configured by the proposed approach is used to control the speed of a Micro-switch DC motor model 22VM81-020-5 coupled with an analogue tachometer in three different scenarios. Data acquisition is conducted with a National Instruments board model NI USB-6212.
The performance of the FPD+I AW-FSFS controller is compared with the responses of the fuzzy PD+I with an AW system based on tracking back calculation controllers (FPD+I AW) in bounded and unbounded versions. In all tests, the motor had an initial speed of 0°/sec and is set to the reference speed of 10,000°/sec. In these tests, the ITAE performance index is used. The percentage of maximum overshoot, peak time tp, rise time tr, and settling time ts, which uses the criterion of 2%, are also shown.
6.1 Tests with constant load
Figure 8 and Table 5 show that the global performance of the FPD+I AW-FSFS controller is superior to that of the FPD+I AW unbounded and FPD+I AW bounded controllers, and that it has a better ITAE performance index.
The FPD+I AW-FSFS controller exhibits greater overshoots than the FPD+I unbounded and FPD+I bounded controllers. However, data demonstrate that the reset and settling times of the FPD+I AW-FSFS controller are shorter, and thus its global performance is increased.
The FPD+I AW-FSFS controller also presents shorter times in the steady state response and has more bounded oscillations, which also help to increase its global performance.

Figure 8 Comparative responses of the FPD+I AW unbounded, FPD+I AW bounded, and FPD+I AW-FSFS controllers with constant load
6.2 Tests with eccentric load
The performance of the FPD+I AW-FSFS controller is compared with the response of the same controllers used in subsection 6.1, but an eccentric load is used throughout the test.
Figure 9 shows that the performance of the FPD+I AW-FSFS controller is superior to that of the FPD+I AW unbounded and FPD+I AW bounded controllers by compensating the eccentric load.
Moreover, Figure 9 and Table 6 indicate that the FPD+I AW-FSFS controller exhibits a slightly faster response and has less overshoot in the transient state than the FPD+I AW unbounded controller. The FPD+I AW-FSFS controller also presents shorter times in the steady state response, thus increasing its global performance.
Table 6 Comparative responses of the FPD+I AW unbounded, FPD+I AW bounded, and FPD+I AW-FSFS controllers with eccentric load
6.3. Test with load variations
The performance of the FPD+I AW-FSFS controller is compared with the response of the same controllers used in subsection 6.1 by applying a load variation at ten seconds. Based on Table 7 and Figure 10, the FPD+I AW-FSFS controller clearly displays superior performance to the FPD+I AW unbounded and FPD+I AW bounded controllers by compensating for the load variation more rapidly and with more bounded oscillations observed.
The comparison results shown in Figure 10 demonstrate that the FPD+I AW-FSFS controller has a slightly faster response when trying to compensate for the load variation.

Figure 10 Comparative responses of the FPD+I AW unbounded, FPD+I AW bounded, and FPD+I AW-FSFS controllers with load variations
7. Stability analysis
Stability analysis is conducted using the linguistic trajectory method proposed in 31. This method is valid for bi-dimensional systems and is based on plotting the closed-loop trajectory over a state space diagram, which shows the partition induced by the set of rules 32.
Figures 11(a) and 11(b) shown that under constant and eccentric loads, the dynamic response of the systems with the proposed controller, rapidly converges to the linguistic variable zero (z) in both error and its derivative.


Figure 11 Linguistic trajectory of the FPD+I AW-FSFS controllers with a) constant load and b) eccentric load
The pathways are similar in both cases, thus satisfy the condition shown in Eq. (12):
Figure 12 shows that the pathway is different when disturbances or a load variation is applied. Nevertheless, the error and its derivate again converge to the linguistic variable zero (z). This finding implies that the system is BIBO stable, as the output is bounded in the presence of bounded disturbances in the input signal. Therefore, satisfy the condition shown in Eq. (13)
8. Conclusions
This paper presents a new method for dynamically adjusting scale factors in fuzzy PD+I with an AW system based on tracking back calculation controllers (FPD+I AW).
Using the proposed method for dynamically adjusting scale factors, the augmenting of the overall gain of the system was achieved in the transient response. Thus, the system responded faster, and the limiting of the overall gain of the system was achieved in the steady state. Thus, the presence of the oscillatory behavior or even the critically stable behavior in the controlled variable was avoided. The proposed method for dynamically adjusting scale factors was used to compare the performance of the FPD+I AW-FSFS controller with the response of the FPD+I AW unbounded and FPD+I AW bounded controllers, all with AW systems based on tracking back calculation.
All tests were conducted using Matlab and Simulink software in conjunction with Real Time Workshop and Fuzzy Logic Toolboxes under conditions of constant load, varying load, and eccentric load. The FPD+I AW-FSFS controller showed the best global performance in all cases.
A stability analysis of the proposed controller in more complex or coupled systems, such as a robot manipulator or chemical processes, can be studied further








































