Services on Demand
Journal
Article
Indicators
-
Cited by SciELO -
Access statistics
Related links
-
Cited by Google -
Similars in
SciELO -
Similars in Google
Share
Innovar
Print version ISSN 0121-5051
Innovar vol.18 no.31 Bogotá Jan./June 2008
Constantino García Acebrón*, Rodolfo Vázquez Casielles** & Víctor Iglesias Argüelles***
* Profesor asociado en la Universidad de Oviedo (España); forma parte del área de Comercialización e Investigación de Mercados de dicha universidad. Doctor en Administración de Empresas, Universidad de Oviedo. Correo electrónico: cgarciaa@uniovi.es
** Catedrático en la Universidad de Oviedo (España); forma parte del área de Comercialización e Investigación de Mercados de dicha universidad. Doctor en Ciencias Económicas y Empresariales, Universidad de Oviedo. Correo electrónico: rvazquez@uniovi.es
*** Profesor titular en la Universidad de Oviedo (España); forma parte del área de Comercialización e Investigación de Mercados de dicha universidad. Doctor en Ciencias Económicas y Empresariales, Universidad de Oviedo. Correo electrónico: viglesia@uniovi.es
Resumen
El presente artículo tiene por objeto profundizar en la conceptuación del valor percibido. Adoptando una estructura multidimensional, hemos tratado de contrastar cuál de los dos modelos (reflexivo o formativo) se adecúa mejor al valor percibido. También hemos analizado si los conceptos obtenidos a partir de las escalas reflexiva y formativa son equivalentes y, por tanto, si existen diferencias significativas entre ellos. El análisis empírico se ha realizado en el segmento de clientes industriales de electricidad y de gas natural en el mercado energético liberalizado español.
Palabras clave:
Valor percibido, modelo reflexivo, modelo formativo, clientes industriales, mercado energético liberalizado.
Abstract
The present article was aimed at going deeper into the concept of perceived value. By adopting a multidimensional structure we tried to contrast which of the two models (reflexive or formative) best suited the concept of perceived value. We also analysed whether the concepts obtained from the reflexive and formative scales were equivalent and, therefore, whether there were significant differences between them. The segment consisting of industrial clients for electricity and natural gas in the Spanish liberalised energy market was subjected to empirical analysis.
Key words:
Perceived value, reflexive model, formative model, industrial client, liberalised energy market.
Résumé
Cet article vise à approfondir le concept d´appréciation de la valeur perçue. En partant d´une structure multidimensionnelle, nous avons essayé de vérifier lequel des deux modèles (réflexif ou formatif) est celui qui s´ accommode le mieux à la valeur perçue. Nous avons aussi analysé si les concepts obtenus à partir des échelles réflexive et formative sont équivalents ou non, et, par conséquent, s´il existe ou non entre eux des différences significatives. L´analyse empirique porte sur un segment de clients industriels appartenant aux secteurs de l´énergie électrique et du gaz naturel sur le marché énergétique libéralisé espagnol.
Mots clé:
Valeur perçue, modèle réflexif, modèle formatif, clients industriels, marché énergétique libéralisé.
Resumo
O presente artigo tem como objetivo um aprofundamento na conceitualização do valor percebido. Adotando uma estrutura multidimensional, tratamos de contrastar qual dos dois modelos (reflexivo ou formativo) adéqua-se melhor ao valor percebido. Analisamos também se os conceitos obtidos a partir das escalas reflexiva e formativa são equivalentes e, portanto, se existem diferenças significativas entre eles. A análise empírica foi realizada no segmento de clientes industriais de eletricidade e de gás natural no mercado livre energético espanhol.
Palavras-chave:
Valor percebido, modelo reflexivo, modelo formativo, clientes industriai, mercado energético livre.
1. Introducción
Una de las primeras definiciones de valor percibido que ha tenido un protagonismo fundamental en investigaciones posteriores fue la de Zeithaml (1988), quien plantea la valoración global del cliente sobre la utilidad de un producto o servicio basada en las percepciones de lo que recibe y lo que entrega a cambio. Esta definición ha sido objeto de diversas matizaciones, sobre todo en lo que se refiere a los componentes del valor, la subjetividad en las percepciones de cada cliente, la referencia de las ofertas competidoras, la inclusión del comportamiento del cliente y el carácter temporal y dinámico (por ejemplo, Woodall, 2003; Ulaga y Eggert, 2006), pero manteniendo siempre cuatro elementos comunes: a) el valor percibido está formado por múltiples componentes tanto cognitivos (conocimientos, significados o creencias del cliente) como afectivos (emociones, sentimientos y estados de ánimo del cliente); b) las percepciones del valor son subjetivas; c) la importancia de la competencia debida a que el cliente percibe el valor de la oferta de una empresa en comparación con la oferta de la competencia; y d) el valor percibido es un balance entre lo que el cliente recibe y lo que entrega a cambio.
Para conceptuar el valor percibido, las investigaciones empíricas se han guiado por dos métodos (Lin et al., 2005), evolucionando desde la perspectiva unidimensional hacia la multidimensional. El primer método mide globalmente las percepciones del cliente sobre lo que recibe y lo que entrega a cambio (Cronin et al., 1997; Patterson y Spreng, 1997; Grewal et al., 1998; Brady y Robertson, 1999; Sweeney et al., 1999; Varki y Colgate, 2001; Baker et al., 2002). La perspectiva unidimensional no puede discernir la naturaleza compleja del valor percibido (Lin et al., 2005), y se necesita una medida más sofisticada para comprender cómo los clientes valoran los productos y servicios (Sweeney y Soutar, 2001). El segundo método considera el valor percibido como un constructo multidimensional, y lo mide como un factor latente a partir de diversas dimensiones vinculadas con los beneficios (lo que el cliente recibe) y los sacrificios monetarios o no monetarios (lo que el cliente entrega). Calidad, flexibilidad, confianza, precio, tiempo, esfuerzo, retorno de la inversión, valor económico, respuesta emocional, valor social, beneficios relacionales, reputación, son algunas de las dimensiones utilizadas en las investigaciones. Este segundo método es propuesto en investigaciones como las de Sheth et al. (1991), Ruyter et al. (1997), Lapierre (2000), Mathwick et al. (2001), Robinette et al. (2001), Sweeney y Soutar (2001), Martín (2001), Petrick (2002), Lam et al. (2004), Lin et al. (2005), Moliner et al. (2005), Ulaga y Eggert (2006). No obstante, analizando estos trabajos, se puede decir que no existe consenso a la hora de concretar los factores que integran el constructo multidimensional, ni siquiera evidencia alguna de que sean los mismos en todo caso y situación. Todo ello implica que se ve dificultada la comparación de los resultados de las investigaciones que sobre el valor percibido se han realizado. En este sentido, Woodall (2003) declara que el concepto de valor percibido por el cliente se encuentra en una etapa aún distante de ser consensuado. Así, González- Gallarza y Gil (2006) afirman que existe una cierta inconsistencia en el desarrollo teórico y conceptual de la noción, debida por un lado a una acusada polisemia del término valor y a una difícil delimitación respecto a otros constructos. Dichas autoras manifiestan que estamos aún en una etapa de desarrollo metodológico y de medición del valor.
Teniendo en cuenta lo anterior, y con el objeto de analizar la compleja naturaleza del valor percibido desde una óptica más completa que la proporcionada por la visión unidimensional, hemos considerado el estudio del valor percibido como un constructo multidimensional. Y desde esta perspectiva, nos hemos planteado si la estructura de este constructo se identifica en mayor medida con un modelo reflexivo o con un modelo formativo a partir de sus antecedentes. En este punto es donde surge el objetivo fundamental de esta investigación: profundizar en la conceptuación multidimensional del constructo valor percibido, contrastando su naturaleza formativa o reflexiva. La diferencia es importante no sólo a nivel empírico por dar lugar a diferentes estimaciones del valor percibido, sino también a nivel teórico por las diferentes implicaciones conceptuales de ambos enfoques. Existen en la literatura numerosos análisis empíricos del valor percibido tomando como referencia, por ejemplo, servicios relacionados con las tecnologías de la información, supermercados, centros comerciales, telefonía móvil, instituciones de educación, servicios financieros y sobre todo, servicios relacionados con el turismo. Por ello, consideramos una novedad que en este documento se contraste empíricamente la idoneidad del modelo reflexivo frente al formativo en un segmento como es el de clientes industriales de electricidad y de gas natural en un mercado energético liberalizado. En este contexto nos planteamos varias preguntas: ¿Tiene el valor percibido por el cliente industrial una estructura multidimensional reflexiva pudiendo ser sus indicadores reflexivos la calidad percibida, imagen de marca percibida, beneficios relacionales y sacrificios percibidos? ¿Tiene el valor percibido por el cliente industrial una estructura multidimensional formativa pudiendo ser sus antecedentes la calidad percibida, la imagen de marca percibida, los beneficios relacionales y los sacrificios percibidos? ¿Existen diferencias significativas entre el concepto obtenido a partir de la escala reflexiva y el obtenido a partir de la escala formativa? Y por último, ¿cuál de los dos modelos (reflexivo o formativo) ajusta mejor?
2. Modelo conceptual e hipótesis
Lin et al. (2005) defienden desde los puntos de vista teórico y empírico la naturaleza multidimensional de segundo orden y formativa del valor percibido. Argumentan desde el marco teórico, que el valor percibido cumple las recomendaciones de Jarvis et al. (2003) y que se basan en: a) la dirección de la causalidad en el constructo por medir, b) la intercambiabilidad de los indicadores o dimensiones, c) la independencia o no asunción de correlaciones entre los indicadores, y d) la diferente estructura nomológica de los indicadores del constructo.
Para llevar a cabo este análisis empírico hemos tomado como referencia las dimensiones de calidad percibida, imagen de marca percibida, beneficios relacionales y sacrificios percibidos al cambio (ver figura 1). El suministro de energía eléctrica y de gas natural a clientes industriales da lugar a un elevado número de transacciones cliente-proveedor donde las connotaciones de calidad funcional y técnica desempeñan un papel relevante. Además, las principales empresas que operan en la oferta de servicios energéticos en España, constituyen grandes grupos empresariales de contrastada experiencia en el sector, que estaban asentadas en determinadas áreas geográficas y cuyas marcas les podrían aportar un valor añadido frente a nuevos entrantes. Por otra parte, desde una perspectiva de marketing relacional, característica de los servicios energéticos que se analizan en esta investigación, los clientes relacionales podrían buscar algo que complemente al producto básico para cubrir sus necesidades de valor, entendiendo por necesidades de valor el valor total creado en una oferta, y otros recursos y actividades que surgen de la relación y que son deseadas por el cliente. Por último, los sacrificios percibidos constituyen un elemento fundamental dentro del concepto de valor y del balance que existe entre lo que el cliente recibe y lo que entrega a cambio.
Según el enfoque reflexivo, el valor percibido es una variable latente común de la calidad percibida, imagen de marca percibida, beneficios relacionales y sacrificios percibidos. Las empresas que alcanzan éxito en estrategias de mejora del valor percibido, lo hacen cuando consiguen simultáneamente aumentar los cuatro factores mencionados anteriormente. Estos cuatro componentes están relacionados y la información que comparten es la que permite medir el valor percibido. Según el segundo enfoque (modelo formativo), la relación entre los cuatro componentes es más tenue. La empresa puede alcanzar éxito en alguno de ellos pero no necesariamente en otros. El valor percibido es el fruto de la agregación de componentes, y valores elevados en uno o varios componentes pueden compensar valores bajos en otros; es decir, este segundo enfoque corresponde con una visión compensatoria entre componentes (antecedentes). Considerando los dos enfoques que implican diferentes concepciones sobre la medición del valor percibido, podemos plantearnos si las escalas finalmente obtenidas ofrecen resultados similares o si, por el contrario, hay diferencias significativas entre ellas.
Teniendo en cuenta todo lo anterior, las hipótesis alternativas planteadas son las siguientes:
H1 : El valor percibido por el cliente es un concepto reflexivo. Las dimensiones calidad percibida, imagen de marca percibida, beneficios relacionales y sacrificios percibidos son indicadores reflexivos de este concepto.
H2 : El valor percibido por el cliente es un concepto formativo. La calidad percibida, la imagen de marca percibida, los beneficios relacionales y los sacrificios percibidos son antecedentes de este concepto.
H3 : El concepto obtenido a partir de la escala reflexiva es equivalente al obtenido a partir de la escala formativa. No hay diferencias significativas entre ellos.
3. Metodología de la investigación
En primer lugar, llevamos a cabo una investigación exploratoria utilizando la técnica cualitativa de entrevistas en profundidad a directivos responsables de contratación del suministro energético. Ello facilitó conocer las decisiones de compra y aspectos más valorados por los clientes de diversas organizaciones. Ello, conjuntamente con la revisión de la literatura, permitió delimitar los objetivos de la investigación. En relación con el diseño del cuestionario, las escalas de medida utilizadas para recoger información se obtuvieron a partir de la revisión bibliográfica. El cuestionario inicial se sometió a la revisión de expertos académicos y a la opinión de varios directivos de empresas, dando lugar al cuestionario final que se indica en el Anexo de este documento.
3.1 Muestra y obtención de datos
Para contrastar las hipótesis propuestas se recogieron datos de empresas que son clientes industriales de electricidad y de gas natural en la España peninsular. Se procedió al envío de 3.035 cuestionarios personalizados entre octubre de 2004 y abril de 2005. El marco muestral está formado por empresas cuyo consumo es superior a 1 GWh/año de electricidad o más de 11,62 GWh/año de gas natural, y que constituyen una población de 37.234. El procedimiento de muestreo fue por cuotas según los niveles de consumo energéticos, por juicios o discrecional y por conveniencia en función de la disponibilidad y acceso directo a los entrevistados. Para la identificación y selección de las empresas a las que se enviarían los cuestionarios se utilizaron diversas bases de datos.
El segmento de mercado considerado es el que a efectos legales ha quedado liberalizado progresivamente desde 1999 en el caso de la electricidad y desde 2002 en el caso del gas natural. Estos clientes han sido elegidos porque forman un segmento importante de mercado sobre el que las compañías comercializadoras de electricidad y gas natural están ejerciendo un esfuerzo comercial elevado de atención al cliente adquiriendo especial relevancia las estrategias basadas en el marketing relacional. En este sentido, la Comisión Nacional de la Energía ha señalado que se observan diferentes comportamientos entre el segmento de mercado que se analiza en este artículo y el resto del mercado. Por ello, la evolución del nivel de competencia en el sector energético ha modificado la orientación de las empresas oferentes, sobre todo, en lo que a comercialización se refiere. En la actualidad, las ofertas de servicios energéticos contemplan, además del servicio básico de suministro energético, un conjunto relevante de servicios facilitadores y de apoyo. Se obtuvieron 326 respuestas con cuestionarios completos y utilizables (el ratio de respuesta alcanzó el 10,9%). Las respuestas varían según el tipo de consumo de los clientes (60% electricidad y 40% gas natural), el tiempo de permanencia con su actual suministrador de electricidad y gas natural (<1 año, 9%; 1-2 años, 17%; 3-4 años, 10%; > 4 años, 64%), y causas de cambio de suministrador (precio, 77,6%; insatisfacción, 7,8%; beneficios relacionales, 6,0%; calidad, 5,2%; valor de marca, 0,9%; otros, 2,5%). Por otra parte, se obtuvieron 11 suministradores de energía diferentes. El test del sesgo del no respondente, siguiendo a Armstrong y Overton (1977), dio un resultado adecuado ya que en la prueba t de igualdad de medias no se obtuvieron diferencias significativas entre las 20 primeras respuestas y las 20 últimas, para ninguna de las variables consideradas.
3.2 Escalas de medida
El cuestionario utilizado integraba seis secciones. La primera se refería a las variables de clasificación, como tipo de consumo (electricidad o gas natural), tiempo de permanencia con el suministrador actual y, en su caso, las causas de cambio de suministrador. El resto de secciones medían el valor percibido, la calidad percibida, la imagen de marca percibida, los beneficios relacionales y los sacrificios percibidos, utilizando, en todos los casos, escalas de Likert de 1 a 7 (desde total desacuerdo hasta total acuerdo). El concepto de valor percibido fue medido a través de una escala unidimensional con 6 ítemes adaptados de Levesque y McDougall (1996); Cronin et al. (1997); Patterson y Spreng (1997); Grewal et al. (1998); Sweeney et al. (1999); Brady y Robertson (1999) y Baker et al. (2002). El concepto de calidad percibida fue medido a través de una escala con 7 ítemes adaptados de Parasuraman et al. (1985), Albrecht y Zemmkell (1985) y Grönroos (1990). La imagen de marca percibida fue medida a través de 4 ítemes adaptados de Grönroos (1990), Keller (1993), Park y Srinavasan (1994), Cobb-Walgren et al. (1995) y Lassar et al. (1995). Para los beneficios relacionales se tomaron 13 ítemes adaptados de escalas utilizadas por Grönroos (1990), Barnes (1994), Berry (1995), Li y Dant (1997), Young et al. (1996) y González-Hernando et al. (2003). Y en la medida de los sacrificios percibidos se utilizaron 3 ítemes adaptados de estudios de Sweeney et al. (1999), Cronin et al. (2000), Teas y Agarwal (2000), Brucks et al. (2000) y Schaeffer et al. (2000).
4. Estimación de los modelos de medida y contraste de hipótesis
Se utilizó el análisis factorial confirmatorio (CFA) en dos pasos para analizar el ajuste de los modelos de medida: en primer lugar, contrastamos cada escala de medida (valor percibido, calidad percibida, imagen de marca percibida, beneficios relacionales y sacrificios percibidos); y en segundo lugar, contrastamos los modelos reflexivo y formativo del valor percibido planteando un modelo que incluya el valor percibido medido a partir de la escala reflexiva y el valor percibido medido considerando los valores obtenidos en la escala formativa. Adicionalmente, utilizamos una medida directa del valor percibido que no sirvió para comparar las capacidades explicativas de los dos enfoques propuestos. Se observó si existía validez discriminante entre ambos conceptos. También analizamos el ajuste de los modelos con los datos, la validez convergente, la validez discriminante y la fiabilidad compuesta. Los criterios para los valores de un ajuste global adecuado de las escalas de medida se han tomado a partir de Hair et al. (1999), el de la fiabilidad según Bagozzi y Yi (1988); el de la validez convergente a partir de Steemkamp y Trip (1991); y el de la validez discriminante según Anderson y Gerbing (1988).
4.1 Modelo de medida reflexiva del valor percibido
La escala de medida está basada en las utilizadas para las cuatro dimensiones propuestas: calidad percibida, imagen de marca percibida, beneficios relacionales y sacrificios percibidos ya comentadas en apartados anteriores. El análisis de este modelo reflexivo se ha realizado considerando los indicadores de los respectivos factores una vez comprobados sus ajustes, y en el caso de factores de segundo orden (calidad percibida y beneficios relacionales), éstos se han simplificado a partir de las medias aritméticas de los indicadores depurados de cada una de sus dimensiones respectivas. Los resultados obtenidos de las correspondientes estimaciones se exponen en la figura 2 y en la tabla 1.

En las medidas de ajuste absoluto, el residuo cuadrático medio (RMSR) es inferior a 0,08; el error de aproximación cuadrático medio (RMSEA) también es inferior a 0,10 y el índice de bondad del ajuste (GFI) supera el valor 0,90. En cuanto a las medidas de ajuste incremental, los índices del ajuste normal (NFI) y el índice de ajuste comparado (CFI) superan el valor 0,90. El índice ajustado de bondad de la adaptación (AGFI) obtiene un valor de 0,847. Como consecuencia de los resultados obtenidos, se puede aceptar el ajuste de la escala de medida del valor percibido a través de cuatro factores: calidad percibida, imagen percibida, beneficios relacionales y sacrificios percibidos. La fiabilidad compuesta de las escalas de los factores, así como su validez convergente, ya han sido verificadas con anterioridad. Se indican en la tabla 2 los valores que resultan del análisis de la validez discriminante. La validez discriminante de los factores queda justificada ya que el intervalo de confianza alrededor de las correlaciones entre factores no contiene el valor 1.

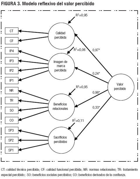
Una vez verificados el ajuste de la escala de medida y el ajuste de la estructura interna de la medición, se analizó el ajuste del factor de segundo orden denominado valor percibido. Los resultados obtenidos se indican en la figura 3 y en la tabla 3. En las medidas de ajuste absoluto, el residuo cuadrático medio (RMSR) es inferior a 0,08; el error de aproximación cuadrático medio (RMSEA) es inferior a 0,10 y el índice de bondad del ajuste (GFI) supera el valor de 0,90. El test χ2, aunque no es relevante por el tamaño de la muestra, alcanza el valor de 188, y el coeficiente AIC toma un valor de 64. En cuanto a las medidas de ajuste incremental, el índice de ajuste comparado (CFI) y el índice de Bentler- Bonett no normado (NNFI) toman valores superiores a 0,90. Como consecuencia de los resultados obtenidos, se puede aceptar el ajuste del factor de segundo orden denominado valor percibido. En la tabla 4 se indican los resultados del ajuste de la estructura interna para el factor de segundo orden del valor percibido.



Los valores del poder explicativo (R2) para los factores calidad percibida y beneficios relacionales obtuvieron valores elevados (ver tabla 4). Los coeficientes de regresión estandarizados que relacionan los factores calidad percibida y beneficios relacionales con el factor de segundo orden valor percibido superan el valor de 0,50, mientras que los correspondientes a los factores imagen percibida superan el valor de 0,24; no obstante, todos son significativos con valores-t superiores a 1,96. Por todo ello, se puede aceptar el ajuste de la estructura interna de la escala de medida del valor percibido a partir de sus dimensiones: calidad percibida, imagen percibida, beneficios relacionales y sacrificios percibidos. Se acepta en definitiva la hipótesis H1, puesto que dichas dimensiones son indicadores reflexivos del valor percibido. No obstante, los bajos poderes explicativos de dos de las dimensiones nos aconsejaron adoptar los resultados con prudencia y analizar si el modelo formativo adoptaría un mejor comportamiento.
4.2 Modelo de medida directa del valor percibido
En este modelo, la medida directa del valor percibido fue realizada a través de una escala unidimensional de seis indicadores. No obstante, a partir del CFA se detectó la presencia de dos factores subyacentes: uno que vincula el valor percibido con el esfuerzo, tiempo y costes monetarios empleados para el uso del servicio, que denominamos valor percibido relativo a los sacrificios, y el otro, con la valoración global del servicio y de los beneficios obtenidos, que denominamos beneficios percibidos. De este modo, sus fiabilidades compuestas fueron 0,94 y 0,87 (ver tabla 5). Las cargas de los indicadores fueron todas significativas y mayores de 0,60. Por otra parte, de acuerdo con el criterio de validez discriminante, el intervalo de confianza alrededor de la correlación entre constructos latentes no incluyó el valor 1. Consecuentemente, revisamos la relación estructural del valor percibido: los índices de ajuste son adecuados (RMSR = 0,022, RMSEA = 0,052, NNFI = 0,988, CFI = 0,993 y GFI = 0,973), los coeficientes estandarizados de las relaciones causales fueron 0,87 y 0,90 (ver tabla 5), y las R2 para ambos constructos fueron relevantes (0,76 y 0,80). Estos resultados demuestran que el modelo estructural para el valor percibido ajusta de forma adecuada.

4.3 Modelo de medida formativa del valor percibido
Una vez verificado el ajuste de la escala de medida directa del valor percibido, se analizó el ajuste del modelo del valor percibido basado en los antecedentes o escala formativa del valor percibido (ver figura 4). Se tomó como referencia el criterio de la escala formativa de las medidas observables teniendo en cuenta las consideraciones de Jarvis et al. (2003) que establecen una escala formativa donde los antecedentes, variables observables o dimensiones convergen a través de una escala formativa hacia el factor de estudio (valor percibido), teniendo en cuenta que éste se puede medir directamente. La necesidad de incluir al menos dos indicadores reflexivos implica la utilización de una medida directa. Por otra parte, se fijó la varianza D del valor percibido a cero; de este modo logramos que el valor percibido obtenido de la escala formativa se corresponda exactamente con el valor percibido obtenido a partir de su medida directa.
Este modelo da como resultado un ajuste (ver tabla 6) que podemos dar por aceptable con ciertas salvedades; por una parte con unos valores de RMSR y de RMSEA por debajo de los límites recomendados, y por otra, con CFI y NNFI superiores a 0,90. No obstante, GFI no alcanza el valor recomendado. El test χ2 dio un valor de 374 y el coeficiente AIC tomó un valor de 92. Los coeficientes estándares son significativos con valores- t superiores a 1,96 y cargas estandarizadas superiores a 0,50, salvo los que relacionan el valor percibido con la imagen percibida y los sacrificios percibidos que incumplen ambas condiciones (ver tabla 7).


Las cargas explicativas (R2) de los factores dependientes fueron 0,79 y 0,70. Por todo ello, consideramos que se puede aceptar el modelo formativo propuesto con salvedades, y por tanto corroborar parcialmente la hipótesis H2 por la que se planteaba como antecedentes del valor percibido a la calidad percibida, la imagen percibida, los beneficios relacionales y los sacrificios percibidos.
El siguiente paso consiste en analizar la hipótesis H3 cuyo enunciado es: el concepto obtenido a partir de la escala reflexiva (calidad percibida, imagen de marca percibida, beneficios relacionales y sacrificios percibidos) es equivalente al obtenido a partir de la escala formativa; no hay diferencias significativas entre ellos.
Para ello, se plantea el modelo de la figura 5 y se analiza si el valor percibido obtenido a partir de sus dimensiones (denominado valor percibido 1) tiene una correlación no discriminante con el valor percibido obtenido a partir de la escala formativa (denominado valor percibido 2). Para llevar a cabo este análisis se establecieron dos condiciones tratando de conseguir que los constructos coincidieran exactamente con los calculados previamente: a) en la parte reflexiva (valor percibido 1) se fijaron los coeficientes γij a los obtenidos en el análisis reflexivo correspondiente; y b) en la parte formativa (valor percibido 2) se fijaron los coeficientes λij y los errores del valor percibido relativo a los beneficios y el valor percibido relativo a los sacrificios, a los obtenidos en el análisis formativo de la figura 4. De este modo logramos que el valor percibido obtenido de la escala formativa (valor percibido 2) se corresponda exactamente con el valor percibido obtenido a partir del modelo de la figura 4, aun cuando no aparezcan explícitamente las relaciones causales con los antecedentes formativos.
El coeficiente de información compartida presentó un valor de 0,48, pero en el análisis discriminante el intervalo para un nivel de confianza de 95% no incluyó el valor 1: (0,420 ; 0,548). Por ello, no podemos corroborar la hipótesis H3 concluyendo que el concepto obtenido a partir de la escala reflexiva (calidad percibida, imagen de marca percibida, beneficios relacionales y sacrificios percibidos) no es equivalente al obtenido a partir de la escala formativa. Así pues, hay diferencias significativas entre ellos.
5. Comparación de modelos
Por último, se cotejaron los modelos reflexivo y formativo basándonos en la comparación de los valores de las medidas de ajuste de las escalas, los coeficientes estándares y su significación, los test χ2 y los valores del indicador AIC, así como las capacidades explicativas que ejercen ambos modelos sobre la medida directa del valor percibido.
Para contrastar esto último planteamos dos modelos que denominamos modelo reflexivo ampliado (ver figura 6) y el modelo formativo analizado (ver figura 7). El primero se trata del modelo reflexivo ya estudiado, al que le hemos incluido la medida directa. Los resultados obtenidos se indican en la tabla 8.

Como resultado de este análisis se obtuvo que el modelo formativo superaba al reflexivo ampliado en los índices CFI, RMSR y RMSEA, mientras que el reflexivo ampliado se comportó mejor en lo que respecta a NNFI, χ2 y AIC. En cuanto a las cargas explicativas (R2) resultantes a partir de los modelos formativo y reflexivo ampliado, se obtuvo un mayor poder explicativo en el modelo reflexivo ampliado para el valor relativo a los beneficios percibidos, mientras que el modelo formativo dio lugar a un mayor poder explicativo para el valor relativo a los sacrificios percibidos. Por todo ello podemos afirmar que el análisis empírico no esclarece de una forma determinante cuál de los dos enfoques o modelos conceptúa de forma más idónea al valor percibido.
6. Conclusiones, implicaciones empresariales y futuras líneas de investigación
Revisando la literatura hemos contrastado que las diversas definiciones que del valor percibido se han realizado tienen cuatro elementos en común: 1) el valor percibido está formado por múltiples componentes tanto cognitivos (conocimientos, significados o creencias del cliente) como afectivos (emociones, sentimientos y estados de ánimo del cliente), es decir, el valor percibido tiene una configuración multidimensional; 2) las percepciones del valor son subjetivas; 3) el cliente percibe el valor de la oferta de una empresa en comparación con la oferta de la competencia; y 4) el valor percibido es un balance entre lo que el cliente recibe y lo que tiene que entregar a cambio.
A priori y desde el punto de vista teórico, teniendo en cuenta las consideraciones de Lin et al. (2005), el valor percibido tiene una naturaleza multidimensional de segundo orden y formativa del valor percibido. Estos autores argumentan desde el marco teórico, que el valor percibido cumple las recomendaciones de Jarvis et al. (2003) y que se basan en: a) la dirección de la causalidad en el constructo por medir, b) la intercambiabilidad de los indicadores o dimensiones, c) la independencia o no asunción de correlaciones entre los indicadores, y d) la diferente estructura nomológica de los indicadores del constructo. No obstante, los resultados empíricos que hemos obtenido a partir de las variables consideradas (calidad percibida, imagen percibida, beneficios relacionales y sacrificios percibidos al cambio) y para el servicio y segmento de mercado considerados, corroboran que el valor percibido por el cliente puede considerarse tanto desde un enfoque reflexivo como formativo, pero ambos presentan ciertas salvedades. Esta conclusión, al igual que los resultados de otros trabajos de investigación, ponen de manifiesto que existe dificultad de conectar la literatura teórica de valor con su investigación empírica (González-Gallarza y Gil, 2006).
Los resultados de los ajustes de los modelos, de los poderes explicativos a los que dan lugar, del índice AIC y de la χ2 no determinan cuál de los dos enfoques resulta el más idóneo para conceptuar el valor percibido. En cuanto al modelo reflexivo, hemos corroborado que el valor percibido puede considerarse como un concepto latente, y que las dimensiones de calidad percibida, imagen de marca percibida, beneficios relacionales y sacrificios percibidos son indicadores reflexivos de este concepto. No obstante, dos dimensiones presentaron cargas bajas, por lo que existe dificultad de encontrar un antecedente común. Esta circunstancia apunta entonces a la posible existencia de diferenciación en las empresas en cuanto a los medios de generar valor percibido. Por otra parte, podemos determinar como válido el enfoque formativo, pero en este caso es preciso considerar las salvedades basadas en la no significación de dos de los antecedentes.
Hay que tener en cuenta que utilizar una escala formativa o reflexiva es una decisión que hay que tomar no sólo considerando el mejor resultado empírico (por ejemplo, la capacidad explicativa) sino también atendiendo a consideraciones teóricas (enfoque holístico vs. enfoque compensatorio). Tratar la escala como formativa o reflexiva es una cuestión teórica que debe tener en cuenta el tipo de valor percibido que deseamos medir. Por ello, los resultados que podemos encontrar en estudios empíricos como este pueden ayudar a tomar la decisión adecuada, pero no han de considerarse definitivos, sino un apoyo para una decisión que ha de ser tomada principalmente con base en consideraciones teóricas.
Un enfoque compensatorio a la hora de considerar el valor percibido implica suponer que niveles bajos en uno de los componentes de este valor pueden ser compensados por niveles altos en otras dimensiones. La medición del valor percibido utilizando una escala formativa encaja muy bien con este supuesto. Sin embargo, un enfoque holístico implica una concepción del valor percibido en que el todo es más que la suma de las partes, y las distintas dimensiones del valor percibido pueden interactuar y generar un resultado mayor que el predecible mediante un enfoque compensatorio. Para aprovechar estas interacciones, la empresa debe conseguir que sus clientes perciban que se han de superar unos mínimos en todas las dimensiones, de forma que valores bajos en una de ellas no serían compensados con valores altos en otras. El enfoque es así no compensatorio. Por tanto, el enfoque holístico del valor percibido encaja mejor con una medición utilizando una escala reflexiva: el valor percibido es alto en la medida en que llega a manifestarse en todas las subdimensiones.
Por otra parte, también hemos corroborado que el concepto obtenido a partir de la escala reflexiva no es equivalente al obtenido a partir de la escala formativa, y por consiguiente, existen diferencias significativas entre ellos.
En lo que respecta a las implicaciones empresariales, desde el enfoque reflexivo, las empresas que tienen una visión holística y alcanzan éxito en estrategias orientadas al fortalecimiento del valor percibido, lo hacen cuando consiguen simultáneamente potenciar la calidad percibida, la imagen de marca percibida, los beneficios relacionales y los sacrificios percibidos, conceptos que están relacionados, y la información que comparten es la que permite medir el valor percibido. De los cuatro indicadores reflexivos, en el segmento de grandes clientes de energía eléctrica y de gas natural, a los que mayor carga se les asigna, y por ende, una mayor importancia, son los beneficios relacionales y la calidad percibida del servicio, mientras que la imagen de marca percibida es el indicador de menor carga asociada. Son esas dos primeras dimensiones las que los clientes asocian en mayor medida a un alto valor. Desde el enfoque formativo, pueden existir compensaciones entre los cuatro componentes pudiendo realizar mayor esfuerzo sobre algunos de ellos compensando deficiencias en otros.
Dentro de la importancia antes mencionada que sobre el valor percibido tienen los beneficios relacionales, se puede extraer como implicación empresarial adicional la conveniencia de fomentar en especial todo lo que implican las normas relacionales: visión a largo plazo, reparto equitativo de costes y beneficios entre cliente y proveedor, receptividad y flexibilidad ante cambios en el contrato o situaciones imprevistas y cooperación mutua entre ambas partes. Y, por supuesto, sin perder de vista todo lo referente a la confianza y al trato especial.
En cuanto al tipo de consumo (electricidad o gas natural), al no apreciarse diferencias estadísticamente significativas en cuanto a los registros obtenidos de cada uno de los conceptos analizados, las estrategias que pueden adoptar las empresas comercializadoras pueden ser similares dentro del segmento de grandes clientes industriales.
Es preciso mencionar algunos puntos que limitan el alcance de los resultados obtenidos. En primer lugar, tendría sentido continuar investigando en la conceptuación reflexiva o formativa de los componentes del valor percibido independientemente de las variables que se utilizaran sin perder de vista las conclusiones que se pueden extraer a partir de Jarvis et al. (2003).
Por otra parte, hay que tener en cuenta que toda la información se ha obtenido a partir de la opinión del cliente sin tener presente la opinión de las empresas suministradoras de los servicios. La inclusión de esta opinión contribuiría a tener una visión más completa, objetiva y fiable de los resultados. En segundo lugar, la investigación se ha realizado en un momento concreto de tiempo, teniendo por tanto un carácter transversal y no longitudinal.
Además, se pueden abordar nuevas líneas de investigación considerando la información que sobre las variables de estudio pudieran tener las empresas suministradoras, en especial aquellas que cuenten con sistemas de información actualizados.
Particularmente interesante sería replicar el estudio en otros países, en especial en aquellos que estuvieran en una fase reciente o incipiente de liberalización en el mercado energético con una posible inercia de etapas previas de mercado intervenido; y/o en un contexto de competencia desigual (semiliberalización o pseudoliberalización) por la concurrencia, por ejemplo, entre entidades públicas y privadas, por la actuación de oligopolios.
Por último, y teniendo en cuenta las seis formas de valor para el cliente (valor desde el punto de vista del marketing, valor neto, valor de venta, valor racional, valor derivado y valor agregado Woodall, 2003), donde la percepción desempeña un papel fundamental, sería interesante emprender las siguientes líneas de investigación: 1) analizar de manera diferenciada la importancia de cada una de estas formas de valor en los siguientes procesos: etapa anterior a la compra, proceso de compra y etapa de uso en el servicio de suministro de energía a los clientes; 2) en cada una de estas etapas, y una vez identificadas las formas de valor fundamentales para el cliente, examinar las dimensiones que correspondan con cada una de esas formas resultantes; y 3) evaluar si determinadas circunstancias del suministro energético (posición geográfica respecto a las redes de suministro, curva de consumo, calidad de suministro respecto a las infraestructuras energéticas, número de incidencias en la calidad técnica de suministro y similares) influyen de tal forma que puedan variar las formas de valor que sean fundamentales en cada etapa.
Referencias bibliográficas
Albrecht, K. & Zemke, RK. (1985). Service America. Doing business in the new economy. New York: McGraw-Hill. [ Links ]
Anderson, J. C. & Gerbing, D. W. (1988). Structural equation modeling in practice: a review and recommended two-step approach. Psychological Bulletin, 103, 411-423. [ Links ]
Armstrong, J. S. & Overton, T. S. (1977). Estimating non-response bias in mail surveys. Journal of Marketing Research, 14, 396-402. [ Links ]
Bagozzi, R. P. & Yi, Y. (1988). On the evaluation of structural equation models. Journal of the Academy of Marketing Science, 16, 74-94. [ Links ]
Baker, J., Parasuraman, A., Grewal, D. & Voss, G. B. (2002). The influence of multiple store environment cues on perceived merchandise value and patronage intentions. Journal of Marketing, 66(2), 120-141. [ Links ]
Barnes, J. G. (1994). The issue of establishing relationships feasible and what form should they take? Working paper. Newfoundland: Memorial University of Newfoundland. [ Links ]
Berry, L. (1995). Relationship marketing of services growing interest, emerging perspectives. Journal of the Academy of Marketing Science, 23(4), 236-245. [ Links ]
Brady, M. K. & Robertson, C. J. (1999). An exploratory study of service value in the USA and Ecuador. International Journal of Service Industry Management, 10(5), 469- 486. [ Links ]
Brucks, M., Zeithaml, V. & Naylor, G. (2000). Price and brand name as indicators of quality dimensions form consumer durables. Journal of the Academy of Marketing Science, 28(3), 359-374. [ Links ]
Cobb-Walgren, C. J., Ruble, C. A. & Donthu, N. (1995). Brand Equity, brand preference, and purchase intent. Journal of Advertising, 24, 25-40. [ Links ]
Cronin, J., Brady, M., Brand, R., Hightower, R. & Shemwell, D. (1997). A cross-sectional test of the effect and conceptualizaction of service value. The Journal of Service Marketing, 11(6), 375-391. [ Links ]
Cronin, J., Brady, M. & Hult, T. (2000). Assessing the effects of quality, value, and customer satisfaction on consumer behavioral intentions in service environments. Journal of Retailing, 76(2), 193-218. [ Links ]
González-Gallarza, M. G. & Gil, I. (2006). Desarrollo de una escala multidimensional para medir el valor percibido de una experiencia de servicio. Revista española de investigación de marketing, 10(2), 25-59. [ Links ]
González-Hernando, S., Iglesias, V. & Trespalacios, J. (2003). Exclusivity and relationalism in marketing channels. Journal of Business & Industrial Marketing, 18(1), 22-39. [ Links ]
Grewal, D., Monroe, K. & Krishnan, R. (1998). The effects of price comparison advertising on buyers´ perceptions of acquisition value, transaction value and behavioral intentions. Journal of Marketing, 62, 46-59. [ Links ]
Grönroos, C. (1990). A service quality model and its marketing implications. European Journal of Marketing, 18(4), 36-44. [ Links ]
Hair, J. F., Anderson, R. E., Tatham, R. L. & Black, W. C. (1999). Análisis multivariante (5a. ed.). Madrid: Prentice Hall. [ Links ]
Jarvis, C. B., McKenzie, S. B. & Podsakoff, P. M. (2003). A critical review of construct indicators and measurement mdoel misspecification in marketing and consumer research. Journal of Consumer Research, 30, 199-218. [ Links ]
Keller, K. L. (1993). Conceptualizing, measuring and managing costumer-based brand equity. Journal of Marketing, 57, 1-22. [ Links ]
Lam, S. Y., Shankar, V., Erramilli, K. & Murthy, B. (2004). Customer value, satisfaction, loyalty and switching costs: an illustration from business-to-business service context. Journal of the Academy of Marketing Science, 32(3), 293-311. [ Links ]
LaPierre, J. (2000). Customer-perceived value in industrial contexts. Journal of Business & Industrial Marketing, 15(2/3), 122-145. [ Links ]
Lassar, W., Mittal, B. & Sharma, A. (1995). Measuring customer-based brand equity. Journal of Consumer Marketing, 12(4), 11-19. [ Links ]
Levesque, T. & McDougall, G. H. G. (1996). Determinants of customer satisfaction in retail banking. International Journal of Bank Marketing, 14, 12-20. [ Links ]
Li, Z. G. & Dant, R. P. (1997). An exploratory study of exclusive dealing in channel relationships. Journal of the Academy of Marketing Science, 25(3), 201-213. [ Links ]
Lin, C. H., Sher, P. J. & Shih, H. U. (2005). Past progress and future directions in conceptualising customer perceived value. International Journal of Service Industry Management, 16(4), 318-336. [ Links ]
Martín, D. (2001). El valor percibido como determinante de la fidelidad del cliente. Tesis doctoral no publicada, Universidad de Sevilla. [ Links ]
Mathwick, C., Malhotra, N. & Rigdon, E. (2001). Experiential value: conceptualization, measurement and application in the catalog and internet shopping environment. Journal of Retailing, 77(1), 39-56. [ Links ]
Moliner, M. A., Rodríguez, R. N., Callarisa, L. J. & Sánchez, J. (2005). Dimensionalidad del valor percibido global de una compra. Revista española de investigación de marketing, 9(2), 135-157. [ Links ]
Parasuraman, A., Zeithaml, V. & Berry, L. (1985). A conceptual model of service quality and its implications for future research. Journal of Marketing, 49(4), 41-50. [ Links ]
Park, C. S. & Srinivasan, V. (1994). A Survey-based method for measuring and understanding brand equity and its extendibility. Journal of Marketing Research, 31, 271-288. [ Links ]
Patterson, P. & Spreng, R. (1997). Modeling the relationship between perceived value, satisfaction, and repurchase intentions in business-to-business, service context: an empirical examination. International Journal of Service Industry Management, 8(5), 414-434. [ Links ]
Petrick, J. F. (2002). Development of a multi-dimensional scale for measuring the perceived value of a service. Journal of Leisure Research, 34(2), 119-134. [ Links ]
Robinette, S., Brand, C. & Lenz, V. (2001). Emotion Marketing: the hallmark way of winning customer for life. New York: McGraw-Hill. [ Links ]
Ruyter De, K., Wetzels, M., Lemmink, J. & Mattson, J. (1997). The dynamics of the service delivery process: a value-based approach. International Journal of Research in Marketing, 14(3), 231-243. [ Links ]
Schaeffer, G. J., Boots, M. G., Mitchell, C., Anderson, T., Timpe, C. & Cames, M. (2000). Options for design of tradable green certificate systems. Petten: Netherlands Energy Research Foundation. [ Links ]
Sheth, J. N., Newman, B. I. & Gross, B. L. (1991). Why we buy what we buy: a theory of consumption values. Journal of Business Research, 22, 159-170. [ Links ]
Steemkamp, J. B. & Trip, H. (1991). The use of LISRE L in validating marketing constructs. International Journal of Research in Marketing, 8, 283-299. [ Links ]
Sweeney, J. & Soutar, G. (2001). Consumer perceived value: the development of a multiple item scale. Journal of Retailing, 77(1), 203-220. [ Links ]
Sweeney, J., Soutar, G. & Johnson, L. (1999). The role of perceived risk in the quality-value relationship: a study in retail environment. Journal of Retailing, 75(1), 77-106. [ Links ]
Teas, K. & Agarwal, S. (2000). The effects of extrinsic product cues on consumers perceptions of quality, sacrifice and value. Journal of the Academy of Marketing Science, 28(2), 278-290. [ Links ]
Ulaga, W. & Eggert, A. (2006). Value-based differentation in business relationships: gaining and sustaining key supplier status. Journal of Marketing, 79, 119-136. [ Links ]
Varki, S. & Colgate, M. (2001). The role of price perceptions in an integrated model of behavioral intentions. Journal of Service Research, 3(3), 232-240. [ Links ]
Woodall, T. (2003). Conceptualising value for the customer: an attributional, structural and dispositional analysis. Academy of Marketing Science Review, 12, 1-42. [ Links ]
Young, J. A., Gilbert, F. W. & McIntyre, F. S. (1996). An investigation of relationalism across a range of marketing relationships and alliances. Journal of Business Research, 35(2), 139-151. [ Links ]
Zeithaml, V. (1988). Consumer perceptions of price, quality, and value: a means-end model and synthesis of evidence. Journal of Marketing, 52, 2-22. [ Links ]













