Services on Demand
Journal
Article
Indicators
-
Cited by SciELO -
Access statistics
Related links
-
Cited by Google -
Similars in
SciELO -
Similars in Google
Share
Innovar
Print version ISSN 0121-5051
Innovar vol.23 no.50 Bogotá Oct./Dec. 2013
Desarrollo de una escala de medición de la percepción en la calidad del servicio en los sistemas de autobuses de tránsito rápido, a partir del Metrobús de la Ciudad de México
Development of a scale for measuring the perception of service quality in the systems of bus rapid transit (BRT) from the Metrobus of Mexico City.
Dév eloppement d'une échelle de mesure de la perception dans la qualité du service dans les systèmes d'autobus de transit rapide à partir du métrobus de la ville de Mexico.
Desenvolvimento de uma escala de medição da percepção na qu alidade do serviço nos sistemas de ônibus de trânsito rápido a partir do Metrobús da Cidade do México
Fernando Lámbarry VilchisI, Luis Arturo Rivas TovarII, Mara Maricela Trujillo FloresIII
I Doctor en Ciencias Administrativas por el Instituto Politécnico Nacional de México. Profesor de la Escuela Superior de Comercio y Administración Unidad Santo Tomás. Sección de Estudios de Posgrado e Investigación. Miembro del SNI-Conacyt. Correo electrónico: flambarry@ipn.mx
II Doctor en Ciencias Administrativas por el Instituto Politécnico Nacional de México y Dr. en Estudios Europeos por el Instituto Ortega y Gasset. Profesor de la Escuela Superior de Comercio y Administración Unidad Santo Tomás y profesor invitado de la Universidad Politécnica de Madrid. Es investigador nacional. Correo electrónico: larivas@ipn.mx
III Doctora en Administración Profesora Investigadora de la Escuela Superior de Comercio y Administración Unidad Santo Tomás. Sección de Estudios de Posgrado e Investigación, Becaria del Sistema Becas por Exclusividad COFAA -IPN, Becaria del Programa de Becas a la Investigación EDI-IPN. Correo electrónico: martruj@aol.com
RECIBIDO: agosto de 2012 APROBADO: junio de 2013
Resumen:
En la mayor parte de las ciudades emergentes existe un sistema de transporte inseguro, ineficiente y obsoleto que empieza a evolucionar hacia sistemas de autobuses de tránsito rápido (BRT, por sus siglas en inglés), de alta calidad y orientado a los usuarios. Si bien previamente se han desarrollado escalas para medir la percepción de la calidad del servicio en diversos sectores, por sus características, es necesario construir una escala específica aplicable a los BRT, necesidad que motiva y que es objeto del presente estudio. El método de investigación se fundamenta en análisis factoriales y psicométricos. Los resultados evidencian que la calidad del servicio del BRT percibida por los usuarios es un constructo multidimensional compuesto por las variables: comodidad, condición de los vehículos e instalaciones, facilidad de uso y confiabilidad del sistema. Estos resultados proporcionan un primer acercamiento teórico para los directivos de las empresas operadoras del BRT que les permita orientar sus estrategias de operación y de igual forma para los administradores públicos orientar el desarrollo de políticas públicas en transporte.
Palabras clave: autobús de tránsito rápido, calidad del servicio, metrobús.
Abstract:
In most of the emerging cities there is an insecure, inefficient and obsolete transportation system, which begins to evolve into a bus rapid transit system (BRT) of high quality, and user oriented. Although scales to measure perceptions of the quality of service in different sectors have been developed previously, due to its characteristics, is necessary to construct a specific scale applicable to BRT, being this the objective of this study. The research method is based on factorial and psychometrical analysis. The results show that the quality of the service perceived by BRT users is a multidimensional construct composed of the following variables: comfort, condition of the vehicles and stations, accessibility and ease of use, and reliability. These results provide a first theoretical approach for the managers of the BRT operating companies that will allow them to guide their operation strategies, and likewise for public administrators for guiding the development of public policies on transportation.
Key words: bus rapid transit, quality service, Metrobus.
Résumé:
Dans la plupart des villes émergentes, il existe un système de transport sans sécurité, inefficace et obsolète qui commence à évoluer vers des systèmes d'autobus de transit (BRT selon son sigle en anglais), d'une haute qualité, et orienté vers les usagers. Bien qu'aient été préalablement établies des échelles pour mesurer la perception de la qualité du service dans divers secteurs, en fonction de ses caractéristiques, il est nécessaire de construire une échelle spécifique applicable aux BRT, nécessité qui motive et fait l'objet de la présente étude. La méthode d'investigation se fonde sur des analyses factorielles et psychométriques. Les résultats montrent que la qualité du service du BRT perçue par les usagers est une construction multidimensionnelle constituée par les variables: commodité, état des véhicules et des installations, facilité d'usage et fiabilité du système. Ces résultats offrent une première approche théorique pour les directives des entreprises opératrices du BRT qui leur permet d'orienter leurs stratégies d'opération et également pour que les administrateurs publics orientent le développement de politiques publiques en matière de transport.
Mots-clés: autobus de transit rapide, qualité du service, métrobus.
Resumo:
Na maior parte das cidades emergentes existe um sistema de transporte inseguro, ineficiente e obsoleto que começa a evoluir para sistemas de ônibus de trânsito rápido (BRT, por suas siglas em inglês), de alta qualidade e orientado aos usuários. Mesmo que se tenha desenvolvido escalas para medir a percepção da qualidade do serviço em diversos setores, por suas características, é necessário construir uma escala específica aplicável aos BRT, necessidade que motiva e que é objeto do presente estudo. O método de investigação fundamenta-se na análise fatorial e psicométricos. Os resultados evidenciam que a qualidade do serviço do BRT percebida pelos usuários é um construto multidimensional composto pelas variáveis: comodidade, condição dos veículos e instalações, facilidade de uso e confiabilidade do sistema. Estes resultados proporcionam uma primeira aproximação teórica para os gestores das empresas operadoras do BRT que lhes permita orientar suas estratégias de operação e de igual forma para os administradores públicos orientar o desenvolvimento de políticas públicas em transporte.
Palavras-chave: ônibus de trânsito rápido, qualidade do serviço, Metrobús.
Introducción
Para las agencias de transporte, así como en otras industrias de servicios, el aumento de la satisfacción del cliente se traduce en un mercado cautivo, mayor uso del sistema, captación de nuevos usuarios y una imagen pública más positiva. Para lograr estos fines, específicamente las organizaciones del sector del transporte público, que han empezado a enfocarse hacia el cliente, necesitan métodos confiables y eficientes para identificar, en primera instancia, los factores y atributos que determinan la calidad percibida.
La amplia literatura en medición de la calidad no ha sido aplicada particularmente al caso de los BRT, pese a que paradójicamente es una alternativa de transporte masivo dirigida y orientada a satisfacer las necesidades del usuario. Por un lado, la literatura tradicional se ha enfocado en la investigación de la satisfacción del consumidor sobre la perspectiva de interacción cliente-empleado, siendo que de ello carece y es lo que caracteriza al servicio BRT. Adaptar alguno de estos modelos implicaría alterar esencialmente su sentido en vista de ello, toda vez que esta industria es más dependiente de su tecnología e infraestructura (Fellesson & Friman, 2008). Por otra parte, la escasa investigación sobre la métrica de la calidad en el sector del transporte público no se ha orientado hacia el BRT. De igual forma, los estudios evidencian que los atributos percibidos varían en segmentos de la misma industria (Consejo de investigación del transporte, 1999), por las circunstancias locales donde el servicio es ofrecido (Comisión europea, 1995) y por las características del propio BRT (instituto de Políticas para el transporte y desarrollo, 2010).
Consciente de esto, el presente estudio tiene como objetivo proponer, como una aproximación teórica, una escala que cuente con un buen grado de fiabilidad, validez y dimensionalidad, que permita medir en los BRT la calidad del servicio percibida por los usuarios. Para ello, se analizan los principales modelos de calidad del servicio y estudios específicos relacionados al transporte público masivo propuestos en la literatura. Sin embargo y a pesar de la popularidad alcanzada por la escala servQual, se aprecia no ser idónea para el BRT, por lo que a partir de los factores propuestos por el Consejo de investigación del transporte (1999) se desarrolla la nueva escala. El método utilizado se fundamenta bajo el análisis factorial exploratorio y confirmatorio (Comisión europea, 1995, 1998; Consejo de investigación del transporte, 1999, 2003; Fellestrom & Friman, 2008; landero y González, 2009; torres, 2010)
Calidad del servicio del transporte público desde la perspectiva del usuario
El tema de la calidad ha recibido una atención considerable por parte de administradores del sector privado e investigadores, debido a su impacto sobre el desempeño organizacional, reducción de costos, satisfacción y lealtad del cliente (Guru, 2003; newman, 2001; Cronin & Taylor, 1992; leonard & sasser, 1982). Es por ello que, la mayor parte de las metodologías de calidad establecen como uno de sus principios, orientar las actividades de las organizaciones a satisfacer los requerimientos de sus clientes, pues son ellos quienes deciden utilizar o no el servicio y por lo tanto las organizaciones deben esforzarse por conocer sus percepciones, cumplirlas y exceder sus expectativas. De esta forma, tanto la organización internacional de normalización (iso) como el Comité europeo de normalización (Cen) han estandarizado los procesos y sistemas de gestión de calidad que, para el caso de implantar un sistema específico para servicios, permitieron la elaboración de la norma guía iso 9004.2, misma que fundamenta la norma europea en-13816, única aplicable al transporte público de pasajeros. Ambas normas se basan en el ciclo de análisis de calidad del servicio: calidad esperada y percibida desde la perspectiva de los clientes, cuya brecha entre ellas indica el grado de satisfacción, mientras que la calidad objetivo y la entregada desde la perspectiva de la empresa determina la métrica de su desempeño (Young, 1996; Comité europeo de normalización, 2002).
En relación a ello, recientemente en algunos países, la percepción de la calidad en el servicio se ha dirigido al sector público, lo que ha inducido a otra perspectiva de análisis que cuestiona la validez de la percepción de los ciudadanos como juzgadores objetivos y no tan subjetivos del rendimiento real en la administración de servicios públicos (van Ryzin, muzzio, immerwahr, Gulick & Martínez, 2004). Sin embargo, estas evaluaciones ciudadanas han demostrado ser útiles y fiables para evaluar la calidad y rendimiento de algunos servicios públicos, además que la estandarización permitiría la comparación directa entre distintas ciudades y regiones (Charbonneau & van Ryzin, 2011; Holzer, Charbonneau & Kim, 2009; van Ryzin, Immerwahr & altman, 2008; van Ryzin, 2008). Aunque el área del transporte público no ha sido hasta la fecha objeto de análisis bajo esta perspectiva, es una industria en la que la mayoría de estas organizaciones empiezan a concentrarse (Ancarani & Capaldo, 2001; Comisión europea, 1995, 1998), del mismo modo que las investigaciones sobre este tema.
Conscientes de esta realidad, entre los modelos más populares utilizados por el sector privado para medir el constructo de calidad convergen en la dicotomía de lo que el cliente recibe y cómo lo recibe, además de considerarse ideales para aplicación en situaciones dominadas por la interacción entre clientes y empleados (Felleson & Friman, 2008). Consecuentemente con esto último, Grönrroos (1984, 1994) en su modelo técnico y funcional fundamenta la calidad del servicio en el encuentro entre proveedor y cliente. Por otra parte, la escala servQual de Parasuraman, Zeithaml & Berry (1985, 1988) la fundamenta en la interacción cliente-personal, mientras que el modelo de calidad de atributos de Haywood-Farmer (1988) lo hace a partir del grado de contacto, interacción y personalización del servicio a los clientes, identificando así los atributos que le confieren calidad. La escala de rendimiento serv-Perf de Cronin & Taylor (1992), considerada una alternativa a servQual, se basa al igual que ella en la interacción cliente-personal. Philip & Hazlett (1997) en su modelo de atributos jerárquicos resalta el papel de la negociación de los consumidores para recibir el atributo que ellos esperan. Dabholkar, Shepherd & Thorpe (2000), en su modelo mediador y de antecedentes, dimensionan la calidad percibida entre otros factores a través de la atención personal.

Adecuar alguno de estos modelos para medir la percepción del usuario para el transporte público implicaría grandes modificaciones que alterarían sustancialmente su sentido, en vista de que este sector es más dependiente de sus sistemas tecnológicos e infraestructura (Fellesson & Friman, 2008). Ejemplo de ello es la escala servQual, la más utilizada en las prácticas empresariales y en diversos sectores con ligeras modificaciones en sus dimensiones (torres, 2010), que determina la calidad del servicio a partir de las expectativas y la percepción de los clientes, coincidiendo en ello con las normas iso 9004.2 y en-13816. Dicha escala ha sido muy cuestionada por la validez de sus cinco dimensiones universales (tangibles, confiabilidad, capacidad de respuesta, seguridad y empatía) para todas las industrias de servicios y la confusión que presenta para los clientes diferenciar entre sus percepciones y expectativas (Cronin & Taylor, 1992; teas, 1993).
Pese a esto, se encuentran estudios que adecuaron dicha escala al transporte público. Devi & Raja (2010), en los ferrocarriles en la india, concluyen con ocho dimensiones adicionando tres más a la escala servQual: productos del servicio, responsabilidad social y servicio entregado. Del mismo modo, Randheer, al-motawa & vijay (2011) en su estudio del transporte público en general en dos ciudades de la india, eliminan el factor tangible y consideran en su lugar uno cultural; mientras que, vijaya & muthupandian (2012), en los factores que afectan el servicio de transporte público por carretera en tamil nadu, proponen las mismas dimensiones de servQual. De igual forma, aunque es claro que alguna otra escala pueda adecuarse a los BRT al igual que servQual, no permitiría medir la calidad percibida de manera precisa, que a diferencia de otras modalidades de transporte tienen la peculiaridad de una escasa interacción entre usuarios y empleados encargados del servicio.
Examinar por lo tanto la calidad percibida en el transporte público es un tema que requiere de más investigación, que implica inicialmente identificar los factores y atributos que la afectan, los cuales varían incluso en segmentos de la misma industria (Consejo de investigación del transporte, 1999) y por las condiciones locales donde se ofrece el servicio (Comisión europea, 1995). Tres principales enfoques que se distinguen en la literatura especializada ilustran este concepto.
El primero de ellos es del Comité organizador-Best (2011) con diez dimensiones: 1) satisfacción de los ciudadanos, 2) oferta del transporte, 3) confiabilidad, 4) información, 5) conducta del personal, 6) seguridad personal/contra accidentes, 7) comodidad, 8) imagen social, 9) valor por su dinero y 10) lealtad; además de 29 atributos, analizando desde el año 1999 el transporte público en nueve ciudades europeas. De ese modo evidencia para cada ciudad cómo es percibido el servicio y el grado de satisfacción de los pasajeros. Friman & Fellesson (2008) retoman estos atributos al analizar su estructura funcional, mediante componentes principales y soluciones iniciales (rotación varimax), concluyendo con cuatro dimensiones genéricas presentes en la mayoría y no en todas las ciudades analizadas: 1) seguridad (violencia/accidentes), 2) sistema (oferta y confiabilidad), 3) comodidad y 4) conducta de los empleados.
El segundo, de la Comisión europea (1998), bajo un fuerte enfoque de calidad, la dimensiona a través de una estructura jerárquica de ocho componentes funcionales y técnicos: 1) disponibilidad, 2) accesibilidad, 3) información, 4) tiempo, 5) atención al cliente, 6) comodidad, 7) seguridad y 8) ambiente, junto con 89 atributos. Por este medio, concluye que estas dimensiones y sus respectivos atributos deben considerarse como directrices dirigidas a las autoridades, operadores implicados e interesados en la licitación, contratación y monitoreo del rendimiento del transporte público urbano.
Y, por último, el tercero, del Consejo de investigación del transporte (1999, 2003), en el contexto cultural norteamericano, propone una serie de lineamientos para medir la satisfacción del usuario y la calidad del servicio con el objetivo de desarrollar un sistema de transporte basado en la métrica de su rendimiento. Éste compara la calidad percibida en trenes y autobuses de varias ciudades estadounidenses, la determinar siete dimensiones básicas: 1) seguridad, 2) conveniencia, 3) comodidad, 4) rendimiento/ confiabilidad, 5) facilidad de uso del sistema, 6) condición de los vehículos e instalaciones y 7) valor, junto con 48 atributos. Así, concluye que los factores y dimensiones primordiales en la calidad del servicio ofrecido por autobuses son:
Este estudio evidencia que los atributos en la calidad del servicio difieren en las modalidades del transporte público.
Una notable diferencia entre estos tres enfoques radica en su contexto de estudio. Por un lado, dos de ellos desde la perspectiva europea, el del Comité organizador-Best y el de la Comisión europea (lo que conlleva la diversidad cultural de estas ciudades), consideran la interacción usuario-empleado como parte de la calidad percibida del servicio. Por otro lado, desde el contexto norteamericano del Consejo de investigación del transporte, el último no considera esta interacción relevante. Esto evidencia, más allá de la similitud en algunas dimensiones y otras diferencias en su número, dos formas diferentes de operación de transporte público y percepciones diferentes. Aunque en este sentido Menckhoff (2005), levinson, Zimmerman, Clinger, Gast, Rutherford & Bruhn (2003), Rebelo & Barone (2003) y mereilles (2000), en general coinciden también con estas características claves de la calidad al establecer su naturaleza parcialmente cualitativa, en atributos como: la facilidad de acceso al sistema, la comodidad en las estaciones y en los vehículos, la sensación de seguridad, la claridad de los mapas, la afabilidad de los conductores y del personal, entre otros más.
Además de los estudios mencionados, a través del tiempo se han desarrollado una serie de investigaciones empíricas que, más que crear una nueva perspectiva de calidad del servicio, se han enfocado en contextos más específicos, concluyendo de igual forma en diferentes dimensiones del constructo, así como de atributos percibidos. Eboli & Mazulla (2009) en Cosenza, Italia, se basan en el Índice de satisfacción del Cliente de Hill (CSI y HCSI), analizando 26 atributos en 11 dimensiones en los autobuses suburbanos. Ellos concluyen que los atributos más importantes en la satisfacción global de los pasajeros son: la facilidad de compra de boleto, la seguridad contra los delitos en el autobús, la confiabilidad de llegar a tiempo y la apariencia del personal.
En un enfoque un tanto diferente, la administración Federal de tránsito (2009), al estudiar el transporte público en los Ángeles California, cuantifica factores subyacentes tangibles (costo de viaje, tiempo de viaje, frecuencia de servicio, horas de servicio, conveniencia del servicio, confiabilidad del servicio) e intangibles (seguridad durante la conducción, seguridad en las terminales y estaciones, comodidad durante el viaje, comodidad en la terminal y estaciones, atención al cliente, facilidad de uso del servicio y evitar el estrés), que impulsan las diferencias en la percepción de las diversas modalidades. Shefali (2010) identifica cinco componentes importantes en la calidad del servicio en los ferrocarriles de la india: 1) refrigerios, 2) conducta del personal, 3) información de eficiencia del sistema, 4) servicios básicos y 5) seguridad.
Sumaedi, mahatma & yarmen (2012), en su estudio del transporte público de pasajeros en Jakarta, indonesia, confirman factorialmente la relación del comportamiento de los pasajeros con su satisfacción, valor percibido, sacrificio percibido y calidad del servicio, la que dimensiona a partir de los atributos del Consejo de investigación del transporte. Concluyen sólo con cinco variables de influencia: seguridad, comodidad, rendimiento y confiabilidad, actitud del personal y condición del vehículo e instalaciones.
Finalmente, en el contexto mexicano, el Centro de transporte sustentable (2010) ha evaluado continuamente a través de encuestas de opinión la calidad del servicio en el metrobús, obteniendo una calificación global promedio del sistema de 8.1 sobre 10 en la satisfacción de los usuarios con el servicio. La encuesta caracteriza el servicio en relación a su precio como aceptable, la limpieza en estaciones y en los autobuses, la facilidad para identificar la ruta de los autobuses, el buen manejo de los conductores, la facilidad para caminar en la estación y la integridad física y moral respetada en metrobús. Sin embargo, como se aprecia a partir de los modelos estudiados, esta encuesta carece de más indicadores que pudieran evaluarse, toda vez que la metodología formal empleada en este ejercicio se desconoce así como de los fundamentos de su selección.
Sintetizando, la calidad percibida en el servicio es cada vez más considerada un factor clave en el desarrollo del transporte público y sus nuevas modalidades. Estudios evidencian una amplia diversidad de dimensiones y atributos en segmentos del mismo sector, siendo los más estudiados los trenes y autobuses. El objetivo de este estudio, por lo tanto, plantea desarrollar una escala de medición como una aproximación teórica que permita evaluar la calidad percibida en el servicio de los BRT a partir del metrobús de la Ciudad de méxico.
Método de investigación
El estudio se dividió en dos etapas: la primera relacionada con la muestra y aplicación del cuestionario, y la segunda, al desarrollo de la escala de medición, considerando el procedimiento empleado por torres (2010).
Muestra y aplicación del cuestionario
Se aplicó una encuesta semi-estructurada en forma personal a 300 usuarios del servicio de la línea 1 del metrobús (metrobús insurgentes), en un horario de lunes a viernes de 10:00 am a las 3:00 pm, entre el 7 de julio y el 2 de agosto de 2012. La muestra fue calculada con base en cuotas (tabla 2), resultando 248 válidas, de las cuales 182 fueron respondidas por hombres y 66 por mujeres, con edades entre los 15 y 47 años, señalando el trabajo, con un 76.6%, como el principal motivo de viaje, seguido con un 14.1% por ir estudiar (9.3% para viajar), con una frecuencia de transportarse en metrobús de 1 a 2 veces al día (59.3%) y un recorrido, en su mayor parte, de entre 6 y 15 estaciones (72.2%) para arribar a su destino.
Tres criterios fundamentan la selección de esta línea: a) es de las cuatro con las que cuenta actualmente metrobús, la de mayor demanda de pasajeros (440 mil por día), b) la de mayor longitud con 30 km en ambos sentidos (metrobús, 2013) y c) la que opera en la avenida insurgentes, la más importante de la Ciudad de méxico. Los dos primeros son factores críticos (a diferencia de las otras líneas, aunque similares en longitud, ninguna de estas cuenta con tal demanda de servicio) que pueden influir en forma negativa en la percepción de la calidad del servicio por los usuarios, en relación a su comodidad por la sobredemanda y en la confiabilidad del metrobús por los tiempos de viaje en el trayecto largo, entre otros más. Es posible que estos atributos sean valorados más en esta línea que en las restantes, pero que por similitud en las características de operación y localidad la escala pueda ser replicada en las mismas.
Desarrollo de la escala de medición
Con el objeto de identificar la escala más idónea para medir la calidad del servicio en el BRT (fiabilidad, validez y dimensionalidad), se llevó a cabo un proceso de tres etapas (deng & dart, 1994):
- Elaboración de la escala con validez de contenido: para la construcción de la escala se realizó un análisis a través del software atlas.ti Win 6.2, con la intención de identificar las principales dimensiones y atributos incidentes, reportados en la literatura especializada, en la percepción de la calidad del servicio del transporte público y, con ello, determinar los ítems a considerar. Se tomaron como base los propuestos por el Consejo de investigación del transporte (anexo). Tres criterios motivaron esta selección: a) la claridad con que el estudio presenta los atributos que, incluso metodológicamente, se fundamentaron a través de focus group; b) no presenta una dimensión de interacción usuario-empleado, a diferencia de los otros dos estudios de la Comisión europea y del Comité organizador-Best, que como se mencionó es inexistente en el BRT, y c) el contexto cultural más cercano al mexicano, ya que las dimensiones y atributos fueron identificados a partir del análisis en diversas ciudades norteamericanas.
- Construcción y aplicación del cuestionario: a partir de la escala propuesta, se redactó un cuestionario que fue sometido a un pre-test cuantitativo a una muestra aleatoria de 50 usuarios de la línea 1 del metrobús insurgentes. Con los datos obtenidos, se realizó un análisis factorial exploratorio (de componentes principales, con rotación varimax, eigenvalues sobre 1 y coeficientes mayores a 0.4) y se calculó el alfa de Cronbach para cada una de las dimensiones resultantes (tabla 2). Sobre estos resultados se eliminaron aquellos ítems con un bajo coeficiente Alfa (≤ 0.5), como lo señala Churchill (1979) y aquellos con muchas correlaciones antiimagen altas (≥0.3) y medidas de adecuación de la muestra msa bajos (<0.5), landero & González (2009).
- Recolección de datos y análisis de las propiedades psicométricas de la escala de medición: finalmente se aplicó la encuesta definitiva y se realizó un análisis básico psicométrico de los datos, para obtener una escala que mida la calidad del servicio de los BRT con buen ajuste de fiabilidad, validez y dimensionalidad.
De los 48 atributos propuestos, se seleccionaron aquellos aplicables a las características particulares de los BRT y contextualizados al metrobús de méxico, cuyo proceso se valoró a través de dos instancias (Hernández, Fernández & Baptista, 2010): 1. Suficiencia de información y profundización en la medida de lo posible y 2. Ejercicio de retroalimentación con especialistas del tema.
El resultado final fue de un total de 34 ítems considerados en el instrumento (anexo) para ser respondidos a través de una escala likert de cinco dimensiones desde 1 (nunca) a 5 (siempre), redactados como afirmaciones y considerando la percepción del usuario, mas no sus expectativas (Cronin & Taylor, 1992). En el juicio de expertos se validó la transcripción de las afirmaciones y se valoró conveniente incluir dos ítems en la dimensión seguridad, referidos a la iluminación del autobús y la iluminación en las estaciones, justificadas ambas en el estudio de la Comisión europea (1998).
El análisis factorial exploratorio mostró un Kmo de 0.768 y una prueba de esfericidad de Barlett con un chi-cuadrado de 816.999; g.l. 276; p <0.000. Se obtuvo un constructo compuesto por 24 preguntas o ítems agrupados en cinco dimensiones. Por lo crítico de ello se tuvo especial cuidado de respetar la dimensión a la que originalmente pertenecían y en otros casos se realizó conforme al dominio de los ítems que representaban mayoría (tabla 3). Los factores se definieron de la siguiente forma: factor 1. Comodidad (Com), factor 2. Condición de vehículos e instalaciones (Cond), factor 3. Facilidad de uso (Fac), factor 4. Confiabilidad (Conf) y factor 5. Conveniencia (Conv).
Análisis de la escala
Análisis exploratorio
Como técnica analítica cuantitativa, se realizaron análisis factoriales de componentes principales (Comisión europea, 1995, 1998; Consejo de investigación del transporte, 1999, 2003; Fellestrom & Friman, 2008) con rotación varimax a cada una de las dimensiones del constructo calidad del servicio en BRT. La finalidad fue identificar aquellos ítems que no estaban adheridos a su dimensión (Hair, anderson, tatham & Black, 1998) y el grado de dimensionalidad de sus respectivas cargas factoriales, como se aprecia en la tabla 4.
Cada una de las sub-escalas presentaron un buen grado de unidimensionalidad, con cargas factoriales que superan valores por arriba de 0.4 (Landero & González, 2009).
Análisis confirmatorio
A través de ecuaciones estructurales, se modelaron las diferentes variables latentes del constructo BRTQual (llamada así, de aquí en adelante a la escala de calidad) para BRT para eliminar aquellos indicadores y variables menos adecuados que incidieran en la falta de un buen ajuste del modelo, para lo cual se consideró el paquete estadístico IBM SPSS amos ver. 20, bajo los criterios propuestos por Jöreskog & Sörbom (1993):
- En el primer criterio se eliminan aquellos indicadores que tengan una débil condición de convergencia con su correspondiente variable latente. Se empleó como restricción una t de student mayor a 2.58 (p = 0.01).
- En el segundo criterio se descartan aquellas variables cuyos coeficientes estandarizados (λ) fueran menores a 0.5.
- Finalmente, se eliminan los indicadores que presentan una relación lineal R2 menor a 0.3.
Del primer criterio no se realizó eliminación de indicadores, pues mostraron una fuerte convergencia con su respectiva variable latente superando para cada caso la restricción del valor t de 2.58. En el caso del segundo criterio, se excluyeron los ítems Conf5 y Com7, lo que llevó a un segundo modelo. Para el tercer criterio se desestimó Com2, Conv1 y Conv2, decidiendo eliminar el factor conveniencia, el cual sólo se componía de dos indicadores y un Alpha de Cronbach de 0.690, ligeramente por debajo del valor mínimo recomendado de 0.7 para un estudio confirmatorio (Hair et al., 1998). Este proceso originó un tercer modelo (Tabla 5).
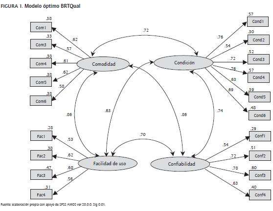
Conforme a estos resultados, el modelo óptimo (Figura 1) es el derivado de la aplicación del tercer criterio, siendo el que presentó un mejor ajuste para medir la calidad percibida del servicio en el BRT y denominado ahora BRTQual.
Análisis de fiabilidad
A partir del modelo óptimo se calculó para cada una de las sub escalas la fiabilidad, a través del coeficiente alfa de Cronbach. Para la variable Comodidad fue de 0.734, para Condición de vehículos e instalaciones de 0.838, para Facilidad de uso de 0.693 y Confiabilidad de 0.743. Solo el factor Facilidad de uso está ligeramente por debajo del valor mínimo recomendado de 0.7 (Hair et al., 1998).
Análisis de multidimensionalidad
En este análisis multidimensional (tabla 6) se comparó el modelo unidimensional de primer orden, que reúne a todos los ítems, contra el modelo óptimo multidimensional de segundo orden, compuesto por las cuatro dimensiones con sus respectivos ítems (steenkamp & van trijp, 2002).
Los resultados indican que el ajuste del modelo de segundo orden es mejor que el de primer orden, confirmando de esta manera la multidimensionalidad del constructo BRTQual.
Análisis de validez
Para este análisis se consideró el procedimiento empleado por torres (2010) para la validez de contenido, la validez de constructo y la validez concurrente de la escala de medición.
La validez de contenido se logró al construir la escala tomando como base las dimensiones y atributos propuestos por el Consejo de investigación del transporte (1999) para medir la calidad del servicio del transporte público, pero seleccionando aquellos que, con apoyo y retroalimentación de especialistas, aplicaran a las características particulares de los sistemas BRT y al contexto mexicano. Se consideraron dos atributos adicionales de la Comisión europea (1998) como previamente se indicó.
Para la validez del constructo sólo se consideró la validez convergente y se cumplió a partir de la escala ya depurada; todos sus coeficientes estandarizados resultaron mayores a 0.5 y estadísticamente significativos al 0.01 (Bagozzi & yi, 1988), mostrados en la Figura 1.
Para la validez concurrente, se comprobó si el constructo de calidad del servicio (BRTQual) influye sobre alguna variable que los diferentes estudios empíricos han podido comprobar. Por medio de ecuaciones estructurales se contrastó el modelo causal de calidad percibida del servicio-satisfacción (Cronin & Taylor, 1992). Se consideró la escala de satisfacción de tres ítems con validez de contenido empleada por torres (2010) pero adecuada al servicio de transporte público del BRT bajo estudio: 1) estoy muy satisfecho con el servicio entregado por Metrobús, 2) creo que es una decisión correcta transportarme por Metrobús y 3) la experiencia con Metrobús ha sido satisfactoria. De igual forma, esta escala evidenció un buen grado de fiabilidad (alpha de Cronbach 0.863). Para BRTQual se utilizó el promedio aritmético de los ítems de cada dimensión de sus sub-escalas (Hair et al., 1998).
Los resultados evidencian que la calidad del servicio percibida del BRT tiene un efecto directo, positivo y significativo sobre la satisfacción de sus clientes (Figura 2).
El modelo estructural presenta adecuados niveles de ajuste: satorra-Bentler (g.l.) = 12.560 (13) p = 0.18; CFI = 0.97; IFI = 0.99; GFI = 0.986; satorra-Bentler normed =0.966. Por lo tanto, se puede afirmar que el constructo propuesto BRTQual presenta una aceptable validez concurrente. Se observa que los factores de la calidad delservicio de acuerdo con sus coeficientes contribuyen en forma similar a alcanzar la satisfacción de los usuarios.
Discusión
El desarrollo de la escala BRTQual identificó en el análisis factorial cuatro dimensiones explicativas, interpretadas como: comodidad, condición de vehículos e instalaciones, facilidad de uso y confiabilidad. Esto advierte un cambio estructural dimensional con respecto a las dimensiones consideradas por el Consejo de investigación del transporte. Tres de ellas fueron descartadas, mientras que algunos de los atributos reasignados.
La dimensión valor con atributos relacionados con el costo y descuentos en el servicio no fue relevante, así como tampoco dos atributos en conveniencia respecto a la cercanía de las estaciones en el origen y destino de los viajes; mientras que los indicadores de seguridad se reacomodaron e incorporaron en otra dimensión (condición de vehículos e instalaciones). Cualidades, todas éstas, que fueron percibidas como no sustanciales en la calidad del servicio de metrobús.
Los ítems del factor Comodidad, dimensión que representa el confort de los pasajeros de metrobús, se relacionan con la iluminación dentro del autobús, la comodidad de los asientos, las condiciones de temperatura dentro del autobús, los mismos que originalmente pertenecían a esta dimensión (Consejo de investigación del transporte, 1999). Los atributos ahora incluidos por su alta carga factorial son dos: los usuarios perciben los malos olores dentro del autobús, que correspondía al factor condición de vehículos e instalaciones, y la frecuencia de abordar el primer autobús, correspondiente al factor confiabilidad; ambos indicadores son percibidos por los usuarios de metrobús como parte de la comodidad de este servicio. En general, cada uno de los indicadores tiene un efecto entre el 57% y 62% (coeficiente de regresión estandarizado) sobre la variable comodidad por lo que ninguno de ellos sobresale como más importante. Esta dimensión evidencia una fuerte covarianza con la confiabilidad y con la facilidad de uso (ambas con 86%), lo que indica que la comodidad percibida por el usuario y la simplicidad de usarlo impactan fuertemente en el rendimiento del BRT, así como las demás combinaciones entre estos tres factores.
La dimensión Condición de vehículos e instalaciones referidas al estado físico, tanto de los autobuses como de las instalaciones de metrobús, incluye cualidades sobre la limpieza de las estaciones y autobuses además de las condiciones físicas del autobús. No obstante, al análisis factorial se adicionaron dos atributos sobre la seguridad en relación a la delincuencia en el autobús y en las estaciones, y uno más de facilidad en relación a la cercanía de las estaciones de metrobús con otros modos de transporte. Los dos primeros, entendidos por la relación cercana que puede percibirse entre la buena condición de los vehículos e instalaciones y la sensación de estar seguros por ello, son también los atributos que presentan el mayor efecto sobre esta dimensión, ambos con el 76%. Sin embargo, el ítem restante, sin una fuerte relación con alguno en particular con los del Consejo de investigación del transporte pero que fue validado por los especialistas (anexo), sobre la cercanía con otros modos de transporte, es el de menor efecto con el 54% y con el coeficiente más bajo que determina a dicha dimensión 30%.
El factor Facilidad de uso representa lo fácil que es para los usuarios ingresar y transportarse en metrobus, la facilidad de peaje, ingresar a las estaciones y el transbordar. Es este último el atributo que más efecto presenta con el 68% sobre el factor facilidad. Sin embargo, una fuerte carga factorial incorporó al indicador de confiabilidad sobre el tiempo de espera para subirse al autobús a esta dimensión de facilidad. Lo que puede entenderse a partir de que los usuarios perciben este tiempo como un indicador de facilidad en subirse al autobús y no sólo como facilidad de ingreso a las estaciones o de facilidad de transbordar, aunque es este atributo el de menor efecto, con el 53%, y el que menos determina, con el 28%, a la dimensión Facilidad.
Los ítems del factor Confiabilidad, dimensión que representan el rendimiento del metrobús, son los más diversificados respecto de los iniciales. Se relacionan con que el usuario llegue a tiempo (de confiabilidad), la seguridad de conducir del chofer con la marcha (de seguridad), la detención suave de los autobuses (comodidad) y la visibilidad de los mapas de la ruta dentro del autobús (de facilidad de uso). Este último indicador con el menor coeficiente que determina e este factor, con un valor de 29%, y el valor más bajo de carga factorial con 0.614 de todos los ítems de la escala, lo que explica su relación cuestionable con la confiabilidad del BRT, pero que el análisis de factores y de reflexión así lo indicó. La seguridad en la conducción es el que más efecto tiene sobre la dimensión con el 78%, seguido por la suavidad de marcha y detención con el 72%, ello es atribuible a la percepción eventual del usuario de que un manejo precavido por parte del conductor incide directamente en llegar a su destino en tiempo y forma.
En términos generales las cuatro dimensiones del constructo de calidad percibidas en el BRT metrobús presentan una relación de covarianza entre moderada a fuerte lo que evidencia que cambios en alguna de ellas impactan moderadamente o fuertemente sobre las otras (Hernández, Collado & Baptista, 2010).
Finalmente, las dimensiones de BRTQual presentan un efecto del 86% (coeficiente de regresión estandarizado) en la satisfacción del usuario. Se observa que los factores de la calidad del servicio contribuyen en forma similar a alcanzar la satisfacción de los usuarios con coeficientes entre 67% y 73%, toda vez que los de mayor incidencia son comodidad y confiabilidad con valores ligeramente por arriba de 70%.
Conclusiones
Una conclusión que puede delinearse en este estudio es que las escalas tradicionales aplicadas para medir la percepción de la calidad del servicio en diversas áreas y organizaciones se fundamentan bajo el concepto de lo que el cliente quiere y cómo lo recibe, y en una interacción directa entre cliente y empleado (Grönrroos,1984, 1994; Parasuraman, Zeithaml & Berry, 1985, 1988; Haywood-Farmer, 1988; Cronin & Taylor, 1992; Philip & Hazlett, 1997; Dabholkar, Shepherd & Thorpe, 2000), que para el caso de los sistemas BRT resulta inexistente. Por lo cual, características particulares de las industrias deben ser consideradas en el análisis de las dimensiones de la calidad.
Una segunda conclusión que refuerza la anterior es que los modelos cuantitativos de la calidad en el transporte público se enfocan más a trenes y autobuses (Comisión europea, 1998; Consejo de investigación del transporte, 1999; Comité organizador-Best, 2011), aunque algunos coincidentes en sus factores presentan diferencias en sus dimensiones, siendo una de las más notables la referida a la interacción usuario-empleado. BRTQual se integra por cuatro dimensiones explicativas: comodidad, condición de vehículos e instalaciones, facilidad de uso y confiabilidad, de las siete inicialmente analizadas por el Consejo de investigación del transporte (1999). Dichas diferencias pueden deberse a circunstancias culturales, condiciones locales o por la importancia de los atributos percibidos por los diferentes grupos de pasajeros (Comisión europea, 1998). De tal forma que en segmentos de la misma industria la métrica de la calidad percibida varía, hallazgo similar al encontrado por Fellesson & Friman (2008). Incluso que pueden deberse para el caso de los BRT a sus características conferidas en la infraestructura, operación, estructura de negocios, tecnología y mercadotecnia, mismas que determinan un espectro de posibilidades que impactan la calidad de su servicio (instituto de Políticas para el transporte y el desarrollo, 2010).
Se concluye también que son los factores comodidad y confiabilidad los que mayormente inciden en la percepción de la calidad en el metrobús, mientras que los atributos más determinantes en este constructo son los siguientes: abordar el primer autobús, la iluminación en el autobús, la temperatura agradable dentro del autobús, el manejo del autobús en forma segura, llegar a tiempo, la facilidad de transbordar con otras líneas, la seguridad en las estaciones y en el autobús, y la limpieza en las estaciones. Sólo son coincidentes en dos: 1) la limpieza en estaciones y 2) el buen manejo de los conductores, respecto a los evaluados por el Centro de transporte sustentable (2010).
Es por ello que más estudios son requeridos, desde la identificación de las dimensiones y atributos en la percepción de la calidad, análisis que contrasten la escala BRTQual con otros sistemas BRT, ampliar el análisis de la validez de constructo (discriminante) para BRTQual, con la finalidad de fortalecer la construcción y desarrollo de una escala para este tipo de transporte.
Una posible orientación para futuras investigaciones sería identificar patrones diferentes de los usuarios, posicionándolos en segmentos de mercado para conocer los atributos y la importancia real de cada uno de ellos en la percepción de la calidad y satisfacción en el servicio BRT. Por otra parte, tener una buena medida de la satisfacción de los ciudadanos es crítica para hacer inferencias precisas acerca de la importancia relativa de los servicios, definir áreas en las que los usuarios activos o potenciales tienen ciertas expectativas o demandas y en el grado de satisfacción que se les brinda. Las cualidades a las que deben enfocarse son, por un lado, las organizaciones operadoras del BRT para generar estrategias que permitan conservarlos así como incrementarlos y por otro, a los gobiernos que a partir de sus políticas públicas establezcan la modalidad de transporte más conveniente en términos sostenibles, sustentables y de calidad de vida para los ciudadanos, quienes finalmente aprueben o no su gestión.
Referencias bibliográficas
Administración Federal de Tránsito. (2009). Quantifying the Importance of Image and Perception to Bus Rapid Transit. Recuperado el 3 de enero de 2011 de http://www.nbrti.org/research.html. [ Links ]
Arcani, A. & Capaldo, G. (2001). Management of standardised public services: a comprehensive approach to quality assessment. Managing Service Quality, 11(5), 331-341. [ Links ]
Bagozzi, R. & Yi, Y. (1988). On the evaluation of structural equation models. Journal of the Academy of Marketing Science, 16(1), 74-94. [ Links ]
Centro de Transporte Sustentable. (2010). 6ta Encuesta de opinion de Metrobús. Recuperado el 13 de mayo de 2013 de http://www.metrobus.df.gob.mx/docs/Encuesta%20CTS.pdf. [ Links ]
Comisión Europea-unspecified-. (1995) The Citizens' Network. Fulfilling the potential of public passenger transport in Europe. European Commission Green Paper. Recuperado el 11 de marzo de 2011 de http://aei.pitt.edu/1233/. [ Links ]
Comisión Europea. (1998). QUATTRO. Quality Approach in Tendering Urban Public Transport Operations. Recuperado de http://www.transport-research.info/web/projects/project_details.cfm?id=636. [ Links ]
Comité Europeo de Normalización. (2002). EN 13816:2002 E. Recuperado de: http://www.transportbenchmarks.eu. [ Links ]
Comité Organizador-Best. (2011). BEST Result of the 2011 survey. Recuperado el 11 de marzo de 2011 de http://www.best2005.Net/Public-reports/Main-reports. [ Links ]
Consejo de Investigación del Transporte. (1999). A handbook for measuring customer satisfaction and service quality, TRCP Report 47. Recuperado el 15 de septiembre de 2011 de http://www.nas.Edu/trb/index.html. [ Links ]
Consejo de Investigación del Transporte. (2003). TCRP. Report 88. A Guidebook for Developing a Transit Performance-Measurement System. Recuperado el 15 de septiembre de 2011 de http://www. Nas.edu/trb/index.htm. [ Links ]
Cronin, J. & Taylor, S. (1992). Measuring service Quality: a Reexamination and extension. Journal of Marketing, 56(3), 55-58. [ Links ]
Charbonneau, E. & Van Ryzin, G. (2011). Performance measures and Parental satisfaction with New York City schools. American Review of Public Administration, 42(1), 54-65. [ Links ]
Churchill, A. (1979). A Paradigm for developing Better measures of marketing Constructs. Journal of Marketing Research, 16(1), 64-73. [ Links ]
Dabholkar, P. Shepherd, C. & Thorpe, D. (2000). A comprehensive framework for service quality: an investigation of critical conceptual and measurement issues through a longitudinal study. Journal of Retailing, 76(2), 131-139. [ Links ]
Deng, S. & Dart, J. (1994). Measuring market orientation: a multi-factor, multi-item approach. Journal of Marketing Management, 10(8), 725-742. [ Links ]
Devi, M. & Raja, B. (2010). Impact of service Quality management (SQM) Practices on indian Railways - a study of south Central Railways. International Journal of Business and Management, 5(9), 139-146. [ Links ]
Eboli, L. & Mazulla, G. (2007). Service Quality attributes affecting Customer satisfaction for Bus transit. Journal of Public Transportation, 10(3), 21-34. [ Links ]
Eboli, L. & Mazulla, G. (2009). A new Customer satisfaction index for evaluating transit service Quality. Journal of Public Transportation, 12(3), 21-37. [ Links ]
Fellesson, M., & Friman, M. (2008). Perceived satisfaction with Public transport service in nine european Cities. Journal of the Transportation Research Forum, 47(3), 93-104. [ Links ]
Grönroos, C. (1984). A service Quality model and its marketing implications. European Journal of Marketing, 18(4), 36-44. [ Links ]
Grönroos, C. (1994). From marketing mix to Relationship marketing: towards a Paradigm shift in marketing. Management Decision, 32(2), 4-20. [ Links ]
Guru, C. (2003). Tailoring e- service quality through CRM. Managing Service Quality, 13(6), 20-531. [ Links ]
Hair, J., Anderson, R., Tatham, R. & Black, W. (1998). Multivariate data analysis. New Jersey: Prentice Hall. [ Links ]
Haywood-Farmer, J. (1988). A conceptual model of service quality. International Journal of Operations and Production Management, 8 (6), 19-29. [ Links ]
Hernández, R., Fernández, C. & Baptista, M. (2010). Metodología de la investigación. México: Mc Graw-Hill. [ Links ]
Holzer, M., Charbonneau, E. & Kim, Y. (2009). Mapping the terrain of public service quality improvement: twenty-five years of trends and practices in the United States. International Review of Administrative Sciences, 75(3), 403-418. [ Links ]
Jöreskog, K. & Söbom, D. (1993). LISREL 8: Structural Equation Modeling with the SIMPLIS Command Language. USA: Scientific Software International. [ Links ]
Landero, R. y González, M. (2009). Estadística con SPSS y metodología de la investigación. México: Trillas. [ Links ]
Leonard, F. & Sasser, W. (1982). The incline of quality. Harvard Business Review, 60(5), 163-71. [ Links ]
Levinson, H., Zimmerman, S., Clinger, J., Gast, J., Rutherford, S. & Bruhn, E. (2003). Bus rapid transit, volume 1: Implementation guidelines. TCRP Report 90. Washington: US Transit Cooperative Research Program. Recuperado el 23 de septiembre de 2011 de http://www.nas.edu/trb/index.html. [ Links ]
Mattsson, J. (1992). A service quality model based on ideal value standard. International Journal of Service Industry Management, 3 (3), 18-33. [ Links ]
Menckhoff, G. (2005). Latin American Experience with Bus Rapid Transit. Congreso de transporte sustentable annual meeting - Institute for transportation Engineers, Melbourne, Australia. [ Links ]
Mereilles, A. (2000). A Review of Bus Priority Systems in Brazil: from Bus Lanes to Busway Transit, Smart Urban transport Conference, Brisbane 2000. [ Links ]
Metrobús. (2013). Fichas técnicas. Recuperado el 3 de marzo de 2010 de http://www.metrobus.df.gob.mx/fichas.html#uno. [ Links ]
Newman, K. (2001). Interrogating SERVQUAL: a critical assessment of service quality measurement in a high street retail bank. International Journal of Bank Marketing, 19(3), 126-39. [ Links ]
Parasuraman, A., Zeithaml, V. & Berry, L. (1985). A Conceptual model of service Quality and its implications for Future Research. Journal of Marketing, 49(4), 41-50. [ Links ]
Parasuraman, A., Zeithaml, V. & Berry, L. (1988). Servqual: a multipleitem scale for measuring consumer perceptions of services quality. Journal of Retailing, 64(1), 12-40. [ Links ]
Philip, G. & Hazlett, S. (1997). The measurement of service quality: a new P-C-P attributes model. International Journal of Quality & Reliability Management, 14(3), 260-286. [ Links ]
Randheer, K. AL-Motawa, A. & Vijay, P. (2011). Measuring Commuters' Perception on service Quality Using SERVQUAL in Public transportation. International Journal of Marketing Studies, 3(1) 21-34. [ Links ]
Rebelo, J. & Barone, M. (2003). Potential Impact of Metro's Line 4 on Poverty in Sao Paulo Metropolitan Region (SPMR). Recuperado el 11 de diciembre de 2011 de http://web.worldbank.org. [ Links ]
Shefali, N. (2010). Determinants of customer satisfaction on service quality: a study of railway platforms in India. Journal of Public Transportation, 13(1), 97-113. [ Links ]
Steenkamp, J-B. & Van Trijp, H. (2002). The use lisrel in validating marketing constructs. International Journal of Research in Marketing, 8(4), 283-299. [ Links ]
Sumaedi, S. Mahatma, I. & Yarmen, M. (2012). The empirical study of public transport passengers' behavioral intentions: the roles of service quality, perceived sacrifice, perceived value, and satisfaction (case study: paratransit passengers in Jakarta, Indonesia). International Journal for Traffic and Transport Engineering, 2(1), 83-97. [ Links ]
Teas, R. (1993). Expectations, Performance, evaluation and Customers´ Perception of Quality. Journal of Marketing, 57(4), 18-34. [ Links ]
Torres, E. (2010). Escala propuesta para medir la calidad del servicio de los cines. Innovar, 20 (36), 157-172. [ Links ]
Van Ryzin, G. Muzzio, D. Immerwahr, S. Gulick, L. & Martinez, E. (2004). Drivers and Consequences of Citizen satisfaction: an application of the american Customer. Satisfaction index model to New York City. Public Administration Review, 64(3), 331-341. [ Links ]
Van Ryzin, G., Immerwahr, S. & Altman, S. (2008). Measuring street cleanliness: A comparison of New York City's scorecard and results from a citizen survey. Public Administration Review, 68(2), 295-303. [ Links ]
Van Ryzin G. (2008). Percepción ciudadana de la regularidad del pavimento: pruebas obtenidas en nueva york, con repercusiones en la valoración comparativa del desempeño de las funciones públicas. Revista Internacional de Ciencias Administrativas, 74(4), 55-70. [ Links ]
Vijaya, C. & Muthupandian, K. (2012). Measurement of passengers service quality in public transportation: servqual analysis. The institute of Cost and Works accountants of India. Recuperado el 17 de abril de 2011 de http://mpra.ub.uni-muenchen.De/38584/. [ Links ]
Young, J. (1996). ISO 9004.2: How to raise the standard of service delivery. Recuperado el 7 de mayo de 2011 de http://www.docstoc.com/docs/26687972/ISO-9004. [ Links ]



















