Introducción
La apicultura colombiana es una actividad económica que ha venido creciendo, pasando de 100.000 a 157.000 colmenas en los últimos 15 años (Murcia, 2022), gracias a la canalización de recursos estatales para la investigación en el sector apícola, provenientes del Ministerio de Agricultura y Desarrollo Rural (MADR) y del Ministerio de Ciencia Tecnología e Innovación (Sánchez et al., 2014), la creación de la Secretaría Técnica de la Cadena de las Abejas y la Apicultura (CPAA), el aumento de las investigaciones sobre diagnóstico y mejoramiento de las prácticas de apicultura en el país (Rubiano-Navarrete, 2022) y otras actividades que buscan el fortalecimiento de este importante sector.
Mediante la actividad apícola se producen diferentes productos como miel, polen, propóleo, jalea real, entre otros (Hernández & Hernández, 2014), pero lo más importante de esta labor es el favorecimiento del proceso de polinización generada por las abejas, el cual es fundamental para la humanidad. Colombia, el país más diverso por metro cuadrado en el mundo (Pardo, 2020), tiene un gran potencial para la apicultura; según cifras del Ministerio de Agricultura y Desarrollo Rural para el año 2022, se tienen contabilizados aproximadamente a 3000 apicultores con 7168 apiarios, los cuales albergan en promedio 30 colmenas cada uno, con un registro de 157.696 colmenas, aunque existe una potencialidad apícola de más de 1.000.000 de colmenas (Murcia, 2022); sin embargo, según Sánchez et al. (2014), existen varios factores que explican el rezago de esta actividad en el país, como la llegada de la abeja africanizada en la década de los 80, la aparición del ectoparásito Varroa en la década de los 90, el aumento de la fumigación en los sectores rurales, la desmotivación de los apicultores por el alto costo de producción, las fallas en las prácticas de la apicultura, la falta de tecnificación del proceso, entre otros. Además de estos factores, se tiene el uso generalizado de las colmenas rústicas tipo Langstroth, las cuales son de madera usualmente de pino que se deterioran con facilidad debido a los cambios climáticos, la humedad, la proliferación de hongos patógenos y otras plagas (Instituto Interamericano de Cooperación para la Agricultura, 2009), el bajo aislamiento térmico, la mala manipulación ergonómica, etc., lo que afecta el confort de las abejas y, por ende, su producción (Rubiano-Navarrete et al., 2022).
En la investigación “Ergonomics in apiculture: A case study based on inspecting movable frame hives for healthy bee activities” (Fels et al., 2019) se identificaron impactos negativos relacionados con las actividades que desarrollan los apicultores durante una jornada laboral, entre estos se encuentran: dolores en muñeca, hombro, espalda y cuello, debido a la manipulación manual de herramientas para la recolección de miel y al levantamiento de la colmena (Fels et al., 2019). En este artículo se realizó un análisis de la actividad apícola y se indicó la necesidad de realizar modificaciones sustanciales en los diseños de colmenas y cajas, así como técnicas de levantamiento de apoyo para mitigar este alto riesgo, incluir una mejora en el diseño del mango para que el peso sea soportado por la mano en lugar de los dedos, usar elementos o sistemas de soporte de levantamiento y reducir el tamaño y la forma de la caja. Se sugiere también que la consideración de diseños alternativos debe garantizar que no se obstaculicen otros aspectos de la apicultura, como la inspección o los procesos de extracción de miel (Fels et al., 2019).
Por otro lado, en el artículo “Ergonomics Postural Risk Assessment and Observational Techniques in the 21st Century” (Ogedengbe et al., 2023) destacan los desafíos que enfrentan los trabajadores en varios sectores y el riesgo de enfrentarse a enfermedades articulares debido a los sistemas manuales de manejo de materiales. El estudio también expone las diversas partes del cuerpo que en su mayoría son propensas a lesiones y revisa las diversas sugerencias (modificaciones a las posturas) realizadas por varios investigadores. Estas modificaciones sugeridas, si se aplican correctamente, podrían resultar en una reducción drástica en la incidencia de trastornos musculoesqueléticos (TME) y otras molestias laborales para los trabajadores en general. Además, se presentan varias técnicas de análisis postural como Ovako Working Analysis System (OWAS), Rapid Entire Body Assessment (REBA) y Rapid Upper Limb Assessment (RULA) (Ogedengbe et al., 2023).
Otros estudios se han enfocado en la regulación de la temperatura y la humedad en el interior de las colmenas (Martínez, 2010), la prevención y el control de plagas que generan problemas de ventilación insuficientes, las altas temperaturas, la vejez de la reina, etc. para el diseño (Secretaría de Agricultura y Ganadería, 2005) y construcción de colmenas y portanúcleos (Besora, 2016).
Por otro lado, para el proceso productivo apícola es importante contar con sistemas de monitoreo en tiempo real de las colmenas, donde se pueda verificar la reserva del alimento, las temperaturas, el peso de la colmena, la humedad, entre otras, debido a que se puede hacer un manejo eficiente a la colonia. En la investigación “Precision apiculture: Development of a wireless sensor network for honeybee hives” (Henry et al., 2019) se implementó, durante 30 días y en tres colmenas, una red inalámbrica de sensores para tener una supervisión continua de la colmena, donde los resultados obtenidos no mostraron efectos a corto plazo, pero se considera una solución para la inspección de la colmena, ya que no es necesario destaparla para verificar la producción o la temperatura.
En el artículo “IndusBee 4.0 - Integrated Intelligent Sensory Systems for Advanced Bee Hive Instrumentation and Hive Keepers’ Assistance Systems” (König, 2019) se proporciona una revisión de las actividades en el campo a la instrumentación de las colmenas; monitoreo estandarizado de temperatura, humedad y peso; también se presenta una opción de un enfoque de monitoreo acústico dentro de la colmena y una notificación implementada en smartphones, de cómo detectar la infestación y la enfermedad en la colmena.
Por lo anterior, se buscó un prototipo que mejore el diseño ergonómico de la colmena y sus condiciones de producción y se tomaron estos dos enfoques para el desarrollo de un producto que pueda contrarrestar dichas problemáticas, debido a que muchas de las investigaciones relacionadas con la apicultura se centran en el confort de las abejas y no en el del apicultor (Fels et al., 2019); por lo tanto, el objetivo de la presente investigación es diseñar y fabricar una colmena más ergonómica e instrumentada que permita al apicultor conocer las condiciones internas de producción y alimentación de las abejas sin tener que manipular directamente la colmena.
Materiales y métodos
En una primera fase de este proyecto, se presenta una investigación de carácter exploratoria y de campo, donde mediante el diseño basado en el usuario (Ulrich & Eppinger, 2013), por medio de encuestas, entrevistas y observación directa, se determinan con los apicultores los factores y las necesidades a ser consideradas en el diseño. La siguiente fase de investigación es de carácter cuantitativo, donde se realiza un análisis estadístico para identificar los factores y los requerimientos técnicos más importantes a ser tenidos en cuenta en el diseño de la colmena, con el fin de mejorar su manipulación por parte de los apicultores y el confort productivo de las abejas.
En esta investigación se trabajó con personal de la Corporación Tibairá, la cual cuenta con varios apiarios en el departamento de Boyacá, Colombia, de los cuales se visitaron y seleccionaron tres que están ubicados en los municipios de Duitama, Paipa y Pachavita, los cuales a su vez están localizados en tres pisos térmicos con diferentes condiciones de altura sobre el nivel del mar, temperatura, humedad relativa, flora, fauna y número de colmenas (tabla 1).
Tabla 1 Ubicación de los tres apiarios en estudio

Notas aclaratoriasm s.n.m: metros sobre el nivel de mal, T °: temperatura y N.° colm.: número de colmenas por apiario.
Fuente: Elaboración propia
Encuestas
Para obtener información de primera mano, se diseñó y aplicó en campo una encuesta a diferentes apicultores de la Corporación Tibairá para obtener datos cualitativos y cuantitativos que permitieran identificar las problemáticas más significativas y comunes que viven durante el desarrollo de sus actividades de apicultura en campo. La información recolectada en las encuestas fue complementada con entrevistas realizadas a varios apicultores en estas visitas de campo.
Luego, para tener más información sobre las necesidades y los requerimientos de diseño de las colmenas, gracias a la Corporación Tibairá se tuvo acceso a otros apicultores de otros departamentos que no pertenecen a la corporación, a quienes se les aplicó una encuesta con diseño muestral no probabilístico, por cuotas y en cadena, lo que permite tener una representación del universo de estudio. El tamaño de la muestra fue de 53 casos totales efectivos que representan el 56 % de la tasa de respuesta (total de encuestas efectivas/total de contactos realizados) y donde el estudio fue de tipo cuantitativo, realizado a través de encuestas en línea, compartidas por medio de grupos de apicultores en redes sociales.
Estudio de interacción entre colmena y usuario
Además de realizar encuestas durante las visitas a los apiarios, se realizaron y registraron fotográficamente procesos de manipulación e inspección de las colmenas, lo cual permitió realizar un análisis ergonómico mediante la técnica de fotogrametría. Se evaluó el puesto de trabajo de 20 apicultores de la Corporación Tibairá, con el fin de detectar las falencias que presenta el diseño de las colmenas en su interacción con el usuario y donde se desarrolló un análisis postural empleando el método REBA, en el cual se evaluaron las tres actividades más desarrolladas por los apicultores de manera rutinaria: inspección de media alza y cámara de cría, mudanza de la colmena y recolección del polen. Para el desarrollo del método REBA, los ángulos fueron analizados según los grupos A y B (figura 1).
Para el desarrollo del método se utilizó la metodología presentada en la figura 2. En la figura 2 se establece un puntaje para los grupos A y B, seguido a esto se relacionan las valoraciones de fuerzas o cargas para el grupo A y la calidad de agarre para el grupo B, donde se obtiene un puntaje de esta relación y se establece si la actividad es repetitiva o no y, así, determinar qué acciones se deben tomar para mejorar la actividad.
Análisis de variables internas y externas de la colmena Langstroth
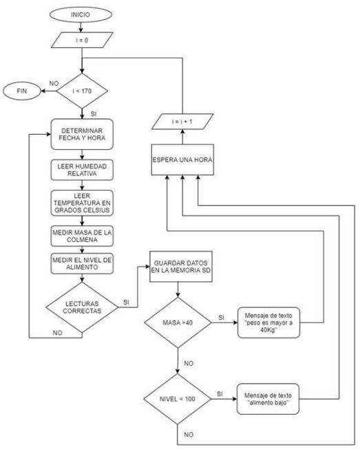
Para conocer y caracterizar la operación de las colmenas tipo Langstroth instaladas en el campo, se realizaron mediciones en el apiario y la colmena de las siguientes variables: temperatura interna y externa de la colmena, peso de la colmena, peso de los cuadros para analizar la producción de miel y humedad relativa.
Definición de funciones
Se establecieron los parámetros y las métricas requeridas para el diseño de la colmena, definiendo así el árbol de funciones que debe cumplir el diseño, donde se plantearon las entradas que tiene un producto, el proceso que ocurre al interior y las salidas de este; también se utilizó el esquema para la medición de las variables planteadas anteriormente, donde se propone realizar 170 lecturas de la colmena diseñada y la Langstroth (figura 3).
Desarrollo del prototipo
Primero se generaron varios bocetos de cada una de sus partes, como de la colmena en general, y se seleccionó el que mejor cumplía las necesidades y los requerimientos de diseño identificados de las encuestas y entrevistas a los apicultores. También, se realizó la selección y el diseño del sistema de instrumentación de sensores.
Para la manufactura de la colmena se usaron procesos de fabricación tradicional y de manufactura digital, como corte láser e impresión 3D para los cortes de las piezas que componen el alimentador y los excluidores de reina (figuras 4).

Fuente: Elaboración propia
Figuras 4 Desarrollo del prototipo de colmena diseñada (escala 1:1): 4A. manufactura de las partes de la colmena diseñada y 4B. cámara de cría de la colmena diseñada
Posteriormente, se realizó la instalación del circuito electrónico en la parte inferior de la cámara de cría para que las abejas no tuvieran contacto con esta parte y se instalaron los sensores de temperatura, humedad y peso de la colmena (figuras 5).
Cálculo de confort térmico de las colmenas
Para el cálculo de la transferencia de calor de la colmena tipo Langstroth y de la diseñada (para ambos casos el espesor del material es de 25 mm) (figuras 6), se tomó la temperatura externa e interna de cada una. Estos valores fueron tomados en el sitio con un multímetro UNI-T UT33C+, el cual cuenta con un sistema de medición de temperatura en °C o °F, cuyos rangos de temperatura van de -40 °C ~ 1000 °C ± (1 % +4) y así poder validar y calibrar el sistema de la colmena diseñada.

Fuente: Elaboración propia
Figuras 6 Vista superior de modelos de colmenas: 6A. tipo Langstroth y 6B. diseñada
Se utilizó un coeficiente de transferencia de calor por convección externa libre de gases (Cengel & Ghajar, 2011) con valores de 2 a 5 W/m2°C, con saltos de 0,1 (figura 7) y se asumió que la temperatura interna de las dos colmenas era de 35 °C, con un coeficiente de transferencia de calor por convección interna de cero (h1= 0 W/m2 °C).

Fuente: Elaboración propia
Figura 7 Comparación de T2 en las dos colmenas con variación en h cada 0,1
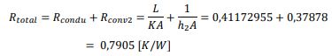
Posteriormente, se calculó la razón de transferencia de calor para la colmena tipo Langstroth (ecuaciones 1, 2, 3, 4 y 5) y para la colmena diseñada (ecuaciones 6, 7, 8, 9 y 10), con un h = 5 W/m2 °C.
Donde:
𝑄̇ es la razón de transferencia de calor
𝑘 es la constante de conductividad térmica
𝐴𝑠 es el área de superficie
𝑇1 es la temperatura de la pared interna
𝑇2 es la temperatura de la pared externa
𝑇∞1 es la temperatura interna
𝑇∞2 es la temperatura externa
𝐿 es el espesor de la pared
ℎ1 𝑦 ℎ2 son los coeficientes de transferencia de calor por convección
Comparación ergonómica en campo de los dos modelos de colmena
Se realizó una evaluación de los dos modelos en campo y de tres factores en la inspección de una colmena (los ángulos de confort de la articulación cuello, articulación muñeca y, para la articulación columna, el peso que debía cargar el apicultor).
Cuello. Según Croney (1978), el ángulo máximo de flexión para la articulación del cuello debe ser de 45 ° y en la figura 8A se muestra el ángulo máximo que se determinó cuando el apicultor inspeccionó la cámara de cría de la colmena Langstroth, donde se observó que tiene un ángulo de 71 °, por otro lado, en la figura 8B se muestra el ángulo máximo que se observó cuando el apicultor inspeccionó la cámara de cría de la colmena diseñada, este ángulo fue de 36 °, por lo que se encuentra en el rango permitido.

Fuente: Elaboración propia
Figuras 8 Ángulo de la articulación del cuello durante una inspección de la cámara de cría (escala 1:1): 8A. colmena Langstroth y 8B. colmena diseñada
Columna. Se observó que al inspeccionar la colmena Langstroth y la colmena diseñada no se está excediendo el ángulo de confort de la columna (70 °), como se observa en las figuras 9a y 9b.

Fuente: Elaboración propia
Figuras 9 Ángulo de la articulación de la columna durante inspección de cámara de cría (escala 1:1): 9A. en colmena Langstroth y 9B. en colmena diseñada
Muñeca. Para la articulación de la muñeca se encontró que al sujetar un alza melaria, en caso de que necesite ser levantada, la articulación de la muñeca tiene una desviación cubital de 14 °, ángulo inferior al que tomaba la articulación al momento de levantar un alza melaria de la colmena Langstroth (25 °) (figuras 10).
Resultados y discusión
De los resultados obtenidos en las encuestas, se encontró que el 94 % de los apicultores son hombres, el 42 % son apicultores independientes, el 43 % cuentan con una carrera profesional, el 61 % está entre 31 y 45 años y el 28 % tiene una edad superior a 45 años. Con respecto a la ubicación de los apiarios, se registraron 72 municipios, donde el 82 % pertenece a la región Andina y el 40 % de los anteriores se encuentra en el departamento de Boyacá; también se encontró que el 42 % de los apiarios se encuentra por encima de los 2500 m s.n.m., 29 % está entre 1000 y 2500 m s.n.m. y el otro 29 % se encuentra por debajo de los 1000 m s.n.m. También, se encontró que el 94 % de los encuestados utilizan la colmena tipo Langstroth en su proceso productivo, el 4 % la tipo Palmer y el 2 % la tipo Dadant.
Con respecto a la manipulación de las colmenas, el 35 % de los apicultores suele inspeccionar el apiario cada dos semanas y manifiestan que el material (madera) de las colmenas debe ser mejorado o sustituido para tener una mayor durabilidad, además, proponen que debe haber cambios ergonómicos relacionados a los agarres y el peso de la colmena, su versatilidad y el espacio interno. En cuanto a la colmena, se logró diseñar un nuevo modelo (figura 11) que consta, en términos generales, de una base alta que permite una manipulación ergonómica y que cuenta con unas galgas extensiométricas para el sensado de la producción de la colmena; unas alzas melarias con varios cuadros, los cuales cubren la cámara de cría mejorando el confort térmico de las abejas, con unas manijas que facilitan su agarre y manipulación y unos sensores para el registro de las temperaturas; una cámara de cría y un alimentador externo que permite alimentar las abejas sin destapar las colmenas.
Es de denotar que, en el nuevo modelo, los cuadros se plantean más largos (45 cm) con respecto a los cuadros de la colmena Langstroth, esto para que las abejas realicen el panal y se extiendan de manera vertical como lo suelen hacer naturalmente, sin embargo, los cuadros cuentan con diferentes medidas horizontalmente, dado que cada cuadro se debe adaptar a la forma de la cámara de cría o alza melaria, lo que hace que cada cuadro cuente con una ubicación específica en el espacio de la sección al cual corresponde.
Biológico
En las figuras 12a y 12b se muestra la piquera de la colmena, donde las abejas entran y salen, demostrando la aceptación por parte de estas hacia la colmena diseñada. También, se aprecia la colmena destapada con un cuadro de lado, en el cual se observan abejas y crías, dando a entender que la abeja reina se encuentra en correctas condiciones.
Térmicos
Con respecto a la figura 7 y los cálculos de la razón de transferencia de calor de los dos tipos de colmena, se encontró que la colmena diseñada requiere de menos energía para mantener una temperatura interna en la cámara de cría de 35 °C con respecto a la colmena Langstroth (figura 13), lo que implica que las abejas pueden reducir su esfuerzo físico para conseguir una temperatura de 35 °C y así gastar su energía en otros deberes como la recolección de polen, la puesta de larvas y la producción de miel. Además, el diseño de la colmena propuesta con las alzas melarias alrededor de la cámara de cría genera otras capas de aislamiento térmico que favorecen su confort térmico.
Ergonómico
Al realizar la inspección en las colmenas tipo Langstroth en los apiarios, se observó que el apicultor estaba generando posiciones fuera de los ángulos de confort, principalmente en el cuello, la columna y la muñeca. Por ejemplo, durante la inspección de la colmena tipo Langstroth, el apicultor debe realizar una flexión de 71 ° (mayor al máximo de 45 °) (Croney, 1978) y en la colmena diseñada es de apenas 36 °. Para la columna se determinó que, aunque los ángulos de flexión no exceden los permitidos, el peso de la colmena Langstroth era superior en 100 % al permitido (Resolución 2400, 1979).
Para la muñeca, se observó que el apicultor en la colmena tipo Langstroth estaba haciendo una desviación cubital que excede su ángulo de confort. En cuanto al tipo de agarre, en la tipo Langstroth el agarre no cuenta con suficiente área para soportar del peso (más de 12,5 kg por punto de apoyo), lo anterior se soluciona en la colmena diseñada con un agarre tipo manijas, las cuales se ubican de manera radial, donde la extensión de la mano recubre el contorno del asa y se puede sujetar completamente con los guantes con un agarre seguro y cómodo (figuras 14).

Fuente: Elaboración propia
Figura 14 Sujeción de asa del alza melaria en los dos modelos de colmena (escala 1:1): 14A. colmena Langstroth y 14B. colmena diseñada
Una de las problemáticas encontradas en la colmena Langstroth es el peso que el apicultor debe cargar para inspeccionar la cámara de cría (12,5 kilogramos), lo cual se solucionó por completo en la colmena diseñada, ya que las alzas melarias se disponen de manera radial y no se hace necesario levantar ninguna carga para su inspección.
Fels et al. (2019) presentó un análisis de riesgos para el apicultor en diferentes actividades con el uso de la colmena Langstroth, por lo que el análisis del presente estudio complementa el análisis postural de la colmena tradicional Langstroth y avanza en realizar el análisis de manipulación de la colmena diseñada. Por otra parte, el presente trabajo va más allá del presentado por Ogedengbe et al. (2023), donde los autores se limitan a mencionar las técnicas, pero no hacen un estudio con un grupo poblacional.
Instrumentación
Para realizar la instrumentación de la colmena diseñada se midió su peso (18 kg), el cual no varía inicialmente, ya que las abejas no tienen una construcción en las alzas melarias ni han recolectado miel, pues la colmena lleva solo cuatro meses en campo y se considera que el crecimiento del panal se comienza a dar luego de cuatro o seis meses y luego de este tiempo se requieren otros cuatro o seis meses para la recolección de la miel (Garnica et al., 2006), así que en este momento se encuentran únicamente con crías y en fortalecimiento de la colmena, por lo cual, al contar con un sistema que da lecturas de cifras enteras, no es posible aún apreciar pequeñas variaciones en el peso de la colmena (variaciones entre 0-999 gr).
Adicionalmente, se midió la temperatura externa de la colmena, la temperatura interna de la cámara de cría, la temperatura del techo plástico tipo hule del apiario y la temperatura del techo de teja de zinc (tabla 2), las cuales se requieren para el monitoreo y el análisis de los datos de la colmena.
Por otro lado, se compararon las temperaturas registradas de las colmenas, Langstroth (T4) y la diseñada (T6), y se aprecia que el comportamiento de la temperatura de la cámara de cría de la colmena diseñada es más suavizado (saltos de 26 °C a 34 °C) con respecto al comportamiento de la colmena Langstroth (saltos de 24 °C a 37 °C) (figura 15), es decir que la colmena diseñada mantiene una temperatura más constante en el tiempo, lo que reduce el esfuerzo que tienen que hacer las abejas para mantener la regulación térmica dentro de la colmena.

Fuente: Elaboración propia
Figura 15 Comparación de la variación de temperatura al interior de las colmenas
El presente estudio cuenta con datos obtenidos por la instrumentación y presenta soportes con ecuaciones de transferencia de calor, lo que permite no solo tener datos sino analizar los factores que se pueden optimizar para futuros diseños, lo cual es un aspecto que se diferencia con el artículo de König (2019), donde el autor se limita a describir tecnologías para realizar el seguimiento de las actividades de la apicultura.
Conclusiones
El modelo de colmena diseñada con alzas melarias en distribución radial y con base a media altura mejora las condiciones ergonómicas de los apicultores en torno a la manipulación e inspección de las colmenas. Es así como las articulaciones de cuello, columna y muñeca ya no exceden los ángulos de confort, por lo tanto, mejora en alguna medida la calidad de vida del trabajador en su entorno laboral y, a su vez, disminuye la posibilidad de adquirir una enfermedad laboral.
Gracias a que las alzas melarias en la colmena diseñada se ubican de manera radial, se evita que los apicultores tengan que levantar una sección para revisar otra que se encuentre en la parte inferior (como funcionaba en la colmena Langstroth), así que se elimina el peso que levanta el apicultor al inspeccionar la colmena (pasa de más de 25 kg a 0 kg). El diseño radial también favorece el confort térmico de las abejas, ya que funciona con paredes multicapa que aíslan la cámara de cría de las condiciones climáticas externas, además, al contar con los agarres tipo manija, permite al apicultor una mejor manipulación y transporte de las alzas melarias.
El sistema de instrumentación seleccionado cumple con la medición de variables como peso (producción de miel), temperaturas y alimento consumido por las abejas, dándole al apicultor la posibilidad de monitorear el funcionamiento de las colmenas y evitar ir frecuentemente al apiario o abrir la colmena para visualizar la producción o cantidad de alimento en su interior. En el proceso de selección e instrumentación de los sensores es importante aislarlos o ubicarlos externamente, ya que las abejas los detectan como cuerpos extraños y los recubren de cera, lo cual afecta las mediciones, por lo que, en la colmena diseñada, los sensores que miden el peso de la colmena y que indican el nivel de producción de la colmena se encuentran en la base y las abejas no tienen acceso directo a estos y no los alteran; a su vez, los sensores encargados de medir la temperatura interna (sensor DHT11) se encuentran como cuerpo libre, es decir, no están sujetos a una superficie y las abejas tampoco los alteran.
La fabricación de la colmena permite un proceso de producción simple que no requiere de equipos especializados para su manufactura y ensamble, por lo que a futuro será necesario generar un diseño de su proceso productivo y de comercialización que la haga competitiva con respecto a la colmena tipo Langstroth. Se estima que el costo de cada colmena con instrumentación es de aproximadamente 1.200.000 pesos colombianos, siendo el costo sin la instrumentación de 500.000 pesos colombianos.
Contribución de los autores
Stefany Puentes Cantor: toma de mediciones, registro de información en campo, análisis de los métodos RULA, OWAS y REBA para el análisis de las cargas de apicultores, realización del diseño industrial de la colmena, construcción de la colmena y elaboración del manuscrito; Montserrat Villanueva Uribe: aplicación y análisis de los métodos RULA, OWAS y REBA para el análisis de las cargas de apicultores, realimentación del manuscrito; Bryand David Salamanca Briceño: registro de información en campo, diseño electromecánico e instrumentación, generación de curvas de instrumentación, construcción de la colmena; Yolanda Torres Pérez: registro de información en campo, registro fotográfico y audiovisual de trabajo en campo, suministro de cámara fotográfica, asesoría en el diseño industrial, electromecánico y de instrumentación de la colmena, análisis de información, elaboración y revisión del manuscrito; Edwin Yesid Gómez Pachón: asesoría en el diseño industrial, de materiales y procesos y electromecánico de la colmena, gestión de recursos para realización del proyecto, análisis de información, elaboración y revisión el manuscrito.
Implicaciones éticas
El presente artículo cuenta con el aval del Comité de Ética de investigación de la Universidad Pedagógica y Tecnológica de Colombia, según acta #08 del 20 de noviembre del 2019 y también se obtuvo el consentimiento de los apicultores entrevistados, para usar la información suministrada en la documentación del proceso presentado en este artículo.

































