SUMARIO
Introducción. I. La escuela de Harvard. II. La escuela de Chicago. m. El rol de las teorías de las escuelas de Chicago y Harvard en la investigación de fijación de precios a nivel administrativo por parte de la Superintendencia de Industria y Comercio. Conclusiones. Referencias.
Introducción
En Colombia el derecho de la competencia se divide en dos grandes áreas, conocidas como la "aplicación pública" y la "aplicación privada". La primera prohíbe conductas tales como el abuso de posición de dominio, acuerdos y actos anticompetitivos y establece el régimen de integraciones empresariales, donde, a través de procesos administrativos sancionatorios, se busca el cumplimiento y mantenimiento de los principios de libre competencia, protección al consumidor, eficiencia económica y libertad de empresa. La segunda aplicación busca, a través de un proceso jurisdiccional, proteger la competencia en particular, mediante una declaración de ilegalidad y el consiguiente resarcimiento de daños y perjuicios. Dicha aplicación se encuentra regulada principalmente en la Ley 256 de 1996 de competencia desleal; no obstante, existen antecedentes de aplicación de algunas disposiciones de la Ley 1340 de 2009 y Decreto 2153 de 1992 en asuntos de aplicación privada del derecho de la competencia.
La aplicación pública del derecho de la competencia en lo relacionado con prácticas restrictivas de la competencia, o en su concepción anglosajona antitrust law, es un área del derecho donde los objetivos y propósitos no estaban plenamente definidos a finales del siglo XX en el derecho estadounidense1, sin que tal problema se haya resuelto en las últimas décadas2. Este es un debate frente al cual la escuela de Harvard3, y la escuela de Chicago4, han contrapuesto sus posturas al respecto. Con el paso de los años las posiciones se han ramificado hasta el punto que cada profesor de cada escuela cuenta con una propia postura en lo que al antitrust se refiere5, sin embargo, todas ellas derivadas de los postulados de Chicago o Harvard.
Por tanto, para lo que interesa el presente artículo se tomarán las dos corrientes iniciales y el estado actual de ellas: Harvard porque es la corriente fundante de los objetivos del antitrust6 y Chicago porque es la escuela líder en antitrust y la que gobierna en la actualidad en el derecho anglosajón7.
El presente trabajo propone hacer una contextualización de los postulados de la escuela de Harvard y la escuela de Chicago como corrientes doctrinales que fundamentaron la protección de la competencia en el mundo. A partir de los cuales se realizará un análisis de la normativa actual en materia de aplicación pública del derecho de la competencia en Colombia y de las resoluciones sancionatorias impuestas por la SIC entre los años 2009 a 20208 en materia de fijación de precios como práctica comercial restrictiva. Para, bajo el enfoque del método hermenéutico descriptivo, definir la corriente doctrinaria implementada en Colombia, que contribuya a la definición de los objetivos que el derecho de la competencia debe perseguir en el país y los medios para alcanzarlos.
Si bien se analizan las resoluciones sancionatorias proferidas únicamente en lo que a fijación de precios como práctica restrictiva se refiere, dicho análisis permite llegar a conclusiones generales en lo que a la aplicación pública del derecho de la competencia corresponde. En primer lugar, porque el procedimiento administrativo aplicado a todas las investigaciones respecto de la totalidad de las prácticas comerciales restrictivas es el mismo. En segundo lugar, porque los tipos sancionatorios en su mayoría cuentan con una estructura normativa similar.
En efecto, si bien se toman muestras de una práctica restrictiva de la competencia (fijación de precios), las conclusiones pueden hacerse extensivas a las demás prácticas. Ahora bien, quedaría por resolverse en una investigación futura el contraste de dicha premisa con las demás resoluciones sancionatorias de la SIC frente a otras prácticas restrictivas de la competencia distintas a la fijación de precios.
Con todo, se elige el estudio de la práctica de fijación de precios por ser una práctica anticompetitiva común a los diferentes sistemas normativos estudiados en este artículo.
Estudiar los postulados de la escuela de Harvard y la escuela de Chicago para entender el fundamento del derecho de la competencia, es de trascendental importancia, pues como lo afirma Soto-Pineda y Jaramillo de los Ríos:
Tal ha sido el alcance de las teorías de ambas escuelas, que la argumentación en sede judicial y ante autoridades públicas de competencia alrededor del globo, han girado desde principios de los ochenta, de forma extendida y recurrente, en torno a sus tesis, alimentando la divergencia y la concepción de que en el marco de una disputa en materia de libre competencia uno de los imperativos es el de elección y defensa de los argumentos de una u otra escuela9.
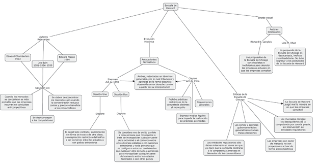
En otras palabras, las propuestas de ambas escuelas han influido políticas legislativas y judiciales alrededor del mundo, de forma tal que es posible observar la influencia de una u otra escuela en cada uno de los sistemas normativos de Occidente. En aras de ilustrar y ampliar lo dicho anteriormente, se presenta la gráfica 1.
I. La escuela de Harvard
A. Fundamentos y aplicación
Parte de la doctrina, principalmente la de Estados Unidos, ha intentado definir la finalidad del derecho de la competencia, en lo relacionado con prácticas restrictivas de la competencia. A principios y mediados del siglo XX, economistas de la Universidad de Harvard, como Edward Chamberlain con su texto The Theory of Monopolistic Competition (1933), Edward Mason con su texto Economic Concentration and The Oligopoly Problem (1964) y Joe Bain con sus textos Relation of Profit Rate to Industry Concentration (1951), Industrial Organization (2d ed. 1959) y Barriers To New Competition: Their Character and Consequences in Manufacturing Industries (1956), argumentaron que cuando los mercados se concentran es más probable que las empresas participen en conductas anticompetitivas. Por ello, indicaron que los tribunales debían proteger a los competidores individuales del poder de mercado ejercido por grandes empresas, se opusieron a la concentración del mercado, incluso cuando tal concentración, de manera paradójica, pudiese reducir los costos y precios, beneficiando así a los consumidores.
Un ejemplo de mercado concentrado que genera beneficio a los consumidores es la hipótesis de estructura eficiente10, la cual propone que las empresas más eficientes, con una mejor organización y gestión de sus recursos, tienen menores costos y son más rentables, lo cual les permite aumentar su cuota de mercado y, en última instancia, favorecer una mayor concentración, todo ello bajo el supuesto, no siempre realizable, de que las menores expensas y mayores eficiencias se trasladen al consumidor y no sirvan solo para que la empresa en cuestión aumente sus márgenes y rentabilidades. Bajo esta hipótesis, la elevada concentración y cuota de mercado vendrían asociadas a precios más favorables para los consumidores11.
Por ejemplo, bajo la hipótesis de estructura eficiente, si una empresa que produce bebidas azucaradas aumenta su poder de mercado, llegando a más consumidores en un determinado territorio, los costos de producción (materia prima y fabricación) y comercialización (transporte y venta al consumidor final) de cada bebida se reducirán en razón de la masificación de la producción y de las economías de escala (costos decrecientes), a mayor compra mayor descuento. Dicha reducción en el valor que asume el fabricante para la producción se debería ver reflejado en una disminución del precio que el consumidor final paga.
Teorías como la hipótesis de estructura eficiente son descartadas en los postulados de Harvard, pues, contrario a las conclusiones de Demsetz, el profesor de Harvard Joe Bain consideró que una elevada concentración de mercado permite a las empresas alcanzar mayores beneficios o utilidades para sí mismas, fijando unos precios que son menos favorables para los consumidores12. Bain alertó también sobre la posibilidad de que las empresas que operan en mercados concentrados y poco competitivos adopten comportamientos colusivos que les permitan cobrar precios mayores por sus productos. De hecho, en un mercado constituido por un número reducido de empresas, como es el caso de un oligopolio, resulta más sencillo el reconocimiento de la interdependencia entre las mismas y de las ventajas de coordinar sus acciones. En consecuencia, las empresas tienen incentivos para cooperar en lugar de competir ya que, si son capaces de coordinar sus acciones sin consecuencias legales negativas y no existen entrantes potenciales en el mercado, podrán comportarse como oligopolistas que bajo la coordinación logran un monopolio de facto (varias empresas actúan como una sola) y maximizar los beneficios conjuntos de la industria13.
La escuela de Harvard consideró que en la mayoría de los casos el poder de mercado se asociaría con una afectación del bienestar del consumidor, por la naturaleza propia de la empresa con dicho poder. Bajo este enfoque, tal como lo dijo Piraino, los tribunales pudieron permitirse una presunción de ilegalidad para muchos tipos de conductas sin involucrarse en un análisis complicado de las circunstancias económicas en el mercado relevante, y los eruditos de Harvard convencieron a muchos jueces de presumir la ilegalidad de cualquier conducta por parte de las empresas con poder de mercado, independientemente de su efecto sobre los consumidores14-15.
La escuela de Harvard consideró que si bien el derecho y la economía se interrelacionan, esta última debe servir para aplicar un enfoque estructural a la teoría de defensa de la competencia, argumentando que la concentración de mercado crea el escenario propicio para que las empresas lleven a cabo conductas anticompetitivas16. Por lo que el derecho de la competencia debe establecer una serie de presunciones de ilegalidad de acuerdos, integraciones y conductas desplegadas por los agentes con poder de mercado17, bajo el argumento que estas contaban con una intrínseca e inescindible capacidad distorsiva, más allá de que las conductas pudiesen fomentar la productividad o beneficiar de alguna manera a los consumidores18.
B. Evolución histórica
La doctrina de la escuela de Harvard surgió de la interpretación de las principales leyes federales de protección a la competencia estadounidenses, la Sherman Act de 1890 y la Clayton Act de 1914. Dichas leyes fueron producto de la creciente preocupación por la concentración del comercio y de la industria en los Estados Unidos, concentraciones de poder como la de los denominados robber barons a finales del siglo XIX (Rockefeller, Carnegie, Morgan, etc.), donde se eliminaban competidores con el fin de implementar monopolios y los consumidores sufrían las consecuencias negativas. En parte, el contexto social de dicha legislación permite comprender los cimientos de la posición de la escuela de Harvard.
Esta ley contiene dos disposiciones principales: La sección uno dispone:
Se declara ilegal todo contrato, combinación en forma de trust o de otra clase, o conspiración restrictiva del tráfico o del comercio entre los estados o con países extranjeros[;]
y la sección dos dispone que
Se considera reo de delito punible a toda persona que monopolice o trate de monopolizar cualquier parte de la actividad o el comercio entre los diversos estados o con naciones extranjeras y toda persona que se coaligue o entre en combinación con cualquier otra persona o personas para monopolizar cualquier parte del comercio entre los estados federados o con otros países.
La ley no dio definición alguna de lo que constituye "restricción del comercio" o "monopolio".
La vaguedad, parquedad e incertidumbre de la ley, y los vacíos que subsistían, motivaron la expedición de la Clayton Act en 1914, que declara ilegales: la discriminación de precios, los contratos de exclusividad, la adquisición de acciones entre corporaciones y las direcciones de enlace, cuando tales prácticas disminuyan la competencia o tiendan a crear un monopolio. Su contenido puede ser resumido en tres apartados: (1) prohibición de ciertas prácticas restrictivas de la competencia, distintas de los acuerdos de trust; (2) expresión de los medios legales para impedir la realización de prácticas prohibidas; y (3) disposiciones laborales.
Tanto la Sherman Act como la Clayton Act están redactadas en términos generales, y otorgan tanto a las cortes como a las agencias de la rama ejecutiva una amplia libertad de acción para desarrollar un derecho común en la regulación de la defensa de la competencia a partir de su interpretación. Esa regulación común como derrotero de objetivos que debía perseguir el derecho de la competencia fue planteada inicialmente por la escuela de Harvard19. Sus postulados alcanzaron un reconocimiento relevante cuando fueron adoptados por diferentes tribunales y agencias estadounidenses20.
Como antecedente más notable en sede judicial, se tiene el caso United States v. Aluminum Co. of America21. Aluminum Company of America (en adelante Alcoa) era para el momento de la investigación, 1937, el único productor de lingotes de aluminio vírgenes en los Estados Unidos de América, y ya había sido sancionado en 1912 por incurrir en prácticas restrictivas de la competencia como fijación de precios, limitar de fuentes de abastecimiento e impedir el acceso de terceros al mercado. En esta nueva demanda el Estado norteamericano acusó a Alcoa de monopolizar el comercio interestatal y extranjero, particularmente en la fabricación y venta de lingotes de aluminio vírgenes, bajo el argumento que el solo poder de mercado obtenido era suficiente para declararlo como un monopolio ilegal, razón por la que solicitaba se ordenara su escisión en dos o más compañías diferentes y entre su competencia. El juez de primera instancia desestimó las pretensiones de la demandada mediante sentencia proferida el 23 de julio de 1942. En la sentencia de segunda instancia, proferida por la Corte de Apelaciones para el Segundo Circuito de Estados Unidos del 12 de marzo de 1945 por el juez Learned Hand, se encontró a Alcoa responsable de alterar indebidamente la competencia al monopolizar el mercado de producción de aluminio, considerando como uno de los indicios de tal conducta el alto porcentaje de participación de mercado, porcentaje que fue objeto del debate planteado donde la defensa argumentaba que entre 1929 y 1938 Alcoa solo contaba con el 33% del mercado estadounidense de lingotes vírgenes y que si además se incluía las producciones secundarias, dicho poder de mercado solo alcanzaría el 64%. El juez Hand concluyó que, contrario a lo dicho, Alcoa contaba con más del 90% de poder de mercado.
De conformidad con el pronunciamiento judicial, Alcoa aprovechó las economías de escala para afectar los distintos niveles de producción y utilizó estrategias de competencia agresiva para obtener un poder absoluto de mercado, lo cual llevó a ampliar su capacidad de producción para satisfacer la totalidad de la demanda a buenos precios. Se declaró así judicialmente que Alcoa estaba monopolizando el mercado de lingotes y se ordenó nombrar una agencia gubernamental que se encargara de la eliminación de los excedentes industriales de Alcoa (plantas, equipos, recursos, etc.) a través de una venta o ejecución estatal que garantizara el restablecimiento de la libre competencia.
La sentencia, por supuesto, no estuvo exenta de críticas, consistiendo la principal en que se estaba castigando a Alcoa por haber sido eficiente y gracias a ello haber obtenido una alta cuota de mercado. Tal como lo afirma Piraino, la decisión del juez Hand penalizó a Alcoa simplemente por contar con poder de mercado y participar en una competencia agresiva, pero supuestamente permitida, que probablemente y al final del día beneficiaba a los consumidores22.
Como segundo caso ilustrativo, en 1963, en United States v. Philadelphia National Bank23, la Corte Suprema de Justicia de los Estados Unidos impidió que los bancos estatal y nacional de Filadelfia se fusionaran porque concentrarían el 30% de mercado geográfico del estado de Pensilvania. La Corte Suprema de los Estados Unidos consideró intrascendentes los argumentos de la defensa, los cuales se fundaban en el hecho de que la operación permitiría optimizar su capacidad para ofrecer servicios de mayor calidad en el estado de Pensilvania.
Como se observa, la influencia de la escuela de Harvard en sede judicial permitía que los jueces presumieran como anticompetitiva toda conducta desplegada por empresas con poder de mercado.
La presunción otorgada por la escuela de Harvard concedía a las cortes la posibilidad de apartarse de temas complejos del ámbito legal y probatorio, como la incidencia de la conducta en el bienestar de los consumidores o el mercado, puesto que, presumiendo los efectos nocivos, el trabajo judicial se facilitaba y centraba en la adecuación típica de la conducta desplegada a las previamente establecidas. Dicha forma de ejercicio judicial se llamó la regla per se24, con ella se reducían el tiempo y el gasto de los litigios sobre conductas anticompetitivas, con la ventaja adicional de proporcionar una orientación clara a los agentes del mercado de las conductas que afectaban la competencia y disuadir con ello de manera eficaz la comisión de las mismas. El juez, bajo esta regla per se, se comportaba más como un aplicador mecánico de la norma, adecuando conductas o características a los tipos establecidos.
C. Críticas a la escuela de Harvard
La crítica principal a la escuela de Harvard fue planteada por su adversaria, la propia escuela de Chicago25. Los académicos de esta escuela argumentaron que la escuela de Harvard juzgó mal las maneras en que las empresas compiten, aun en los eventos en que cuentan con pocos rivales26, pues las compañías con poder de mercado no eran propensas a actuar de forma anticompetitiva. La razón de ello es que los mercados, si no están afectados por fallas y funcionan eficientemente, son propensos a corregir cualquier desequilibrio en contra de la competencia por su cuenta, sin la intervención de las entidades regulatorias27.
Por ejemplo, y siguiendo los postulados de la teoría microeconómica, un monopolista en un mercado eficiente sin barreras de entrada y sin restricciones de información, además de productos homogéneos, se encontrará más temprano que tarde con la competencia de nuevas compañías que destruirán su monopolio y convertirán al otrora gigante en uno más de los participantes promedio del mercado.
La escuela de Chicago también consideró que tanto las cortes como las agencias gubernamentales generalmente tomaban malas decisiones en el intento de regular la conducta económica (el remedio era peor que la enfermedad o, incluso, muchas veces no había enfermedad competitiva), y que no eran capaces de idear soluciones normativas más efectivas que el funcionamiento natural del mercado28. Dado que los mercados se autocorrigen, los tribunales y los organismos de aplicación sólo debían intervenir en el proceso competitivo cuando estaba claro, después de un estudio cuidadoso, que la conducta acusada de contraria a la competencia estaba amenazando el bienestar de los consumidores y que el beneficio de una intervención judicial o estatal sería superior a su costo29.
D. Estado actual de la cuestión
Actualmente, la forma en que se juzga el antitrust vuelve a estar en el foco de atención de la doctrina estadounidense30 pues las empresas de la tecnología de la información y de las comunicaciones han revolucionado la forma en la que se mueven los mercados y en la que se desarrolla la competencia. Teóricos como Richard N. Langlois han afirmado que la política antitrust propuesta por la escuela de Chicago es obsoleta e ineficiente para regular el mercado actual dominado por gigantes como Amazon, Apple, Facebook, Google, y Microsoft31. En igual sentido, Lina M. Khan concluye que la teoría propuesta por la escuela de Chicago es desacertada, ineficaz y contradictoria, además de considerar que la política antimonopolio debe volver a los valores fijados por la escuela de Harvard, esto es, presumir la ilegalidad de conductas, examinar con mucho más cuidado no solo la integración horizontal (que ha sido el centro de atención tradicional) sino también la integración vertical, e incluso regular a las grandes empresas como monopolios naturales32 cuando algún aspecto de su negocio podría ser considerado una "instalación esencial"33.
Un claro ejemplo de empresas que se han convertido en monopolios naturales y que a su vez han mostrado que los mercados se mueven tan rápido que la legislación no puede reaccionar a tiempo, es el caso de los gigantes de la tecnología Amazon, Apple, Facebook, Google y Microsoft, compañías que han desafiado el concepto de agente racional de la escuela de Chicago y han puesto en aprietos a sus defensores, quienes, en palabras de Langlois, no han podido dar una explicación de por qué los consumidores están siendo perjudicados por empresas que prestan servicios supuestamente gratuitos (a cambio de datos, pero sin cobro monetario), con un acceso barato y rápido a prácticamente todos los productos de la humanidad con el toque de un dedo, a través de dispositivos elegantes que concentran en la palma de la mano todas las habilidades humanas y en general por precios ajustados a la calidad que continúan cada día disminuyendo34.
Un ejemplo concreto es el implementado por Amazon, el cual según Khan ha establecido un dominio relevante gracias a dos elementos de su estrategia comercial: (1) la voluntad de soportar pérdidas e invertir agresivamente a expensas de las ganancias y (2) la integración en múltiples líneas de negocios35. Amazon, al igual que muchas plataformas tecnológicas como Apple, Facebook, Google y Microsoft, ha decidido utilizar su poder de mercado para ingresar a participar en otras líneas de negocio a partir del establecimiento de precios que podrían ser predatorios y de integraciones verticales, con las que ha obtenido una participación relevante en múltiples líneas de negocio, las cuales, si bien vienen beneficiando a los consumidores, en igual proporción vienen debilitando la competencia. Esta estrategia, con la que se busca alcanzar una alta participación en el mercado a expensas de los rendimientos a corto plazo, desafía la asunción de actores de mercado racionales y con fines de lucro por parte de la escuela de Chicago, así como la supuesta autocorrección de los mercados.
En aras de ilustrar lo anterior, la siguiente gráfica sintetiza lo expuesto en el presente capítulo:
II. La escuela de Chicago
A. Fundamentos y aplicación
La presunción de ilegalidad establecida por la escuela de Harvard fue imperante hasta inicios de la época de los ochenta, momento en el cual surgió la escuela de Chicago36-37. A partir de ello, tal como lo afirma Cseres, los gobiernos intentaron limitar su intervención en el mercado, creando condiciones en las que los consumidores y la competencia pudiesen llevarlo a resultados económicos y sociales óptimos, abriéndolo a la competencia y simplificando la regulación existente.
Esta escuela defiende la necesidad que la ley esté derivada desde la economía y ser explicada por esta, persiguiendo la eficiencia a partir de la desregularización. Estos autores indicaron que las leyes antimonopolio debían estar diseñadas simplemente para aumentar la eficiencia de la economía, maximizando la riqueza, y equipararon dicha eficiencia con el bienestar del consumidor, pues según los teóricos de Chicago, eliminando barreras a la entrada de competidores a los diferentes mercados, y permitiendo a los consumidores una libre elección entre varios proveedores de bienes y servicios, la competencia y la innovación se fomentarían, lo que redundaría en la relación costo-eficacia, precios de consumo más bajos con calidad y variedad mejoradas, y en última instancia conducirían al crecimiento económico38.
Hacia finales de la década de 1980, la escuela de Chicago había controvertido los antiguos postulados del derecho de la competencia fijados por la escuela de Harvard y convertido en su antagonista, teniendo como principal discrepancia, el hecho que la presunción de ilegalidad de los actos concurrenciales vinculada al poder regulatorio se convertía en una amenaza para la competencia, pues la finalidad que buscan las empresas con su participación en el mercado no es per se la deformación o alteración de las condiciones del mismo; por el contrario su tendencia es hacia la búsqueda de la eficiencia económica.
B. Evolución histórica
Al igual que Harvard, la doctrina de la escuela de Chicago surgió de la interpretación de las principales leyes federales de competencia estadunidenses, la Sherman Act de 1890 y la Clayton Act de 1914. Los teóricos de la escuela de Chicago concluyeron que no existía evidencia de que la intención del Congreso en la redacción de las leyes de competencia fuera presumir la ilegalidad de conductas, ni proteger a los competidores individuales contra el ejercicio de poder de mercado de las empresas grandes, planteando así una nueva teoría en contraposición a lo afirmado por la escuela de Harvard. Afirmaron que las leyes de defensa de la competencia deben ser diseñadas simplemente para aumentar la eficiencia de la economía, esto es, en términos de maximización de la riqueza y bienestar del consumidor.
Los postulados de la escuela de Chicago alcanzaron un reconocimiento relevante a finales de 1970 cuando varios de sus fundadores (Robert Bork, Frank Easterbrook, y Richard Posner) fueron nombrados jueces de circuito en Cortes de Apelaciones de los Estados Unidos. Estos teóricos, en su rol de jueces federales de segunda instancia (que, salvo revisiones ocasionales de la Corte Suprema de Estados Unidos, son la última instancia), generaron una revolución en el análisis del derecho de la competencia estadounidense, desmontaron las presunciones establecidas por Harvard, y, tal como lo afirma Piraino, insistieron en probar los efectos específicos contrarios a la competencia antes de encontrar ilegal la conducta de los acusados. Así, ya era insuficiente para un demandante demostrar que una empresa individual o un grupo de competidores poseían un peso significativo en el mercado, debiendo además demostrar, a través del material probatorio relevante, que la conducta en cuestión dañó a los consumidores mediante el aumento de los precios o la disminución de la producción. Todo ello llevó a los tribunales y organismos a ser más indulgentes y permisivos con la adquisición y el ejercicio de poder de mercado por parte de grandes empresas39.
Entre los fallos más relevantes proferidos por los fundadores de la escuela de Chicago como jueces de circuito en Cortes de Apelaciones de los Estados Unidos se encuentran: Rothery Storage & Van Co. v. Atlas Van Lines, 792 F.2d 210 (D.C. Cir. 1986), proferido por el profesor Robert Bork; Polk Bros. v. Forest City Enters., 776 F.2d 185 (7th Cir. 1985), proferido por el profesor Frank Easterbrook, y Valley Liquors, Inc. v. Renfield Importers, Ltd., 678 F.2d 742 (7th Cir. 1982), proferido por el profesor Richard Posner.
Como antecedentes más notables en sede judicial, en lo que a la aplicación de los postulados de la escuela de Chicago se refiere, se tiene el caso Broad. Music, Inc. v. CBS40 en 1979, cuando la Corte Suprema de Justicia de los Estados Unidos se rehusó a presumir como contrario al derecho de la competencia, un acuerdo de precios celebrado entre un grupo de compositores musicales que licenciaba sus obras a un precio idéntico. De manera similar, y a nivel administrativo, en 1997 la Comisión Federal de Comercio (FTC41) permitió a Boeing Company adquirir a McDonnell Douglas Corporation en una transacción cuya consecuencia fue el duopolio en el mercado global de fabricación de aviones comerciales de Boeing y Airbus42.
C. Críticas a la escuela de Chicago
La principal crítica a la teoría formulada por la escuela de Chicago es que reaccionó de forma exagerada a las deficiencias de la escuela de Harvard, pues se fue al otro extremo y no buscó un punto medio43, y al hacerlo así creó sus propios problemas, confiando demasiado en el mercado y olvidando que este muchas veces falla cuando no está sujeto a ningún control. La escuela de Chicago nunca reconoció un conflicto inherente en el enfoque de la regulación antitrust que propuso, pues su teoría se apoyó en que los tribunales y agencias administrativas no eran eficaces en la regulación de la conducta competitiva, sin embargo, al negar las presunciones de ilegalidad utilizadas por la escuela de Harvard, el sistema se volvió ineficiente, puesto que dejaron a jueces, jurados, y los organismos administrativos con una responsabilidad aún mayor en los casos de competencia, obligando a los investigadores a confirmar los efectos económicos específicos de la conducta anticompetitiva en los consumidores, como por ejemplo mayores precios, menores cantidades o una calidad más deficiente.
Tal como lo afirma Piraino, tales decisiones en última instancia, resultaron ir más allá de la resolución de problemas puramente jurídicos, extendiendo la competencia misma de los funcionarios. Con lo cual, las oficinas judiciales se convirtieron en investigadores de datos financieros, administrativos y contables, llevando a la ineficacia y sobrecarga del sistema, pues la mayoría de jueces, jurados, y reguladores del gobierno no fueron capaces de decidir cuestiones económicas complejas44.
Esta aplicación impuso una barrera técnica a los organismos encargados de la protección de la competencia, en tanto ni siquiera los economistas tenían un consenso acerca de los efectos que determinada conducta pudiese tener sobre los consumidores o la economía. Como bien dijo Easterbrook45: "Si reuniera a doce economistas y les proporcionara todos los datos disponibles sobre una práctica comercial, además de un presupuesto ilimitado para computadoras, no obtendría pronto (o nunca) un acuerdo unánime sobre si la práctica promovía el bienestar de los consumidores o la eficiencia económica"46, afirmación que, pese a haberla dicho hace 35 años, continúa vigente en la actualidad.
La dificultad de tribunales y organismos en definir la afectación de la conducta anticompetitiva, llevó a generar confusión en los agentes del mercado, pues no estaban seguros de los tipos de conductas o transacciones que podían dar lugar a infringir las normas de protección de la competencia, y, como resultado, las leyes perdieron su efecto disuasorio47.
D. Estado actual de la cuestión
En la actualidad, la definición del objetivo principal que el derecho de la competencia debe perseguir sigue sin resolverse48, lo cual no implica que en ese tiempo las teorías y normas sobre competencia no hayan progresado. Hovenkamp afirmó que "en los últimos veinte años la escuela de Harvard se ha movido hacia la derecha, más cerca de la posición de Chicago, mientras que al menos algunos miembros de la escuela de Chicago han moderado su posición a la izquierda"49, este movimiento viene gestándose desde finales de la década de 1990, creando una nueva corriente que los teóricos llamaron la escuela post-Chicago, en la cual se sostiene que ciertas estructuras de mercado y conductas competitivas "tienen muchas más probabilidades de tener consecuencias anticompetitivas de lo que los escritores antitrust de la escuela de Chicago imaginaron"50 y han llegado a la conclusión de que con el fin de proteger el bienestar común se hace necesario presumir la conducta anticompetitiva en ciertos casos, pues consideran que las teorías de la escuela de Chicago sobre la perfección de los mercados son demasiado simplistas, puesto que en realidad los mercados no siempre se comportan tan perfectamente como dicha escuela lo indica.
Por ejemplo, en muchos mercados, como las empresas de servicios en la red, no existe un campo de juego uniforme, en tanto la información no está disponible por igual para todos los participantes, la entrada no es posible para las nuevas empresas o las empresas dominantes pueden haber ganado una posición que es imposible de desalojar. Tal es el caso de Facebook, Twitter, Google, donde su poder de mercado es casi absoluto, lo que per se crea una barrera de entrada a los nuevos competidores. En tales mercados, los resultados anticompetitivos son más dañinos que los que considera plausibles la escuela de Chicago y se requiere una intervención estatal para corregir estos desequilibrios.
En aras de ilustrar el presente capítulo, la siguiente gráfica sintetiza lo expuesto:
III. El rol de las teorías de las escuelas de Chicago y Harvard en la investigación de fijación de precios a nivel administrativo por parte de la SIC
A. Marco normativo que estableció a la sic como autoridad nacional de competencia
El marco normativo que regula temas del derecho de la competencia en Colombia es amplio, pero para lo que interesa el presente trabajo son tres los cuerpos normativos más relevantes en lo que a la aplicación pública del derecho de la competencia se refiere. La Ley 155 de 1959, que estableció la prohibición general de toda clase de prácticas, procedimientos o sistemas tendientes a limitar la libre competencia, es el antecedente normativo más antiguo, vigente a la fecha y aplicado por la SIC en sus actuaciones sancionatorias.
El Decreto Ley 2153 de 199251 establece la naturaleza y funciones de la SIC, desarrolla la estructura de la entidad, define los órganos de asesoría y coordinación; define y tipifica las conductas que atentan contra la libre competencia a través de los conceptos de acuerdo, acto y abuso de posición dominante.
La Ley 1340 de 2009 fue especialmente relevante para la SIC pues otorgó tres calidades determinantes, esto es, la declaración de Autoridad Nacional de Competencia (art. 6), la abogacía de la competencia (art. 7) y la calificación de doctrina probable de sus decisiones administrativas en materia competencia (art. 24). Con la primera se le otorgó el conocimiento privativo de la aplicación pública del derecho de la competencia en Colombia, en otras palabras, se le estableció como guardiana exclusiva y excluyente de la libre competencia en el país. Con la segunda se le otorgó la potestad de conceptuar en todos los proyectos de regulación estatal que puedan tener incidencia sobre la libre competencia, de oficio o a solicitud; concepto que, si bien no es vinculante, obliga a la entidad pública a expresar los motivos por los cuales se aparta. Con la tercera, y más importante, la posibilidad de crear doctrina probable en sede administrativa, respondiendo a principios constitucionales como el derecho a la igualdad, confianza legítima, buena fe y seguridad jurídica.
Adicionalmente, la Ley 1340 de 2009 le otorgó facultades para imponer las sanciones hasta por 100.000 salarios mínimos legales mensuales vigentes o, si resulta ser mayor, el 150% de la utilidad derivada de la conducta.
La SIC es un organismo de carácter técnico adscrito al Ministerio de Comercio, Industria y Turismo, que goza de autonomía administrativa, financiera y presupuestal, al que le han sido asignadas diferentes funciones, entre ellas las relacionadas con la protección de la competencia, facultándola para buscar el cumplimiento de la normatividad sobre protección de la competencia, a través de su capacidad oficiosa o a solicitud de parte mediante quejas por hechos que pudieren implicar su contravención.
A modo de ilustración, la siguiente gráfica expone los antecedentes normativos más relevantes en Colombia en materia de aplicación pública del derecho de la competencia:
B. Las resoluciones de la sic en materia de protección de la competencia
Entre 2009 y 2017 la SIC ha impuesto ochenta y seis sanciones en ejercicio de la aplicación pública del derecho de la competencia, en temas como fijación de precios, falsear la competencia en general, colusión en licitaciones, abuso de posición dominante, incumplimiento del deber de informar integración, inobservancia de instrucciones impartidas y omisión de acatar solicitudes de información, incumplir órdenes u obstrucción. Todas las conductas comparten un procedimiento común para su investigación y sanción, y en su mayoría cuentan con una estructura normativa similar, por lo que si bien se toman muestras de una práctica restrictiva de la competencia (fijación de precios), las conclusiones se hacen extensivas a las demás prácticas, ello hasta tanto la investigación en la materia se encargue de abordarlas de manera individual y eventualmente se llegue a una conclusión diferente.
Se estudian las resoluciones sancionatorias impuestas por la Autoridad Nacional de Competencia entre los años de 2009 y 2020, en lo que tiene que ver con acuerdos de fijación de precios (art. 47. núm. 1, Decreto 2153 de 1992), esto en razón de que la fijación de precios es la práctica anticompetitiva por excelencia, reconocida como tal en los sistemas normativos estudiados. Dichas resoluciones se muestran en la tabla 1:
| n.° | RESOLUCIÓN | FECHA | INVESTIGADAS | SANCIÓN MÁXIMA |
| 1 | 6839 | 09-02-2010 | Ingenios de caña de azúcar | $1.030.000.000 |
| 2 | 13483 | 09-03-2012 | Centros de diagnóstico automotor | $30.035.100 |
| 3 | 76724 | 16-12-2014 | Concesión Aeropuerto de San Andrés y Providencia | $6.160.000.000 |
| 4 | 54403 | 18-08-2016 | Fabricantes de cuadernos | $12.410.190.000 |
| 5 | 43218 | 28-06-2016 | Fabricantes de pañales | $68.945.500.000 |
| 6 | 31739 | 26-05-2016 | Fabricantes de papeles | $68.945.500.000 |
| 7 | 30300 | 23-05-2016 | Agencias de casting | $17.236.375 |
| 8 | 26726 | 10-05-2016 | Estaciones de servicio | $157.885.195 |
| 9 | 81391 | 11-12-2017 | Cementeras | $77.771.700.000 |
| 10 | 71692 | 08-11-2017 | Sociedades de practicaje | $613.042.827 |
| 11 | 91153 | 14-12-2018 | Vendedores de gas | $277.340.910 |
Para mayor comprensión, se pasa a resumir cada una de las resoluciones enlistadas52:
| n.° | RESOLUCIÓN | INVESTIGADAS | INFORME MOTIVADO | DECISIÓN |
| 1 | 6839 del 09-02-2010 | Incauca, Providencia, Castilla, Riopaila, Manuelita, Mayagüez, La Cabaña y personas naturales | Los ingenios de azúcar fijaron los precios a los que compraban la caña de azúcar a los cultivadores del Valle geográfico del río Cauca. | La SIC concluyó probados los hechos del informe y consideró que independientemente que la conducta beneficiara o no a los productores, el reproche se hacía en torno a la fijación de precios como conducta anticompetitiva. |
| 2 | 13483 del 09-03-2012 | Corportrans, Autogases de Colombia S.A., pap Inversiones Ltda, cda Motos de La Sexta, Inversiones Futuro Seguro S.A., CDA Diagnosti-Car, Ivesur Colombia - Tolima S.A., Centro CEDAT, así como la Asociación ASO-CDA y personas naturales | Los centros de diagnóstico automotriz de Ibagué fijaron el precio y se repartieron el mercado de las revisiones técnicomecánicas y de gases en dicha ciudad influidos por parte de ASO-CDA ente el 2007 y 2009. | La SIC concluyó que las tarifas establecidas por ASOCDA sirvieron de parámetro para determinar los precios de la RTMyG de vehículos livianos en Ibagué, en los años 2008 a 2009, lo que se ratifica al analizar el comportamiento de los precios del producto que ofrecen las investigadas, que una de las investigadas (IVESUR) presionaba el acuerdo con una estrategia agresiva en la política de descuentos. |
| n.° | RESOLUCIÓN | INVESTIGADAS | INFORME MOTIVADO | DECISIÓN |
| 3 | 76724 del 16-12-2014 | Concesión Aeropuerto de San Andrés y Providencia S.A. - CASYP, Chevron Petroleum Company y personas naturales | El concesionario del Aeropuerto de San Andrés y Chevron (el único proveedor de combustible) pactaron que la tarifa que debía pagar Chevron a CASYP por el derecho de exclusividad dejara de ser un costo de Chevron para trasladarse al siguiente eslabón de la cadena, las aerolíneas consumidoras del combustible. Fijación de precios en la modalidad de acuerdo vertical | La SIC concluyó que no se encontraba probado el acuerdo puesto que Chevron aceptó las condiciones que le impuso el CASYP para vender el combustible en la pista del aeropuerto y que solo era una obligada al pago de los precios inequitativos fijados por el CASYP. En tal sentido, la sic decidió que CASYP infringió el artículo 1 de la Ley 155 de 1959 por haber determinado inequitativamente los precios para el honorario de acceso a pista para proveedores de combustible en el Aeropuerto Internacional Gustavo Rojas Pinilla de San Andrés e impuso sanciones. |
| n.° | RESOLUCIÓN | INVESTIGADAS | INFORME MOTIVADO | DECISIÓN |
| 4 | 54403 del 18-08-2016 | Carvajal Educación S.A.S., Colombiana Kimberly Colpapel S.A., Scribe de Colombia S.A.S. y personas naturales | Las investigadas fijaron los precios de los cuadernos en Colombia a través de cinco conductas: (a) fijaron el precio de los cuadernos de segmento premium durante trece años, a través de la fijación de un incremento porcentual sobre la lista de precios base para cada uno de sus clientes. Para llevar a cabo el acuerdo, las investigadas se reunían antes de cada temporada escolar para fijar los precios de dichos cuadernos para posteriormente remitir el listado a sus clientes; (b) las investigadas Carvajal y Scribe fijaron los precios mínimos en el segmento de cuadernos económicos o intermedios entre el 2012 y 2013, de tal suerte que podían vender a precios diferentes, pero siempre respetando la base acordada; (c) fijación de una política de no descuentos al consumidor final entre el 2011 y 2014; (d) Carvajal y Kimberly con anterioridad a 2011 y Carvajal y Scribe con posterioridad a 2011, fijaron incrementos porcentuales sobre los cuadernos del segmento premium en razón del cliente, el distribuidor o la zona; (e) Carvajal y Scribe acordaron en el 2012 y 2013 que el descuento máximo que podían otorgar respecto de los cuadernos descontinuados u obsoletos era del 35%. Kimberly y Scribe se acogieron al programa de beneficios por colaboración. | La SIC encontró acreditada la existencia de un cartel empresarial para la fijación directa e indirecta de los precios de los cuadernos para escritura en Colombia desde el 2001 hasta el 2014. Consideró probada la existencia de prácticas, procedimientos y sistemas tendientes a limitar la libre competencia por haber concertado diferentes estrategias empresariales. Lo anterior aunado al hecho que dos de los tres miembros del cartel confesaron su participación. |
| n.° | RESOLUCIÓN | INVESTIGADAS | INFORME MOTIVADO | DECISIÓN |
| 5 | 43218 del 28-06-2016 | Colombiana Kimberly Colpapel S.A., Productos Familia S.A., Tecnoquímicas S.A., Tecnosur S.A., Drypers Andina S.A. y personas naturales | Las investigadas fijaron los precios de la producción, distribución y comercialización de pañales desechables para bebé en Colombia entre 2001 y 2012, para lo cual homologaron el lenguaje con el que se referían a cada uno de los aspectos relevantes de los pañales para bebé y las actividades promocionales asociadas a su comercialización. Esto con el propósito de lograr fijar los precios de manera concertada. Para hacer seguimiento al cumplimiento de los acuerdos de cartelización las investigadas realizaban reuniones, correos electrónicos, llamadas, entre otras. Una de las modalidades descritas por la delegatura en su informe consistió en el establecimiento de “precios objetivo” fijados como meta a alcanzar en el monto de los precios para los canales de distribución e incluso para ciudades. Kimberly y Familia se acogieron al programa de beneficios por colaboración. | La SIC consideró que las investigadas no solo fijaron directamente los precios de los pañales desechables para bebé en Colombia, sino que también se cartelizaron para fijar indirectamente los precios de dicho producto a través de limitación de descuentos, promociones u obsequios. En conclusión, se probó durante la investigación que Kimberly, Familia y Tecnoquímicas se cartelizaron en los términos descritos, con una participación ocasional de Drypers entre los años 2005 y 2006. |
| n.° | RESOLUCIÓN | INVESTIGADAS | INFORME MOTIVADO | DECISIÓN |
| 6 | 31739 del 26-05-2016 | Colombiana Kimberly Colpapel S.A., Productos Familia S.A., Papeles Nacionales S.A., C. Y P. del R. S.A., Drypers Andina S.A. y personas naturales | Las investigadas fijaron los precios de la producción, distribución y comercialización de papeles suaves (papel higiénico, servilletas, toallas de cocina y pañuelos) en Colombia entre 2000 y 2013 a través de imposición de porcentajes en el aumento de los precios tanto máximos como mínimos, la estipulación conjunta de descuentos por volumen, canal de comercialización, presentación de producto, entre otros. Kimberly, Familia y CYP se acogieron al programa de beneficios por colaboración | La SIC encontró acreditada la existencia de un cartel empresarial para la fijación directa e indirecta de los precios desde el 2005 hasta el 2013. El acuerdo consistía en el aumento programado y porcentual de los precios en que cada competidor vendía sus productos, fijaron los descuentos aplicables para cada uno de los productos, clasificaron sus clientes de común acuerdo para efectos de entregarles beneficios y descuentos, entre otras conductas. Para efectos de mantenimiento del cartel, las investigadas establecieron un sistema de seguimiento del cumplimiento de las obligaciones adquiridas, canales de comunicación de quejas y reclamos por desviaciones, se asignaron “alias” y crearon cuentas fachadas de correo electrónico. |
| n.° | RESOLUCIÓN | INVESTIGADAS | INFORME MOTIVADO | DECISIÓN |
| 7 | 30300 del 23-05-2016 | Siloe Casting, Zoom producciones, Carácter Producción, Lion Producciones y Erik Aguilar propietario del establecimiento Manticora Casting | Las investigadas suscribieron un acuerdo que denominaron “CONVENIO DE CONCERTACIÓN ENTREAGENCIAS DE CASTING” autenticado en la Notaría 42 de Bogotá, en el que fijaron los precios de las tarifas mínimas por la prestación de algunos de los servicios de modelaje y actuación. Dicho acuerdo no se implementó de manera definitiva. | La SIC consideró irrelevante que la conducta nunca se hubiese materializado, pues la fijación de precios puede presentarse bien por objeto o bien por efecto, por lo que decidió que las empresas investigadas incurrieron en un acuerdo para la fijación de los precios de las tarifas mínimas por la prestación de algunos de los servicios de modelaje y actuación e impuso sanciones. |
| n.° | RESOLUCIÓN | INVESTIGADAS | INFORME MOTIVADO | DECISIÓN |
| 8 | 26726 del 10-05-2016 | Estaciones de Servicio: El Aljibe, La Esmeralda, Palacé, La Virgen, Asociación Sodicom y personas naturales | Las investigadas fijaron el precio de la gasolina y el ACPM en Popayán entre 2009 y 2011, auspiciadas por la agremiación Sodicom, bajo la modalidad de acuerdo de precios mediante una práctica conscientemente paralela, definido por la SIC como paralelismo consciente. | La SIC concluyó que el primer elemento del paralelismo consciente (paralelismo de precios) se acreditó a partir de la comparación de los precios de venta mínimos y máximos de los combustibles líquidos en Popayán en los períodos investigados con los de otras ciudades similares. El segundo elemento (elemento consciente) se acreditó a partir del auspicio probado de la agremiación Sodicom, con ocultamiento de información y actas sobre discusiones de precios. |
| n.° | RESOLUCIÓN | INVESTIGADAS | INFORME MOTIVADO | DECISIÓN |
| 9 | 81391 del 11-12-2017 | Cementos Argos S.A., Cemex Colombia S.A., Holcim Colombia S.A., Cementos Tequendama S.A.S., Cementos San Marcos S.A.S. | Las investigadas fijaron el precio del cemento gris Portland tipo 1 en Colombia entre 2010 y 2012, bajo la modalidad de acuerdo de precios mediante una práctica conscientemente paralela. | La SIC concluyó que el primer elemento del paralelismo consciente: el paralelismo en los precios ex fábrica promedio ponderados mensuales a nivel nacional del cemento gris Portland tipo 1 se acreditó con el comportamiento armónico con las series de precios durante el período investigado; las correlaciones de Pearson entre pares de precios promedio ponderados que indica un grado de asociación directo, casi perfecto, entre los mismos; todas las conclusiones se mantienen cuando los ejercicios se realizan sin incluir el segmento industrial, es decir, utilizando precios en los segmentos mayorista, detallista y constructor. El segundo elemento, el elemento consciente, consideró que se encontraba acreditado por las siguientes razones: (1) que el mercado afectado contiene todas las condiciones económicas para ser altamente propenso a la cartelización; (2) que sus participantes ostentan un extenso historial de investigaciones y antecedentes sancionatorios en prácticas restrictivas de la competencia; (3) el comportamiento de precios paralelo obedece más a un escenario colusivo que de competencia; (4) que los investigados no ofrecieron una explicación económicamente razonable ni verídica del paralelismo; y (5) que los competidores investigados trabajan en el mercado bajo un ambiente colaborativo y sin presión. |
| n.° | RESOLUCIÓN | INVESTIGADAS | INFORME MOTIVADO | DECISIÓN |
| 10 | 71692 del 08-11-2017 | Pilotos del Pacífico S.A.S., Servicios de Pilotaje de Buenaventura S.A., Servicios Técnicos Marítimos S.A.S., Baupres S.A.S, Pilotos Marcaribe S.A.S., Pilotos del Puerto De Barranquilla S.A., Operadores Fluviales y Marítimos Río & Mar R&M Pilotos S.A.S., Prácticos y Marítima Pracymar S.A.S., Asociación Nacional de Pilotos Prácticos - ANPRA, Asociación Colombiana de Empresas de Practicaje - Aceprac y personas Naturales | Las investigadas acordaron el cobro de un 20% adicional sobre el valor que arrojara la liquidación de las maniobras realizadas por los pilotos prácticos, a partir del 15 de marzo de 2012 en las capitanías de Buenaventura, Barranquilla, Santa Marta y Turbo. Dicho acuerdo se alcanzó en reunión del 25 de enero de 2012 donde se fijó un orden del día que incluía discutir el acuerdo de aumento porcentual descrito. Frente a lo cual empezaron a realizar su facturación incluyendo un aumento de 20% por concepto de “gastos administrativos”. El 24 de febrero de 2012 las asociaciones investigadas dieron a conocer a Asonav el acuerdo respecto de incluir un rubro adicional en los nuevos cobros | La SIC decidió que las ocho sociedades investigadas incurrieron en un acuerdo de fijación directa de los precios de los servicios de practicaje en Colombia durante el período investigado. Así mismo, encontró acreditada la participación de las asociaciones investigadas en dicho acuerdo, habiendo servido de facilitadoras para que las empresas convinieran el cobro mencionado. |
| n.° | RESOLUCIÓN | INVESTIGADAS | INFORME MOTIVADO | DECISIÓN |
| 11 | 91153 del 14-12-2018 | Reingegas S.A.S., Aribuk S.A.S., Ludy Cáceres propietaria del establecimiento SEG 3A Gas de Colombia, Alcaldía Municipal La Mesa y personas naturales | El 16 de agosto de 2012 la Alcaldía de La Mesa (Cundinamarca) celebró un acta de acuerdo con las empresas escogidas por la misma alcaldía para la instalación de gas domiciliario en el municipio, Reingegas S.A.S., Aribuk S.A.S. y Seg 3A. En dicha acta se fijaron los precios de instalación de redes internas para los habitantes del municipio, entre el 16 de agosto de 2012 y el 31 de diciembre de 2013, donde establecieron, además, controles en el ingreso de competencia, comités mensuales, posibles sanciones por incumplimiento, entre otras. Dicho acuerdo de precios se informó a la comunidad por parte de las empresas investigadas. El acuerdo anticompetitivo tuvo la participación activa y determinante de la Alcaldía, con la colaboración de todas las empresas involucradas. Recomendó sancionar a la Alcaldía, las empresas y personas naturales involucradas. | La SIC decidió que las empresas investigadas incurrieron en un acuerdo de fijación directa de los precios de instalación de las redes internas de gas natural domiciliario en el municipio de La Mesa (Cundinamarca) durante el período investigado. Así mismo, encontró acreditada la participación de la Alcaldía Municipal en dicho acuerdo,habiéndolo consentido y auspiciado. |
C. Análisis de las muestras tomadas a la luz de los postulados de las escuelas de Harvard y Chicago
Tal como se observó en las resoluciones estudiadas, la SIC considera que la consecución de los objetivos que debe perseguir el derecho de la competencia en Colombia se materializa a través de la adecuación típica de las conductas enlistadas en los artículos 46, 47 y 48 del Decreto Ley 2153 de 1992, en su mayoría, redactadas para sancionar conductas cuando "tengan por objeto o tengan como efecto" y a la prohibición general fijada en el artículo 1.° de la Ley 155 de 1959.
Esto sugiere que el fin perseguido por el legislador no era en sí la verificación efectiva de la lesividad que la conducta hubiese tenido en los bienes jurídicos tutelados por el derecho de la competencia y optó por presumirlo. Un ejemplo de ello fue lo sucedido con la sanción impuesta a las agencias de casting53, las que suscribieron un acuerdo de fijación de precios que, según lo probado, nunca ejecutaron y a pesar de ello la sanción se impuso porque la conducta tuvo por objeto afectar el mercado, así hubiese seguido operando normalmente.
La SIC, en principio, no desarrolla estudios económicos de campo que prueben la afectación del mercado y que acrediten materialmente la lesividad a los bienes jurídicamente tutelados por la ley de competencia frente a las conductas desplegadas por los infractores; en mayor medida, porque se permite gozar de la presunción legal descrita54.
Prueba de lo dicho es que el artículo 25 de la Ley 1340 de 2009 estableció dos tipos de multas frente a la violación de cualquiera de las disposiciones sobre protección de la competencia, a saber, (1) de hasta por la suma de 100.000 salarios mínimos mensuales vigentes o, (2) si resulta ser mayor, hasta por el 150% de la utilidad derivada de la conducta por parte del infractor.
Este último modelo de multa, como supra porcentaje de la utilidad, nunca ha sido aplicado en Colombia en lo que a fijación de precios se refiere, pese a que en carteles como los de los cuadernos55, pañales56, papel higiénico57 y cemento58 la SIC realiza una estimación teórica del daño potencial en la que concluye de manera hipotética que el excedente extraído ilegalmente de los consumidores fue alrededor de diez a treinta veces la multa máxima que finalmente impone, lo que acaece porque la SIC no ahonda en estudios económicos de campo que determinen la afectación real y efectiva que la conducta tuvo en los mercados y los consumidores59, apoyada en el hecho de que la ley solo exige la verificación de los presupuestos de hecho para imponer la sanción.
En varias resoluciones, una estrategia recurrente de defensa es que no existe prueba de la afectación del mercado o los consumidores. Tal estrategia desconoce el modelo desarrollado en Colombia, donde la autoridad de competencia se encuentra relevada de probar la lesividad de la conducta en los objetivos perseguidos.
Finalmente, cabe referirse de las dos sanciones impuestas a las cementeras60 y los centros de diagnóstico automotor61 por fijación de precios bajo la modalidad de conducta paralelamente consciente o paralelismo consciente62, puesto que la doctrina ha advertido el riesgo que la investigación de una práctica conscientemente paralela genere un falso positivo63 o un falso negativo64-65; los cuales contrarían las normas de protección de la competencia donde el objetivo es minimizar estos falsos hallazgos sin incurrir en demasiados costos administrativos.
En ambas resoluciones la SIC hace referencia a la jurisprudencia del Consejo de Estado66, en la que se establece que el mero paralelismo de precios equivale a un acuerdo anticompetitivo, esto es, descarta el elemento consciente como determinante de la anticompetitividad de la conducta; lo cual contradice la doctrina de las más importantes autoridades de competencia del mundo donde se exige la acreditación de los llamados plus factors, puesto que deducir una conducta anticompetitiva del solo paralelismo aumenta el riesgo de falsos positivos67.
Cabe precisar que, contrario a lo expresado por el Consejo de Estado en la doctrina antes señalada, para la SIC una conducta conscientemente paralela es anticompetitiva cuando se acrediten dos elementos, a saber: (1) la ocurrencia de una conducta paralela y (2) la demostración del elemento consciente68, este último conocido en la doctrina internacional como 'Tactores plus" o "plus factors"69.
Conclusiones
En cuanto a las corrientes doctrinarias estudiadas
El argumento central de discusión entre las escuelas de Harvard y Chicago es que si bien ambas escuelas consideran que el derecho de la competencia busca la protección del consumidor y que la legislación y la jurisprudencia deben materializarlo en sus actos, disienten en el medio a través del cual se debe obtener el propósito perseguido, esto es, bajo una regulación ex ante (Harvard) o ex post (Chicago).
Por un lado, la escuela de Harvard plantea un control ex ante a través de la presunción de ilegalidad de un número amplio de conductas (regla per se), imponiendo al investigado la obligación de desvirtuar tal presunción, probando el beneficio que su conducta tuvo en el consumidor o en el mercado. Por ejemplo, bajo la regla per se si una empresa con poder de mercado estableciera una política agresiva de descuentos en favor del consumidor, la conducta se presumiría restrictiva sin que en principio interese que fomente la competencia o beneficie al consumidor.
Por su parte, la escuela de Chicago optó por reducir en lo más mínimo la intervención del Estado, permitiéndole actuar solo en casos de relevantes deformaciones del mercado y proponiendo un control ex post de las conductas anticompetitivas, al considerar que la sanción de conductas de manera apresurada puede llevar a causar perjuicios a los consumidores, al mercado y a la economía misma.
Los postulados de esta escuela exigieron la prueba de la afectación al mercado, la competencia o los consumidores, antes de declarar la ilegalidad de la conducta (regla de la razón o rule reason), situación que llevó a la ineficiencia de las investigaciones administrativas y judiciales al establecer la carga de probar los efectos económicos específicos de la conducta anticompetitiva.
Retomando el ejemplo anterior, la política agresiva de descuentos implementada por una compañía con poder de mercado solo podrá ser declarada ilegal si se demuestra que su objetivo principal es debilitar la competencia, excluir competidores, presionar un acuerdo de fijación de precios, o cualquier otra práctica que tuviera como fin afectar los objetivos que esta disciplina del derecho persigue.
La aplicación de las reglas creadas por ambas escuelas podría explicarse así:
La aplicación de los postulados de la escuela de Chicago en el derecho estadounidense -que impera actualmente- se ha tornado difícil en la práctica y ha vuelto la política antitrust ineficiente; esto es lo que Richard N. Langlois llama "a problem of elephant-in-the-room"70.
Esta crítica a la actual política antitrust estadounidense está tomando especial relevancia en la doctrina, así lo dice el texto que volvió a poner en tela de juicio las políticas antitrust de Lina M. Khan llamado "Amazon's Antitrust Paradox" (2016) en la que propone volver a los postulados de la escuela de Harvard, presumiendo las conductas como anticompetitivas de algunos agentes con un relevante poder de mercado como Amazon.
De conformidad con lo anterior, se puede decir que ambas corrientes de regulación antitrust han demostrado ser ineficaces para atender la defensa de la competencia bajo las dinámicas económicas desarrolladas a lo largo de la historia. La escuela de Harvard porque volvió ineficiente los mercados con la excesiva intervención y la escuela de Chicago porque volvió ineficiente la estructura sancionatoria del Estado al imponerle cargas excesivas en la demostración de la afectación de las conductas.
En cuanto a la corriente doctrinaria acogida en Colombia
En el caso colombiano, la SIC considera que los objetivos que debe perseguir el derecho de la competencia en Colombia son los fijados por el numeral 1 del artículo 2.° del Decreto 2153 de 1992 modificado por el artículo 3 de la Ley 1340 de 2009, a saber: (1) la libre participación de las empresas en el mercado, (2) el bienestar de los consumidores y (3) la eficiencia económica, esto es, contamos con un catálogo de objetivos multidisciplinar.
En cuanto a los medios implementados para perseguir dichos fines, podría decirse que la legislación71 y el desarrollo doctrinal por parte de la SIC dan cuenta de que nos encontramos en un sistema de protección de la competencia influido por los postulados de la escuela de Harvard, donde se estableció una serie de presunciones fijadas por la ley y el trabajo de la SIC podría reducirse -y en muchos casos se reduce- a enmarcar conductas en los supuestos normativos para aplicar las sanciones, esto es, un modelo de regla per se, donde la conducta previamente tipificada como anticompetitiva se presume como trasgresora de los objetivos y principios que el derecho de la competencia persigue, relevando a las autoridades de probar la afectación real y material que la práctica comercial tuvo en la libre participación de las empresas en el mercado, el bienestar de los consumidores o la eficiencia económica.
En cuanto al papel de la SIC y lo que se espera de la Autoridad Nacional de Competencia
De conformidad con las muestras estudiadas, la SIC no realiza estudios de campo que acrediten materialmente la lesividad a los bienes jurídicamente tutelados por la ley de competencia frente a la conducta desplegada por los infractores, en mayor medida porque se permite gozar de la presunción legal descrita.
De un análisis de las resoluciones sancionatorias estudiadas, se tiene que en mayor medida la SIC se circunscribe a realizar un trabajo de adecuación típica de los presupuestos establecidos por la norma (generalmente los artículos 47, 48 y 50 del Decreto 2153 de 1992), renunciando al análisis de la materialización o no de los objetivos que el derecho de la competencia persigue, esto es, es irrelevante si la decisión que toma la Autoridad Nacional de Competencia termina afectando los intereses de los consumidores o el mercado mismo; en tanto su trabajo se reduce a la adecuación típica de las conductas presumidas como ilegales por el legislador.
Dicha normatividad contentiva de múltiples presunciones de ilegalidad lleva a concluir que en Colombia existe un control ex ante y la autoridad nacional de competencia hace uso de la regla per se dentro de sus investigaciones, y en ocasiones el investigado ni siquiera cuenta con la posibilidad de desvirtuar tal presunción, probando el beneficio. Dicha circunstancia, que se acerca a los postulados de Harvard, cuenta con los riesgos inherentes a los identificados en la experiencia estadounidense, concretamente, los de establecer una suposición, no siempre verdadera, de que las empresas son propensas a actuar de forma anticompetitiva y desechando la posibilidad que el mercado corrija cualquier desequilibrio en contra de la competencia por su cuenta, sin la intervención de las entidades regulatorias.
Por otro lado, la mínima la intervención del Estado propuesta por la escuela de Chicago no se advierte presente en Colombia en la actualidad normativa, desatendiéndose la advertencia según la cual la sanción de conductas de manera apresurada puede llevar a causar perjuicios a los consumidores, al mercado y a la economía misma. Nuestra aplicación pública del derecho de la competencia contenida principalmente en las disposiciones Decreto 2153 de 1992 y ley 1340 de 2009, sancionándose acuerdos, actos contrarios a la libre competencia y abuso de posición dominante. Los acuerdos están contenidos principalmente en el artículo 47 del Decreto 2153 de 1992 (10 acuerdos que se sancionan cuando tengan por objeto o efecto), por su parte los actos y abuso de posición dominante están desarrollados principalmente en los artículos 48 y 50 del Decreto 2153 de 1992. Concretamente, en lo que a acuerdos se refiere, se pueden catalogar como presunciones de afectación o como el establecimiento de una regla per se en nuestro sistema normativo, donde se presume la conducta como lesiva, sin importar la afectación real de la misma, configurándose, a su vez, un control ex ante por parte del legislador, donde incluso se podría afirmar que el investigado no cuenta con la posibilidad de demostrar que aunque inmerso en la conducta sancionable, esta no es lesiva para la competencia, el mercado o los consumidores.
A modo de ejemplo, en la Resolución 6839 del 09 de febrero de 2010 donde fueron sancionados los ingenios de azúcar por fijar los precios de compra de caña de azúcar a los cañicultores del Valle geográfico del río Cauca, como bien lo indicó la SIC, el mercado de la caña de azúcar en dicho sector es deficitario, "lo que debería intensificar la competencia entre ingenios por la caña de azúcar", pugna que conllevaría a adquirir el insumo a un precio más alto y con ello un costo de producción más alto. Costo que, en últimas, sería trasladado al consumidor final del azúcar refinado. Esa intervención del mercado podría implicar un precio más alto para el consumidor final, por lo que cabe preguntarse, en este caso, cuál objetivo se pretendía materializar con la actuación de la SIC, la protección de la competencia, el interés general de los consumidores o la eficiencia económica.
Tal actuación es muy acorde con los postulados propuestos por la escuela de Harvard, donde la conducta presumida como anticompetitiva se sanciona a partir de un ejercicio de adecuación típica, excluyendo la afectación material a los objetivos perseguidos.
Ahora bien: las facultades y potestades72 otorgadas a la SIC en la ley 1340 de 2009 dan cuenta que se espera de ella una participación más protagónica y, de acuerdo con las resoluciones analizadas, se considera que la SIC no ha dado una respuesta homogénea al papel protagónico que le fue asignado, pues las presunciones fijadas en el ordenamiento son apenas puntos de partida para que esta no realice investigaciones en vano, pero se espera de la Autoridad Nacional de Competencia una participación activa en la creación de doctrina probable, doctrina que debería ir más allá de la simple adecuación de conductas típicas.
Se esperaría que la SIC convoque consumidores y competidores del sector afectado, los haga participes, los estudie, analice la afectación real y material que la práctica restrictiva de la competencia tuvo en dicho mercado relevante. Y no se habla de una mera formalidad de publicación del inicio de la actuación administrativa: se habla de un estudio económico, social y legal relevante, con el que se cree verdadera doctrina probable y contribuya al desarrollo de un derecho de la competencia común en el país.
Por el contrario, observamos resoluciones sancionatorias que excluyen estudios de campo, bien sea económicos, empresariales o sociales, respecto de los que se insiste, si bien son suficientes las adecuaciones típicas para la procedencia de la sanción, el derecho común de la libre competencia del que se ha encargado a la SIC requiere ir más allá. Abrir el espacio a audiencias públicas donde se convoquen ligas de consumidores, agremiaciones, empresas de la cadena de producción y comercialización, se soliciten conceptos, participen profesionales in situ de diversas áreas del conocimiento, que permitan auscultar en las afectaciones reales que tuvieron las prácticas restrictivas investigadas.
No se desconoce el papel que la SIC ha desempeñado en materia de desmantelamiento de carteles en Colombia, tarea de por sí escarpada, pero el papel determinante en la historia del derecho de la competencia en Colombia que se le ha asignado requiere que actúe no como una autoridad administrativa sancionatoria más. Sino que se espera que desarrolle una doctrina sólida que reconozca el grado de afectación que las diferentes conductas investigadas han tenido en el mercado, los competidores y los consumidores; reivindicando los principios y los bienes jurídicos que el derecho de la competencia tutela.
En cuanto a las consecuencias del sistema normativo adoptado
Las conductas anticompetitivas presumidas por nuestro ordenamiento, presunciones que no pueden ser desvirtuadas, pueden hacer ineficiente el mercado pues podrían llegar a censurarse conductas que en últimas serían favorables a los intereses del consumidor o que perjudicarían la competencia misma. Puesto que se trata de reglas rígidas y formalistas, que contrarían las dinámicas del mercado al impedir mecánicamente cierta conducta sin ninguna consideración de sus efectos económicos.
La historia estadounidense ha demostrado que el establecimiento de presunciones de prácticas anticompetitivas genera una ineficiencia del mercado, en donde, si bien forma un poder disuasorio en los agentes dispuestos a adelantar conductas perniciosas, en la misma medida disuade los agentes que pueden llevar a cabo una conducta beneficiosa para la competencia o los consumidores73.
Se observa que en las resoluciones estudiadas todas las empresas sancionadas cuentan con un modelo de negocio tradicional, relacionado con los parámetros de la era industrial, con mayor porción de ventas en establecimientos físicos y estructuras burocráticas rígidas. Por el contrario, las presunciones de prácticas comerciales restrictivas establecidas en nuestro ordenamiento, parecen ser insuficientes para regular las conductas propias de las nuevas dinámicas del mercado, desplegadas por empresas de tecnología de la información y comunicación. Compañías como Rappi, Ifood, Domicilios.com, Uber, UberEats, Cabify, DiDi, Beat, entre otras; a quienes, en ocasiones, se les atribuye el incumplimiento de la legislación propia del sector donde ofrecen el servicio final, gracias a lo cual lo comercializan con una clara ventaja sobre los demás competidores que operan bajo estructuras tradicionales. Además, en ocasiones promocionan sus servicios por debajo del costo, hacen uso de los datos personales recolectados en un mercado para apalancarse en otro, fijan precios que podrían considerarse predatorios, entre otros.
Resguardados en conceptos acuñados últimamente como la economía colaborativa o consumo colaborativo, omitiendo el modelo tradicional de integración vertical. Frente a ellos pareciera de alguna manera que nuestro sistema jurídico es ineficaz y las presunciones establecidas por el legislador no atienden de manera efectiva el movimiento del mercado.
En palabras de la Corte Constitucional74:
Debe entenderse[,] entonces, que la de mercado es una categoría activa, que ostenta dinámicas propias, con las cuales el derecho y la regulación tienen una relación compleja y cambiante. La experiencia indica[,] demás, que las prácticas comerciales y las dinámicas del mercado son mucho más rápidas que las de la regulación y el derecho, hasta el punto de haberse planteado la necesidad de la "desregulación" o de la regulación mínima de algunas actividades económicas o de prácticas comerciales, bursátiles y cambiarias, por considerar que la regulación puede convertirse en una barrera o en un impedimento para el libre juego de los mercados. En sentido contrario[,] esto ha implicado la necesidad de utilizar términos clasificatorios amplios, acordes a las dinámicas de los mercados.
Lo anterior sugiere que en Colombia existe la necesidad de una reforma legislativa en materia de protección a la competencia donde se reduzca el número de conductas presumidas como anticompetitivas, flexibilizar la tipificación o instituir únicamente los tipos amplios que vayan acordes con la dinámica de los mercados y en todo caso otorgar la posibilidad al agente o agentes investigados de probar la ausencia de afectación del mercado o el efecto beneficioso de ella en los intereses de los consumidores, garantizando así la eficiencia económica de nuestro mercado y a la vez el bienestar del consumidor con mejores precios de bienes y servicios de mejor calidad.



















