Services on Demand
Journal
Article
Indicators
-
Cited by SciELO -
Access statistics
Related links
-
Cited by Google -
Similars in
SciELO -
Similars in Google
Share
Estudios Gerenciales
Print version ISSN 0123-5923
estud.gerenc. vol.31 no.136 Cali July/Sept. 2015
https://doi.org/10.1016/j.estger.2015.03.005
Caso de estudio
DOI: 10.1016/j.estger.2015.03.005
Diagnóstico ecológico y económico de la cadena de suministros para el reciclaje de plásticos en el contexto empresarial cubano
Financial and ecological diagnosis of the supply chain for recycling plastics in the Cuban business context
Diagnóstico ecológico e económico da cadeia de fornecimento para a reciclagem de plásticos no contexto empresarial cubano
Michael Feitó Cespóna, Roberto Cespón Castrob , Gretel Martínez Curbeloc, Daylí Covas Varelad
a Profesor Auxiliar, Departamento de Ingeniería Industrial, Universidad de Cienfuegos, Cienfuegos, Cuba
b Profesor Titular, Departamento de Ingeniería Industrial, Universidad Central ''Marta Abreu'' de Las Villas, Santa Clara, Cuba
c Profesora Auxiliar, Departamento de Ingeniería Industrial, Universidad de Cienfuegos, Cienfuegos, Cuba
d Profesora Asistente, Departamento de Ingeniería Industrial, Universidad de Cienfuegos, Cienfuegos, Cuba
Autor para correspondencia. Departamento de Ingeniería Industrial, Universidad de Cienfuegos, Carretera a Rodas km 4, Cuatro Caminos, Cienfuegos, Cuba. Correos electrónicos: mfeito@ucf.edu.cu (M. Feitó Cespón), rcespon@uclv.edu.cu (R. Cespón Castro), gmartinez@ucf.edu.cu (G. Martínez Curbelo), dcovas@ucf.edu.cu
(D. Covas Varela).
Resumen
La cadena de suministros para el reciclaje de plásticos en Cuba ha estado presentando un bajo desempeño durante varios años, por lo tanto el objetivo de este trabajo es realizar un diagnóstico estratégico de su gestión que integre las dimensiones económicas y medioambientales. Para conseguir este propósito se utilizan los procesos de pensamiento desarrollados dentro de la teoría de las restricciones los cuales se fortalecen con el análisis del ciclo de vida, técnicas estadísticas y métodos multicriterios discretos. Los resultados del diagnóstico demostraron la necesidad de rediseñar las decisiones estratégicas teniendo en cuenta los criterios económicos integrados con los medioambientales con el fin de lograr un desempeño sostenible de la cadena de suministros estudiada.
Palabras clave: Logística inversa. Procesos de pensamiento. Análisis del ciclo de vida. Gestión. Cadena de suministros.
Códigos JEL L23.
Abstract
The supply chain for recycling plastic in Cuba has been presenting low performance for several years, so the objective of this paper is to perform a strategic diagnosis of its management that integrates the economic and environmental dimensions. To carry out this purpose we have used the thinking processes developed within the theory of constraints, which are reinforced with life cycle assessment, statistical techniques and discrete multicriteria methods. The results of the diagnosis demonstrate the necessity of redesigning strategic decisions taking economic and environmental criteria into account to achieve the sustainable performance of the studied supply chain.
Keywords: Reverse logistics. Thinking process. Life cycle assessment. Management. Supply chain.
JEL classification L23.
Resumo
A cadeia de fornecimento para a reciclagem de plásticos em Cuba tem vindo a apresentar um baixo desempenho durante vários anos, portanto o objectivo deste trabalho é realizar um diagnóstico estratégico da gestão que integre as dimensões económicas e ambientais. Para conseguir este propósito utilizam-se os processos de pensamento desenvolvidos dentro da teoria das restrições, os quais se fortalecem com a análise do ciclo de vida, técnicas estatísticas e métodos multi-criteriosos discretos. Os resultados do diagnóstico demonstraram a necessidade de redesenhar as decisões estratégicas tendo em conta os critérios económicos integrados com os ambientais com o fim de alcançar um desempenho sustentável da cadeia de fornecimento estudada.
Palavras-chave: Logística inversa. Processos de pensamento. Análise do ciclo de vida. Gestão. Cadeia de fornecimento.
Classificações JEL: L23.
1 Introducción
Desde finales del siglo pasado se han estado realizando varios esfuerzos para llegar a un consenso sobre la necesidad de crear un modelo de desarrollo que sea amigable con el medioambiente. Uno de los conceptos más discutidos y polémicos es el de desarrollo sostenible introducido por la Comisión Mundial de Medioambiente y Desarrollo (WCED, por su sigla en inglés) en el Informe Brundtland, el cual fue publicado bajo el nombre de ''Nuestro futuro común'' en el que se plantea que el desarrollo sostenible no es un estado de equilibrio sino un proceso de cambio en el cual la explotación de los recursos, la elección de las inversiones, la orientación del desarrollo técnico así como el cambio institucional están determinados en función de las necesidades tanto actuales como futuras (WCED, 1987).
Por otra parte, durante varios años el criterio a optimizar en la gestión de las cadenas de suministro (CS) fue el económico, sin embargo, desde finales del siglo pasado los gobiernos y mercados han presionado a las CS para que adopten medidas medioambientales en función de lograr un desarrollo sostenible, constituyendo la llamada logística inversa en una de las áreas con mayor auge (Rogers y Tibben-Lembke, 1999).
No obstante, la logística inversa presenta varios problemas propios, diferentes de la logística directa (Feitó Cespón y Cespón Castro, 2010; Pokharel y Mutha, 2009), lo que constituye un creciente motivo de interés científico y práctico para la ciencia de la gestión de las CS, y todavía constituye un área de investigación novedosa. Estudios sobre el estado del arte de esta disciplina científica (Pochampally, Nukala, y Gupta, 2008) reconocen que varios autores han propuesto modelos cuantitativos, para soportar la toma de diferentes decisiones como: diseño de productos (Krikke, 2011; Krikke, Bloemhof-Ruwaard y Van Wassenhove, 2003), selección de productos utilizados (Xanthopoulos y Iakovou, 2009), decisiones sobre centros de recolección (Beamon y Fernandes, 2004) y optimización del transporte (Lieckens y Vandaele, 2007; Louwers, Kip, Peters, Souren y Flapper, 1999), por solo citar algunos. Sin embargo, en todas estas investigaciones se trata el criterio económico o el ecológico de manera separada en la realización de diagnósticos estratégicos y en su correspondiente toma de decisiones, siendo pocos los trabajos que consideran ambos criterios de manera conjunta (Farahani, Rezapour, Drezner y Fallah, 2014).
En el contexto empresarial cubano, la logística inversa ha sido objeto de estudio de varios investigadores, aunque en la práctica se demuestra que estos estudios son insuficientes (Campbell Pegudo, 2010; Conejero González, 1996; Feitó Cespón y Cespón Castro, 2010; Hevia Lanier, 2008; Knudsen González, 2005; Reyes Selva, Cespon Castro, & Fuentes Frias, 2011). La importancia de la variable ambiental y de la integración con los impactos económicos es referida en todos estos estudios citados anteriormente, en los cuales se realizan propuestas de índices para su medición, en donde predomina la aplicación de medidas basadas en la opinión de expertos y prácticamente no es utilizada en los diagnósticos y en la toma de decisiones sino como elemento de control de las medidas y procederes implementados en estas investigaciones.
La mayor parte de las investigaciones antes citadas (Campbell Pegudo, 2010; Conejero González, 1996; Hevia Lanier, 2008) incluyen en sus estudios a las denominadas Empresas de Recuperación de Materias Primas (ERMP), las cuales están organizadas como una red de suministros que abarcan todo el país en las que se reciclan de manera tercerizada todo tipo de residuos que provienen de los sectores empresarial y urbano de Cuba. Esta red comprende centros de recolección y de procesamiento de los residuos para ser reutilizados y su diseño responde esencialmente al criterio económico, tratándose el aspecto ecológico de forma cualitativa. Las investigaciones antes citadas se han enfocado hacia el mejoramiento de la gestión de estas cadenas, pero en las mismas aún resulta insuficiente el empleo del desempeño ambiental en el diagnóstico de sus oportunidades de mejora.
De esta forma, la CS para el reciclaje de plásticos posee centros de recolección en todos los municipios cubanos, mientras que su procesamiento solo se realiza en la ERMP de la ciudad de Cienfuegos (Cuba), siendo la misma el objeto de estudio práctico de la presente investigación. Al respecto cabe aclarar que en el año 2010 en Cuba se recogió solo el 75% de las 2.979 toneladas de desechos plásticos previstas, y en el 2011 las cifras presentaron un decrecimiento. Esta problemática incide en el deterioro de los indicadores económicos de dicha empresa, siendo sus márgenes de ganancia inferiores a los esperados e incluso incurriendo en pérdidas en los años 2012 y 2013.
A partir de lo anteriormente expuesto, la presente investigación se plantea como objetivo esencial realizar un diagnóstico estratégico de la cadena de suministros para la recuperación de plásticos, que permita la detección de oportunidades de mejoras que incrementen el desempeño económico y ecológico de la ERMP de Cienfuegos.
Este trabajo cuenta con 4 secciones adicionales a esta introducción. La segunda sección comprende la revisión de la metodología utilizada en el estudio; la tercera sección presenta un análisis de los resultados obtenidos a partir de la aplicación de la metodología propuesta; seguido se encuentran las conclusiones y, finalmente, una sección de preguntas para discutir el caso de estudio.
2 Metodología
Los procesos de pensamiento descritos en la teoría de las restricciones (Goldratt, 1990) constituyen un conjunto de herramientas basadas en las relaciones de causa y efectos y el sentido común, empleadas en muchas organizaciones para la realización de un diagnóstico estratégico (Dettmer, 1997). El procedimiento que se propone en esta investigación para llevar a cabo el diagnóstico estratégico de la CS para el reciclaje de plásticos, se puede resumir en los siguientes pasos:
- Caracterización económica de la CS
- Caracterización ecológica de la CS
- Lista de efectos indeseables
- Elaboración del árbol de la realidad actual
- Construcción de la nube medular
- Construcción del árbol de la realidad futura
- Construcción del árbol de prerrequisitos
- Construcción del árbol de transición
Como consecuencia de la aplicación de estos pasos de trabajo, se pueden derivar cambios en el diseño de la CS existente que deben permanecer durante un período largo de tiempo, de ahí que el diagnóstico que se realice tenga un carácter estratégico. La ejecución del diagnóstico necesita de la participación de expertos comprometidos con la organización y suficiente intuición acerca de los problemas y efectos indeseables o síntomas que presenta la organización. Por otra parte cabe destacar que los dos primeros pasos de trabajo comprenden la caracterización de la CS atendiendo a los criterios económico y ecológico de manera conjunta, los pasos 3 y 4 al diagnóstico en sí, mientras que los restantes se refieren a la toma de decisiones estratégicas que luego son precisadas con decisiones tácticas y operativas.
En las siguientes subsecciones se describirán brevemente las herramientas y metodologías utilizadas en cada paso del procedimiento utilizado para el diagnóstico de la CS. El orden en que se presentan estas subsecciones se corresponde con los pasos antes mencionados.
2.1 Caracterización económica de la cadena de suministros
Para caracterizar la CS según su desempeño económico se utiliza la función de costos totales de operación y su comparación con los ingresos obtenidos. Para ello se deben categorizar los costos involucrados en cada actividad para el reciclaje de cada material, y establecer una clasificación en fijos y variables. Las operaciones básicas de la CS de reciclaje son la transportación, el almacenamiento y la transformación o producción. Dado lo anterior, la función de costos de operaciones se describe en la siguiente ecuación:
(1)
Donde Ctotal(Qr,Qv) es la función que describe el costo de operación anual para recuperar la cantidad de material Qr y vender las cantidades Qv. Este costo está descrito por CTunitario que corresponde al costo de transportación por kilómetro promedio de los medios de transporte con que cuenta la ERMP multiplicado por las distancias D(Qr,Qv) recorridas para la recuperación y distribución de las cantidades Qr,Qv; los costos de recuperación fijos CRF y variables CRV y los costos de producción fijos CPF y variables CPV
2.2 Caracterización ecológica de la cadena de suministros
Para la evaluación del impacto ambiental en la CS estudiada, se propone la utilización del análisis del ciclo de vida (LCA, por sus siglas en inglés). Esta metodología inicialmente estudiaba el ciclo de vida de los productos o procesos desde las extracciones de materias primas hasta la disposición final de los mismos, sin embargo los procesos de reciclaje han modificado la idea original del análisis desde el inicio hasta el final del LCA. Es por ello que la fase de reciclaje de los materiales tiene particularidades en la aplicación del LCA, proponiendo una alternativa a la fase de disposición final de muchos productos y materiales. Los análisis del ciclo de vida de los procesos de reciclajes han comenzado a ser estudiados recientemente y con escasa profundidad, por lo que resultan necesarias investigaciones en este sentido.
De esta forma la metodología de LCA considera una serie de fases de trabajo interrelacionadas, que de acuerdo con la ISO 14040, consta de cuatro etapas que son: definición de los objetivos y el alcance, análisis del inventario, evaluación del impacto e interpretación de resultados. Como resultado de su aplicación se obtiene el impacto ambiental potencial para una unidad funcional de un producto o servicio. Para la aplicación del LCA en un sistema que comprende varios productos se necesita de una función que lleve el impacto por unidad funcional al valor del impacto total es decir, que se puedan transformar los LCA para cada unidad funcional diferente en una unidad común y se puedan agregar. Partiendo de ello, la propuesta de los autores del presente trabajo para medir y caracterizar el impacto ambiental se presenta en la ecuación (2), donde la suma de los valores calculada para cada material será el resultante del impacto total potencial del sistema.
(2)
Donde IS(Qr,Qv) es la función que representa el ahorro del impacto ambiental provocado por el sistema por utilizar materiales reciclados a partir de la recuperación de las cantidades de materiales Qr y la venta de las cantidades de materiales reciclados Qv. Por su parte, Qr y Qv se refieren a los flujos de los materiales recolectados y distribuidos, expresados en unidades de masa en un periodo determinado. Referente a IP,e este es el impacto ambiental por producir una unidad de material nuevo; IT corresponde al impacto ambiental del servicio de transportación por cada tonelada-kilómetro (tkm) transportada; Dviaje es la distancia recorrida en cada viaje a través del medio de transporte t, donde para cada grupo de medios de transporte diferente (en función de las capacidades) habrá un impacto diferente; IE se refiere al impacto ambiental de la energía eléctrica por cada kilowatt-hora (kWh); CEunitari0 es el consumo de electricidad en kWh por cada unidad de material procesado de Qv; II es el impacto por la construcción y explotación de instalaciones constructivas. Estas instalaciones tienen una vida útil muy superior a los períodos estudiados por lo que para determinar el impacto medioambiental de la infraestructura durante el tiempo en que se lleva a cabo la investigación se realiza una asignación lineal para el tiempo necesario para recuperar Qr y vender Qv.
Por otra parte, Iotros se refiere al impacto provocado por el uso de otros recursos, depende del material reciclado y de los procesos involucrados y NRotros corresponde a las normas de consumo de cada recurso por unidad de material reciclado. Referente a IDF es el impacto por disposición final del material recuperado Qr, mientras que la función IS(Qr,Qv) está expresada en unidades de impacto medioambiental, no depende de la unidad funcional y se puede agregar al impacto del sistema por recolectar y distribuir otro material.
Además es posible la utilización de análisis de procesos ya estudiados, que conforman fases del ciclo de vida de los procesos objeto de estudios, estos análisis se encuentran publicados en bases de datos como Ecoinvent accesibles desde varios programas computarizados, lo que facilita la investigación en gran medida.
2.3 Lista de efectos indeseables
A partir del criterio de los expertos comprometidos y conocedores de la cadena, se debe realizar un listado de al menos 10 problemas que afecten el desempeño de la CS. Dado lo anterior, puede ocurrir que falten algunos problemas, lo cual no resulta relevante pues en la elaboración del árbol de la realidad actual se agregarán producto de la lógica del proceso de su construcción. En general, estos problemas son denominados efectos indeseables (EFI), dado que generalmente constituyen síntomas de algún problema real oculto. Una vez conformado el listado de problemas, se les pide a los expertos que evalúen independientemente la importancia de cada EFI para el bajo desempeño de la CS, con el fin de escrutar si concuerdan en la presencia y la relevancia de los mismos. Esta evaluación se somete a la prueba estadística de concordancia de Kendall, de tal forma que si esta diera resultados favorables se seguiría con la elaboración del árbol de la realidad actual; por el contrario, si no se pudiera contrastar el acuerdo del grupo de expertos, sería necesario revisar la lista de EFI y modificarla.
2.4 Elaboración del árbol de la realidad actual
El árbol de la realidad actual (ARA) evalúa la red de relaciones de causa-efecto entre los EFI, con el objetivo de detectar el problema raíz (problemas medulares), mediante la certificación de la causalidad de cada conexión (Goldratt, Cox y Whitford, 1992). Toda entidad en el árbol que no aparece como resultado de otra y cada punto de entrada al árbol, es una causa raíz. Siempre es posible construir un ARA claro y lógico, en el cual cuando menos una de las causas raíz llevan a la mayoría de los EFI. Generalmente, durante la construcción del ARA se identifican nuevos EFI que no fueron detectados en el listado de los mismos, constituyendo todos ellos y sus relaciones lógicas de causalidad el diagnóstico estratégico que se desea realizar.
2.5 Construcción de la nube medular
La nube medular (o de conflicto), es una técnica que se utiliza para resolver conflictos que normalmente perpetúan las causas por una situación indeseable. Esta técnica logra presentar un problema como un conflicto entre dos condiciones necesarias. La conformación de la nube de conflictos se realiza situando en contraposición las dos ramas del problema en un diagrama. Para describir mejor el conflicto se deben reafirmar las líneas, exponiendo los supuestos detrás de cada cuadro. El conflicto descrito debe ser resuelto, eliminando algunos de los supuestos que lo originan.
2.6 Construcción del árbol de la realidad futura
El árbol de la realidad futura (ARF) muestra los estados futuros del sistema (Goldratt et al., 1992), a partir de la aplicación de algunas acciones (inyecciones) que fueron elegidas para resolver la causa raíz descubierta en el ARA y así resolver el conflicto. Este paso de trabajo permite reafirmar si la decisión estratégica tomada en el paso anterior para resolver el conflicto fue correcta y si las acciones estratégicas propuestas son consecuentes.
2.7 Construcción del árbol de prerrequisitos
El árbol de prerrequisitos (APR) es un diagrama que se basa en la necesidad de dividir la implementación de las acciones (inyecciones) en objetivos intermedios (tácticos). Para alcanzar estos objetivos se debe suponer enfrentarse a obstáculos físicos y mentales dentro de la organización, que son necesarios superar para que la idea pueda ser desarrollada como se pretende. El APR muestra el proceso de encontrar estos posibles obstáculos e idear acciones que prevengan la aparición de los mismos o los superen (Goldratt et al., 1992) y además revela también la interdependencia de las acciones desarrolladas con el fin de ubicarlas en el tiempo.
2.8 Construcción del árbol de transición
El árbol de transición (AT) es el plan de acción (Goldratt et al., 1992). Todos los objetivos intermedios deben suceder como consecuencia de las acciones específicas que en el mismo se identifican. El AT contiene los siguientes tipos de entidades: las inyecciones, que son acciones específicas que se harán para llevar a cabo el plan; las entidades que existen en la realidad presente, pues la situación actual será tomada en cuenta cuando se desarrolle cualquier plan de acción; las entidades que existirán en el futuro o resultados (efectos) de la combinación de implementar las acciones y la presencia de las condiciones actuales y futuras que son capturadas con estos por conectores y, finalmente, los objetivos del plan de acción que fueron logrados como resultado de las condiciones creadas implementando las acciones.
3 Análisis de los resultados
En esta sección se abordan los resultados de la aplicación del procedimiento para diagnosticar la CS de reciclaje de plásticos. En las primeras dos subsecciones se caracteriza la cadena a partir del cálculo de los costos de operación y de los impactos medioambientales. En el resto de las subsecciones se describe la utilización de los diagramas ARA, Nube Medular, ARF, APR y AT, completando los pasos para realizar el diagnóstico estratégico y encontrar la solución al pobre desempeño de la CS estudiada.
3.1 Caracterización económica de la cadena de suministros para el reciclaje de plásticos
Es posible estimar un costo de operaciones anual a partir de la información recopilada en la ERMP de Cienfuegos, pues en ella se encuentran las plantas procesadoras de los residuos plásticos emitidos por todo el país. Los costos totales de la operación de la CS obtenidos como consecuencia de aplicar la ecuación 1, se muestran en la Tabla 1. Es importante aclarar que gran parte del transporte de los materiales reciclados entre los diferentes eslabones de la cadena es asumida por los clientes o suministradores de la ERMP, lo que le permite disminuir los costos de la entidad.
Una vez estimados los costos se puede deducir que en conjunto la cadena de suministros para el reciclaje de plásticos actual opera con ganancias de aproximadamente 136.946 dólares americanos al año, que representa un porcentaje de ganancias de 0,085%, lo cual es muy bajo. La causa fundamental de la baja utilidad de la CS para el reciclaje de plásticos es el alto costo de operaciones provocado fundamentalmente por la transportación ineficiente.
3.2 Caracterización de ecológica de la cadena de suministros
Para determinar el impacto ecológico de la CS para el reciclaje de plásticos se aplicó la ecuación 2 utilizando los impactos según la base de datos Ecoinvent y los consumos a partir de reportes de la ERMP Cienfuegos, dando como resultados los datos mostrados en la Tabla 2. En este paso se seleccionó para determinar el impacto ambiental, el Ecoindicador 99, el cual evalúa el daño producido al medioambiente en puntos. A partir de estos resultados se puede observar que existe un ahorro ambiental en la cadena actual de 189.047,8733 puntos, por utilizar plásticos reciclados debido al alto costo ambiental de la producción de plásticos nuevos. Los impactos negativos predominantes están dados por la utilización del transporte de 17.693,3949 puntos, tanto para el aprovisionamiento como para la distribución y en el consumo de energía eléctrica en la fase de producción de 7.709,1001 puntos. Aun cuando la CS estudiada presenta un ahorro al impacto ambiental, los valores reflejados en esta caracterización pueden ser utilizados para compararse con otras CS, o para ser utilizados en la toma de decisiones que mejoren aún más este impacto positivo por utilizar materiales reciclados.
3.3 Lista de efectos indeseables
Para comenzar el diagnóstico se deben listar al menos 10 síntomas que fueron obtenidos del banco de problemas de la planta de producción, las listas de amenazas y debilidades declaradas en la estrategia de la empresa, la caracterización económica y medioambiental realizada para describir el desempeño (pasos 1 y 2 de la metodología) y el consenso de los expertos. Estos síntomas, problemas o EFI fueron: poco margen de ganancias, bajo nivel de servicio, altos costos de operaciones, retrasos en la entregas, pedidos incompletos, largos períodos de paradas, problemas con los insumos de mantenimiento y herramental, retrasos en las materias primas recuperadas, cadenas de impagos, altos impactos ambientales durante el ciclo de vida, desempeño ambiental, problemas en la contratación y retención del personal directo en la producción y cambios frecuentes en la dirección de la producción.
Para corroborar estadísticamente el consenso se les pidió al grupo de expertos que evaluara cada EFI en una escala del 1-10 en función de su importancia para el desempeño de la organización (10 máxima importancia). Se determinaron los valores de tendencia central y todos resultaron superiores a 5 lo que significa que todos los EFI seleccionados tienen al menos una importancia media en la explicación del bajo desempeño económico y ecológico de la CS. Por ello se decidió no desestimar ninguno para la conformación del resto de los análisis. Se determinó además el coeficiente de concordancia W de Kendall, que dio como resultado un valor alto de 0,824, lo que permitió concluir que el grupo tiene consenso respecto a la importancia de los EFI que provocan el bajo desempeño de la CS de reciclaje de plásticos.
3.4 Construcción del árbol de la realidad actual
A partir de las relaciones causa-efecto establecida entre los EFI seleccionados, se pudo confeccionar el ARA que, a su vez, permitió identificar las causas raíces que provocan la existencia de un pobre desempeño de la CS de la recuperación de plásticos. El ARA se muestra en la Figura 1, donde los cuadros resaltados constituyen los EFI iniciales, mientras que como resultado del análisis se determinaron otros no contemplados en el paso anterior de la metodología.
También, se obtuvo un conjunto de problemas o causas neutrales en los que la empresa no tiene poder de decisión puesto que están reguladas por políticas de país y, por lo tanto, no pueden ser resueltos en el marco de la CS, como por ejemplo: la poca flexibilidad en los precios de compra y ventas de materias primas reciclables y la baja estimulación del trabajador, las cuales afectan actualmente el desempeño económico y ecológico de la CS. Sin embargo, como principal resultado de este análisis se llega también a un conflicto subyacente que hace que los esfuerzos en la mejora de la cadena resulten insuficientes para incrementar el desempeño de la misma. Este conflicto reside en la contraposición entre, por una parte, la necesidad de un rediseño de las decisiones estratégicas de la cadena (localización, cantidad y capacidad de las instalaciones, selección del tipo de transporte adecuado y de los procedimientos para su determinación) lo que se encuentra limitando la capacidad de la empresa para mejorar sustancialmente y, por otra parte, la necesidad de continuar operando con la cadena actual debido a las fuertes presiones por reducir inversiones importantes y la inercia de cambiar drásticamente los procedimientos actuales.
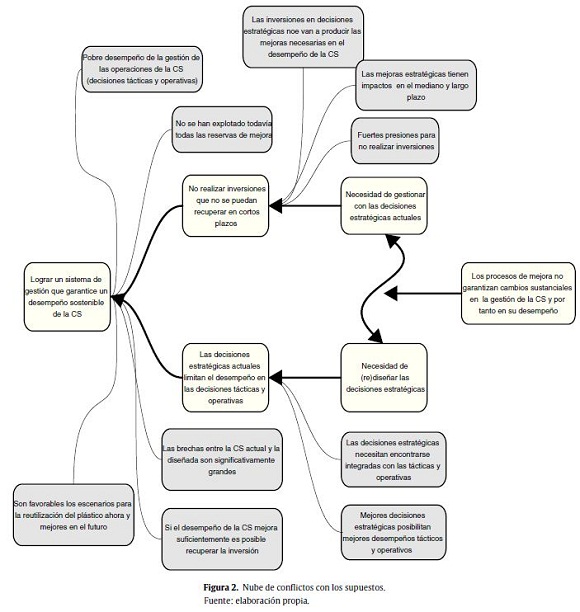
3.5 Construcción de la nube medular
Para describir el conflicto resultante del ARA en la CS de plástico reciclado, se confecciona la nube con los supuestos como se muestra en la Figura 2. En ella se observa la necesidad de realizar procesos de mejora para conseguir una gestión de la cadena que garantice un desempeño eficiente y sostenible. En la organización la necesidad de mejorar el desempeño realizando cambios estratégicos y las presiones por no realizar inversiones se encuentran en conflicto.
La necesidad de gestionar la cadena sin cambiar las decisiones estratégicas, porque no se deben realizar inversiones que no se puedan recuperar a corto plazo, se refuerza con un conjunto de supuestos:
- Existen fuertes presiones para no realizar inversiones,
- la dificultad traducida en que los cambios estratégicos no se traducen en beneficios a corto plazo,
- y las reservas en cuanto a la efectividad de esos cambios y a que la aplicación de posibles mejoras potenciales en la cadena actual, pudieran lograr el objetivo deseado.
En contraposición a esto, en el otro lado de la nube se presenta la necesidad de rediseñar las decisiones estratégicas porque las actuales se encuentran limitando el desempeño de la cadena, con los supuestos:
- Las decisiones estratégicas, tácticas y operativas necesitan estar integradas,
- existen grandes brechas entre la cadena en las condiciones actuales y la misma con un correcto diseño
- y que los escenarios actuales y futuros en la recuperación de los plásticos son favorables y necesitan ser mejor explotados.
Estos elementos justifican un cambio en las condiciones estratégicas actuales que permitan mejorar sustancialmente el desempeño de la cadena de reciclaje de plásticos y por ende lograr una CS sostenible.
3.6 Evaporación de la nube de conflictos
Para enfrentar y resolver la nube de conflictos, se le pidió al grupo que compararan por pares los aspectos que confirman cada decisión en conflicto, para conseguir una ponderación de cada uno. Se utilizó para este paso el método de los procesos de jerarquías analíticas (en inglés, Analytic Hierarchy Process-AHP) (Saaty, 2003). Para las comparaciones se contrastaron los supuestos a través de la escala de preferencias de 1-9 descrita por Saaty.
La ponderación realizada a cada uno de los supuestos y los códigos se muestran en la Tabla 3. Los supuestos con el código SA (supuestos A) son los referidos a la rama de cambiar la estrategia de la cadena y los que comienzan con SB (supuestos B) a la rama de mantener las decisiones estratégicas.
Según el método AHP, el supuesto al que más importancia le otorgaron los expertos fue a la existencia de brechas suficientemente grandes entre la cadena actual y una con un correcto diseño, lo que significa que los expertos consideraron que es posible rediseñar una CS y aplicar una gestión mucho más eficiente que la actual. En segundo lugar, se ponderó el supuesto de que prevalecen las presiones para no invertir, derivado del hecho de que un cambio drástico tiene que estar suficientemente justificado, por las dificultades que conlleva el proceso de inversión en Cuba. La razón de inconsistencia calculada en el ExpertChoice 11 es de 0,03, que por ser menor que 0,1 se asume que la matriz es consistente y los resultados son fiables.
En la Tabla 3 se observa la prevalencia de los supuestos que apoyan la idea de cambiar las decisiones estratégicas para alcanzar un sistema de gestión de la cadena más sostenible sobre los supuestos de mantenerla como se encuentra en la actualidad. Respondiendo a este fin, se decide diseñar la gestión de la cadena de suministros de reciclaje de plásticos a todos los niveles y se procede a describir los impactos de las mejoras futuras debido al cambio. Para realizar esta descripción se confecciona el ARF el cual se muestra en la Figura 3.
3.7 Construcción del árbol de la realidad futura
La construcción del ARF parte de la inyección inicial descrita en la resolución de la nube de conflictos, que es la decisión de rediseñar la gestión de la CS a todos los niveles de decisión y los flujos de información necesarios para operar. En el ARF se proyectan los cambios realizados como mejoras de los EFI que conformaban el ARA aunque es posible que algunos problemas continúen latentes si la organización no tiene el control sobre los mismos. Como resultados directos de este rediseño se obtiene una alta integración en los procesos de toma de decisiones tanto horizontal como vertical. La CS rediseñada ofrece menos limitaciones para el desempeño en las operaciones y utiliza más y mejor información para tomar las decisiones. Esto garantiza un buen desempeño de los procesos de mejora continua de la cadena y también de la gestión del transporte, la producción, las compras y la gestión ambiental.
3.8 Construcción del árbol de prerrequisitos
Para el caso de la cadena de suministros de plástico, el APR se muestra en la Figura 4. Como el objetivo final es rediseñar la gestión de la cadena, derivado de ello se declaran en dicho árbol los objetivos tácticos con los obstáculos para su cumplimiento. En la parte superior del árbol de la Figura 5 se muestran como objetivos tácticos: rediseñar la gestión y control de la CS y en consecuencia, operarla, controlarla y mejorarla continuamente. Una metodología para lograr estos objetivos se puede encontrar en (Hevia Lanier, 2008).
3.9 Construcción del árbol de transición
El AT constituye un esquema del plan de acciones para afrontar cada uno de los obstáculos surgidos en el APR. En la Figura 5 se muestra este diagrama, el cuál describe la secuencia de acciones para superar los obstáculos en la CS analizada. El resto de los objetivos tácticos descritos también pueden presentar dificultades que no se describen en esta investigación pues se pretende realizar solo los análisis de la fase de diseño.
3.10 Discusión de los resultados
La interpretación de los resultados de la caracterización económica resalta el escaso margen de ganancia de la CS para el reciclaje de plásticos. Sus principales causas están dadas por la insuficiente gestión de la producción y la organización del transporte, lo que está provocando altos costos de operaciones. Los costos de transporte en ocasiones se reducen porque gran parte de la recuperación y la entrega corre por parte de proveedores y clientes, lo que permite a la ERMP de Cienfuegos presentar ligeras ganancias en el año muy por debajo de lo que se necesita para estos productos.
La CS estudiada opera con un impacto ambiental positivo, es decir, el daño ocasionado al medioambiente en los procesos de reciclaje es menor que el impacto por producir plásticos nuevos; esto implica un ahorro porque se evita el daño de desechar las cantidades que se recuperan. Aun así, es posible que los problemas en la organización del transporte unida a los altos consumos de energía eléctrica, provoquen que el impacto negativo en el ciclo de vida sea alto, pudiendo obtener mejores resultados ambientales. De esta forma, aunque el impacto total es favorable, es importante buscar opciones de mejora utilizando el objetivo ambiental en las soluciones, lo que evitaría su deterioro al implementar cambios en las operaciones de la cadena.
Los procesos de pensamiento constituyeron una herramienta poderosa para evitar esfuerzos al enfrentar los síntomas en lugar de las causas que los generan y corroboraron las afirmaciones realizadas en los dos primeros pasos de la metodología. El cumplimiento de los restantes pasos de trabajo, permitió tanto la revelación de un conflicto en la organización como una propuesta de solución con las acciones tácticas y las acciones para su implementación. Dicho conflicto quedó resuelto con la opción de rediseñar la CS analizada.
El uso del AHP y del coeficiente de Kendall empleados en el trabajo, sirvieron de apoyo en la toma de decisiones de los diferentes pasos de trabajo de la metodología aplicada. Como resultado de todo este proceso se propone como medida de mejora un rediseño de la gestión de la cadena de plásticos, desde las decisiones estratégicas, es decir, localización de centros recolectores, plantas de procesamiento y cantidad de medios de transporte necesarios, integrando decisiones tácticas y acciones para implementarlas, entre las que se encuentran la optimización del flujo de materiales, la determinación de las cantidades de viajes por medio de transporte y el reajuste de los flujos informativos para lograr una mejor toma de decisiones.
Los procesos de pensamiento constituyen una metodología que puede ser utilizada para realizar diagnósticos en muy diversas organizaciones, inclusive las dedicadas a procesos sin ánimos de lucro. Su aplicación puede ser parcial, es decir, se puede realizar un ARA solamente para encontrar las causas de los problemas sin necesidad de seguir los siguientes pasos para resolverlos, se pueden utilizar las nubes de resolución de conflictos para los procesos de negociaciones cuando las partes tienen diferentes intereses, entre otras múltiples aplicaciones.
La utilización de las herramientas presentadas en esta investigación para diferentes contextos de trabajo necesita su adecuación y por supuesto la participación de expertos conocedores de la organización, que estén comprometidos con el desempeño de la misma. Los procesos de pensamiento debido a su base en las relaciones de causalidad, en el pensamiento lógico y el sentido común, proporcionan la facilidad de adaptación para la búsqueda y solución de problemas de diferentes índoles.
La relevancia de esta investigación está dada por el uso del LCA para la caracterización de la CS estudiada desde el punto de vista ambiental. Es también novedosa su relación con los problemas en la gestión y en el desempeño económico para realizar un diagnóstico integral de la cadena de reciclaje de plásticos. En este sentido la fortaleza de los procesos de pensamiento para realizar diagnósticos con interrelaciones de causalidad complejas aportó una metodología capaz de cumplir con el propósito de encontrar las causas principales del bajo desempeño de la CS y orientar la búsqueda de soluciones para las mismas. El uso de herramientas estadísticas y de toma de decisiones multicriteriales dentro de los procesos de pensamiento le imprime objetividad al proceso de diagnóstico y constituye un aporte novedoso de esta investigación.
4 Conclusiones
La caracterización económica de la CS para el reciclaje de plásticos en función de los costos de operación y el margen de ganancia, demostró que los resultados distan de ser los esperados para este tipo de productos por ser las utilidades que posee solo de un 0,085%, motivado fundamentalmente por problemas organizativos en el transporte y la producción.
La utilización del LCA como metodología para la evaluación de los impactos ambientales, permitió detectar que la CS analizada posee una situación favorable por el reciclaje de plásticos, con un ahorro de 18.9047,8733 unidades ambientales. Los impactos negativos más importantes se encuentran en el servicio del transporte y el consumo de electricidad.
El uso de la metodología de diagnóstico conocida como los procesos de pensamiento, constituyó una valiosa ayuda para encontrar el problema fundamental. De esta forma, las construcciones de los diagramas correspondientes tiene una doble función, la de facilitar el proceso de diagnóstico y la de comunicar de una forma sencilla las relaciones complejas de causas y efectos entre los diferentes síntomas de la organización.
El conflicto detectado en todo el proceso de análisis, estuvo dado por la limitación de la CS actual para mejorar su desempeño y la presión para no realizar inversiones importantes, en lo cual el uso de la técnica de comparaciones pareadas AHP, brindó un soporte matemático adecuado para encontrar su solución.
Se logró un plan de acciones general para guiar el rediseño de las decisiones estratégicas y tácticas así como su gestión, como solución fundamental para cambiar el desempeño de la CS de reciclaje de plásticos en la ERMP.
5 Preguntas de discusión
A partir del caso de estudio propuesto:
- Argumente la importancia de la integración de los objetivos económicos y ecológicos para el desempeño de las cadenas de suministros en la actualidad
- Comente los EFI listados en el caso y compare con otras CS que usted conozca o haya investigado
- Investigue en la literatura científica ¿qué características debe tener el modelo para diseñar la CS para el reciclaje y cuales métodos de solución se pudieran emplear?
- Realice un plan detallado y establezca ¿cómo pudiera controlar el desempeño de los cambios?
- Una de las barreras descritas en la literatura de la Teoría de las Restricciones (Goldratt et al., 1992) para lograr un cambio importante en las organizaciones es la resistencia al cambio. ¿Cuáles medidas usted tomaría para impulsar el cambio en una organización como la del caso de estudio?
Bibliografía
Beamon, B. M. y Fernandes, C. (2004). Supply-chain network configuration for product recovery. Production Planning & Control, 15(3), 270-281. [ Links ]
Campbell Pegudo, D. (2010). Procedimiento para mejorar la gestión de aprovisionamiento de los desechos reciclables en la Empresa Recuperación de Materias Primas Villa Clara. Tesis presentada en opción al grado académico de Máster en Administración de Negocios. Cuba: Universidad Central ''Marta Abreu'' de Las Villas. [ Links ]
Conejero González, H. (1996). Desarrollo de la manipulación y el almacenamiento en las Bases de Recuperación de desechos no metálicos. Tesis de grado para Doctor en Ciencias Técnicas. Facultad de Ingeniería Industrial de la Universidad de Las Villas. [ Links ]
Dettmer, H. W. (1997). Goldratt's theory of constraints: a systems approach to continuous improvement. Milwaukee, Wisconsin: ASQ Quality Press. [ Links ]
Farahani, R. Z., Rezapour, S., Drezner, T. y Fallah, S. (2014). Competitive supply chain network design: An overview of classifications, models, solution techniques and applications. Omega, 45, 92-118. [ Links ]
Feitó Cespón, M. y Cespón Castro, R. (2010). Estudio Empírico sobre las Estrategias de Logística Inversa en el Sector Industrial de la Provincia de Villa Clara. Ingeniería Industrial, 30(3), 33-45. [ Links ]
Goldratt, E. M. (1990). Theory of constraints. Croton-on-Hudson, NY: North River Press. [ Links ]
Goldratt, E. M., Cox, J. y Whitford, D. (1992). The goal: a process of ongoing improvement (2a ed) Great Barrington, MA: North River Press. [ Links ]
Hevia Lanier, F. (2008). Metodología de diseño de la cadena de suministro inversa. Tesis en opción al grado científico de Doctor en Ciencias Técnicas. La Habana, Cuba: Instituto Superior Politécnico ''José Antonio Echeverría''. [ Links ]
Knudsen González, J. (2005). Diseño y gestión de la cadena de suministro de los residuos agroindustriales de la caña de azúcar. Aplicación a los residuos agrícolas cañeros, el bagazo y las mieles. Tesis presentada en opción al grado científico de Doctor en Ciencias Técnicas. [ Links ]
Krikke, H. (2011). Impact of closed-loop network configurations on carbon footprints: A case study in copiers. Resources, Conservation and Recycling, 55(12), 1196-1205. [ Links ]
Krikke, H., Bloemhof-Ruwaard, J. y Van Wassenhove, L. (2003). Concurrent product and closed-loop supply chain design with an application to refrigerators. International journal of production research, 41(16), 3689-3719. [ Links ]
Lieckens, K. y Vandaele, N. (2007). Reverse logistics network design with stochastic lead times. Computers & Operations Research, 34(2), 395-416. [ Links ]
Louwers, D., Kip, B. J., Peters, E., Souren, F. y Flapper, S. D. P. (1999). A facility location allocation model for reusing carpet materials. Computers & Industrial Engineering, 36(4), 855-869. [ Links ]
Pochampally, K. K., Nukala, S. y Gupta, S. M. (2008). Strategic planning models for reverse and closed-loop supply chains. Boca Raton, FL: CRC Press. [ Links ]
Pokharel, S. y Mutha, A. (2009). Perspectives in reverse logistics: a review. Resources, Conservation and Recycling, 53(4), 175-182. [ Links ]
Reyes Selva, A., Cespon Castro, R. y Fuentes Frias, V. G. (2011). Design of disassembly sequences using search strategies. Application of IDA* in state diagrams. International Journal of Production Research, 49(11), 3395-3403. [ Links ]
Rogers, D. y Tibben-Lembke, R. (1999). Reverse logistics: stratégies et techniques. Logistique & Management, 7(2), 15-25. [ Links ]
Saaty, T. L. (2003). Decision-making with the AHP: Why is the principal eigenvector necessary. European Journal of Operational Research, 145(1), 85-91. [ Links ]
World Commission on Environment and Development -WCED. (1987). Our common future: Report of the 1987 World Commission on Environment and Development. Brundtland, Oxford: Oxford University Press. [ Links ]
Xanthopoulos, A. y Iakovou, E. (2009). On the optimal design of the disassembly and recovery processes. Waste Management, 29(5), 1702-1711. [ Links ]


















