1. INTRODUCCIÓN
La creación de material educativo debe tener en cuenta al estudiante objetivo, de tal forma que el material creado pueda ejercitar tanto sus conocimientos como sus características. Así, se convierte en un actor activo del proceso [1], pues tanto el material como el proceso permiten trabajar su personalidad, necesidades y gustos, entre otros.
Los procesos de co-creación buscan obtener beneficio de los aportes realizados por diferentes participantes, para así alcanzar un mismo objetivo [2]. Por esta razón, involucrar a profesores, familiares y estudiantes en un proceso de co-creación, permite que todos contribuyan a la creación de un material que se ajuste a las necesidades de los estudiantes desde diferentes puntos de vista.
De acuerdo con Gagné [3], los estudiantes con Altas Capacidades (aacc) pueden tener dotación, capacidades naturales o talentos con los que se nace, además de desarrollar competencias en cualquier campo de la “actividad humana”.
Es importante identificar a estos estudiantes para dar un buen uso a su intelecto y desarrollo, a fin de apoyar su proceso formativo. En esta línea, destaca el fortalecimiento de cualquier proceso que tenga como objetivo la creación de materiales educativos, que serán utilizados por los estudiantes.
El desarrollo de un proceso de co-creación entre estudiantes con aacc, profesores, y padres de familia, genera un nuevo conocimiento en los estudiantes, que debe ser gestionado. La gestión del conocimiento del proceso de co-creación debe permitir que se cree, almacene y utilice el conocimiento surgido entre los estudiantes, lo que, a su vez, deriva en un material educativo, acorde a las necesidades del estudiante, que busca fortalecer sus características.
Una manera de crear, compartir y utilizar el conocimiento, es emplear diferentes técnicas expuestas en el campo de la “representación de conocimiento”, que tiene como objetivo utilizar la información obtenida, para extraer conocimiento y poder aplicarlo o generar uno nuevo [4].
El módulo de representación de conocimiento presentado en este artículo forma parte de una investigación, cuyo objetivo es gestionar el conocimiento en procesos de co-creación de material educativo. Cabe aclarar que se presenta únicamente el módulo de representación del conocimiento utilizado por los participantes del proceso de co-creación.
El artículo se compone de ocho apartados, incluidas las conclusiones. En el Apartado 2, se describen las metodologías utilizadas tanto en la investigación como en el desarrollo y validación del sistema de gestión del conocimiento trabajado, que contiene el módulo de representación de conocimiento.
Posteriormente, en el Apartado 3, se expone la teoría utilizada para el desarrollo de la investigación en relación con la gestión del conocimiento y a las aacc, representación del conocimiento y trabajos relacionados. En el Apartado 4, se describe el módulo de representación del conocimiento del proceso de co-creación de material educativo. En los Apartados 5 y 6 se muestran la validación y los resultados de las experiencias. Finalmente, en el último apartado, se plantean las conclusiones y trabajos futuros.
2. METODOLOGÍA
Dado que en este artículo se describe tan solo una parte de la investigación, en esta sección se presenta la metodología utilizada en toda la investigación.
Asimismo, se expone aquella metodología usada para la validación del módulo de representación del conocimiento, que hace parte de un sistema de gestión de conocimiento, basado en el uso de Tecnologías de la Información y Comunicación (tic), que gestiona el conocimiento en el proceso de co-creación de material educativo.
Para el desarrollo de la investigación, se ha aplicado la metodología conocida como Ciencia del Diseño [5], mediante la cual se pueden hacer las caracterizaciones necesarias a partir de teorías aceptadas.
De esta manera, se apoya el diseño de una solución para un entorno definido, en este caso, la co-creación de materiales educativos con y para estudiantes con aacc.
Según Hevner et. al. [6], a través del uso de los paradigmas que plantea la metodología Ciencia del Diseño es posible “comprender, ejecutar y evaluar” el sistema de información: sistema de gestión del conocimiento, objeto de este artículo.
En la (Fig. 1), se observa cómo se ha desarrollado la investigación. Con base en el conocimiento que la apoya y el ambiente en el que se desarrolla, se aplican las teorías y la definición del ambiente, para generar una solución, en un ciclo en el que se evalúa y se refina dicha solución, de acuerdo los resultados obtenidos.
El proceso de co-creación busca fortalecer diferentes características de los estudiantes con aacc, además de crear un material conforme a sus necesidades. Con la metodología seleccionada para la investigación, es posible validar la solución creada en el entorno definido, de manera iterativa; a saber, adelantar diferentes procesos de co-creación que permitan ver el uso de la herramienta y determinar la percepción que tienen los usuarios de la misma.
En concreto, para la validación del sistema propuesto, se ha tenido en cuenta la metodología Design-Based Research (investigación basada en el diseño) [7], con base en la cual se han diseñado los experimentos que han permitido los procesos de co-creación, en los que se ha utilizado el sistema de gestión del conocimiento creado. Esta metodología ha fortalecido el diseño del módulo, de acuerdo con los resultados obtenidos en cada experiencia.
La metodología Desing-Based Research describe seis principios que permiten definir los experimentos para la validación del módulo de representación del conocimiento:
Entidad a trabajar
Objetivo general
Objetivos específicos
Experiencia real
Plan de desarrollo
Documentación
A su vez, el principio 6 está dividido en dos partes, la documentación de nivel I, en la que se describen los resultados obtenidos y la experiencia, y la documentación del nivel II, en la que se describen los hallazgos de la experiencia.
En el Apartado 3, se expone una breve descripción teórica de las temáticas utilizadas para el desarrollo del módulo de representación del conocimiento y del sistema de gestión del conocimiento del proceso de co-creación.
3. BASE DEL CONOCIMIENTO DE LA INVESTIGACIÓN
En este apartado, se presenta la descripción de las temáticas utilizadas en esta investigación, con el objetivo de comprender el contexto en el que se desenvuelven los experimentos de co-creación.
3.1 Gestión del conocimiento
La primera temática base para la investigación es la gestión del conocimiento. De acuerdo con Davenport y Prusak [8], la gestión del conocimiento es la manera de explotar y desarrollar los activos de conocimiento de una organización, con el fin de alcanzar los objetivos de la misma. En esta investigación, se busca explotar tanto el conocimiento que se tiene de los estudiantes como aquel generado durante el proceso de co-creación.
Por otro lado, en [9] se señala que la gestión del conocimiento es el proceso de transformar información y activos intelectuales en valor. En esa medida, es importante distinguir entre conocimiento e información [10], pues el conocimiento es dado a partir de la experiencia. A través de este estudio, se busca transformar y valorar la información que se tiene de los estudiantes, mediante el proceso de co-creación y el material educativo a co-crear.
La gestión del conocimiento es la forma de disponer conocimiento para obtener valor, planificando y organizando personas, procesos y sistemas [11]. En este documento, se afronta un proceso de co-creación de material educativo, que busca optimizar el uso y creación de los recursos de conocimiento de cada uno de los participantes del proceso y de todos ellos como un colectivo.
Adicionalmente, el soporte de tic da lugar a la generación de sistemas que apoyen el proceso de gestión; así, surgen los Sistemas de Gestión del Conocimiento (kms) [12] para ofrecer soporte a los procesos de creación, recopilación, organización y difusión de conocimiento, mediante tecnologías de la información como la gestión documental, las interfaces gráficas de usuario y las herramientas colaborativas, entre otras.
De acuerdo con [13], según sus funciones, los kms pueden ser clasificados en: sistemas expertos, herramientas groupware, sistemas gestores documentales, sistemas para el soporte de decisiones, redes semánticas, herramientas de inteligencia artificial y gestores de flujo de trabajo. La estrategia para la aplicación de estos sistemas debe depender de las necesidades y metas de la organización o proceso [14], además, de los servicios que el sistema prestará al proceso.
Un ejemplo del uso de un kms se observa en la investigación de [15], en la que se plantea el uso de un sistema experto para la selección docente en universidades, que utiliza el conocimiento obtenido de diferentes procesos de selección docente.
3.2 Altas capacidades
La segunda temática objeto de esta investigación son las altas capacidades intelectuales.
Los estudiantes con aacc, de acuerdo con [3], se encuentran en dos realidades: la dotación y el talento. La dotación representa las capacidades naturales con las que nace la persona y el talento las competencias que desarrolla en cualquier campo de la “actividad humana”. A esto se deben la importancia y necesidad de identificar a los alumnos con aacc, ya que, si no se hace a tiempo o se hace de manera inadecuada, los estudiantes pueden ver reducidas sus capacidades intelectuales o no las desarrollan de manera adecuada.
Según [16], los estudiantes con aacc tienen características intelectuales y no intelectuales. Las primeras obedecen a la forma en que relacionan sus capacidades intelectuales con la gestión de sus necesidades como se muestra en la (Tabla 1).
Las características no intelectuales como la personalidad, la adaptabilidad, la disincronía, entre otras, pueden provocarle inseguridad.
3.3 Representación del conocimiento
La tercera y última temática que fundamenta la investigación es la representación del conocimiento, ya que el conocimiento obtenido y almacenado tanto de los estudiantes con aacc como del proceso de co-creación debe generar valor para el proceso de co-creación, por medio de su uso.
Algunos métodos que se han considerado para representar el conocimiento son: “Answer set programming” [17], grafos de conocimiento [18], [19], tecnologías de marcas o tag [20], ontologías [21], [22], tic basadas en visualización [23], representación basada en redes, representación basada en estructura, representación con reglas de producción y representación lógica [24].
“Answer set programming” o programación de conjunto de respuestas, de acuerdo con [17], apoya el campo de la programación lógica como un lenguaje para la representación de conocimiento y razonamiento, en el que el conocimiento es representado en un conjunto de respuestas, sobre las cuales se hace el razonamiento [25].
Los grafos de conocimiento son un gráfico en el que los nodos son entidades con relaciones entre ellas [26]. Son utilizados para el tratamiento de grandes volúmenes de datos.
Las tecnologías de marcado utilizan el lenguaje de markup como xml, para ordenar la información [20]. Por ejemplo, en educación, se pueden tener en cuenta diferentes elementos como prácticas de enseñanza, necesidades de evaluación del alumno, resolución de problemas, entre otros.
Las ontologías fueron creadas para facilitar la forma como se comporta y reutiliza la información [27]. En estas, cada fenómeno real se representa con los conceptos que lo definen [28]. La representación basada en redes, por ejemplo, las redes semánticas, es la manera de relacionar semánticamente palabras para poder utilizarlas como lo haría un ser humano [29].
La representación en estructura se basa en los denominados frame, en los que se representa un concepto por medio de sus atributos [30]; a diferencia de las redes, se tiene una jerarquía y unos roles y las restricciones entre estos.
La representación lógica, según [31], [32], es utilizada para representar hechos de manera precisa. Puede ser dividida en proposiciones y predicados, en los que la lógica proposicional indica si un estado es verdadero o falso. Asimismo, la lógica de predicados utiliza constantes, variables, funciones, conectores lógicos (and, or, not, etc.) y cuantificadores para definir y representar los hechos.
3.4 Trabajos relacionados
Compartir conocimiento es uno de los procesos de conocimiento que se puede favorecer en un proceso de co-creación.
Para [33], compartir conocimiento tiene cinco factores importantes:
-Diseño, en el cual se debe tener en cuenta el conocimiento que se quiere almacenar y de qué forma se quiere hacer, para, desde ahí, contemplar la totalidad del conocimiento. Para eso, se deben identificar las prioridades del usuario, además de los posibles cambios que este requiera.
-Representar, en el cual se debe tener en cuenta la importancia de las implicaciones éticas de la relación entre los distintos interesados.
-Entablar (engage), debe permitir la comunicación o las relaciones entre los interesados.
-Impacto, permite centrarse en la obtención de resultados tangibles en poco tiempo, lo que hace que los participantes vean resultados motivadores.
-Reflexionar, faculta el monitoreo del proceso, el compartir de las buenas prácticas y la identificación del conocimiento que necesita un desarrollo más continuado.
Por otra parte, en [34] proponen un modelo mixto entre gestión del conocimiento y e-learning. Los autores afirman que, hasta la fecha de desarrollo del modelo propuesto, se han creado otros que se centran en compartir y crear conocimiento. Así mismo, expresan que estos modelos presentan un conocimiento desordenado, el cual debe ser retomado a través de la co-creación para que pueda ser compartido. Este trabajo da cuenta de la importancia de la gestión del conocimiento en un proceso de aprendizaje electrónico (e-learnign), en el que se co-crea para generar conocimiento. Por tanto, con la gestión del conocimiento es posible ordenarlo para obtener un mayor provecho.
Adicionalmente, en la investigación de [35] también se mezclan modelos y estrategias que logran que los alumnos adquieran conocimientos y desarrollen sus habilidades. Uno de estos es el modelo de valor para la co-creación de valor social e individual, que utiliza como estrategia el Plan-do-check-act (planificar-hacer-verificar-actuar) o círculo de Deming. A su vez, este asume el plan de actividades de Kaizen, para la mejora continua y la identificación y eliminación de los desperdicios o actividades innecesarias, que no aportan valor al proceso.
Por otro lado, se evidencian investigaciones que relacionan los sistemas educativos colaborativos inteligentes y la representación de conocimiento [36].
Esta relación expresa la necesidad de una correcta representación y visualización del conocimiento, que se encuentra en diferentes fuentes, como las que se observan en esta investigación: conocimiento de los estudiantes con aacc, conocimiento generado por los estudiantes y demás participantes de la co-creación, y conocimiento del proceso como un todo (objetivos, temáticas, retroalimentación).
Por último, en [37] plantean la utilización de la colaboración como un mecanismo que permita la gestión del conocimiento, es decir, la utilización de modelos asistidos por computadora para poder modelar materiales de enseñanza utilizando conceptos de la temática. Una vez validados algunos proyectos relacionados, se puede observar que diferentes investigaciones se apoyan en las temáticas que se afrontan en esta investigación, pero no existe una mezcla de estas, que permita la gestión del conocimiento en un proceso de co-creación de material educativo y represente el conocimiento de manera visual, bajo el uso de tic.
4. REPRESENTACIÓN DEL CONOCIMIENTO EN CO-CREACIÓN
En razón a los métodos utilizados para la representación de conocimiento, descritos en el Apartado 3, en este apartado se presenta el método de representación de conocimiento seleccionado para este trabajo y la propuesta realizada.
Con el objetivo planteado, se escogió la representación basada en redes -concretamente, redes semánticas-, dado que con estas es posible modelar el proceso de co-creación al utilizar palabras que tengan similitud con aquellas usadas por las personas que participan en el proceso.
Mediante las redes semánticas, el conocimiento representado en el sistema podrá ser comprensible y utilizado por estudiantes con aacc, profesores y padres de familia. Además, como la información y conocimiento provienen de diferentes procesos de co-creación y no tienen una jerarquía, no son necesarias tecnologías como los frame.
La red semántica propuesta se compone de tres nodos principales (estudiante, profesor y familia), que son los generadores del conocimiento. El nodo profesor (Fig. 2) tiene dos ramificaciones, que permiten representar las características del profesor y los temas que puede proponer para el material a co-crear con base en su conocimiento.
En el nodo Familia (Fig. 3), se puede ver la caracterización que tiene un familiar en el sistema. Expone el número de miembros de la familia, el área de conocimiento, el trabajo y los pasatiempos.
El nodo Estudiante (Fig. 4) tiene dos ramificaciones, ya que, según [16], este ostenta dos tipos de características: intelectuales y no intelectuales; a saber, las intelectuales son: personalidad, estilos de aprendizaje, estilo cognitivo y la inteligencia múltiple que puede ser lógico-matemática, lingüística verbal, visual-espacial, corporal, musical, interpersonal, intrapersonal y naturista. En consecuencia, las no intelectuales son: intereses (pasatiempo y área) y datos educativos (habilidades y conocimientos).
Ambos tipos son obtenidos a lo largo de su vida tanto académica como familiar.
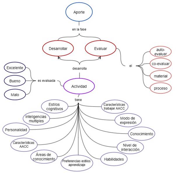
Por último, en la red Semántica (Fig. 5), los nodos principales (profesor, padre y estudiante) tienen una conjunción en un nodo secundario que hemos denominado Aporte. En este, se representan los aportes de cada uno de los participantes del proceso, que se clasifican en diferentes tipos (idea, contribución o argumento), según la fase del proceso en la que se han realizado.
Adicionalmente, en la (Fig. 6), se muestra la continuación del nodo Aporte y se representa la fase del proceso de co-creación en la que se hizo el aporte (fase de desarrollo o fase de evaluación) y la actividad que lo generó.
Esta representación tiene el objetivo de generar una relación entre las características de los participantes, descritas en los nodos principales, y las características de las actividades utilizadas.
La red semántica diseñada se ha implementado en Prolog, lo que faculta la generación de la base de conocimiento y la programación de las cláusulas (hechos y reglas) que habilitan la creación de las inferencias mostradas en el módulo de representación del conocimiento del sistema de gestión del conocimiento.
Estos hechos y reglas (acontecimientos reales del proceso de co-creación), definidos por Prolog. para la implementación de la red semántica, se generan con la información de los estudiantes en la base de datos del proceso. En los hechos, se describen:
-Los participantes del proceso y su tipo (profesor, padre o estudiante).
-Las características del participante y el tipo de característica (estilo de aprendizaje, estilo cognitivo, inteligencias múltiples, personalidad, característica de altas capacidades, habilidades o conocimiento).
-La temática seleccionada para crear el material durante el proceso de co-creación y las características del estudiante que la temática puede consolidar.
-Las actividades y las características que trabaja el estudiante.
-El resultado de la evaluación de las actividades desarrolladas en el proceso.
-Los aportes generados por cada participante y el tipo de aporte (contribución, argumento o idea).
-La evaluación del proceso, realizada por cada participante.
-La autoevaluación del estudiante, en la que se conocen las habilidades que fueron mejoradas en el desarrollo del proceso de co-creación.
Las inferencias surgidas a partir de la red semántica se presentan en la interfaz conocida como Representación Visual o Ambiente Personal de Aprendizaje (ple, por sus siglas en inglés) [38], [39] del Sistema de Gestión del Conocimiento.
En la (Fig. 7), se pueden observar los contenedores que fueron diseñados para visualizar las inferencias obtenidas mediante la red semántica. A su vez, se utiliza para tener en un único lugar la documentación del proceso, las herramientas colaborativas y el conocimiento (temáticas, objetivos, descripción de materiales, entre otros).
Esta interfaz ha sido diseñada en forma de contenedores de información, que giran en torno a un contenedor central que muestra el tema y el objetivo del proceso de co-creación.
Las inferencias que son visualizadas en los contendores de “características del estudiante”, “recursos”, “contribuciones e ideas” y “retroalimentación y lecciones aprendidas”, describen respectivamente las siguientes relaciones: entre las características del estudiante y la temática del material a co-crear, entre los recursos utilizados y las características del estudiante, entre la personalidad del estudiante y las contribuciones e ideas realizadas. Por último, expone la retroalimentación de las habilidades consolidadas por el estudiante.
Asimismo, en los contenedores, se explican las relaciones entre:
-Las características de los estudiantes con el tema seleccionado para el material educativo a co-crear.
-Las características de los estudiantes con las actividades realizadas.
-La característica de personalidad con los aportes de estudiantes.
-La evaluación de las actividades realizadas a lo largo del proceso de co-creación y la evaluación general del proceso.
-Las habilidades trabajadas y habilidades adquiridas por los estudiantes.
5. VALIDACIÓN DEL SISTEMA DE GESTIÓN DE CONOCIMIENTO
Como se describió en el apartado de la metodología, para la validación del sistema se ha utilizado la metodología Desing-Based Research (DBR), que permite validar todo el sistema diseñado y el módulo de PLE, diseñado para representar el conocimiento.
Mediante la metodología DBR, se han diseñado tres experimentos en los que se han desarrollado procesos de co creación real con estudiantes de AACC.
Para el desarrollo de las experiencias se han utilizado como marco de trabajo el modelo de co-creación Co-CreHAs [40], que presenta cuatro fases para el desarrollo del proceso de co-creación de material educativo: Planificar, Motivar, Desarrollar y Evaluar. La fase Desarrollar de Co-CreHAs tiene cuatro sub-fases: Idear, Analizar, Seleccionar y Crear, las cuales no se dan secuencialmente, sino que el orden depende del proceso de co-creación. Por ejemplo, si en el momento de seleccionar una idea de algún participante sobre el material educativo a co-crear se genera una nueva idea, es posible volver a la sub-fase de Idear.
Gracias a las fases descritas por el modelo de co-creación Co-CreHAs, fue posible adelantar actividades que permitieran la colaboración entre los participantes. Una primera actividad se practicaba antes iniciar el proceso de co creación; los participantes se reunían y analizaban las características de los estudiantes, a fin de tenerlas en cuenta.
Posteriormente, una vez iniciado el proceso de co-creación, con ayuda del sistema de conocimiento creado, se sugería a los participantes las actividades colaborativas para la selección del tema del material a co-crear y la generación de los objetivos del proceso, del material y sus ideas. Finalmente, los participantes colaboraban para evaluar el proceso y el material.
Como entidad a trabajar (principio número 1 de la metodología Desing-Based Research, explicada previamente) se considera la gestión del conocimiento generado en el proceso de co-creación de material educativo para niños con AACC.
Como objetivo general y objetivos específicos (principios número 2 y 3) se define “verificar el uso de la gestión de conocimiento con el apoyo de tecnologías de la información de un proceso de co creación”.
Para el principio número 4 (experiencia real), se contó con la colaboración de estudiantes identificados con AACC y con sus padres.
Una vez determinados los cuatro primeros principios, se definió el plan de desarrollo de las experiencias (principio número 5):
Definición de las temáticas iniciales para que los participantes seleccionen aquella que desarrollará el material educativo a co crear.
Definición de los participantes. Para cada experimento se ha definido un grupo de participantes, en los que se tiene NumE estudiantes (con la debida autorización de los padres), NumP padres de familia y dos profesores que acompañarán el proceso.
Definición de recursos. Una vez definido el recurso humano -los participantes-, se seleccionan los recursos restantes que son: el Sistema de Gestión del Conocimiento, un aula informática de la Universitat de Girona, elementos para el desarrollo de las diferentes temáticas (por ejemplo, juegos de mesa) y los instrumentos de evaluación utilizados para la validación.
Reuniones presenciales de todos los participantes, en las que se desarrollan los diferentes procesos de co-creación.
Uso de los instrumentos de medición diseñados para el experimento.
Análisis de los resultados obtenidos.
Finalmente, se generó el informe de resultados o conclusiones, que corresponde el principio 6 de la metodología (Documentación).
A continuación, se describen las reuniones presenciales celebradas para los procesos de co-creación y los instrumentos de validación utilizados.
5.1. Reunión presencial
Para la validación del módulo que permite la representación del conocimiento, se han desarrollado tres experiencias de co-creación, de una duración de 3 horas y media cada una.
La experiencia E1 ha contado con la participación de siete estudiantes identificados con AACC, cinco padres de familia y dos profesores. Los estudiantes y padres de familia han sido divididos en dos grupos, cada uno de los cuales ha adelantado un proceso de co creación independiente. El primer grupo estuvo conformado por cuatro estudiantes y por cuatro padres de familia. El segundo grupo por tres estudiantes y un padre de familia. Los dos profesores han trabajado en los dos grupos simultáneamente.
La experiencia E2 ha sido desarrollada por los mismos participantes de la experiencia E1, excepto un estudiante que fue remplazado por uno nuevo junto a su padre. En este caso, se ha contado con siete estudiantes identificados con AC, seis padres de familia y dos profesores. Al igual que en la primera experiencia, los estudiantes y padres se han dividido en dos grupos, que fueron más homogéneos en cuanto al número de padres en cada grupo.
El primer grupo ha estado conformado por cuatro estudiantes y tres padres, y el segundo grupo por tres estudiantes y tres padres de familia. Tal como había sucedido en la experiencia E1, estos grupos han adelantado los procesos de co-creación por separado y los profesores han participado en los dos grupos simultáneamente.
En la experiencia E3, se ha contado con la participación de estudiantes identificados con AACC diferentes a las de las dos experiencias anteriores. En este caso, han participado tres estudiantes, un padre de familia y dos profesores. Dado el número reducido de estudiantes, se han celebrado dos sesiones de trabajo con dos procesos de co-creación diferentes por sesión.
5.2 Instrumentos de validación
Como instrumento de medición utilizado para la validación del Sistema de Gestión del Conocimiento y, por lo tanto, del Módulo de Representación del Conocimiento, se ha utilizado un formulario que ha permitido medir la percepción de la herramienta por parte de los participantes del proceso.
Ellos debían llenar el formulario usando una escala de Likert de 1 a 5, donde 1 indicaba “no estar de acuerdo” con la afirmación y 5 “estar altamente de acuerdo”. Los once ítems del formulario son:
Las herramientas usadas llamaron mi atención y permitieron desarrollar el proceso de co-creación.
Había información o conocimiento que me permitía ver que el material que estaba co-creando podría ser acorde a otras personas.
La manera como se mostró la información me ayudó a mantener mi atención en el proceso.
La información mostrada era atractiva.
La forma en que se organizó la información me ayudó a mantener mi atención y desarrollar el proceso de co creación.
El contenido y el estilo de la información mostrada permitieron generar el material educativo acorde a los participantes.
La retroalimentación me ayudó en el desarrollo del proceso.
La variedad de actividades y ejercicios me ayudaron a mantener mi atención y a generar ideas para el proceso de co creación.
La buena organización del contenido me dio confianza en el proceso, para así generar el material educativo.
Con el uso de la herramienta, pude adquirí experiencia para desarrollar nuevos procesos de co-creación.
Me sentí parte del proceso de co creación, en tanto que hice aportes.
Los formularios han sido aplicados a los estudiantes y a los padres de familia, una vez terminado cada proceso de co-creación.
Con base en la metodología seleccionada (DBR), es posible aplicar un nuevo experimento, teniendo en cuenta los principios que plantea la misma. Es necesario estimar que, con los experimentos, no se busca obtener una generalización de la gestión del conocimiento en el proceso de co-creación de material educativo para estudiantes con AACC, sino que las experiencias de co creación puedan retroalimentar la manera en que se gestiona el conocimiento, entidad a trabajar en esta investigación.
6. RESULTADOS Y DISCUSIÓN
Los resultados del instrumento de validación presentado previamente se describen en la (Tabla 2).
Debido a que los promedios de respuesta de las encuestas de percepción de los participantes del proceso son superiores a 4 (en una escala de 1 a 5), se puede deducir que la percepción que estos tienen del sistema es alta.
En la primera columna, se indica a qué experiencia o sesión corresponden los valores, y en las dos siguientes columnas, se presenta el promedio de las respuestas de los estudiantes y de los padres de familia.
En el caso de la experiencia E3, se presentan dos valores, dadas las dos diferentes sesiones, mencionadas previamente.
Una vez calculados los promedios del instrumento para conocer la percepción del módulo de representación de conocimiento, se pudo evidenciar que, tanto en las dos primeras experiencias (E1 y E2) como en las dos sesiones de la experiencia E3, los promedios para cada tipo de participante han aumentado en el segundo proceso de co-creación (experiencia E2 y E3, sesión 2, respectivamente).
Además, el promedio de las respuestas de los estudiantes (que no eran los mismos en los cuatro procesos de co-creación) ha ido aumentando en cada experiencia.
La misma tendencia se puede observar en el caso de los padres, con la única salvedad de que, aquellos de la experiencia E3 valoran igual las dos experiencias.
De este análisis se colige que tanto los estudiantes como los padres ganaron conocimiento y experiencia en el desarrollo de los procesos y en el uso del módulo.
Asimismo, los participantes del proceso tienen una percepción mayor del uso del conocimiento representado; de esta manera, pueden acceder a una retroalimentación del proceso y del contenido presentado y confirmar que el material co-creado es acorde a los estudiantes.
De manera general, se observa también que, a medida que se aplican experimentos, la percepción aumenta o se mantiene. Este hecho permite determinar que la metodología de validación seleccionada (Design-based research) proporciona un refinamiento de la gestión del conocimiento en el proceso de co-creación, cuyo resultado es la mejora del sistema en cada experiencia.Tras el análisis de determinados ítems del instrumento de validación utilizado, se infiere que se han podido obtener resultados favorables para la investigación.
Los ítems 7 y 11 de la encuesta (descritos en la sección 5.2) validan la percepción de los participantes tanto en la retroalimentación del proceso de co-creación en el módulo de representación del conocimiento como en su inclusión al proceso mediante aportes. Gracias a los resultados, se observa que, de manera general, el uso del módulo de representación de conocimiento (ver Tabla 3) faculta una buena retroalimentación (ítem 7) del proceso. Es decir, al usar el módulo, los participantes obtienen una retroalimentación del proceso y de las características del estudiante que el proceso y el material están apoyando.
Aunado a lo anterior, se observa que el uso del módulo deriva en un aumento de la percepción de los participantes en torno a la inclusión en el proceso (ítem 11), dados los aportes en todas las sub-fases de la fase de desarrollo del proceso de co-creación.
Cabe recordar que, en la fase Desarrollar, del modelo de co-creación Co-CreHAs seleccionado, los participantes aportan ideas, argumentan sobre estas ideas y seleccionan una para desarrollar el material educativo. Es por esto que el resultado del ítem de inclusión al proceso de co-creación (ítem 11) demuestra que los estudiantes se sienten parte del proceso y, además, colaboran en la creación de su material. Sin embargo, adicionalmente, en la representación de conocimiento, se puede visualizar la relación entre los aportes y las características de los estudiantes, lo que brinda un soporte a los participantes para crear un material acorde a las necesidades de los estudiantes.
La inclusión de los alumnos y los padres en el proceso de co-creación de material educativo, dados los aportes realizados, es bien vista por los estudiantes del proceso y los padres, quienes se manifiestan partícipes del proceso de creación de material para sus hijos.
7. CONCLUSIONES Y TRABAJOS FUTUROS
Contar con un módulo que permita la representación del conocimiento hace que la información del proceso de co-creación de material educativo se convierta en una información de valor para el proceso.
Con el valor generado en el proceso, es posible ayudar a los estudiantes a trabajar y fortalecer sus características; por ejemplo, cuando los participantes interaccionan, se trabaja la característica de desenvolvimiento social. Además, es posible crear materiales educativos acordes a las características y gustos de los estudiantes.
La Gestión del Conocimiento apoyada en tic da lugar a la experiencia en el desarrollo del proceso, pues expone sus fases y el conocimiento generado. A su vez, permite utilizar el conocimiento de los estudiantes para co-crear un material compatible con ellos. Por último, rescata el conocimiento de procesos previos, que ayudan a los participantes a generar un material diferente sobre un mismo tema o a seleccionar un tema nuevo.
Por otra parte, el uso de la red semántica ha permitido, de una manera amigable, generar inferencias de la información obtenida, las cuales han sido mostradas a los participantes con palabras empleadas por ellos mismos.
Según lo analizado en el apartado 6 de resultados y discusión, se puede determinar uno de los principales aportes de la investigación: gracias al estudio de la relación entre la gestión del conocimiento, los estudiantes con aacc y la representación del conocimiento, se pueden abordar las características y necesidades de los estudiantes, desde un enfoque en el que ellos sean parte activa del proceso.
Como trabajo futuro se propone desarrollar más reglas en las cláusulas de la base de conocimiento de la red semántica, con el objetivo de generar nuevas inferencias que apoyen el proceso de co-creación no solo para los estudiantes, sino también para los padres.























