INTRODUCCIÓN
Los grandes volúmenes de basuras que se generan actualmente en las zonas urbanas crean un problema en la definición de las rutas y localización de la flota vehicular de recolección. En términos computacionales, toda esta información se convierte en grandes volúmenes de datos que se deben almacenar para la toma decisiones, teniendo en cuenta restricciones como: las distancias a recorrer, el número de vehículos, su capacidad, factores ambientales, tráfico, semaforización, horas pico, zonas urbanas y contaminación acústica. Todo esto conlleva a un aumento computacional significativo en costo y complejidad algorítmica (Balari, 2005).
Esta investigación resuelve el problema de encontrar el punto óptimo de localización de una flota de vehículos recolectores de basura y las rutas óptimas para minimizar el costo de su recolección en 144 barrios del municipio de Dosquebradas, Risaralda (Colombia), utilizando 8 vehículos con capacidad homogénea de 25 toneladas de la empresa Serviciudad. La situación resuelta forma parte del problema de ruteo vehicular con restricciones de capacidad (capacitated vehicle routing problema, CVRP) (Ospina, Toro y Orrego, 2016). Primero se utilizó una heurística de barrido para encontrar un buen punto de localización de los vehículos de recolección y generar rutas iniciales de buena calidad. Posteriormente, estas rutas iniciales alimentan el algoritmo genético modificado de Chu-Beasley, considerando en los vehículos su capacidad de transporte. El mejor resultado encontrado en la etapa anterior es tratado nuevamente con una metaheurística tabú (Ocampo, Escobar y Gallego, 2015)
En la sección 1 se muestra el estado de arte. En el marco teórico, se introducen los fundamentos de las técnicas usadas, técnica de barrido, algoritmo de Chu-Beasly y búsqueda tabú (Becerra y Alvarado, 2017). En la sección 3 se habla de la metodología. En la sección 4, se presenta el caso de estudio resuelto. En la sección 5 se presentan los resultados y se finaliza con conclusiones y bibliografía.
ESTADO DEL ARTE
Alina Martínez Oropeza y Marco Antonio Cruz, en 2011, realizaron una investigación para el problema de ruteo vehicular con restricciones de capacidad en vehículos (CA-CVRP) con el método de agrupamiento no supervisado. Esta propuesta evita recalcular distancias en cada iteración, tomando los centroides como clientes y no como puntos en el espacio; además, el algoritmo no requiere que se le especifique el número de agrupamientos a realizar, no necesita de otra heurística para evaluar las restricciones del problema debido a que los agrupamientos se llevan a cabo tomando en cuenta la característica de capacidad en vehículos, se puede deducir que el método es escalable y reduce el tiempo de cómputo al evitar recalcular distancias. De esta investigación se toma en el concepto de centroide.
Simón, Demaldé, Hernández y Carnero, en 2012, adelantaron una investigación en Argentina sobre optimización de recorridos para la recolección de residuos infecciosos con restricciones de capacidad, utilizando programación entera mixta. Se diseñó e implementó un método aproximado utilizando un algoritmo de búsqueda exacto y una heurística de búsqueda local para asegurar el aprovechamiento de los mejores espacios de búsqueda de las regiones, además de sus posibilidades de escalonamiento y el esfuerzo computacional asociado. Esta investigación compara el desempeño en tiempo y capacidad computacional de un algoritmo memético frente a la resolución exacta del CVRP con un algoritmo comercial, dando resultados favorables al utilizar la heurística ya que esta técnica es más robusta; además, el software comercial presenta marcadas dificultades en la disponibilidad de memoria, siendo necesario aumentar la capacidad con el consecuente deterioro de la calidad de la solución. Si se requiere trabajar problemas de mayor tamaño con el algoritmo memético, con tiempos de procesamiento razonables y buenas soluciones, es necesario diseñar un muestreo apropiado del espacio de búsqueda que permita diversificar la población e implementar la búsqueda local solo en unas pocas regiones promisorias. De esta investigación se toma en el concepto de búsqueda local.
Juan Jaramillo, en 2013 realizó una investigación en Colombia sobre algoritmos meméticos para resolver el problema de enrutamiento de vehículos con capacidad limitada. Esta propuesta utiliza un algoritmo memético llamado MEMVRP. Este enfoque maneja un módulo de programación inspirado en la mutación de los virus, para así generar nuevas generaciones de soluciones, además utiliza la metodología de tabú para mejorar cada una de las soluciones de la nueva generación, con resultados altamente favorables.
Orrego, Ospina y Toro, en 2013, proponen una solución dividiendo en dos etapas el problema SCVRP (symmetric capacitated vehicle routing problem), el cual utiliza una heurística de barrido (sweep) que sirve en la organización de los conglomerados, y recurre luego al algoritmo genético modificado (AGCB) para crear las rutas óptimas de cada camión, con el fin de minimizar las distancias totales recorridas por el conjunto de vehículos. Posteriormente Ocampo, Escobar y Gallego Rendon (2015) agregan técnicas heurísticas constructivas y aleatorias para generar la población inicial, buscando una disminución de la cantidad de ciclos locales que pertenecen a un clúster dado, a través de un AGCB (algoritmo genético especializado de Chu-Beasley), con lo que se obtuvieron mejores individuos desde el inicio del programa. De esta investigación se utiliza la metodología AGCB para encontrar un buen punto de inicio (centroide).
Fredy Alexander Guasmayan (2014) realizó una investigación para resolver el problema de ruteo de camiones, utilizando un algoritmo genético modificado, teniendo en cuenta tiempo y horario que tarda el camión para entregar la mercancía a cada uno de los clientes. Este problema del tipo TDVRP se enfoca en la utilización de técnicas heurísticas como instrumento de inicio que alimenta el algoritmo genético-Chu-Beasley (Chu y Beasley, 1997). La propuesta utiliza técnicas de selección por torneo y mutación para escoger el hijo más competitivo y generar una solución óptima, debido a la flexibilidad del algoritmo genético se logran mejoras en la solución final mediante intercambios en las rutas finales obtenidas de algunas aristas mediante rutinas simples como el vecino más cercano. De esta investigación se utiliza la técnica de selección por torneo, lo cual permite tomar el hijo más adecuado e introducirlo a la población inicial. La técnica permitió enfriar las soluciones de las poblaciones, ya que después de varias o muchas iteraciones tiende a una solución óptima local.
La presente orientación es tomada del enfoque de centroide de Martínez y Cruz (2011); el concepto de búsqueda local, de Simon et al. (2012); la búsqueda tabú, de Bodas (2017); la selección por torneo y el enfriamiento, de Guasmayan (2014), en los algoritmos genéticos.
Guillermo Roberto Solarte Martínez, Andrés Gaspar Castillo Sanz y Guillermo Rodríguez Gahona (2015), realizaron una investigación del problema de ruteo CVRP utilizando el algoritmo Chu-Beasley; se propuso un caso de estudio para aplicar esta metaheurística en Bogotá, ya que por ser la capital de Colombia tiene dificultad de movilidad y transporte, y se tomó como caso de estudio los Súper Almacenes Olímpica (SAO) de la cuidad, que deben comercializar sus productos y se ven obligados a optimizar sus recorridos de entrega para garantizar la satisfacción del cliente. Como resultado de esta investigación se creó una aplicación que género resultados aceptables, reduciendo notablemente los costos de recorrido.
Ospina, Toro y Orrego (2016) adelantaron una investigación del problema CVRP en el área de transporte, comunicaciones y logística mediante la heurística de barrido y el algoritmo genético modificado de Chu-Beasley. En el enfoque presentado crearon un modelo de dos fases: en la primera, una población inicial que luego, en una siguiente fase, es utilizada por el algoritmo genético generando resultados óptimos.
Rueda et al. (2017) demostraron, a partir de los componentes principales, que existe una representatividad mayor al 70 % para altas temperaturas y vientos, además se encontró en este estudio una correlación de 80 % que ayuda a reajustar los datos de velocidad y viento para toma de decisiones de la región del caribe.
Grajales, Hincapié y Montoya (2018) realizaron una investigación de selección óptima de conductores aplicando la técnica de tabú, además trabajaron con algoritmos constructivos para generar una buena solución inicial; se emplearon los métodos de búsqueda de árbol y teoría de grafos, para comprobar la aplicabilidad y eficiencia en los resultados.
En la siguiente sección se describen las técnicas heurísticas y metaheurísticas que fueron utilizadas para solucionar el problema de ruteo vehicular con restricción de capacidad CVRP.
MARCO TEÓRICO
Algoritmo genético de Chu-Beasley
Esta metaheurística permite un manejo particular tanto de la población objeto de estudio como de la población inicial, la cual debe ser totalmente surtida para evitar la aproximación prematura a soluciones óptimas locales. Este enfoque utiliza una serie de funciones que ayudan a mejorar el rendimiento computacional y a la vez lo hace competitivo con respecto a otras metaheurísticas como tabú o colonia de hormigas (Donati et al., 2008), haciendo uso de la función fitness. Se seleccionan los progenitores por torneo. Cada instancia se analiza en dos aspectos: i) el valor alcanzado por la función objetivo y ii) grado de verosimilitud, el cual se mide mediante una función cuyo valor es proporcional al grado de violación de las condiciones dadas por las restricciones. Esta última consiste en una función que retorna valores positivos proporcionales a la violación de las restricciones, y cero (0) cuando no hay violaciones haciendo la configuración factible.
El algoritmo Chu-Beasley (1997) y el algoritmo genético (Guasmayan, 2014) tienen la opción de incluir nuevas fases de mejoramiento, mediante sus fases de selección, recombinación y mutación (Solarte, Castillo y Rodríguez, 2015) (ver diagrama de flujo en figura 1).
Técnica de barrido
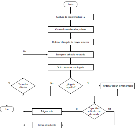
Esta metodología parte de una asignación preliminar que permite crear una ruta preliminar. Usa coordenadas angulares para determinar la posición de los clientes y simultáneamente ejecuta un barrido hasta encontrar el ángulo más cercano asociado con el vecino más cercano. Luego, traza una línea desde el origen-deposito hasta el cliente. Se guardan la información de la ruta si cumple con las restricciones de capacidad del vehículo, en el caso que existan dos clientes con los mismos ángulos de orientación se cataloga según el radio más cercano. En la figura 2 se muestra la heurística de barrido.
Metaheurística de búsqueda tabú
El objetivo de este proceso metaheurístico es evitar quedar apresado dentro de un óptimo local. El método tabú (Glover, 1987) adelanta búsquedas en el espacio de configuraciones, analizando de manera apropiada los óptimos locales. Se evita retornar al conjunto de óptimos locales ya evaluados, mediante la una marcación conocida como movimientos tabúes, para impedir que sean visitados de nuevo.
La búsqueda tabú (TS) (Bodas, 2017) hace uso de dos estrategias: intensificación y diversificación. La primera intensifica la búsqueda alrededor de las mejores soluciones. La segunda se enfoca en otros subespacios para nuevas búsquedas. Después de un conjunto de acciones se puede encontrar una mejor que sea candidata para remplazar la solución existente. Para lo anterior se implementa la llamada regla de aspiración, que permite eliminar la prohibición y facilita el movimiento. Tanto las estrategias de intensificación como de diversificación se completan con una estrategia de encadenamiento de trayectoria (o path relinking), que interconecta las buenas soluciones.
METODOLOGÍA
Caso de estudio
En el municipio de Dosquebradas, según los informes presentados al área de aseo de la empresa Serviciudad, se planean las rutas dentro de cada sector y para cada camión, con las siguientes condiciones:
A cada camión se le asigna una zona, el recorrido total alcanza 19 km, y el camión trabaja 6,5 horas.
A cada camión se le asignan 2 días por semana para recoger basura, el camión tiene una capacidad de 25 toneladas, tiene asignada la recolección de basura 2 días a la semana, la capacidad del vehículo es de 25 toneladas, y se dispone de un chofer y 2 colaboradores.
A las 6 de la mañana empieza la recolección de basura.
Se realizó un recorrido real a los 114 puntos de recolección de acuerdo con la tabla 1.
Tabla 1 Puntos de recolección por barrios
| 0 | BARRIOS | DIRECCION | BARRIOS | DIRECCION | BARRIOS | DIRECCION | ||
|---|---|---|---|---|---|---|---|---|
| 1 | Centro Comercial Molinos | Calle 35 # 13-1 | 58 | Seminario Mayor | Vía La Popa # 1 A 23 | 118 | Altos de La Pradera | Calle 24 # 23-99 |
| 2 | Éxito, | Calle 35 # 19-2 | 60 | Colegio Diocesano | Vía La Popa # 2 A 24 | |||
| 3 | Cam | Av. Simón Bolívar 36 | 61 | Colegio Santa Sofía | Carrera 24A | 119 | La Pradera I | Calle 21 # 17-1 |
| 4 | Centro Comercial Progreso | Simón Bolívar # 41-2 | 62 | Maracay | Calle 20A # 10-42 | 120 | Reservas Pradera. | Calle 21 # 23-12 |
| 5 | San Fernando | Calle 46 # 14a-1 | 63 | Bomberos 4 | Simón Bolívar # 35B- | 121 | Coomnes, | Carrera 23 # 25 |
| 6 | Santa Lucía | Carrera 21 # 35-2 | 64 | Cambulo | Calle 43 # 16-100 | 122 | Colmenares | Diagonal 25 # 19-1 |
| 7 | La Pradera | Calle 21 # 17-1 | 65 | Quin. San Rafael | I-29 # 2 A 100 | 123 | Pradera II | Calle 21 # 21--99 |
| 8 | El Progreso | Calle 44 # 23-2 | 66 | Campestre B | Diagonal 25 # 10-2 | 124 | Reservas del Milán | Carrera 8 # 41B-1 |
| 9 | Quintas De Jardín Colonia | Transversal 26 # | 67 | Altos Santa Clara | Calle 12 # 20A-2 | 125 | Colegio Salesiano | Colegio Salesiano |
| 10 | Jardín Colonial I, | Calle 42 # 22a-2 | 68 | Quinta Buenavista | Calle 19 # 21-2 | 126 | El Refugio | Calle 20A # 10-2 A |
| 11 | Jardín Colonial II | Calle 42 # 23-1 A 23-99 | 69 | Campestre C | -29 # 1 A 99 | 127 | Torres del Sol | Carrera 41B # 17-99 |
| 12 | Molinos | Diagonal 46 # 21- | 70 | Asomeri, | Colombia 2.4 Km E | 128 | Torres del Sol II | Carrera 51B # 17-99 |
| 13 | Cambulos | Carrera 21 # 36-100 | 71 | Campeste B | Transversal 9 # 27-2 | 129 | Portal del Sol | Diagonal 42 # 10d-2 |
| 14 | Villa de Molinos | Calle 44 # 23-1 A 23-81 | 72 | Campestre A, | Calle 19A # 2A-1 | 128 | Los Cerezos | Calle 17 # 41B-1 |
| 15 | Villa de Molinos II | Diagonal 42 # 10d-2 | 73 | Villa Campestre | I-29 # 1 A 99 | 130 | Quintas del Refugio | Calle 50 # 11-2 |
| 16 | Villa del Pilar I | Carrera 10G # 45-2 | 74 | Campestre D, | Calle 19A # 5A-100 | 131 | La Macarena | Calle 16B # 2A |
| 17 | Villa del Pilar I | Carrera 11 # 60A-2 | 75 | Urb. Macarena | Calle 16B # 2A-100 | 132 | El Limonar | Carrera 2 # 32-53 |
| 18 | Girasol | Carrera 10B # 34-2 | 76 | Urb. Macaran | Calle 20A # 10-72 | 133 | Quintas San Martin | Carrera 11 # 50 |
| 19 | Colinas, | Carrera 10G # 45-2 | 77 | Playa Rica | Carrera 10 # 38-2 | 134 | San Nicolás, | Calle 33 # 12-1 |
| 20 | Pablo VI | Pablo Sexto Calle 44, | 78 | Pilarica, | Calle 43 # 7-1 | 135 | Guadalupe | Carrera 15A # 40A |
| 21 | La Esmeralda | Carrera 4 # 32-1 | 79 | Andalucía | Calle 43 # 7-1 67 | 136 | Buenos Aires. | Calle 41 # 15-2 |
| 22 | Av. Simón Bolívar 43 | Simón Bolívar # 1 A 99 | 80 | Urb.Garma | Calle 42 # 10-1 | 137 | Cámara del Comercio | Calle 41 # 15-1 A |
| 23 | Bario Guadalupe | Calle 36 # 15-1 | 81 | Guayacanes | Calle 62 # 15-1 | 138 | Colegio María A. | Calle 33 # 23-24 |
| 24 | La Casa de la Cultura | Simón Bolívar # 49-2 | 82 | Villa Del Campo | Calle 52 # 10-1 | 139 | ICDB | Calle 45 # 14-2 |
| 25 | La Romelia | Calle 66 # 15B-2 -100 | 83 | Andalucía, | Carrera 7 # 31-2 | 140 | Teatro Alcaraván | Carrera 14A # 49-1 |
| 26 | Lara Bonilla | Calle 43 # 23-24 | 84 | REYES | I-29 # 1 | 141 | Hogar | Calle 43 # 23-24 |
| 27 | Romelia Alta | Calle 43 # 23-22 | 85 | Club Adulto | I-29 # 2 A 100 | 142 | Juan Maria Gonzales | Carrera 10G # 45-2 |
| 28 | Laureles, | Calle 44 # 23-2 | 86 | Bomberos | Calle 36 # 16-1 | 143 | Los Naranjos | Carrera 11 # 60A-2 |
| 29 | Carlos Ariel Escobar | Calle 44 # 23-1 | 87 | Quintas De Aragón | Carrera 9 # 45A-99 | 144 | Panadería El Niño | Carrera 10B # 34-2 |
| 30 | Bosques de la Acuarela, | Calle 33 # 23-24 | 88 | Villa Elena | Calle 3 # 4-1 | |||
| 31 | Los Guamos | Calle 53 # 23-22 | 89 | Villa Elena I | Carrera 9 # 44-2 A | |||
| 32 | Barrio Júpiter | Calle 464 # 23-2 | 90 | San Félix | Carrera 8 # 41B-1 | |||
| 33 | Divino Niño | Calle 464 # 23-1 A | 91 | San Félix II | Carrera 8 # 41B--99 | |||
| 34 | Manuel Elkin Patarroyo | Calle 763ABIS | 92 | Villa Mery | Carrera 8 # 42B-2 | |||
| 35 | Variante Romelia El Pollo | Carrera 10G # 45-2 | 93 | La Estación | -29 # 1 A 99 | |||
| 36 | Calle de Las Aromas | Carrera 11 # 60A-2 | 94 | Villa Perla | Carrera 54 Calle 132 | |||
| 37 | Ensueño | Carrera 10B # 34-2 | 95 | TCC | Diagonal 9 # 4-2 | |||
| 38 | Cárcel de Mujeres | Carrera 8 # 41B-1 | 96 | Nicole, | Vía La Popa # 2 A 84 | |||
| 39 | Minuto de Dios | Carrera 8 # 41B--99 | 97 | ABB | Vía La Popa # 1 A 29 | |||
| 40 | Sakabuma | Carrera 8 # 42B-2 | 98 | Zona Industrial | Diagonal 27A # 7-2 | |||
| 41 | Minuto de Dios | Carrera 8 # 41B-1 | 99 | Quintas del Bosque | I-29 # 2 A 100 | |||
| 42 | Villa Alexandra | Carrera 4 # 11-100 | 100 | Muebles Pabón | Vía La Popa # 1 A 83 | |||
| 43 | Antigua Zona Industrial | Vía La Popa # 2 A 84 | 101 | Villa Turín | Carrera 7 # 44-1 | |||
| 44 | Plaza Comercial San Ángel | Calle 16B # 2A-100 | 102 | Carrera 6 # 41A-2 | Carrera 6 # 41A-2 | |||
| 45 | La Graciela | Carrera 54 Calle 132 | 103 | Makro | Simón Bolívar # 41 | |||
| 46 | Carrera 4 # 9-38 | Diagonal 9 # 4-99 | 104 | Villa Diana | I29 # 1 | |||
| 47 | Carrera 4 # 11-10 | Carrera 54 Calle 132 | 105 | Hacienda Bosque | I-29 # 45 | |||
| 48 | Diagonal 8 # 4-1 | Carrera 54 Calle 132 | 106 | Santa María, | Carrera 6 # 41-99 | |||
| 49 | Inquilinos | I-29 # 2 A 100 | 107 | Milán | Calle 25 # 23-2 A 100 | |||
| 50 | Ensueño | Calle 73ª BIS # 17A | 108 | Bosques Milán | Carrera 8 # 41B-1 | |||
| 51 | Santa Teresita | Calle 64 15 45 Z | 109 | Quintas Milán | Carrera 8 # 41B--99 | |||
| 52 | Parque Industrial La | Vía La Popa # 2 A 84 | 110 | Casas Milán | Carrera 8 # 42B-2 | |||
| 53 | Urbanización Macarena | Calle 16B # 2A-100 | 111 | Terrazas De Milán | Diagonal 25 # 18-2 | |||
| 54 | Servientrega | Simón Bolívar # 26 | 112 | Guaduales Milán. | Diagonal 25 # 200 | |||
| 55 | Zona Industrial Macarena, | Calle 16B # 2A-100 | 113 | Santa Bárbara, | Diagonal 25 # 17-99 | |||
| 56 | Inquilinos | Carrera 54 Calle 132 | 114 | Carmelita, | Calle 16 # 41A-1 | |||
| 57 | Parque Industrial La Badea | Carrera 64 Calle 62 | 115 | Quintas Baleares | Carrera 21 # 41 | |||
| 58 | Cárcel de Mujeres | Vía La Popa # 2 A 24 | 116 | La Pradera, | Bolivar-2 A 78 | |||
| 58 | Seminario Mayor | Vía La Popa # 1 A 23 | 117 | Santa Mónica, | Carrera 19 # 17-2 |
Fuente: elaboración propia
En este caso se obtuvo una distancia promedio de 16,15 km con un tiempo real promedio de 6,12 h (tabla 2), para un tiempo de 1 hora con 37 minutos de lo que se puede obtener un valor de velocidad media para rutas sin congestión vehicular de 2,64 m/h. Ahora se escogerá una ruta con los puntos de recolección (tabla 1).
En la tabla 2 se muestra el resumen de las rutas y costos de la empresa de servicio de aseo Serviciudad.
De acuerdo con la tabla 2 se identifica la velocidad a la cual se mueven los vehículos, se muestra la velocidad promedio, que es de 2,7 km/h, con un costo total promedio de aproximadamente 17.100 COP/km * 20 km = 342.000, por ruta hasta el relleno sanitario.
Modelo matemático base de la solución del problema
Tomando como referencia el modelo matemático propuesto por Olivera (2004), y sintetizado en las ecuaciones (1) a (11).
Sujeto A:
Cada camión tiene una capacidad de carga denominada q, un nodo (cliente) tiene una demanda. Tomando los datos valores enteros y no negativos, el modelo es determinístico, donde las restricciones buscan que se encuentren las rutas de costos mínimos. Además, se definen restricciones para cada vehículo de tal manera que:
Se satisfaga la demanda de cada cliente.
Se pase por un nodo o cliente una sola vez.
Todas las rutas tengan el mismo inicio y terminen en el mismo punto de inicio.
No se viole la capacidad de cada camión.
La ecuación (1), función objetivo, minimiza la suma de los costos de ir desde el punto de inicio hasta todos nodos. La ecuación (2) obliga a asignar un camión a la ruta (i,j), si esta va a ser transitada, y a no asignar si la ruta no va ser transitada. La restricción dada por la ecuación (2) usa la variable de decisión x, la cual para x=1, indica usar el vehículo k en el arco i, j, en caso contrario toma el valor de cero. En las ecuaciones (3) y (4) se describe la activación del arco (i, j) haciendo uso de la variable y. Al mismo tiempo se define un trayecto entre los nodos i, j, y se garantiza que un nodo sea visitado una vez por camión. Las ecuaciones (5) y (6) muestran para el parámetro k, la cantidad de vehículos utilizados en la solución que parten de un solo punto de inicio y deben regresar al mismo punto de inicio. En la ecuación (7) se define la capacidad del vehículo y se garantiza que no se sobrepase esta capacidad. La ecuación (8) se centra en evitar los ciclos para ello utiliza el conjunto de nodos. La ecuación (9) limita la cantidad de camiones que pueden ser utilizados, es decir la cantidad máxima y por último las ecuaciones (10) y (11) muestran que las variables x, y son binarias.
ENFOQUE DE SOLUCIÓN
Clustering, sweep, genetic y tabu routing (CSGTR)
La figura 3 muestra las tres fases de desarrollo del enfoque propuesto, CSGTR.
La metodología propuesta permite aprovechar las ventajas de la agregación (clúster) antes de iniciar el ruteo de los camiones, para lo cual emplea un enfoque heurístico, como la técnica de barrido, seguido de otros metaheurísticos (algoritmo genético Chu-Beasley y búsqueda tabú). Con este enfoque se pretende generar resultados más inteligentes, en aras de reducir los tiempos, distancias de recorridos y costos de los camiones recolectores de basuras, en el caso del municipio de Dosquebradas, Risaralda.
Primera fase (clustering y técnica de barrido)
Esta fase determina el lugar de partida de los camiones de recolección buscando disminuir la distancia de los recorridos, y los tiempos y costos asociados. Para lograrlo hace uso del algoritmo de conglomerados basados en medías, utilizando como herramienta de software SPSS.
Análisis clúster de las k-medias
El análisis de conglomerados (cluster analysis) (Rueda Bayona et al., 2017) permite, a partir de los valores de variables específicas, asignar casos similares a un número de grupos (clúster o conglomerados) cuyas características del conglomerado no se conocen previamente.
El análisis de conglomerados del tipo k-medias comienza con la especificación de k núcleos, como centro de los conglomerados. Posteriormente asigna los otros casos a estos núcleos según la distancia de ellos a los centros inicialmente creados. Luego actualiza las posiciones de los núcleos, basándose en el valor medio de todos los casos que ya hacen parte de un conglomerado. Este proceso se repite hasta que una reasignación de caso haga que los conglomerados aumenten su variabilidad. Se asigna como punto de partida, el del clúster que tenga el mayor número de casos agrupados. Luego de haber identificado la localización del punto de partida se procede a implementar la heurística de barrido.
La técnica heurística de barrido
Como se mencionó anteriormente, la técnica de barrido parte de un punto inicial para generar una ruta preliminar. Mediante la implementación de la heurística de barrido se pretende clasificar los 144 puntos de recolección no solo por distancia, sino también por la capacidad de restricción del vehículo recolector, en este caso se obtiene una solución inicial del problema que luego será utilizado en la segunda fase. En la figura 4, se muestran los datos de algunos de los puntos de recolección de basura en ángulos y distancias polares.
En el siguiente código 1 se presenta un extracto del código en C++ de la heurística de barrido:
El código de barrido genera un conjunto de rutas (vectores) de menor distancia que corresponden a los diferentes recorridos que deben realizar los camiones (7) para visitar todos los puntos (144) de recolección (ver “Resultados”).
Para visualizar estas rutas en un mapa se implementó el siguiente Código API de Google Maps, que las genera automáticamente utilizando el API de GoogleMaps®:
Las rutas encontradas son pasadas como población inicial al algoritmo genético de Chu-Beasley.
Segunda fase (algoritmo de Chu-Beasley)
Como se puedo observar, el algoritmo de Chu-Beasley permite un manejo particular tanto de la población objeto de estudio como de la población inicial. Este enfoque utiliza una serie de funciones que ayudan a mejorar el rendimiento computacional y a la vez lo hace competitivo con respecto a otras metaheurísticas como la colonia de hormigas. A partir de la ruta preliminar encontrada en la fase anterior por la técnica de barrido, se utiliza en la segunda fase el algoritmo de Chu-Beasly modificado para encontrar mejores rutas (Toro, Ruiz y Salazar 2011). Esta metaheurística cuenta con una serie de funciones que se permiten modificar o adicionar nuevas restricciones, por eso en esta investigación se utiliza la función fitness para manejar la factibilidad y la función de recombinación para generar dos hijos, de los cuales solo se elige uno mediante la técnica de selección por torneo, en este caso se utiliza crossover_permutation.m: recibe como parámetros los mejores individuos que pasaron por la selección por torneo. Este script toma dos individuos y genera un punto de cruzamiento aleatorio. Además, cuenta con la función Fix_Sons que modifica un individuo creado en caso de que tenga alelos repetidos. Fix_sons fue creado acorde a las recomendaciones del algoritmo mutation_children.m: usa los padres para crear hijos mutados. Se seleccionan dos números aleatorios, los cuales hacen referencia a los alelos a modificar. A continuación, se describen el hardware y software a utilizar como también la funciones creadas y utilizadas en el desarrollo de la aplicación del algoritmo genético:
Este algoritmo fue ejecutado en un ordenador Hewlett-Packard HP, Procesador Intel® Core™ i7, cuatro núcleos, 12 GB de RAM, disco duro de 1 Tera de memoria ROM y sistema operativo Windows 8. El algoritmo fue implementado en Matlab R2013a y se hizo uso su Toolbox de algoritmos genéticos. Este último se basa en los siguientes scripts:
Script implementado por los autores
printing_routes.m: y usado para imprimir las rutas de la solución.
final.plot_routes.m: script implementado por los autores, usado para graficar las rutas en una ventana y generar los archivos internos de texto para cada ruta propuesta en el algoritmo.
GA_Routines.m: script principal que invoca los scripts mencionados anteriormente.
Ga_Routines.m: script principal que recibe como insumos un file de texto denominado “Puntos_Barrios.txt”. En este último se tienen las coordenadas geográficas de los puntos de recolección y otro archivo denominado “Matriz_Distancia.txt” que contiene la matriz de distancia encontrada en la fase de la heurística de barrido. La salida de este script es una variable denominada xs que contiene el orden en el que se deben visitar los diferentes puntos de recolección.
crossover_permutation.m: recibe como parámetros los mejores individuos que pasaron la selección por torneo. Este script toma dos individuos y genera un punto de cruzamiento aleatorio: este se realizó siguiendo Guasmayan (2014); el script cuenta con la función Fix_Sons que modifica un individuo creado en caso de que tenga alelos repetidos. Fix_Sons fue creado acorde a las recomendaciones del documento citado previamente.
mutation_children.m: usa los padres para crear hijos mutados. Se seleccionan dos números aleatorios, los cuales hacen referencia a los alelos a modificar. Lo anterior se logró con las siguientes instrucciones:
traveling_salesman_fitness.m: script de Matlab usado para calcular la función de desempeño del algoritmo genético.
mutate_permutation.m: script usado para personalizar la forma en la que se mutan los individuos de una población.
Look_For_Repeated_Indexes.m: script auxiliar de mutate_permutations.m que le permite identificar si un individuo posee alelos repetidos.
Fix_Sons.m: script implementado por los autores, auxiliar de mutate_permutations.m que le permite reparar individuos en caso de que tengan alelos repetidos.
crossover_permutations.m: script de Matlab que permite cruzar los individuos de una población de manera personalizada.
create_permutations: script de Matlab que permite crear la población inicial del algoritmo.
create_permutations.m: crea un vector de permutaciones, el cual contiene los números que identifican los puntos de recolección. El rango de los elementos de este arreglo va desde 1 hasta el número de puntos de recolección. Se excluye el punto de donde salen los camiones y el relleno sanitario, ya que su posición en el vector solución es fija.
En cuanto al reemplazo de la población y las operaciones asociadas al algoritmo genético, son llevadas a cabo de manera automática por el toolbox a través de la instrucción contenida en el script GA_Routines: [x, fval, reason,output]=ga(FitnessFcn,numberOfVariables,options).
El siguiente script plot_routes.m: implementado por los autores, realiza las gráficas de las rutas e imprime las coordenadas geográficas de los puntos de recolección involucrados. Las distancias se calculan con el servicio de Distancia de Google, el cual facilita el cálculo de las distancias del origen a los otros 25 puntos. Para hacer uso del servicio, se debe crear una página web (HTML y JavaScript). Se generan dos archivos con las matrices de tiempo y distancias y distancias (costos). Con las matrices de tiempo y distancia de 144 × 144 y la demanda de cada uno de los puntos de recolección de basura se procede a ejecutar el algoritmo genético Chu-Beasley.
Una vez se adapte código algoritmo de Chu-Beasly mejorado, al problema de esta investigación, se procede a pasar los datos preliminares de la etapa anterior como datos iniciales, para encontrar una mejor solución al problema. Este enfoque se basa en el hecho de que si el algoritmo genético tiene una buena población inicial le permitirá de manera más eficiente encontrar mejores soluciones.
Los resultados, las rutas generadas, son las entradas iniciales de la tercera fase.
Tercera fase (búsqueda tabú)
En esta fase final se reciben los datos generados por la metaheurística del algoritmo genético Chu-Beasley mejorado y se pasan como datos iniciales a la metaheurística búsqueda de tabú (TS) (Becerra y Alvarado, 2017); con esta técnica se pretende optimizar las rutas tanto en tiempo computacional, distancia y costo del recorrido, para ello se utilizan las estrategias de intensificación y diversificación (seudocódigo búsqueda de tabú) (Bodas, 2017). Posteriormente, estas nuevas rutas se toman como datos de entrada para la metaheurística de tabú en el código Ts_init_solu_input. Posteriormente se procede a ejecutar el código de tabú implementado en Dev c++ por los autores (ver código 4 de tabú).
El resultado de esta tercera etapa genera la solución final que se muestra en la sección 4.3 Resultado final de la tercera fase (búsqueda tabú).
RESULTADOS
La figura 5 muestra la ubicación en latitud y longitud de los puntos de recolección de basura. La tabla 3 muestra los tiempos y costos reales de recorrido de estos vehículos de los 144 puntos.
Resultado de la primera fase (clustering y técnica de barrido)
El punto de partida encontrado por el análisis de conglomerado de medias y que proporciona la ubicación de punto de partida tuvo las siguientes coordenadas: latitud 4.833.974 y longitud -75.681499. Este punto corresponde a la ubicación de Centro Administrativo Municipal, Dosquebradas, Risaralda. A partir de este punto de partida de los camiones mediante la heurística de barrido se generaron una serie de potenciales rutas. Utilizando el código 1. Heurística de barrido, la técnica heurística de barrido generó un conjunto de rutas (vectores) de menor distancia que corresponden a los diferentes recorridos que deben realizar los camiones siete (7) para visitar todos los 144 puntos de recolección de basura (tabla 4).
En la tabla anterior 4 se muestra el resultado de las rutas generadas según el código presentado en la tabla 2, donde se solo se pueden mostrar hasta 55 puntos, restricción de la API de Google Maps.
Resultado de la segunda fase algoritmo genético de Chu-Beasley
Las siete (7) rutas encontradas en la fase anterior fueron pasadas como población inicial al algoritmo genético de Chu-Beasley, además de las matrices de distancia y tiempos (de 144 × 144) generadas por Google Maps. En las figuras 8 y 9 se presenta un pantallazo de estas matrices.
Los valores de recolección de demanda aleatoria uniforme entre 1500 a 2500 toneladas generadas fueron:
Demanda
A continuación, se muestran las demandas de los puntos de recolección. Así, el primer valor 2435.1, se refiere a la cantidad de basura en kg generados en un barrio dado por un punto específico de recolección.
Los resultados de correr el algoritmo Chu-Beasley con todos los datos anteriores se muestran en la figura 10. El primer valor 1 hasta el siguiente valor 1, después del valor 56, representa el recorrido de un vehículo recolector, a través de los puntos 7, 12, 19, 13, 2, 8, 52, 53, 56, considerando los valores de basura a recolectar en cada barrio. Un nuevo valor 1 significa el inicio de una nueva ruta.
Resultado final de la tercera fase (búsqueda tabú)
Las siete (7) rutas de la etapa anterior, como datos de entrada para la metaheurística de tabú, generaron las siguientes seis (6) rutas (figura 11), donde se muestra el tiempo y la carga recolectada por cada carro, que corresponde a una dada ruta.
Como se puede evidenciar, al comparar los resultados presentados en “Metodología-Caso de estudio”, se obtuvo una reducción de 7 a 6 rutas, y una reducción de costo de $342.000 a solo $138.755, es decir una reducción del 40 % en costos, como resultado de la combinación de las tres técnicas (del barrido, algoritmo genético de Chu-Beasley y búsqueda tabú) para la solución del problema de recolección de basuras del municipio de Dosquebradas.
En el código 2 se observa la carga de cada recorrido de un vehículo, según una de las 6 rutas generadas por la metaheurística tabú, ademas del tiempo del recorrido del vehículo.
La tabla 6 permite visualizar las 6 rutas generadas haciendo uso del código 2 implementado utilizando el API de Gogle Maps.

Fuente: elaboración propia.
Figura 9 Por rutas generadas por la combinación de la técnica del barrido, genético de Chu-Beasley y tabú
CONCLUSIONES
Se diseñó una nueva metodología llamada híbrida CSGTR, que permitió explorar las ventajas de la clusterización antes del ruteo de vehículos incluyendo así modelos heurísticos como la técnica de barrido y metaheurísticos como los algoritmos de Chu-Beasley y tabú. La aplicación de la metodología CSGTR permitió reducir el tiempo y los costos de los recorridos de los camiones recolectores de basura en el municipio de Dosquebradas, Risaralda (Colombia).
Como resultado del enfoque híbrido CSGTR que combina tres técnicas (del barrido, algoritmo genético de Chu-Beasley y búsqueda tabú) para resolver el problema de recolección de basuras del municipio de Dosquebradas se evidenció una reducción de 7 a 6 rutas, y una reducción del 40 % en los costos (de $342.000 a $138.755).


































