Introducción
Las circunstancias de confinamiento por las que atravesamos como resultado del Covid-19 han hecho que la tecnología se afiance más y más, y que las dinámicas propias del devenir del ser humano estén supeditadas a ella. Las relaciones comerciales, que no escapan a esta realidad, se están desarrollando cada vez más y con mayor fuerza a través de medios electrónicos, como lo evidencia el aumento de las compras en línea.
Según el informe de la UNCTAD (United Nations Conference on Trade and Development [Conferencia de las Naciones Unidas sobre Comercio y Desarrollo]) del año 2020, los compradores en línea se han incrementado año tras año a nivel global: 1270 millones de personas en 2017, 1380 millones en 2018 y 1480 millones en 2019; y establece que el valor estimado de las compras en línea es de $4.4 trillones de dólares a nivel mundial en 2018, un 7 % más que el año anterior. Menciona que el 23 % de la población en el mundo compra en línea. En países de altos ingresos lo hace el 53 %; de ingresos medios altos, el 16 %; de ingresos medianos bajos, el 5 %; de bajos ingresos, el 2 %. Al respecto, Internet Business Statistics (2020) declara que las compras en línea han crecido de forma exponencial en todo el planeta.
Así mismo, el informe reporta que los cinco mercados más grandes para el comercio entre empresas y consumidores B2C (business to consumer) en América Latina y el Caribe (ALC) en orden decreciente son Brasil, México, Argentina, Chile y Colombia, los cuales generaron ventas de comercio electrónico B2C estimadas de $71 mil millones en 2019, un aumento del 13.4 % en términos de dólares estadounidenses con respecto al año anterior y equivalente al 1.7 % del producto interno bruto (PIB), en comparación con más del 5 % a nivel mundial. Agrega que durante la pandemia 7.3 millones de brasileros compraron en línea por primera vez y que, en Argentina, el número de compradores en línea por primera vez fue equivalente al 30 % de la base de compras en línea de 2019.
En Colombia, la Cámara de Comercio Electrónico en su portal web reportó ventas de B2C por $6 mil millones en 2019, equivalente al 1.8 % del PIB, con un crecimiento entre 2018 y 2019 del 5.7 %. Con respecto al comercio electrónico dicha organización señala que en 2020 se registraron $29 billones en ventas, que equivale a un crecimiento del 31 % con respecto a 2019 y que el número de transacciones 100 % digitales fueron alrededor de 223 millones, consolidando un incremento del 86 %. Statista pronostica que para 2023 los ingresos por ventas de comercio electrónico en Colombia serán de 7000 millones de dólares estadounidenses.
Concomitantemente, el Índice de Comercio Electrónico entre Empresas y Consumidores (B2C) de la UNCTAD clasifica a 152 naciones en función de su preparación para las compras en línea. Los países reciben una puntuación con base en: 1, el porcentaje de la población de 15 años o más que tiene una cuenta en una institución financiera o con un proveedor de servicios de dinero móvil; 2, el porcentaje de la población que utiliza internet; 3, la fiabilidad de los servicios postales; y 4, el acceso a servidores de internet seguros. Estos cuatro indicadores se consideran como condiciones necesarias para las compras en línea. Esta clasificación muestra los países cuyas economías podrían beneficiarse de las compras en línea toda vez que poseen las condiciones necesarias para realizarlas, y en ella Colombia ocupa el puesto 68.
Las anteriores cifras corroboran la transcendencia que ha adquirido este modelo de negocio -compras en línea-, generada por las circunstancias actuales y por el internet. Tecnología que ha hecho que el mundo sea más pequeño, que la competencia sea de talla mundial, que los consumidores estén más y mejor informados. El internet ha revolucionado todo convirtiéndose en algo esencial para el devenir de la raza humana y las relaciones de intercambio que se dan a través de las organizaciones.
El comercio electrónico se ha convertido en una herramienta indispensable para competir en ese mercado globalizado en el que "las compras en línea, se están convirtiendo en la norma en la vida cotidiana" (Jaller & Pahwa, 2020, p. 14), por lo que se necesitan estudios que ayuden a comprender esta dinámica comercial. Las organizaciones deben descubrir y comprender qué es lo significativo para el potencial cliente que desee participar en el comercio electrónico, para que con base en los hallazgos encontrados entren a plantear estrategias que les permitan un máximo de eficiencia.
El objetivo de esta investigación es identificar cuáles son las variables determinantes para la intención de compras en línea por parte de los consumidores boyacenses basados en el modelo de la teoría unificada de aceptación y uso de la tecnología (UTAUT2). Las compras en línea, al ser consideradas como una tecnología, permiten ser medidas con este modelo de aceptación de la tecnología, específicamente con respecto a la intención de uso por parte del posible futuro comprador.
El presente documento se compone de las siguientes partes: un marco teórico que expone el modelo estructural de investigación, basado en previas aplicaciones del modelo UTAUT2; luego, se presenta la metodología con los participantes, la recopilación de los datos, la técnica estadística usada, el análisis de los datos y los hallazgos arrojados producto de su análisis. Posteriormente, con base en los hallazgos, se exponen la discusión y las conclusiones.
Marco teórico
Las compras en línea se han fortalecido o convertido en una forma de consumo dentro de la población mundial como resultado de las medidas que han tomado los gobiernos para hacer frente al Covid-19. Dicho consumo, al ser totalmente diferente al consumo habitual que se daba en la tienda física, genera nuevos retos para las organizaciones, en especial para descubrir cómo reaccionarán los consumidores a esta nueva tecnología; máxime dicho nuevo modelo de negocio ha llegado para quedarse.
El UTAUT2 es una extensión o ampliación de la teoría unificada de aceptación y uso de la tecnología (UTAUT); tiene el propósito de comprender, explicar y predecir la aceptación y uso de la tecnología en un contexto de consumo (Venkatesh et al., 2012). El modelo UTAUT -modelo de partida para el UTAUT2- pretende predecir la intención conductual de usar y el uso de la tecnología en el entorno organizacional (Venkatesh et al., 2012). Como se observa en la tabla 1, los autores integran en el UTAUT ocho modelos/teorías conspicuas de adopción de la tecnología y comparan los 32 constructos que dichos modelos consideran determinantes de la intención o uso, luego los clasifican, dando como resultado cuatro factores o variables que determinan la intención de uso y el uso de tecnologías (ver figura 1). La teoría consiste en cuatro variables independientes: expectativas de desempeño, expectativas de esfuerzo, influencia social y condiciones facilitadoras. Las tres primeras influyen en la intención de comportamiento o uso, y la cuarta influye directamente en el comportamiento de uso. A su vez, la intención de comportamiento o uso influye en el comportamiento de uso. Se incluyen como moderadores el género, que modera sobre las tres primeras variables; la edad, que modera sobre las cuatro variables; la experiencia, que modera las tres últimas variables; y la voluntad de uso, que modera la tercera variable (Venkatesh et al., 2003).
Tabla 1 Teorías/modelos de uso de tecnología sintetizadas en el UTAUT
| Teorías/modelos | Autores |
|---|---|
| Teoría de la acción razonada (TRA) | Fishbein y Ajzen (1975) |
| Modelo de aceptación de tecnología (TAM) | Davis (1989) |
| Teoría cognitiva social (SCT) | Bandura (1986) |
| Teoría de la difusión de las innovaciones (IDT) | Moore y Benbasat (1991) |
| Teoría del comportamiento planeado (TPB) Modelo de la utilización del PC (MPCU) | Ajzen (1991) Thompson, Higgins y Howell (1991) |
| Modelo motivacional | Davis, Bagozzi y Warshaw (1992) |
| Modelo combinando TAM y TPB (C-TAM-TPB) | Taylor y Todd (1995) |
Fuente: Venkatesh et al. (2003).
Para el UTAUT2, los autores Venkatesh et al. (2012) agregan al UTAUT tres nuevos factores o variables (constructos clave para la adopción y uso del consumidor de tecnologías identificadas de investigaciones previas, en palabras de los autores): motivación hedónica, valor de precio y hábito, que influyen sobre la intención de comportamiento o uso, quedando el nuevo modelo (UTAUT2) conformado por siete variables: expectativas de desempeño, expectativas de esfuerzo, influencia social, condiciones facilitadoras, motivación hedónica, valor de precio y hábito, y agregan nuevas relaciones con respecto al UTAUT estableciendo que las condiciones facilitadoras influyen también sobre la intención de comportamiento o uso, y que el hábito influye sobre el comportamiento de uso. Como moderadores están la edad, el género y la experiencia (ver figura 2).
Venkatesh et al. (2012) definen las diferentes variables de la siguiente manera:
Expectativa de desempeño (PE): el grado en que el uso de una tecnología proporcionará beneficios a los consumidores en la realización de determinadas actividades.
Expectativa de esfuerzo (EE): el grado de facilidad asociado con el uso de la tecnología por parte de los consumidores.
Influencia social (SI): la medida en que los consumidores perciben que otros importantes para ellos (por ejemplo, familiares y amigos) creen que debería utilizar una tecnología en particular.
Condiciones facilitadoras (FC): las percepciones de los consumidores sobre los recursos y el apoyo disponible para efectuar un comportamiento.
Motivación hedónica (HM): es la diversión o el placer derivado del uso de una tecnología.
Valor del precio (PV): es la compensación cognitiva de los consumidores entre los beneficios percibidos de las aplicaciones y el costo monetario de usarlos (Dodds et al., 1991). El valor del precio es positivo cuando se percibe que los beneficios de utilizar una tecnología son mayores que el costo monetario.
Hábito (HB): es el grado en que las personas tienden a realizar comportamientos de forma automática debido al aprendizaje (Limayem et al., 2007), y también se equipara hábito con automaticidad (Kim & Malhotra, 2005, citados en Venkatesh et al., 2012).
El UTAUT2 es considerada la teoría más completa en la comprensión de la adopción y el uso de tecnología individual (Tamilmani et al., 2020). En el ámbito académico se pregona que el incremento del número de estudios que utilizan el UTAUT2 es una evidencia del hecho de que esta teoría prevalece entre los investigadores, particularmente para examinar los problemas centrados en el cliente (Imtiaz, 2018; Tamilmani et al., 2017). Los autores del UTAUT2, quienes posteriormente a la presentación de su modelo en 2012 hacen una síntesis del uso que se ha hecho del modelo, agregan "el crecimiento continuo de la investigación basada en UTAUT ha surgido en parte debido a la proliferación y difusión de nuevas TI, en las organizaciones y la sociedad. Las TI han penetrado en casi todos los aspectos de la sociedad, y varias personas en diversos contextos ahora las utilizan" (Venkatesh et al., 2016, p. 329). Con respecto al uso del UTAUT2 en el marketing,Tamilmani et al. (2017) expresan que "[...] dado su enfoque en el contexto del consumidor, UTAUT2 no sólo ha sido utilizada por investigadores de SI/TI sino también en otras disciplinas académicas relacionadas, como el marketing" (p. 45).
Dentro de las diversas investigaciones que se han apoyado en el UTAUT2, los autores de cada una de estas lo han usado de varias formas:
en su totalidad (9 constructos y 3 moderadores);
odos los constructos sin moderadores (Ramirez-Correa et al., 2019);
en diversas mezclas, con algunos de los 9 constructos y algunos de los 3 moderadores o nuevos moderadores (Nawaz & Mohamed, 2020);
en la totalidad o algunos de los constructos y agregando nuevos constructos (Dakduk et al., 2020);
en combinación con otras teorías;
con moderadores diferentes entre los que destacan los relacionados con la cultura.
En la tabla 2 se presentan algunas investigaciones que han utilizado el UTAUT2, destacando el campo de estudio, las variables empleadas, las variables significativas, los autores y el año.
Tabla 2 Algunas investigaciones que han utilizado el UTAUT2

Nota: PE = expectativa de desempeño, EE = expectativa de esfuerzo, SI = influencia social, FC = condiciones facilitadoras, HM = motivación hedónica, PV = valor del precio, HB = hábito, LV = valor de aprendizaje, AP = ahorro de precio, TR = confianza, PR = riesgo percibido, BI = intención de comportamiento de uso, FCM = factores culturales moderadores, U = uso, A = adopción, C = compatibilidad, I = innovación, STP = seguridad tecnológica percibida, BIA = intención de comportamiento para adoptar, BIR = intención de comportamiento para recomendar, PT = confianza percibida, PS = seguridad percibida.
Fuente: elaboración del autor.
Modelo de investigación e hipótesis desarrolladas
Con base en el soporte teórico del UTAUT2, se plantean las siguientes hipótesis, que se convertirán a la postre en el modelo de investigación que se testeará finalmente y se puede observar en la figura 3..
H1: La expectativa de desempeño influye positivamente en la intención de comportamiento de las personas de realizar compras en línea.
H2: La expectativa de esfuerzo influye positivamente en la intención de comportamiento de las personas de realizar compras en línea.
H3: La influencia social influye positivamente en la intención de comportamiento de las personas de realizar compras en línea.
H4: Las condiciones facilitadoras influyen positivamente en la intención de comportamiento de las personas de realizar compras en línea.
H5: La motivación hedónica influye positivamente en la intención de comportamiento de las personas de realizar compras en línea.
H6: El valor del precio influye positivamente en la intención de comportamiento de las personas de realizar compras en línea.
H7: El hábito influye positivamente en la intención de comportamiento de las personas de realizar compras en línea.
Metodología
Participantes en el estudio
Las personas participantes en el estudio fueron 171 residentes en su gran mayoría en Tunja, Duitama y Sogamoso, que son las tres principales ciudades del departamento de Boyacá (Colombia); el 42.20 % pertenece al género femenino y el 57.80 %, al género masculino. Cuando se trata de compras en línea, los hombres dominan las estadísticas, gastando un 28 % más que las mujeres que compran en línea (kinsta.com/es/blog/estadisticas-ecommerce/).
Las edades de los encuestados oscilaban entre los 17 y 64 años; el 5 % de los baby boomers, un 10 % de la generación X, un 63 % de los milennials o generación Y y un 22 % de la generación Z. La población a partir de los 17 años es la que más participa dentro de las compras en línea por cuanto posee capacidad de pago e implícitamente toma sus propias decisiones. Las estadísticas muestran que la generación Y y la generación X son los mayores compradores en línea, con una participación del 67 % la generación Y y un 56 % la generación X. Los de la generación Y y X pasan un 50 % más de tiempo comprando en línea que sus contrapartes más antiguas: 6 horas frente a 4 horas.
Se consideraron las ciudades con poblaciones grandes dentro del departamento de Boyacá por poseer mejor conexión a internet, mayor bancarización, mayor número de medios de pago, presencia de empresas de mensajería, condiciones necesarias para participar en este modelo de negocio, según el informe de la UNCTAD (2020).
Recopilación de los datos
La recolección de los datos se hizo a través de un cuestionario en línea; antes de ser distribuido, se efectuó una prueba piloto con el fin de llevar a cabo los ajustes pertinentes. Se montó la encuesta en la plataforma QuestionPro, y por medio de redes sociales y correos electrónicos se invitó a las personas a responder dicho instrumento. En total a la encuesta accedieron 446 personas, empezaron 220 personas y la completaron 171, teniendo una tasa de terminación del 77 %. El tiempo de recolección comprendió el mes de noviembre hasta los primeros días del mes de diciembre de 2020. Cada uno de los ítems de la encuesta fue valorado mediante una escala de Likert.
Método
Se utilizó el modelo UTAUT2 como marco de referencia para identificar los factores determinantes para la intención de compras en línea por parte de los consumidores. Los ítems que conforman las diferentes variables del UTAUT2 se conservaron en su totalidad y se adaptaron al campo de las compras en línea (anexo). Investigaciones previas que emplean este modelo teórico recomiendan el uso de las ecuaciones estructurales, para lo cual se utilizó el enfoque PLS-SEM (Benitez et al., 2020; Martínez & Fierro, 2018).
El PLS-SEM es un método multivariante de segunda generación denominado modelación de ecuaciones estructurales con mínimos cuadrados parciales (PLS-SEM [Partial Least Squares-Structural Equation Modeling]), cuya finalidad es probar modelos estructurales. Es una técnica para analizar las relaciones entre variables latentes que permiten explicar los datos observados y el análisis predictivo con base en los resultados; por lo tanto, tiene como objetivo principal el análisis causal-predictivo. El enfoque de mínimos cuadrados parciales (PLS), usado para la modelación de ecuaciones estructurales (SEM), se basa en el análisis de la varianza.
Esta técnica estadística para series de estimaciones de ecuaciones simultáneas mediante regresiones múltiples se caracteriza por dos componentes básicos: 1) el modelo estructural o modelo interno, que muestra las relaciones de dependencia entre variables independientes (exógenas) y variables dependientes (endógenas); y 2) el modelo de medida, que muestra las relaciones entre los constructos (variables latentes) y los indicadores (variables observables). El algoritmo PLS-SEM calcula las relaciones de regresión parcial en la medición y estructura modelos por medio del uso de regresiones de mínimos cuadrados.
Análisis de datos y resultados
De acuerdo con Hair et al. (2019), evaluar los resultados de PLS-SEM implica realizar la evaluación del modelo de medición, y, si es satisfactoria, se procede a la evaluación del modelo estructural. Según Martínez y Fierro (2018), el modelo estructural es el modelo guía que muestra las relaciones de dependencia entre variables independientes (exógenas) y variables dependientes (endógenas); y el modelo de medida muestra las relaciones entre los constructos (variables latentes) y los indicadores (variables observables), este evalúa la contribución de cada ítem (reactivo) a la escala de medición especificando qué indicadores definen a cada constructo. La evaluación del modelo de medida, reflectivo, se efectuó a través de las cargas factoriales, el Alfa de Cronbach, el rho_A, la fiabilidad compuesta, la varianza media extraída (AVE), el criterio de Fornell-Larcker, las cargas cruzadas entre indicadores y variables latentes, la heterotrait-monotrait ratio (HTMT). El modelo estructural se evalúa con el coeficiente de determinación (R2), la relevancia predictiva (Q2) y el tamaño y significancia de los coeficientes path. El análisis de los datos se llevó a cabo a través del software SmartPLS, mencionado por Ryan (2020).
Validez y fiabilidad de las medidas
Hair et al. (2019) enuncian que como primer paso se deben examinar los indicadores de las cargas factoriales, recomendando cargas superiores a 0.70, que indicarían que la construcción explica más del 50 % de la varianza del indicador, lo que proporciona un elemento de fiabilidad aceptable. En la figura 4 se ilustran las cargas que se ajustan a dichos valores.
El modelo se evaluó con respecto a su consistencia interna, validez convergente y validez discriminante utilizando las siguientes pruebas estadísticas: la consistencia interna -que indica la fiabilidad del constructo- con el Alfa de Cronbach, fiabilidad compuesta y rho_A; la validez convergente con la varianza media extraída; la validez discriminante con el criterio de Fornell-Larcker, cargas cruzadas entre indicadores y variables latentes, y la heterotraitmonotrait ratio. Los resultados de cada uno de ellos se observan en las tablas 3, 4, 5, 6.
Tabla 3 Resultados de consistencia interna y validez convergente
| Constructo | Ítem | Carga factorial | Alfa de Cronbach | rho_A | Fiabilidad compuesta | Varianza media extraída (AVE) |
|---|---|---|---|---|---|---|
| CF | 41 | 0.768 | 0.744 | 0.768 | 0.854 | 0.661 |
| 42 | 0.883 | |||||
| 43 | 0.783 | |||||
| ED | 11 | 0.778 | 0.852 | 0.856 | 0.9 | 0.694 |
| 12 | 0.835 | |||||
| 13 | 0.850 | |||||
| 14 | 0.866 | |||||
| EE | 21 | 0.872 | 0.88 | 0.888 | 0.917 | 0.735 |
| 22 | 0.823 | |||||
| 23 | 0.877 | |||||
| 24 | 0.857 | |||||
| H | 71 | 0.871 | 0.846 | 0.879 | 0.894 | 0.678 |
| 72 | 0.758 | |||||
| 73 | 0.793 | |||||
| 74 | 0.867 | |||||
| IS | 31 | 0.858 | 0.865 | 0.871 | 0.917 | 0.787 |
| 32 | 0.907 | |||||
| 33 | 0.896 | |||||
| ICL | 81 | 0.840 | 0.863 | 0.867 | 0.917 | 0.786 |
| 82 | 0.902 | |||||
| 83 | 0.915 | |||||
| MH | 51 | 0.935 | 0.92 | 0.922 | 0.949 | 0.862 |
| 52 | 0.924 | |||||
| 53 | 0.927 | |||||
| VP | 61 | 0.902 | 0.9 | 0.915 | 0.937 | 0.832 |
| 62 | 0.903 | |||||
| 63 | 0.931 |
Fuente: elaboración del autor.
Los valores de la confiabilidad compuesta entre 0.70 y 0.90 van de "satisfactorio a bueno" (Hair et al., 2019); en este estudio los valores oscilan entre 0.854 y 0.949. El Alfa de Cronbach, según estos autores, asume umbrales similares, en este caso ese valor va entre 0.744 y 0.92. Dijkstra y Henseler (2015), citados en Hair et al. (2019), al considerar que el Alfa de Cronbach puede ser demasiado conservador y la fiabilidad compuesta demasiado liberal, propusieron rho_A como una medida aproximadamente exacta de fiabilidad, que generalmente se encuentra entre el alfa de Cronbach y la confiabilidad compuesta, resultados que en la tabla 3 se corresponden con estos valores.
La validez convergente es la medida en que el constructo converge para explicar la varianza de sus ítems. La métrica utilizada para evaluar la validez convergente de un constructo es la varianza promedio extraída (AVE) para todos los elementos de cada constructo. Una AVE aceptable es 0.50 o superior, lo que indica que el constructo explica al menos el 50 % de la variación de los indicadores (Hair et al., 2017, 2019). En esta investigación la AVE arrojó valores entre 0.661 y 0.862 (tabla 3).
La validez discriminante es el grado en que un constructo es empíricamente distinto de otros constructos en el modelo estructural. Se evalúa a través del criterio de Fornell-Larcker, en el que la varianza compartida para todas las construcciones del modelo no debe ser mayor que sus AVE (Hair et al., 2019). La raíz cuadrada de la AVE de cada variable latente deberá ser mayor que las correlaciones que tiene esta con el resto de las variables; por lo tanto, para lograr validez discriminante, la raíz cuadrada de la AVE de un constructo debe ser mayor que la correlación que este tenga con cualquier otro constructo (Martínez & Fierro, 2018). Los resultados de la tabla 4 evidencian que se cumple dicho requisito.
Tabla 4 Resultados criterio de Fornell-Larcker
| Constructo | CF | ED | EE | H | IS | ICL | MH | VP |
|---|---|---|---|---|---|---|---|---|
| CF | 0.813 | |||||||
| ED | 0.509 | 0.833 | ||||||
| EE | 0.685 | 0.563 | 0.857 | |||||
| H | 0.426 | 0.601 | 0.424 | 0.824 | ||||
| IS | 0.267 | 0.516 | 0.272 | 0.374 | 0.887 | |||
| ICL | 0.511 | 0.691 | 0.561 | 0.739 | 0.339 | 0.887 | ||
| MH | 0.537 | 0.592 | 0.557 | 0.574 | 0.264 | 0.692 | 0.928 | |
| VP | 0.549 | 0.483 | 0.538 | 0.421 | 0.245 | 0.569 | 0.522 | 0.912 |
Fuente: elaboración del autor.
Las cargas factoriales cruzadas de los indicadores de una variable latente con las cargas de los indicadores de las demás variables latentes deben tener mayor valor con su propia variable que con las demás que se evalúan en el modelo, como lo evidencian los resultados encontrados (tabla 5).
Tabla 5 Resultados de cargas factoriales cruzadas entre indicadores y variables latentes

Fuente: elaboración del autor.
Los valores de HTMT deben estar por debajo de 1 (Martínez & Fierro, 2018). El HTMT se define como el valor medio de las correlaciones de elementos entre constructos en relación con la media (geométrica) del promedio de correlaciones para los ítems que miden el mismo constructo. Los problemas de validez discriminantes están presentes cuando los valores de HTMT son altos. Los valores deben ser menores de 0.90 en constructos conceptualmente similares y menores de 0.85 para constructos conceptualmente diferentes (Hair et al., 2019). Los valores para este estudio se ajustan totalmente a esta medida (tabla 6).
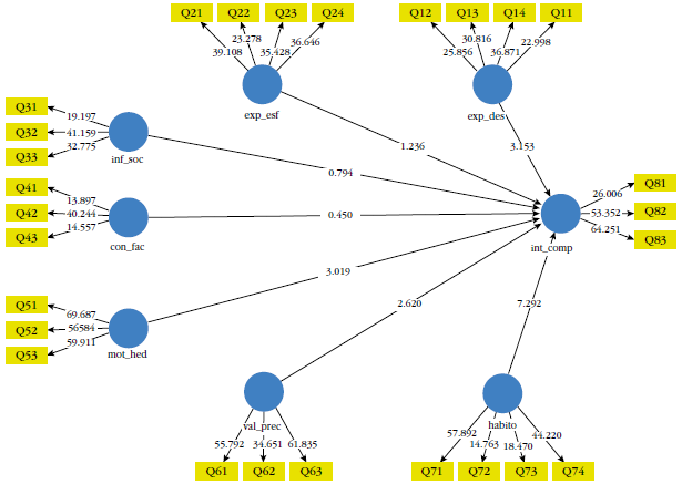
Como el modelo reflectivo ha contenido validez y confiabilidad, se procede a evaluar el modelo estructural. La calidad del modelo estructural puede juzgarse sobre la base del modelo a fin de predecir las variables dependientes, para lo que se utiliza, además de la evaluación de la colinealidad, el coeficiente de determinación (R2), la relevancia predictiva (Q2) y el tamaño y significancia de los coeficientes path (ver figura 5).
Para evaluar la colinealidad de la formación de indicadores se usa el factor de inflación de la varianza (VIF). Idealmente, los valores de VIF deberían estar cerca de 3 y más bajo (Hair et al., 2019). Los resultados del estudio se ajustan a dichos valores (tabla 7).
Tabla 7 Diagnóstico de colinealidad interna
| Constructo | ICL |
|---|---|
| CF | 2.155 |
| ED | 2.408 |
| EE | 2.266 |
| H | 1.812 |
| IS | 1.388 |
| ICL | |
| MH | 2.061 |
| VP | 1.690 |
Fuente: elaboración del autor.
Toda vez que, según el VIF, no hay problemas de colinealidad se examina el valor del coeficiente de determinación (R2), que es una medida del poder explicativo del modelo (Hair et al., 2019), la cual oscila entre 0 y 1. Los valores más altos indican un mayor poder predictivo. Los valores de 0.75, 0.50 y 0.25 pueden considerarse sustanciales, moderados y débiles. El valor del R2 para este estudio fue de 0.716, por lo que puede considerarse muy cerca a ser sustancial o a tener un muy buen poder explicativo. Con el Q2 se busca valorar la relevancia predictiva del modelo estructural. El valor de Q2 fue de 0.539 y, según Hair et al. (2019), los valores superiores a 0.50 representan una grande precisión predictiva del modelo de ruta PLS.
Concluida la fase de evaluación del modelo externo, se evalúa el modelo interno para probar las hipótesis planteadas en este. El modelo interno valida las hipótesis y los resultados del modelo externo combinando las ponderaciones de las rutas. Las hipótesis con un valor t menor que 1.96 o un valor p mayor que 0.05 son rechazadas (Ramírez et al., 2021). En la tabla 8 se muestran los resultados hallados.
Los resultados del modelo PLS pueden ser evaluados globalmente (modelo general). El criterio de ajuste del modelo global es la normalización de raíz cuadrada media residual (SRMR). Se considera un modelo con un adecuado ajuste cuando los valores son normales a 0.08; un modelo correctamente especificado implica valores SRMR superiores a 0.06 (Martínez & Fierro, 2018). El valor arrojado en este estudio para el SRMR de 0.074 se ajusta totalmente a esta especificación. En la tabla 9 se presenta este valor junto con otros estadísticos de ajuste del modelo global.
Discusión
Por la importancia sin precedentes que han ido adquiriendo las compras en línea se consideró útil, necesario y beneficioso estudiarlas, para lo que se propuso como objetivo identificar los factores determinantes para la intención de compras en línea para los consumidores boyacenses habida cuenta de que revisados los diferentes trabajos académicos no se encontró ninguno para la región y muy pocos para Colombia. La investigación permitió conocer más al consumidor y sus hallazgos se pueden convertir en un insumo para que con base en estos las organizaciones puedan plantear sus estrategias de marketing con mayor eficiencia. Con esta nueva realidad a la que nos ha forzado el Covid-19 y las medidas estatales de respuesta las organizaciones han encontrado en las compras en línea una forma de subsistir y de competir, además de que estas 'han llegado para quedarse', convirtiéndose en una herramienta estratégica.
La competencia para las organizaciones proveedoras de bienes y servicios es cada vez más intensa debido a que el internet permite consumidores mejor informados, más rápidamente, con menor esfuerzo y con alta capacidad comparativa. Por esto, es necesario identificar y conocer qué es lo más significativo y qué no es significativo para el consumidor, pero ha de lograrse desde su óptica. Esto hará que la organización sea más efectiva a la hora de establecer relaciones comerciales con un consumidor, con el propósito de diferenciarse de la competencia y posicionarse en la mente del consumidor.
Dentro de las variables del modelo de investigación propuesto, el hábito influye positivamente en la intención de comportamiento de las personas de realizar compras en línea (hipótesis H7), siendo la variable significativa con mayor peso. Es decir que los encuestados tienden a desempeñar comportamientos de forma automática debido al aprendizaje. Comprar en línea es ya un hábito, que se hace de forma automática. Efectuar compras en línea es un comportamiento que está dentro de la mente del consumidor, que se da de forma natural, sin un mayor esfuerzo por parte de este, sin que medie un proceso de persuasión. Hallazgos similares se han encontrado en otros estudios, como los de Escobar-Rodríguez y Carvajal-Trujillo (2013), Khurana y Jain (2019), Dakduk et al. (2020), Nawaz y Mohamed (2020) y Song et al. (2020).
La variable expectativa de desempeño influye positivamente en la intención de comportamiento de las personas de realizar compras en línea (hipótesis H1). Este hallazgo evidencia que, para los encuestados, las compras en línea proporcionan beneficios en las actividades de compra, que son útiles, que aumentan su productividad, que comprar es importante y que las compras en línea incrementan la consecución de lo que desea y que a través de esta tecnología pueden lograr esta meta. Es la variable significativa con el segundo mayor peso dentro de este estudio, contraria a la investigación de Imtiaz (2018), quien concluye que la variable expectativa de desempeño emergió como la más significante. Estudios como los de Escobar-Rodríguez y Carvajal-Trujillo (2013), An et al. (2016), Oliveira et al. (2016), Khurana y Jain (2019), Nawaz y Mohamed (2020) y Song et al. (2020) han hallado que es significativa.
La variable motivación hedónica influye positivamente en la intención de comportamiento de las personas de realizar compras en línea (hipótesis H5) y es la variable significativa con el tercer mayor peso. Se infiere entonces que, para los encuestados, hacer compras en línea les genera un placer o diversión, que hacer compras en línea es divertido, agradable y entretenido, que realmente es un disfrute. Resultados similares han presentado autores como Abdallah et al. (2017), An et al. (2016), Zulfauzy y Rachmawati (2018), Khurana y Jain (2019), Dakduk et al. (2020) y Song et al. (2020).
La variable valor del precio influye positivamente en la intención de comportamiento de las personas de realizar compras en línea (hipótesis H6) -y es la variable significativa con el cuarto mayor peso-, confirmando que en esta relación (valor-precio) los encuestados perciben que hay una compensación cognitiva entre los beneficios que obtienen al hacer compras en línea y el costo monetario en el que incurren por llevarlas a cabo. En el fondo los encuestados perciben que están ganando al realizarlas, que sí se están beneficiando, que los precios que pagan por los productos son razonables, que los productos tienen una buena relación calidad-precio, que los productos ofrecen un buen valor por el dinero gastado.
Por una parte, los costos monetarios son mínimos y, por otra, pueden tener acceso a muchísimos más productos de múltiples organizaciones, comparar los precios y la calidad para seleccionar los que más les convengan, aunado a las características propias de hacer compras en línea (sin desplazamientos, con comodidad, comparando, manejando el tiempo, evitando el transporte, etc.), que se traducen mayormente en ahorros y eficiencia. Así, la tecnología coadyuva a que el consumidor esté mejor informado, que pueda ser más racional en sus compras y a un solo clic. Similares hallazgos se han dado en las investigaciones de Escobar-Rodríguez y Carvajal-Trujillo (2013), Abdallah et al. (2017), Zulfauzy y Rachmawati (2018) y Khurana y Jain (2019).
Con respecto a las variables no significativas se podrían esgrimir algunas razones. La variable condiciones facilitadoras fue rechazada por los encuestados por cuanto los recursos y condiciones presentadas en los diferentes ítems que la componen ya hacen parte de su cotidianidad, de su día a día, es decir que de forma natural cuentan con los recursos y los conocimientos necesarios, que es un hecho que se posee la tecnología requerida no solo para las compras en línea, sino para todas las actividades diarias (v. g, computadores, teléfono, etc.), además que culturalmente en la región se caracteriza por el estar rodeado de otras personas, lo que facilita el tener su ayuda. De manera general, la percepción de los consumidores es que poseen los recursos y el apoyo para realizar el comportamiento de comprar en línea.
El rechazo de la variable expectativa de esfuerzo puede ser explicada por el hecho de que todas las actividades del hombre hoy en día se llevan a cabo a través de la tecnología, lo que ha permitido una mayor experticia de esta, sumado al hecho de que las organizaciones realizan mayores esfuerzos para hacer de las compras en línea algo más amigable, más fácil y sencillo de usar y efectuar por el usuario tanto en los aparatos tecnológicos en sí como en las páginas que se visitan. En síntesis, el consumidor considera que es fácil el uso de la tecnología.
El rechazo de la variable influencia social refleja la autonomía de los consumidores a la hora de tomar sus decisiones (a pesar de que culturalmente en el entorno de la región es muy importante la interacción con los familiares) y el considerar que es beneficioso hacer compras en línea. Así, en el momento de hacer sus compras en línea la influencia que otros referentes para los consumidores puedan ejercer no son tenidas en cuenta.
Conclusiones
Para cumplir el objetivo de la investigación de identificar cuáles son los factores determinantes para los consumidores en su intención de realizar compras en línea se usó como base la teoría UTAUT2, teoría que tiene el propósito de comprender, explicar y predecir la aceptación y uso de la tecnología en un contexto de consumo; considerada en el ámbito académico la teoría más completa en la comprensión de la adopción y el uso de tecnología individual; además de ser la teoría que prevalece entre los investigadores particularmente para examinar los problemas centrados en el cliente y por su enfoque en el contexto del consumidor ha sido utilizada en el marketing. Cada uno de los ítems que componen las variables independientes del instrumento de medida original del UTAUT2 se conservó y fueron adaptados en su redacción al contexto de las compras en línea, convirtiéndose en el cuestionario de recopilación de la información.
El análisis de los datos se hizo mediante el PLS-SEM. El uso del enfoque PLS-SEM es de gran aceptación en la comunidad científica en el área de ciencias sociales a la hora de probar modelos estructurales, lo que le suma una gran robustez a la investigación. Se evaluó el modelo de medición y, al arrojar que los diferentes estadísticos eran satisfactorios, se procedió a evaluar el modelo estructural, cuyos resultados evidencian que el modelo tiene alto poder explicativo (coeficiente de determinación R2 = 0.716) y alta relevancia o precisión predictiva (Q2 = 0.539) para realizar predicciones válidas y certeras. En consecuencia, se puede predecir que si las organizaciones plantean estrategias relacionadas con los factores determinantes identificados de la intención de compra en línea, estas aumentarán.
Según el análisis de la información recolectada, los factores determinantes para la intención de realizar las compras en línea por parte de los consumidores son hábito, expectativa de desempeño, motivación hedónica y valor del precio (variables estadísticamente significativas). Por su parte, expectativa de esfuerzo, influencia social y condiciones facilitadoras son factores no significativos.
Con base en dichos hallazgos y considerando que los recursos son escasos, las organizaciones pueden decidir hacia dónde dirigir sus esfuerzos y recursos (H, ED, MH, VP, en este orden según los pesos encontrados), y hacia dónde no dirigirlos o hacer un menor esfuerzo (IS, CF, EE), lo que garantizará su eficiencia.
Si bien este estudio es genérico, en el sentido de que no se realizó sobre un producto o servicio específico, genera dimensiones e ítems (los que componen el instrumento usado para la recopilación de la información) que al aplicarlos e incidiendo sobre ellos se obtendrá una mayor eficiencia en los esfuerzos que la organización lleve a cabo para conquistar y fidelizar a sus clientes, es decir que se convierten en una bitácora que guía la estrategia organizacional y sus planes de acción. Además, se convierten en un insumo para establecer una comunicación eficaz con los consumidores que gire en torno a lo que para ellos es importante.
Toda vez que las compras en línea se realizan porque se han convertido en un hábito, en algo natural para los posibles clientes, la organización debe plantear estrategias de mercadeo que afiancen y refuercen dicho aspecto -rifas, promociones, etc.-, y convencerse a sí mismos de la importancia y aun de que es imprescindible en la dinámica actual que ofrezca sus productos o servicios a través del comercio electrónico.
Para el potencial cliente es importante el beneficio que le proporciona el uso de la tecnología al momento de realizar sus compras, lo que amerita que la organización a través del servicio en línea de la empresa le provea información de manera acertada y precisa, llamativa y convincente, para que este pueda tomar sus decisiones.
Hacer compras en línea es considerado útil por los beneficios que le proporciona, como ahorro de tiempo y esfuerzo en la recopilación de información sobre los bienes y servicios, en las decisiones de compra y la compra misma. El cliente cree que con las compras en línea aumenta las posibilidades de lograr cosas que son importantes para él, que a través de ellas logra sus metas más rápidamente y que incrementa su productividad (en razón de los recursos que utiliza y los resultados que consigue). Razones más que suficientes para que la organización plantee estrategias que hagan sentir al consumidor que le están dando y potenciando lo que desea.
Las compras en línea en la percepción de los encuestados deberían ser divertidas, agradables y entretenidas, por lo tanto, las organizaciones deberían potenciar este anhelo a través del diseño de su plataforma electrónica, de la facilidad de realizar la compra, el pago, el seguimiento del producto, las garantías y devoluciones. Consecuentemente, las plataformas deben ser amigables y permitir que el cliente interactúe mediante este medio con la organización y con otros clientes.
Una de las máximas del mercadeo es generar en el cliente la sensación de que la organización le dio más de lo que él pago por el bien que adquirió o por el servicio que se le prestó. La tecnología potencia tal sensación y engañar al cliente es cada a vez más difícil, toda vez que esta le permite que pueda comparar el precio otorgado por otras organizaciones por productos o servicios iguales o similares. Como cada vez es más accesible y económico acceder a la tecnología y hay más competencias entre empresas que hacen que los precios bajen, la organización debe ser diligente en comparar sus precios con la competencia y establecer precios que sean justos para los consumidores en una relación precio/valor.
Debido al hecho de que un modelo/teoría tan solo refleja una parte de la realidad y que se aísla de muchos otros factores que rodean dicha realidad -lo que es una restricción de este estudio-, y a la complejidad del ser humano y de que todas sus actividades están atravesadas por esta característica, la organización, si quiere tomar esta investigación como insumo para sus decisiones, deberá cruzar y enriquecer los resultados de este trabajo con otros estudios que complementen los temas aquí tratados.
Un aporte de este estudio es el haberlo realizado en una región geográfica específica bajo el entendido de que culturalmente cada región tiene sus particularidades y que es un error aplicar los resultados de investigaciones que se han llevado a cabo en otras latitudes a espacios geográficos diferentes. Es necesario conocer las peculiaridades de cada región para que, con base en los hallazgos, las organizaciones y quienes las dirigen puedan plantear estrategias específicas, pertinentes y efectivas. Se configura, por lo tanto, una línea futura de investigación replicando este estudio en otras áreas geográficas de Colombia y del mundo.
El componente genérico de este estudio al investigar la intención de compras en línea sin aplicarlo a algún bien en particular se convierte en una limitación, pero a la vez puede ser un punto de partida para plantear futuras líneas de investigación al efectuar estudios con respecto a alguna categoría específica de bienes o servicios.
Por último, los académicos pueden plantearse el reto de diseñar y comprobar sus propios modelos o teorías, lo que sería una futura línea de investigación, y este estudio será un insumo para tal propósito.























