Introdução
A Bioética emerge como um campo aplicado da Ética, com forte viés interdisciplinar, especialmente no diálogo envolvendo campos disciplinares nas Ciências da Saúde, nas Ciências Ambientais e na Filosofia 1. Suas preocupações desdobram-se com maior ou menor ênfase na área da Ética Clínica, que possui um acentuado caráter anglo-saxão em seus pressupostos orientadores, especialmente quando se trata de pesquisas com seres humanos e, de forma aplicada, na constituição de regulações sobre comportamentos envolvendo agentes que interfiram, direta ou indiretamente, na vida do participante da pesquisa. Ademais, orienta os procedimentos para a identificação de riscos e benefícios que possam advir de pesquisas clínicas.
Sendo assim, é uma tarefa fundamental das éticas aplicadas, especialmente da Bioética, dar visibilidade às questões éticas presentes nas emergências sanitárias, como se deu com a pandemia da COVID-19, que pode ser melhor compreendida como uma sindemia, por sua natureza de interação entre outras doenças e o contexto socioeconômico de desigualdades 2. Isso traz desafios éticos envolvendo dilemas clínicos, pesquisa científica e conflitos sociais em todo o mundo, incluindo a América Latina 2,3.
O Sars-CoV-2, vírus causador da COVID-19 que pertence à família dos coronavírus, trouxe desafios de proporções sistêmicas para a sociedade, afetando as mais diversas dimensões humanas, desde a gestão sanitária 4,5 até dilemas envolvendo as liberdades individuais, como a autonomia, frente ao bem-estar social e a desigualdade evidente no acesso a tecnologias como vacinas 6. Os sistemas de saúde enfrentaram a falta de recursos materiais, equipamentos, recursos humanos, bem como um número de leitos insuficiente e longas esperas por atendimento ao paciente. Portanto, a pandemia reforçou a necessidade de articulação envolvendo a sociedade civil e governos constituídos para a consolidação de medidas de prevenção mais eficazes, o que demanda mudanças comportamentais, tanto na esfera individual quanto na social 7,8.
Diante da nova doença, diversas equipes de pesquisa do mundo inteiro se mobilizaram para minimizar os impactos da doença por meio de novas descobertas médico-farmacológicas. Dado o caráter de emergência envolvendo a pandemia, também houve a necessidade de medidas de precaução ética para orientar as pesquisas, especialmente aquelas envolvendo seres humanos. A Organização Mundial da Saúde (OMS), por exemplo, orientou os procedimentos de pesquisa por meio do documento “Key criteria for the ethical acceptability of COVID-19 human challenge studies” publicado ainda em maio de 2020. Nesse documento, a OMS fornece orientações aos pesquisadores e comitês de ética em pesquisa com seres humanos. Destacam-se, especialmente, os oito critérios éticos que seriam imprescindíveis para aprovação de uma pesquisa sobre COVID-19 envolvendo seres humanos: (i) justificação científica, (ii) avaliação dos riscos e potenciais benefícios, (iii) consulta e engajamento do público em geral, (iv) coordenação, (v) seleção de local, (vi) seleção de participantes a partir de redução de riscos, (vii) revisão da pesquisa por especialistas e (viii) consentimento claramente informado 8,9.
Alinhados com a perspectiva de uma Bioética pautada no “princípio responsabilidade” de Jonas Hans 10, Nohama, Silva e Simão-Silva 29 observam que a pandemia trouxe inúmeras dificuldade e incertezas, destacando o problema entre a capacidade de prever as ações para mitigar os riscos e sua execução. Para os autores, esse hiato constitui um novo desafio ético que a pandemia nos trouxe.
Demenech e colaboradores 11 avaliam que a pandemia da COVID-19 imprimiu uma demanda por respostas que articulassem ciência e política pública, exigindo respostas rápidas, mas que esbarravam em dilemas de ação coletiva e recursos escassos devido à desigualdade socioeconômica. As milhões de mortes em todo o mundo causadas pela COVID-19, em seus pico de casos, nos legaram não apenas um cotidiano hospitalar com escassez de leitos de Unidade de Terapia Intensiva (UTI) ou um reduzido estoque de oxigênio hospitalar, mas também a encruzilhada moral que equipes médicas sofreram quando tiveram que tomar decisões que refletissem em escolhas que minimizassem o dano à coletividade a partir de juízos morais amparados numa intuição insuficiente para informar e dialogar sobre a ação correta a ser tomada. Esse processo de tomada de decisão ocorreu sob intensa pressão e não correspondeu a um exercício autônomo de sua liberdade.
Mesmo tomando a Bioética clínica como prerrogativa para reflexão desses dilemas, a própria ação moral de escolher quem se beneficiaria com o uso do oxigênio, por exemplo, não implica apenas o princípio bioético da autonomia, mas trata-se da não maleficência como um exercício de determinar formas e critérios para tomar essa decisão: “É jovem? É idoso? Tem comorbidades?”, entre outros dilemas intensamente exigentes na pandemia. Retomamos, nesse sentido, a importância da integração entre ciência e política para a tomada de decisão, o que nos leva a refletir sobre os parâmetros éticos que orientaram as ações para enfrentamento à COVID-19 no Brasil.
Por meio da Portaria n° 454, de 20 de março de 2020, o governo brasileiro declarou, em todo o território nacional, o estado de transmissão comunitária do coronavírus 12. No entanto, é imperativo reforçar que, no caso brasileiro, ocorreu um verdadeiro conflito federativo e institucional envolvendo, de um lado, o governo de Jair Bolsonaro e, do outro, os municípios e estados da federação brasileira, como observado por Abrucio et al. 13. No Brasil, ocorreu um conflito de competências envolvendo as medidas de enfrentamento à transmissão comunitária do coronavírus, levando à sua judicialização por meio da Ação Direta de Inconstitucionalidade (ADI) 6.341 impetrada pelo Partido Democrático Trabalhista (PDT), que solicitava a declaração de inconstitucionalidade da Medida Provisória 926, editada pelo governo Bolsonaro, que limitaria a atuação dos outros entes federativos frente ao agravamento da pandemia 11.
Além de uma questão eminentemente política, a pandemia, indubitavelmente, trouxe uma dimensão ética para orientar procedimentos de entendimento dos efeitos da pandemia na sociedade e medidas para mitigar seus efeitos perversos. Enquanto a Agência Nacional de Vigilância Sanitária (ANVISA), vinculada e autônoma ao Ministério da Saúde, é legalmente responsável pela análise e aprovação de cada protocolo clínico submetido, incluindo o Dossiê de Desenvolvimento Clínico de Medicamento e o Dossiê Específico de Ensaio Clínico.
A Comissão Nacional de Ética em Pesquisa (CONEP), diretamente ligada ao Conselho Nacional de Saúde (CNS), por sua vez, teria por atribuição a responsabilidade por avaliar os procedimentos éticos contidos nos protocolos de pesquisa submetidos a Plataforma Brasil. A CONEP é ligada ao Conselho Nacional de Saúde (CNS) e é diretamente vinculada aos Comitês de Ética em Pesquisa com Seres Humanos (CEP) no Brasil, desempenhando um papel social fundamental no controle externo do desenvolvimento das pesquisas, dado que uma de suas responsabilidades é a constituição de representantes dos usuários entre seus membros para as atividades executivas dos cep. A CONEP é responsável pelo estabelecimento de critérios éticos para avaliar as pesquisas sobre o coronavírus e a COVID-19 no Brasil, em suas mais diversas frentes disciplinares, desde estudos observacionais até estudos de intervenção ou experimentais.
Dadalto, Costa e Silva 14 observam que, dado o cenário desafiador da pandemia da COVID-19, a CONEP terminou por estabelecer um novo procedimento para a avaliação de protocolos de pesquisa com seres humanos que envolvessem a COVID-19. Por meio da própria Resolução 466 do Conselho Nacional de Saúde, destacando o item IX.10 da resolução, ficou estabelecido que a própria CONEP avaliaria os protocolos de pesquisa submetidos, em vez dos comitês de ética (CEP). A CONEP, então, divulga os estudos envolvendo pesquisas sobre a COVID-19 aprovados por meio dos boletins semanais 15.
Uma iniciativa positiva, que podemos considerar um exemplo de “accountability social” por parte da CONEP e do CNS, foi a divulgação semanal dos protocolos de pesquisa envolvendo seres humanos submetidos à Plataforma Brasil e avaliados pela CONEP, com a sistematização e identificação clara das pesquisas aprovadas sobre o coronavírus/ COVID 19. Esse processo de transparência possibilitou, inclusive, que a CONEP pudesse identificar e relatar irregularidades em um estudo que envolvia o uso da proxalutamida contra a COVID-19, o qual resultou na morte de 200 pessoas. Esse caso foi alvo de audiência pública na Câmara dos Deputados na Comissão de Seguridade Social e Família e levou à abertura de uma investigação pelo Ministério Público Federal (MPF) 16.
Os boletins semanais da CONEP relataram informações básicas como título do protocolo de pesquisa, instituição de origem e o CAAE (Certificado de Apresentação de Apreciação Ética) dos protocolos de pesquisa relativos ao coronavírus e/ou à COVID-19 submetidos à apreciação ética da CONEP e aprovados pela instituição. Esses boletins apresentaram um perfil de pesquisas heterogêneo e interdisciplinar desde sua primeira publicação, tomando como parâmetro a semana epidemiológica convencionada internacionalmente de domingo a sábado, desde o dia vinte e três de março de 2020 até a atualização na semana de treze de outubro de 2020. Esse período de recorte temporal para esta proposta de análise toma, especialmente, o período pré-vacinação contra a COVID-19 no Brasil.
Objetivou-se, nesse sentido, a produção qualitativa de uma avaliação bioética do perfil dos protocolos de pesquisa relativos ao coronavírus e/ ou à COVID-19 aprovados pela CONEP, bem como analisar seu impacto no perfil e registro de publicações na plataforma Scielo, vinculadas ou não ao protocolo de pesquisa aprovadas pela CONEP. Isso incluiu a avaliação de descrições (ou a falta delas) dos riscos aos participantes envolvidos na pesquisa e a contribuição do campo da Bioética a esse cenário de investigações.
Fundamentação teórica
Kovacs 17 e Goldim 18 observam que a Bioética, como campo disciplinar, desenvolveu-se a partir de três critérios: a autonomia, a justiça e a beneficência. Barchifontaine e Trindade 19 identificam que esse tripé é especialmente útil para pensarmos numa realidade pandêmica na qual faz-se necessário refletir sobre questões como morte digna, a eutanásia ou a interrupção da vida assistida.
Para Jamieson Dale 20, o principal objetivo da ética prática que se configura como Bioética é determinar o que “deve ser feito”. Isso envolve uma interlocução com a perspectiva do “princípio responsabilidade” de Hans Jonas, que trata não apenas do que deve ser feito no presente, mas também das consequências futuras decorrentes das crescentes incertezas relacionadas aos avanços tecnológicos e biotecnológicos, bem como suas desigualdades. Esse princípio permite orientar a precaução como derivação do princípio de responsabilidade.
Uma Bioética pautada na precaução, e que reflete sobre a pandemia da COVID-19 e as decisões tomadas por cientistas, governantes e de forma ampla a sociedade civil, permite entender as consequências das decisões (ou falta delas) pautadas, como no caso brasileiro, em um conflito em larga escala como método de decisão política para enfrentar um desafio em gestão de risco sanitário.
Ao discutir sobre como a Bioética é apropriada e operacionalizada, julgamos importante retomar algumas considerações principiológicas para entender os processos de ordenamento de ações (e inações) humanas. Ao tratar de Kant 21, lembramos que o imperativo categórico pode ser classificado como um tipo de ordenação racional das ações humanas, o que implica diretamente no debate sobre moralidade. Nesse contexto, ao pensarmos o imperativo categórico kantiano, devemos considerar sua universalização, na qual está contida sua própria finalidade, não incorrendo, em absoluto, um caráter de meio, para atingir um determinado fim. Assim, para Kant:
Finalmente, há um imperativo que, sem tomar por fundamento como condição qualquer outra intenção a se alcançar por um certo comportamento, comanda imediatamente esse comportamento. Esse imperativo é categórico. Ele não concerne à matéria da ação e ao que deve resultar dela, mas à forma e o princípio do qual ela própria se segue, e o que há de essencialmente bom na mesma consiste na atitude, o resultado podendo ser o que quiser. A este imperativo pode se chamar de imperativo da moralidade. (20:197)
É nesse ponto que podemos observar os desdobramentos éticos na tomada de uma decisão moral, dado que a resposta a determinado dilema moral não poderá ser determinada pelas circunstâncias que cercam o enunciado do dilema. Isso fica evidente no exemplo clássico do dilema do bonde, que é usado para debater a tomada de decisão moral e como o tipo de decisão resultante pode ser afetada quando se alteram os pressupostos do dilema.
Ao participar de uma tomada de decisão, o agente não apenas precisa considerar qual é a melhor opção, mas também refletir sobre o que está se tornando ao fazer essa escolha. É sabido que muitas decisões envolvem escolhas que têm um valor genuíno para o indivíduo ou para a coletividade. Conscientes ou não, nossas decisões estão alinhadas com um dos principais sistemas de ideias que apoiam os conceitos de certo e errado, e essas dicotomias podem ser guiadas pelo utilitarismo 21.
O princípio do dever, como definido por Kant, é regido pela máxima de orientação pela razão. Em Kant 21, o dever é regido pela máxima da liberdade e da razão. Neste sentido, o dever pode configurar uma obrigação, mas essa obrigação pode sofrer variação. Entende-se que, independentemente do que seja almejado, é na intenção que podemos identificar o valor moral de uma determinada ação. Quanto ao dever, ele se relaciona com a ação motivada pelo respeito à lei (e aqui, devemos distinguir a legalidade da moralidade).
Kant 21 é taxativo ao observar que nem sempre os atos que podem ser considerados como humildes, benevolentes ou corajosos são, necessariamente, atos virtuosos (buscava-se, de alguma forma, colher os efeitos desses atos). Daí a diferenciação (que se relaciona ao imperativo categórico) entre o sujeito que pode agir por dever ou em conformidade com o dever. O filósofo de Koenisberg afirma:
Se me represento em pensamento a um imperativo hipotético em geral, não sei de antemão o que ele há de conter até que a condição seja dada. Mas, se me represento em pensamento a um imperativo categórico, então sei de pronto o que ele contém. Pois, visto que, além da lei, o imperativo categórico contém apenas a necessidade da máxima de ser conforme a essa lei, mas a lei não contém qualquer condição à qual estaria restrita, então nada resta senão a universalidade de uma em geral à qual a máxima da ação deva ser conforme, conformidade esta que é a única coisa que o imperativo propriamente representa como necessária. (21, p. 215)
À medida que a Bioética se desenvolveu e criou suas epistemes, ela começou a explorar, conceitualmente, temas que ultrapassam as esferas da saúde e do indivíduo numa perspectiva clínica. Sua principal referência, nesse sentido, foi Potter e sua obra “Bioethics: bridge to the future”, publicada em 1971. A Bioética desenvolveu-se, especialmente nos EUA, a partir de uma centralização na pesquisa clínica, o que permitiu o amadurecimento de um subcampo específico, a Ética em Pesquisa Clínica, que orientou a formação das Comissões Nacionais de Ética em Pesquisa e dos Comitês de Ética em Pesquisa com Seres Humanos e Animais.
Embora a Bioética tenha se orientado, especialmente, para a avaliação procedimental clínica, tornando-se reconhecida mais como uma Bioética Clínica em vez de uma Bioética que incorpora uma dimensão mais abrangente da própria noção da saúde, como advoga a Organização Mundial da Saúde (OMS), a publicação de Beauchamp e Childress intitulada “Principles of biomedical ethics”, de 1979, delineou o que seriam os quatro princípios para a tomada de decisão moral na prática clínica, consolidando o que ficou conhecido como uma Bioética de Princípios (que gera, também, significativos debates críticos os quais não serão abordados neste trabalho).
Esses princípios são a autonomia, a beneficência, a não maleficência e a justiça 22,23. Quanto ao princípio da beneficência, ele pode ser descrito como o princípio que orienta que os procedimentos devem buscar o bem, de forma não consequencialista (independentemente de alcançar ou não esse bem), o que nos permite um paralelo com os princípios éticos trabalhados por Kant. Acreditamos, inclusive, que o princípio da não maleficência é um desdobramento do princípio da beneficência, dado que o próprio “The Belmont Report: Ethical Guidelines for the Protection of Human Subjects” não os separa e que a perspectiva de Beauchamp e Childress os distingue.
O princípio da justiça pode ser compreendido, a partir da leitura de Beauchamp e Childress, como a justiça distributiva. Essa perspectiva é interessante por dissociar a Justiça do Direito. Além disso, é importante ressaltar que o Relatório Belmont enfatiza a importância de se pensar o princípio da Justiça na Bioética a partir da identificação de quem recebe os benefícios de uma pesquisa e quem está sujeito a seus riscos. Essa observação é fundamental para a elaboração de Resoluções que orientam a pesquisa com seres humanos não apenas nos EUA, mas também no Brasil - Resolução 466/12 - e em outros países da América Latina com suas respectivas legislações 9.
Por fim, o princípio de autonomia orienta questões relacionadas à privacidade, veracidade e consentimento. Sobre esse último aspecto, John Stuart Mill 24, um dos filósofos que redesenharam o Utilitarismo, tem uma definição que é, absolutamente, ilustrativa da autonomia (e que será refletida na redação dos Termos de Consentimento Livres e Esclarecidos necessários para a autorização das pesquisas no Brasil, por exemplo): o corpo e mente do sujeito são de sua propriedade e plena autonomia, cabendo perfeitamente a noção de soberania para sua classificação conceitual.
É fundamental, entretanto, considerar que esse modelo clássico da Bioética não é o único. Rivas-Muñoz et al. 25 argumentam que a Bioética de Intervenção está fortemente vinculada à perspectiva de pluralidade, na qual diversas moralidades são reconhecidas nos processos deliberativos e de tomada de decisão. Isso abre espaço para perspectivas que reconheçam a sociodiversidade e suas respectivas moralidades, além de um horizonte mais inclusivo do debate bioético. Nesse sentido, podemos refletir sobre como o debate plural em torno da Bioética viabiliza traçar paralelos, no Brasil, com os princípios de integralidade, universalização e equidade, além da descentralização, regionalização e participação popular 25,26.
Dada a realidade da disseminação da COVID-19 e o alarmante número de óbitos em países ao redor do mundo, uma série de dilemas morais surgiram, especialmente para profissionais de saúde. Diante das condições de trabalho desafiadoras enfrentadas por esses profissionais, o cuidado com a sua saúde mental tornou-se mais um desafio para gestores públicos e para a sociedade civil de forma geral.
A disseminação da COVID-19 e seus impactos sobre os mais diversos países trouxeram à tona a necessidade de respostas institucionais, políticas e científicas num grau de celeridade não registrado antes pelos meios de comunicação e pela comunidade científica e política. Isso se deve, especialmente, pela COVID-19 se vincular a outras gravidades, como comorbidades dos pacientes infectados, e pelas dificuldades e desigualdade social no acesso à saúde nos países, o que gerou uma sinergia negativa para governos e sociedade civil.
O grau de impacto da doença sobre indivíduos, o comportamento do vírus e sua velocidade de dispersão, bem como os processos eficientes de contenção, ainda eram desconhecidos até então. Essa disseminação acelerou, em todo o mundo, procedimentos de pesquisa cuja finalidade era a investigação sobre o coronavírus e, especialmente, sobre a COVID-19, e não foi diferente no caso brasileiro. Ademais, considerando o interesse da reflexão proposta, a disseminação do coronavírus e da COVID-19 também trouxe dilemas éticos à sociedade civil em relação à forma de tomar decisões, sobre alocação de recursos ou mesmo elencar prioridades para quem deve receber esses recursos, mediante um profundo debate sobre a dignidade humana em tempos de emergência em saúde pública 26.
Richard Horton 27 e Bispo e Santos 8 observaram que esse cenário pandêmico não se limitava à sua dimensão epidemiológica, mas também apontaram que a magnitude da pandemia seria melhor entendida como uma sindemia, que se caracterizava por uma sinergia de efeitos mais amplos e graves, tanto sociais quanto econômicos, além dos fatores puramente epidemiológicos de uma pandemia. Tudo isso trouxe à tona a necessidade de enfrentamento, tanto pela ciência quanto pela política, de uma experiência socialmente avassaladora com situações de risco.
Com isso, vemos a emergência de inúmeros dilemas bioéticos, que influenciaram e continuam a influenciar os comportamentos morais de indivíduos que precisam tomar decisões que podem afetar os pacientes sob situação de risco por conta de complicações clínicas oriundas da COVID-19 8.
Conforme os recursos se tornam escassos (como a disposição de leitos de UTI para atender os casos mais graves de pacientes internados) e por conta da alta demanda por pesquisas que nos digam o que fazer diante da pandemia, os profissionais de saúde enfrentam pressões que os obrigam a tomar decisões morais em torno de saídas não científicas para enfrentar a alta taxa de mortalidade pela COVID-19, como o uso de medicamentos sem comprovação de eficácia no tratamento da COVID-19, ou teorias conspiratórias 28,29,30. Pode-se retomar Kant 21 e sua observação de que o sujeito moral é impelido a agir de acordo com determinadas regras, o que nos permite avançar nesse raciocínio e refletir que essa ação tomada se torna não apenas possível, mas também necessária, dado que o bem moral configuraria um bem em si.
Holmes et al. 31 comentam que esse cenário sindêmico impactou diretamente a saúde mental, tanto de infectados quanto de não infectados pelo coronavírus, sejam profissionais de saúde em unidades de saúde que lidam diretamente com os cuidados aos pacientes infectados ou não. Entretanto, a agenda de pesquisas multidisciplinares envolvendo COVID-19 e saúde mental ainda são embrionárias, e por isso urgentes, já que os principais efeitos evidenciados foram o aumento de AVN (Acontecimento de Vida Negativa) e a desesperança, além da depressão e transtorno de ansiedade, perfazendo um aumento do risco de TEPT (Transtorno do Estresse Pós-Traumático) e outros transtornos mentais depressivo-ansiosos. Outros dois efeitos padrões que surgem em emergências é o aumento de relatos de ideação suicida e abuso de álcool e outras drogas. O quadro clínico é grave, dado que, além do risco de exposição ao vírus, os profissionais de saúde lidam diretamente com dilemas éticos envolvendo decisões morais que dinamizam o risco de enfrentarem a síndrome de Burnout 32.
Especificamente em relação aos profissionais de saúde, de acordo com Dantas 33, o quadro de profissionais mais atingidos no Brasil é o seguinte: técnicos e/ou auxiliares de enfermagem (59.635), seguidos pelos enfermeiros (25.718) e médicos (19.037). Apesar de instituições como a OMS (Organização Mundial de Saúde) ou a OPAS (Organização Pan-Americana de Saúde) ressaltarem o impacto da pandemia do coronavírus na saúde mental da população, esse reconhecimento não se refletiu, entretanto, em um aumento significativo de protocolos de pesquisa que tivessem como objetivo principal estudar os efeitos da pandemia sobre a saúde mental.
No período compreendido entre o dia 17 de fevereiro de 2020 e 13 de outubro de 2020 (data de recorte dessa pesquisa), a Comissão Nacional de Ética em Pesquisa (CONEP) aprovou 302 protocolos de pesquisas intervencionais/experimentais relacionados ao coronavírus e/ou à COVID-19. Ao observar todo o quadro de pesquisas, observa-se que 169 protocolos aprovados (56,0%) foram propostos por instituições públicas e concentradas, fortemente, na região sudeste brasileira 34.
Adicionalmente, a CONEP aprovou 736 protocolos de pesquisas relacionadas ao coronavírus e/ ou à COVID-19 durante o período de vinte e três de março de 2020 até sua atualização na semana de treze de outubro de 2020. Desses, 516 foram estudos observacionais, enquanto 220 foram pesquisas de intervenção ou de natureza experimental, com significativa variação temática. Esse período de análise abrangeu o estágio de pré-vacinação contra a COVID-19 35.
Resultados alcançados
As avaliações feitas pela CONEP eram realizadas por meio das câmaras técnicas virtuais, compostas pelos membros relatores e pela equipe de assessoria da própria comissão. Ao examinar o perfil dos protocolos de pesquisa aprovados, percebe-se que predominam as instituições públicas como proponentes, com 143 protocolos aprovados (totalizando 65%).
Outro ponto que chama a atenção é a variação no tamanho da mostra dos estudos, que vai desde estudos de caso com 2 participantes até aqueles com 8.870 participantes cadastrados e consentidos de pesquisa, como no caso envolvendo a vacina SINOVAC, como menciona o Boletim 67 da CONEP 36.
Considerando o conjunto de 302 estudos, os pesquisadores previram o recrutamento de 154.836 participantes, variando de 2 a 10.156, com uma média de 512,7 participantes por estudo e uma mediana de 129. Ao categorizar essa variável, conforme mostrado na Tabela 5, observa-se que 140 estudos (46,4%) recrutaram de 1 a 100 participantes de pesquisa. Devemos observar ainda que a quantidade de participantes de pesquisa mencionada nas análises refere-se àquela que estava prevista no Protocolo Original (PO) então inclui eventuais alterações provenientes de emendas ao PO.
No que diz respeito à variação temática dos estudos, entretanto, destacam-se algumas características que vão além de aspectos relacionados à própria pandemia. Isso inclui a desigualdade regional na produção de conhecimento científico identificada pelas instituições proponentes e a reduzida aprovação de protocolos de pesquisa que tenham como foco a saúde mental, alvo especial da proposta de análise do presente artigo.

Fonte: Plataforma Brasil 35.
Figura 1 Mapa geral dos protocolos de pesquisa relacionados ao coronavírus e/ou à COVID-19 aprovados pela Comissão Nacional de Ética em Pesquisa - CONEP no Brasil por região e estado (2021)
Quanto ao primeiro aspecto, a acentuada desigualdade social brasileira se reflete no desenvolvimento assimétrico do país e, de forma vinculada, também na menor produção científica de centros de pesquisa fora do eixo Sudeste-Sul do Brasil. Essa assimetria, por sua vez, vem se retroalimentando e refletindo na própria capacidade local de investigar os efeitos do vírus nas realidades específicas do país. É crucial enfatizar que os impactos dessa desigualdade na produção da ciência tornam-se muitas vezes um impedimento para entender os impactos e as características da sindemia da COVID-19 em caráter local, dada a sociodiversidade brasileira. Portanto, entendemos que essa assimetria de pesquisas envolvendo o coronavírus/COVID-19 e seu contexto socioeconômico e cultural impacta nas liberdades fundamentais para atender os próprios princípios essenciais do sus, como a integralização, a regionalização e a participação popular, por exemplo.
Outro ponto de destaque é a escassez de pesquisas aprovadas na CONEP que abordam os efeitos do coronavírus e/ou COVID-19 na saúde mental. De acordo com o Relatório Semanal 68 do Boletim de Ética em Pesquisa, apenas 10 pesquisas sobre esse tema foram aprovadas pela CONEP. Embora a OMS e a opas tenham reforçado a importância de entender os impactos da sindemia na saúde mental, essa recomendação não foi prioritária na agenda de pesquisa brasileira em seu momento 8. Essa baixa prioridade tornou-se mais necessária de ser entendida, dado que o ambiente estivesse favorável ao adoecimento psicológico e a violência decorrentes das medidas de isolamento social, e que foram geradores de alterações comportamentais significativas na população, com especial atenção para grupos como mulheres, crianças e idosos.
Tabela 1 Quantidade de participantes em projetos de pesquisa experimentais/intervencionais relacionados ao coronavírus e/ou a COVID-19, no Brasil, aprovados pela CONEP entre 17/02/2020 a 22/05/2021
| Tamanho Amostrai | Participantes de Pesquisa | % |
|---|---|---|
| 1-100 | 140 | 46,4% |
| 101-500 | 117 | 38,7% |
| 501-1000 | 20 | 6,6% |
| 1000 | 25 | 8,3% |
Ao analisar as publicações científicas que serviram de resposta aos impactos da pandemia da COVID-19 na saúde mental, optamos por focar na plataforma Scielo, utilizando descritores como “saúde mental” e “COVID-19”. A razão para essa escolha ocorreu por conta do livre acesso que a plataforma de indexação de artigos científicos oferece, ampliando a possibilidade de divulgação científica de forma gratuita.

Fonte: Scielo (2021).
Figura 2 Publicações em Áreas Temáticas envolvendo os descritores “saúde mental” e “COVID-19” na plataforma Scielo
A agenda de pesquisa científica relacionada ao coronavírus/COVID-19 tornou-se uma prioridade mundial e, como já observamos anteriormente, a conexão da COVID-19 com outras doenças e contextos socioeconômicos desiguais levou à compreensão de que se trata de uma sindemia. No entanto os diferentes campos disciplinares não investiram da mesma forma na realização de pesquisas científicas sobre o coronavírus/COVID-19, prevalecendo pesquisas clínicas envolvendo o uso (ou desenvolvimento) de fármacos para combate ao coronavírus. Essa ênfase na pesquisa clínica era compreensível, dada a urgência de prontas respostas para o desafio sem precedentes que os impactos da COVID-19 apresentaram, seja no âmbito epidemiológico, econômico, político, educacional, entre outros. Seja por meio do desenvolvimento de medicamentos ou vacinas, a busca por respostas que dessem conta de conter as altas taxas de mortalidades por COVID-19 tornou-se prioridade governamental e científica.
Como resultado dessa priorização houve um aumento significativo de pesquisas clínicas submetidas e aprovadas pela CONEP sobre o corona- vírus/COVID-19. No entanto, a pressa por respostas cientificamente testadas e validadas pelos pares, terminaria por demandar, em tese, pesquisas que também buscassem responder os inúmeros dilemas morais que a sindemia da COVID-19 nos trouxe. Ao contrário, no auge do enfrentamento ao coronavírus, com a instituição de medidas de distanciamento social e uso de máscaras, não houve o incremento de pesquisas que investigassem o caráter bioético nas tomadas de decisão, o que se associou também a reduzida submissão de protocolos de pesquisa envolvendo o descritor “saúde mental e COVID-19” para avaliação na CONEP.
Chama a atenção a baixa produção indexada no Scielo de artigos de Bioética que tratem da associação entre os descritores “saúde mental” e “COVID 19”, com apenas 3 publicações que foram associadas. É de se refletir o distanciamento aparente entre essa baixa relação e profissionais de saúde que estão diretamente envolvidos em inúmeros dilemas éticos no exercício da profissão. Como efeito dessa pressão, pode-se acompanhar de maneira intensiva um aumento nos relatos de esgotamento profissional envolvendo esses profissionais. Ao observar o perfil das pesquisas aprovadas pela CONEP e das publicações indexadas no Scielo, fica evidente que a saúde mental não acompanhou a emergência de outras pesquisas empíricas vinculadas a sindemia. Do ponto de vista da reflexão bioética, esse problema não recebeu a devida atenção dos pesquisadores, e é trabalhado de forma marginal, não apenas no campo da Bioética, mas também em outros campos científicos no Brasil.
Ao observar o “mapa de descritores”, prevalece entre os termos recorrentes nos artigos descrito- res como “fatores de risco”, “pandemia” e “coronavírus”, mas é imperioso reforçar que a “saúde mental” não foi objeto principal de significativo conjunto dessas publicações. Isso é refletido no reduzido número de protocolos de pesquisas submetidos à CONEP ao longo de 2020, período selecionado para nossa análise.
Entre descritores ligados à saúde mental, são recorrentes “depressão” e “ansiedade” e, embora haja uma diversidade de periódicos abordados, as publicações ficam concentradas especialmente em três revistas, com destaque para a revista Ciência & Saúde Coletiva, que apresenta 14 artigos relacionados a esses descritores.
Algumas exceções merecem um destaque, como a de Moura e seus colaboradores 37, que abordou um estudo de campo com 2.708 médicos brasileiros. Embora tenha investigado o impacto da síndrome de Burnout sobre esses profissionais de saúde, não incluiu um debate bioético, mesmo a partir de princípios clássicos da Bioética clínica. Além disso, não fez referência ao protocolo de submissão (CAAE) à CONEP; apenas a referência de aprovação pelo Comitê de Ética da Instituição dos pesquisadores.
Por outro lado, Dadalto e colaboradores 14 analisaram os procedimentos éticos orientados pela CONEP que se destacaram como fundamentais para orientar as pesquisas experimentais no Brasil, especialmente em um ambiente de disseminação de desinformação em saúde nas redes sociais. Embora o estudo não tenha uma dimensão empírica e não esteja diretamente relacionado com os descritores “saúde mental” e “COVID-19”, sua análise pautou-se em avançar os debates da Bioética clínica e seus quatro princípios clássicos. Além disso, incorporou em sua avaliação a Bioética da proteção, destacando suas observações sobre o Plano de Contingência Nacional para Infecção Humana pela COVID-19 38.
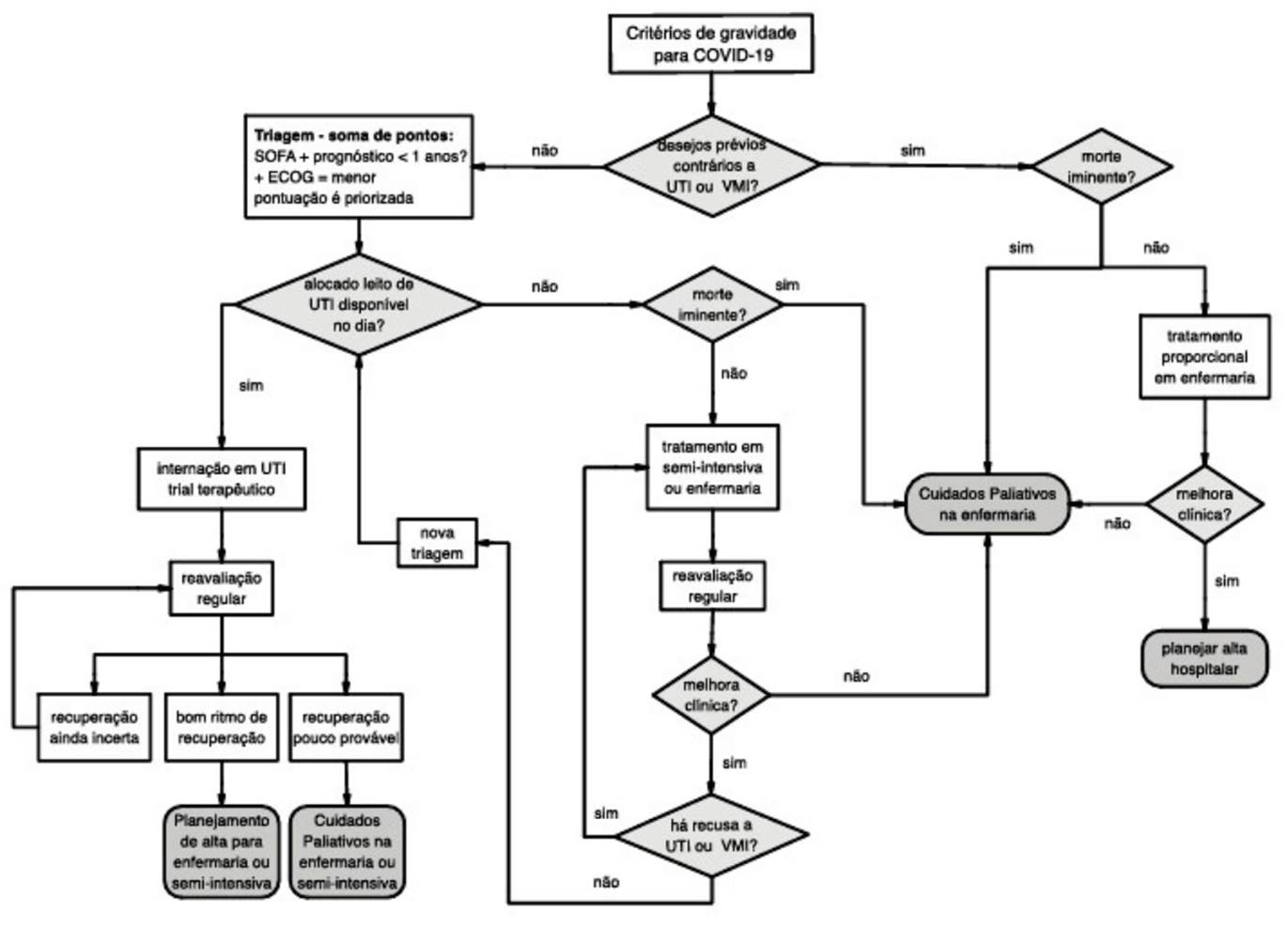
Entre as publicações que combinam os descritores “saúde mental” e “COVID-19” com uma associação direta com o campo da Bioética, destaca-se o artigo “Escolhas de Sofia e a pandemia de COVID-19 no Brasil: reflexões bioéticas”, da autoria de Torres et. al, 26. As autoras analisaram protocolos relacionados à alocação de recursos, como ilustrado na Figura 3, com base em princípios bioéticos envolvendo a escassez de recursos e a saúde mental.
Embora tenha sido estabelecida uma associação entre a escassez de recursos, como leitos de uti e medicamentos, e seu impacto ético nos profissionais que precisam tomar as decisões de alocação desses recursos e, como consequência, o impacto na saúde desses profissionais, o estudo não foi empírico e não passou pela avaliação de um protocolo pela CONEP.

Fonte: Recomendações da amib, abramede e ancp de alocação de recursos em esgotamento durante a pandemia por COVID-1939
Figura 3 Critérios para Tomada de Decisão Envolvendo Casos de COVID-19 em 2020

Fonte: Scielo (2021).
Figura 4 Periódicos no Scielo que contemplaram publicações envolvendo os descritores “saúde mental” e “COVID-19” 2020
Do ponto de vista bioético, particularmente sob a ótica da Bioética Clínica, princípios como “autonomia” dos participantes ou mesmo “justiça” 14 são fundamentais para considerar os riscos e as formas de minimizá-los. Notamos, no entanto, a ausência de uma clareza adequada na aplicação desses princípios na forma como as pesquisas foram realizadas e nas descrições de suas metodologias nas publicações presentes nos periódicos indexados à Plataforma Scielo.
Conclusões
A emergência da pandemia trouxe consigo dilemas morais que afetaram cientistas, gestores e a sociedade civil e isso ressaltou a necessidade de avaliações teóricas dentro do campo da Bioética. No entanto, observamos uma relativa escassez na submissão de projetos de pesquisa sobre “saúde mental” e “COVID-19” submetidos à CONEP e, como consequência, na visibilidade de publicações em um portal de periódicos de livre acesso, como o Scielo.
O reduzido número de estudos aprovados pela CONEP com o objetivo de pesquisar os impactos da pandemia da COVID-19, ou seja, apenas 10 estudos aprovados, não acompanha o nível de alerta que a própria OMS emitiu sobre o aumento de casos de depressão, ansiedade, transtornos relacionados ao consumo de álcool e outras drogas, além da ideação suicida ou atos suicidas. No entanto, esse reduzido número de estudos aprovados não reflete, como já mencionado, a quantidade de publicações em 2020 que buscaram responder à seguinte pergunta: “como a saúde mental foi impactada pelas medidas de isolamento social e pela pandemia de COVID-19?”
A resposta da comunidade científica ao desafio da pandemia de COVID-19 não foi tematicamente uniforme, como observamos no perfil das pesquisas aprovadas pela CONEP. Embora a pandemia tenha sido reconhecida como uma emergência, a atenção à saúde mental no contexto da COVID-19, pouco refletiu em aumento na quantidade de pesquisas e publicações indexadas no Scielo. No entanto, essa lacuna não reduz a necessidade de superar esse déficit investigativo.
Dado o cenário de recursos escassos para o enfrentamento da pandemia, especialmente em países em desenvolvimento, uma pergunta pertinente se faz: como melhor alocar esses recursos, tanto econômicos quanto humanos, para mitigar os impactos em sociedades já marcadas por desigualdades? Parte dessa discussão abrange a priorização dos recursos científicos e como essas prioridades se refletem em produtos, como artigos científicos. Essas escolhas podem, por sua vez espelhar desigualdades, seja na produção da ciência ou mesmo na oportunidade de compartilhar os resultados de pesquisas científicas de maneira acessível e inclusiva.
É crucial destacar que a pandemia da COVID-19 possui implicações que ultrapassam seu caráter biomédico, impactando, também, a dimensão econômica e social. Isso pode resultar em efeitos adversos que impactam a saúde mental. Em conclusão, pode-se afirmar que os boletins 34, 35, 36 da CONEP e as publicações científicas registradas na plataforma Scielo são indicadores positivos da pronta resposta da comunidade científica brasileira à sindemia envolvendo a COVID-19 no país. Destaca-se que essa pronta resposta veio em momento de restrições ao financiamento científico por parte do atual governo brasileiro.
Entretanto, é importante reconhecer que ainda não podemos observar uma priorização da produção científica avaliada sob critérios éticos pela CONEP no que diz respeito ao impacto da sindemia da COVID-19 na saúde mental, destacando-se especialmente o caso brasileiro. Para entender a baixa submissão de protocolos de pesquisa envolvendo o coronavírus/COVID-19 e a saúde mental, podemos relacionar essa situação à disposição normativa da Resolução 510 do Conselho Nacional de Saúde (CNS), que isenta pesquisas de opinião pública da necessidade de autorização dos Comitês de Ética em Pesquisa 15,40. Essa pode ser uma das razões para o reduzido número de estudos sobre os impactos da pandemia da COVID-19 na saúde mental nos boletins semanais da CONEP.
Um dos efeitos da falta de avaliação ética por parte da CONEP para pesquisas relacionadas aos impactos da pandemia na saúde mental é a ausência de descrição de riscos e estratégias para minimizá-los, o que é obrigatório do ponto de vista ético e que reflete a diferença entre estudos aprovados pela CONEP e o número de publicações científicas envolvendo os descritores “saúde mental” e “COVID-19”.
É importante destacar que há escassez de estudos empíricos envolvendo os descritores “saúde mental” e “COVID-19” e, ainda mais raros são os estudos que incorporam a Bioética como uma das categorias analíticas. Isso não condiz, entretanto, com a natureza dos dilemas morais que a sindemia da COVID-19 trouxe para profissionais de saúde. Há, sem dúvida, um campo de reflexão a ser explorado pela Bioética no Brasil, especialmente no âmbito de pesquisas empíricas que permitam o diálogo interdisciplinar entre as áreas das Ciências da Saúde e das Ciências Humanas e Sociais.
Em conclusão, este estudo destaca as questões morais e as lacunas teóricas na Bioética, decorrentes da pandemia, bem como a carência de investigações aprovadas pela CONEP e de visibilidade no Scielo, relacionadas à “saúde mental” e “COVID-19”. A discrepância entre os escassos 10 estudos aprovados e os alertas enfatizados pela OMS sobre saúde mental expõe uma brecha significativa. A urgência de focar na produção científica, especialmente em Bioética, é enfatizada, dada a disparidade nos recursos científicos disponíveis e os impactos da pandemia na saúde mental. Portanto, há uma clara necessidade de uma abordagem interdisciplinar entre as Ciências da Saúde e as Ciências Humanas, a fim de explorar os desafios éticos subjacentes a esta complexa situação.













