Services on Demand
Journal
Article
Indicators
-
Cited by SciELO -
Access statistics
Related links
Cited by Google -
Similars in
SciELO
Similars in Google
Share
Universitas Psychologica
Print version ISSN 1657-9267
Univ. Psychol. vol.5 no.1 Bogotá Apr. 2006
* Correspondencia relacionada con este artículo por favor enviarla a: Ana Lilia Banda Castro lbanda@rtn.uson.mx
ABSTRACT
The purpose of this research was to test a behavioral ecologic model. 2 samples were used, one composed by minor indigents and the other by school students. Both samples were matched by family income, age and gender. The model was tested using a confirmatory multisample analysis. The findings were: the exosystem was composed of antisocial behavior, addictive behavior and communitarian violence. The microsystem was composed of intrafamiliar violence, father’s physical violence and mother’s physical violence. The ontosystem was formed of impulsivity, external control locus and the minor’s perception about the indigence. The minor indigence factor was composed of minor’s indigence behavior, minor’s antisocial behavior and minor’s addictive behavior. Both groups were compared and it was observed that the model’s structure was equivalent. The proposed model has “adjust goodness”; the R2 associated to minor indigence indicates the factors (exosystem and ontosystem) explains the 36% of the variance for the minor indigence factor. The exosystem exert positive and direct influence over the microsystem (positive and direct over the minor indigence factor). For the group of minor indigents the individual and communitarian factors influence in the minor indigence factor; in the case of the no-indigent minors group the factors which exert influence are the individual factor and family factor.
Key words: communitarian factors, family factors, minor indigence, communitarian violence, family violence, ecologic model.
RESUMEN
El objetivo de este trabajo fue poner a prueba un modelo ecológico de comportamiento. Se emplearon dos muestras, una integrada por menores indigentes y la otra por escolares igualados por ingreso familiar, edad y sexo. El modelo fue probado mediante el análisis confirmatorio multimuestra, encontrándose que el exosistema se conformó por las variables de comportamiento antisocial, comportamiento adictivo y violencia comunitaria. El microsistema se integró por violencia intrafamiliar, maltrato físico del padre y maltrato físico de la madre. El ontosistema se formó por impulsividad, locus de control externo y la percepción del menor sobre la indigencia. El factor de indigencia infantil estuvo compuesto por comportamiento indigente del menor, comportamiento antisocial del menor y comportamiento adictivo del menor. Ambos grupos fueron comparados observándose que la estructura del modelo es equivalente. El modelo indigente propuesto posee bondad de ajuste, la R2 asociada a la indigencia infantil indica que los factores (exosistema y ontosistema) explican el 36% de la varianza para el factor de indigencia infantil. El exosistema ejerció influencia positiva y directa sobre el microsistema, positiva y directa en el factor indigencia infantil. Asimismo, el ontosistema ejerció influencia positiva y directa en el factor de indigencia infantil. Para el grupo de menores indigentes los factores individuales y comunitarios influyen en el factor de indigencia infantil, en el grupo de menores no indigentes, influyen los factores individuales, familiares y comunitarios en el factor de indigencia infantil.
Palabras clave: factores comunitarios, factores familiares, menores indigentes, violencia comunitaria, violencia familiar, modelo ecológico.
El grupo de menores indigentes se encuentra constituido por niños y adolescentes que legalmente no han adquirido la mayoría de edad, los cuales carecen de un hogar o de un lugar permanente para vivir, de una familia, de un empleo o en su lugar se encuentran subempleados, obteniendo cantidades variables de dinero.
Por lo general los menores indigentes deambulan, viven, duermen, trabajan, juegan y socializan por las calles en pequeños grupos, en algunos casos ingieren drogas y cometen actos antisociales (Burt, 1996).
Las cifras oficiales del número de personas que protagonizan el fenómeno de la indigencia no van acordes con la realidad, no obstante, día tras día es más frecuente encontrar a los menores indigentes en parques públicos y cruceros. El XII Censo General de Población y Vivienda (2000) reporta que entre 0 y 19 años fueron registrados 680 menores indigentes en todo el país. En el estado de Sonora se reportan 199 indigentes y en la ciudad de Hermosillo 11 casos.
Colectivamente el impacto que ejercen los menores indigentes en las comunidades, se hace patente por las usuales manifestaciones de comportamiento antisocial que llevan a cabo, las cuales se inician con prácticas como graffiti, daño en propiedad privada o consumo de drogas en la vía pública, hasta el comportamiento delictivo que atenta contra la integridad física, la vida o los bienes de los integrantes de las comunidades por mencionar sólo algunos ejemplos.
Entre las principales actividades ejercidas por los menores indigentes se encuentran el comercio ambulatorio, los servicios, el malabarismo y el tragar-fuegos por citar algunos de importancia. Estos niños no asisten a la escuela y la mayoría cuenta con historial de actividades ilegales como robo, uso de drogas, arrestos policíacos y limitadas aspiraciones ocupacionales (Medina-Mora, Gutiérrez & Vega, 1997).
Aunque no todos los menores indigentes consumen drogas, una gran mayoría sí lo hace y bajo los efectos de las drogas o por conseguir dinero para comprarlas, cometen actos antisociales (Consejo Nacional contra las Adicciones –CONADIC-, 1998; Medina-Mora et al. 1997; Gutiérrez et al. 1994; Bond, 1993; y Barker & Knaul, 1991).
El abuso físico ejercido por los padres representa otro de los aspectos importantes asociados a que el menor desee incorporarse a vivir en las calles, ante el temor a ser victimados (Matchinda, 1999; Moura, 2002).
La frecuente manifestación de actos de violencia comunitaria, se relaciona con la propensión de los menores indigentes para involucrarse en acciones violentas o delictivas (Barrera et al. 2000; Leventhal & Brooks-Gunn, 2000; Galambos et al. 2003; Jack, 2000; Rosario, Salzinger, Feldman & Nq-Mak, 2003; Tolan, Gorman-Smith & Henry, 2003).
El modelo ecológico de Bronfenbrenner (1987) y Bronfenbrenner y Morris (1998) analiza cuatro estratos del modelo de desarrollo del ser humano que comprende:
a) Características personales de los menores que involucran tres tipos que influyen en el futuro de la orientación del desarrollo del ser humano, como son: 1) las disposiciones o fuerzas que al inicio de la vida se refieren a características de desarrollo ontogenético, pero que a lo largo del proceso evolutivo se convertirán en características de desarrollo desordenadas; 2) los recursos son de dos tipos, los primeros limitan o desordenan la integridad funcional del individuo y los segundos se refieren a las habilidades de desarrollo y 3) las demandas relacionadas con las características físicas. Tales características se ejemplifican como baja autoestima, impulsividad, locus de control externo, afectividad negativa y respuesta al estrés aumentada. También juegan un papel importante la adicción a las drogas, la salud física y mental, el comportamiento antisocial y delictivo.
b) El contexto social inmediato (familia) comprende el tomar en consideración la estructura y tamaño de la familia, el estrés agudo, la pérdida de algún miembro de la familia, o la pérdida del trabajo y el estilo comúnmente usado por los padres para resolver problemas. A falta de familia se incluyen todos aquellos que participan en la vida de la persona en desarrollo.
c) El contexto ecológico relacionado con las cualidades de la comunidad en las que las familias se encuentran conviviendo incluyen las relaciones existentes entre dos o más entornos. Como ejemplos se pueden citar la pobreza, la ausencia de servicios para la familia, el aislamiento social, la carencia de cohesión social en la comunidad; altos niveles de desempleo; viviendas inadecuadas, stress diario, violencia comunitaria y carencia de identidad comunitaria.
La búsqueda de los determinantes del comportamiento humano nos sitúa a considerar aspectos que sobre desarrollo ha propuesto Bronfenbrenner (1987) el cual refiere que el desarrollo está en función del individuo y las estructuras del medio ambiente. Dichas estructuras comprenden desde el escenario más próximo (la familia) hasta el más remoto que es la cultura.
Para Bronfenbrenner y Morris (1998) el desarrollo se refiere a la estabilidad y el cambio de las características bio-psicológicas del ser humano durante la trayectoria de vida y a través de generaciones.
El menor y su familia son susceptibles de influenciarse mutuamente; asimismo, los menores cuentan con el potencial para alterar su propio desarrollo, lo cual se pone de manifiesto cuando Belsky (1980) adiciona a la estructura planteada por Bronfenbrenner (1987), un contexto individual denominado ontosistema, dicho sistema incluye las características del individuo, sus estados de ánimo y todos aquellos aspectos relacionados con su historia personal (Belsky, 1980, 1984, 1993).
Con el objetivo de poner a prueba el modelo de comportamiento ecológico de Belsky (1980) y Bronfenbrenner (1987) se analizaron las influencias que los entornos comunitarios, familiares y personales ejercen sobre el comportamiento indigente de los menores.
Método
Participantes
Los sujetos estudiados en esta investigación correspondieron a dos grupos de menores. Un grupo de menores indigentes (N=96) que se encontraban deambulando por las calles (N=46) y también aquellos que integraban la población de centros asistenciales públicos o privados (N=50) y el grupo de menores no indigentes (N=96) que se encontraban asistiendo al sistema de educación pública en su modalidad de primaria, secundaria y bachillerato. Los dos grupos pertenecientes a la población que habita la ciudad de Hermosillo, Sonora.
Para ambos grupos el sexo masculino se constituyó por 94 varones (98%) y el femenino por 2 mujeres (2%). Las edades oscilaron entre 6 y 17 años. Para el grupo de menores indigentes el ingreso mensual familiar fue de $1,471.55, mientras que para el grupo no indigente el ingreso mensual familiar fue de $2,851.00.
El 54% de los entrevistados en las calles reportó haber vivido con padres y hermanos antes de andar en las calles, el 22% había estudiado hasta el sexto grado de primaria. El 86,4% de los menores no indigentes reportó vivir con padres y hermanos y 10,4% vivir con familiares. En cuanto a la escolaridad, 13,5 % ha estudiado hasta el segundo grado de secundaria, 13,5% ha estudiado el tercer grado de secundaria, 10,4% cursaba el sexto grado de primaria y 10,4% el quinto grado de primaria.
Instrumentos
Se constituyó una batería de pruebas (229 reactivos) que midieron: a) la frecuencia del comportamiento adictivo del menor y sus familiares (Vazsonyi, Pickering, Junger, & Hessing, 2001; Reich & Herjanic, 1989); b) la frecuencia con que los menores manifiestan comportamiento indigente (Banda, 2004); c) la frecuencia del comportamiento antisocial del menor y familiares (Castell, Frías, Corral & Sotomayor, 2000); d) la frecuencia con que los cónyuges manifiestan violencia intrafamiliar (Straus, 1979; Straus, Hamby, Finkelhor, Moore & Runyan, 1998); e) el maltrato de ambos padres hacia los menores (Straus, Hamby, Finkelhor, Moore & Runyan, 1998); f) el autocontrol del individuo en aspectos como impulsividad, realización de tareas simples, búsqueda de riesgos, actividad física, falta de concentración y temperamento (Grasmick, Title, Bursik & Bruce, 1993); g) la opinión (locus de control externo) del menor sobre el control que el entorno ejerce sobre su comportamiento (González, 1999); h) la opinión e interpretación (percepción que el menor posee de la indigencia) que los menores hacen de los hábitos, situaciones y comportamientos que poseen los menores indigentes; i) la frecuencia con que los vecinos y otras personas que transitan por el vecindario muestran violencia comunitaria (Banda, 2004); j) la incidencia de actos antisociales en el vecindario, como las prácticas de graffiti, robo, tráfico de drogas y la participación de los vecinos en hechos que pueden representar actos de violencia como lesiones, riñas, por citar algunos ejemplos (Banda, 2004); k) la frecuencia con que los sujetos presenciaban el consumo de sustancias adictivas en el vecindario (Banda, 2004).
Procedimiento
Los menores indigentes fueron entrevistados en la calle donde vivían y también fueron localizados en albergues públicos y privados; el grupo de menores no indigentes fueron entrevistados en las escuelas primaria, secundaria y preparatoria a las que pertenecían. Las entrevistas de aproximadamente dos horas, fueron realizadas por psicólogos previamente entrenados en la conducción de las mismas.
Análisis de datos
Se realizaron análisis de frecuencia para variables categóricas y análisis de medias y desviaciones estándar de las variables continuas, asimismo se verificó la confiabilidad de las escalas que constituyeron todas las variables estudiadas mediante la obtención de las alfas de Cronbach.
Los datos recabados fueron contrastados con el modelo teórico mediante la utilización del paquete estadístico EQS (versión 5.7b). El modelo de ecuaciones estructurales combina el análisis factorial confirmatorio, permitiendo así, la estimación de constructos o factores y la regresión múltiple con su derivado análisis de trayectorias que determina el grado de relación lineal entre variables manifiestas (Corral, 2001).
Este modelo de ecuaciones estructurales permitió estimar la relación que mantienen los índices (suma de reactivos) y factores como el ontosistema (características personales), el microsistema (variables familiares) y el exosistema (variables comunitarias), además se define la relación causal entre estos factores, para determinar la bondad de ajuste entre lo planteado por la teoría y los datos recabados en esta investigación.
Para establecer comparación entre los datos recabados del grupo de indigentes y del grupo de menores no indigentes, se llevó a cabo un análisis confirmatorio multimuestra.
Resultados
Las tablas 1 a la 8 presentan el concentrado de alfas de Cronbach, medias y desviaciones estandar para todas las variables.
Modelo del análisis factorial confirmatorio multimuestra (grupo indigente y grupo no indigente)
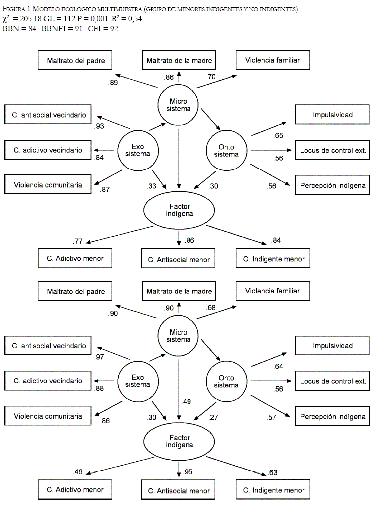
La Figura 1 brinda los modelos procedentes del análisis factorial confirmatorio multimuestra que permitieron comparar los datos procedentes del grupo de menores indigentes (modelo superior) y el grupo de menores no indigentes (modelo inferior).
El modelo multimuestra de los menores indigentes de la Figura 1 (parte superior) muestra que el ontosistema se conformó por los índices de impulsividad (0,64), locus de control externo (0,56) y percepción que el menor posee de la indigencia (0,56).
El microsistema se integró por los índices de maltrato o abuso físico del padre (0,89), maltrato o abuso físico de la madre (0,86) y de violencia intrafamiliar (0,70); en cuanto al exosistema se registró conformado por los índices de comportamiento antisocial del vecindario (0,93), de comportamiento adictivo del vecindario (0,84) y de violencia comunitaria (0,87). El factor de indigencia infantil se integró por las variables de comportamiento adictivo del menor (0,77), el comportamiento antisocial del menor (0,86) y el comportamiento indigente del menor (0,84).
Entre el factor exosistema y el microsistema se registra relación positiva y significativa con un coeficiente estructural de (0,30); entre el exosistema y el factor de indigencia infantil la relación fue positiva y significativa con un coeficiente estructural de (0,33). Entre el microsistema y el ontosistema la interacción es no significativa, como de igual forma lo es la relación del microsistema con el factor de indigencia infantil. Finalmente entre el ontosistema y el comportamiento indigente infantil la relación es positiva y significativa (0,30).
El modelo multimuestra de los menores no indigentes de la Figura 1 (parte inferior) muestra que el ontosistema se conformó por los índices de impulsividad (0,64), locus de control externo (0,56) y percepción que el menor posee de la indigencia (0,57).
El microsistema se integró por los índices de maltrato o abuso físico del padre (0,90), maltrato o abuso físico de la madre (0,90) y de violencia intrafamiliar (0,68); en cuanto al exosistema se conformó por los índices de comportamiento antisocial del vecindario (0,97), de comportamiento adictivo del vecindario (0,88) y de violencia comunitaria (0,86).
El factor de indigencia infantil se integró por las variables de comportamiento adictivo del menor (0,46), el comportamiento antisocial del menor (0,95) y el comportamiento indigente del menor (0,63).
Entre el factor exosistema y el microsistema se detectó un coeficiente estructural (0,30), siendo la interacción entre ambos factores positiva y significativa; la misma condición aplicó a la relación entre el exosistema y el factor de indigencia infantil, observándose un coeficiente estructural de 0,30. Entre el microsistema y el ontosistema la relación fue no significativa; entre el microsistema y el factor indigencia infantil la relación fue positiva y significativa 0,49. Entre el ontosistema y el factor de indigencia infantil el coeficiente estructural fue de 0,27.
Conclusiones
Los resultados de este estudio indican que la indigencia infantil es un fenómeno multifactorial y que el modelo ecológico fue adecuado en la estructuración del mismo (Bronfenbrenner, 1987; Bronfenbrenner & Morris, 1998; Belsky, 1980, 1984, 1993).
Los factores personales y comunitarios del modelo ecológico de comportamiento para el grupo de menores indigentes predicen un 36% del factor de indigencia infantil mientras que para el grupo de menores no indigentes la R2 asociada al factor de indigencia infantil señala que los factores personales, familiares y comunitarios explican el 54% de la varianza.
Los datos de esta investigación indican que el exosistema influyó directamente en el factor indigencia infantil, esto significa que el comportamiento antisocial del vecindario, el comportamiento adictivo del vecindario, y la violencia comunitaria se asocian con las variables de comportamiento antisocial del menor, comportamiento adictivo del menor y comportamiento indigente del menor, tal y como lo han señalado Frías et al. (2001) y Frías et al. (2003) al estudiar el comportamiento antisocial en niños, con la salvedad de que en la segunda investigación el exosistema afectó indirectamente dicho comportamiento antisocial. Estos resultados también son apoyados por las investigaciones de Galambos et al. (2003), Hussong y Hicks (2003), Barrera et al. (2002), Garnier y Stein (2002), Schwartz et al. (2000) y Natera et al. (1999).
Una posible explicación a la influencia directa del exosistema en el factor de indigencia infantil se centra en la naturaleza de la población de estudio, ya que los menores indigentes predominantemente han roto el vínculo con su familia, así que era factible esperar que el microsistema no mediara entre el exosistema y el factor de indigencia infantil (variable dependiente) como generalmente lo plantea el modelo ecológico (Bronfenbrenner, 1987; Bronfenbrenner & Morris, 1998; Belsky, 1980, 1984, 1993).
En el modelo ecológico de indigencia infantil también se incluye la afectación que el ontosistema realiza sobre el factor de indigencia infantil, lo cual implica que variables como la impulsividad, el locus de control externo y la percepción que posee el menor de la indigencia se relacionan con las variables de comportamiento indigente; lo que también coincide con lo planteado por investigadores como Belsky (1980), Emery y Laumann-Billings (1998), Frías et al. (2003), Hildyard y Wolfe (2002) y Frías, Corral y cols. (2000).
Los datos recabados en esta investigación no han permitido encontrar relación entre el microsistema y el ontosistema. Esto significa que para el grupo de menores indigentes, las variables de abuso físico por parte de ambos padres y la violencia intrafamiliar, no se encuentran afectando las características personales. Esto sugiere que el funcionamiento familiar no ejerce influencia sobre la formación de los menores como personas. Asimismo, la relación inexistente entre las características de la familia y las características personales encontrada en esta investigación, es factible entenderla como debida a que los menores han abandonado su hogar (Campos et al., 1994).
Cabe mencionar que tanto los menores indigentes de las calles como los que se encuentran en albergues, tienen más reciente y cercana la interacción con el entorno comunitario que la interacción con su familia. Esto puede ser el motivo por el cual el menor puede ofrecer respuestas más actuales que ya no tienen que ver con la familia. Esta afirmación se vincula con los hallazgos de Tolan et al. (2003) en el sentido de que el vecindario tiende a afectar directamente a la familia, específicamente cuando el menor se integra a pandillas, ya que de acuerdo con estos autores entre mayor sea la relación establecida con camaradas menor será el vínculo entre los menores y la familia.
Las afirmaciones de Beyers et al. (2001), Pinderhughes et al. (2001) y Wikström y Loeber (2000) han sido confirmadas en el presente estudio ya que los vecindarios de los cuales provienen los menores indigentes al igual que los estudiados por estos autores se caracterizan por condiciones de pobreza y violencia intrafamiliar; en este estudio el mal funcionamiento de las familias puede ser testificado porque los menores refieren haber sido abusados por ambos padres y por haber presenciado la violencia entre los mismos.
Los datos encontrados sugieren que los meno-res indigentes, al interactuar con menores indigentes son susceptibles de ser influenciados (Galambos et al., 2003; Barrera et al., 2002; Jack, 2000) a realizar comportamientos antisociales. En virtud de que los investigadores antes citados han encontrado que los individuos que poseen determinadas actitudes y tendencias comportamentales pueden hacer que se extiendan al grupo las mismas, sin importar su naturaleza positiva (mejor rendimiento escolar, hábitos de estudio) o negativa (comportamiento adictivo, comportamiento antisocial).
Se puede apreciar que el consumo de drogas en el vecindario se vincula con el comportamiento adictivo del menor y el factor de indigencia infantil de forma directa, siendo esto acorde con lo planteado por Galambos et al. (2003), Hussong y Hicks (2003), Garnier y Stein (2002), Schwartz et al. (2000) y Natera et al. (1999), ya que la existencia de compañeros o amigos cercanos que son adictos al consumo de drogas parece propiciar el que los individuos las consuman aun cuando no hayan tenido antecedentes del mismo comportamiento. Otros investigadores que han realizado estudios cualitativos sobre los menores indigentes en México han referido dicha relación (Gutiérrez & Vega, 1999; Ortiz, 1999; Medina-Mora et al. 1997; Gutiérrez et al. 1995).
Sobre la violencia comunitaria se ha visto que los menores indigentes reportan haber sido testigos de la misma. Buscando justificaciones al comportamiento antisocial de estos, es factible pensar que dicho comportamiento sea una reacción ante la violencia experimentada en el vecindario, tal y como lo explican Rasmussen y cols. (2004).
Asimismo, el comportamiento antisocial podría encontrarse indirectamente relacionado con la violencia comunitaria experimentada por los menores indigentes. Esto puede atribuirse al efecto mediador que los compañeros de la cuadra o de la pandilla hayan ejercido sobre el menor indigente, al haberle propagado la manifestación de violencia y el comportamiento antisocial que el propio grupo es susceptible de desarrollar dentro del vecindario (Rosario et al., 2003; Galambos et al., 2003; Barrera et al., 2002).
Los resultados obtenidos indican que el exosistema aparece afectando al microsistema. Dicho hallazgo se hipotetizó y esto implica que las características del vecindario son susceptibles de influir en el funcionamiento familiar (Belsky, 1980; Emery & Laumann-Billings, 1998; Jack, 2000; Frías et al., 2003), específicamente en la manifestación de abuso físico por parte de ambos padres y en la violencia intrafamiliar. Lo anterior coincide con los reportes de Pinderhuges et al. (2001), quienes encontraron que en los vecindarios donde imperaba la pobreza, también lo hacía la violencia intrafamiliar y la manifestación de problemas comportamentales por parte de los menores.
El factor de indigencia infantil fue integrado por las variables de comportamiento indigente, comportamiento adictivo y comportamiento antisocial del menor, las cuales se encuentran fuertemente interrelacionadas.
Hasta este momento se han identificado investigaciones que interrelacionan el comportamiento adictivo con el comportamiento antisocial (Frías, 2004; Frías et al., 2003; Galambos et al., 2003; Ortiz, 1999; CONADIC, 1998; Medina-Mora et al., 1997; Campos et al., 1994; Gutiérrez et al.,1994; Bond, 1993; Bulos & Ávalos, 1993; Barker & Knaul, 1991), y en esta investigación se presenta la asociación de estas variables.
Los resultados obtenidos para ambos grupos permitieron observar de acuerdo con los modelos de medición que el ontosistema, el microsistema, el exosistema y el factor de indigencia infantil se integraron por las mismas variables que previamente fueron mencionadas en el modelo ecológico de menores indigentes analizado individualmente.
El modelo estructural para el modelo ecológico multimuestra del grupo de menores indigentes mostró las mismas relaciones entre factores que las presentadas en el modelo ecológico de menores indigentes analizado individualmente.
El modelo estructural correspondiente al grupo de menores no indigentes (modelo ecológico multimuestra) señaló que el exosistema mantuvo relación positiva y significativa con el microsistema. Dicha relación ha sido establecida previamente de acuerdo con lo planteado por Belsky (1980), Emery y Laumann-Billings (1998), Jack (2000) y Frías et al. (2003) ya que dichos investigadores han referido el mismo tipo de afectación entre el exosistema y el microsistema pero con otro tipo de poblaciones.
El exosistema, el microsistema y el ontosistema se relacionaron positiva y significativamente con el factor de indigencia infantil. Estas relaciones van acordes con el modelo ecológico (Bronfenbrenner, 1987; Bronfenbrenner & Morris, 1998; y Belsky, 1980, 1984, 1993). De acuerdo con los datos obtenidos para el grupo de menores no indigentes, las características comunitarias, familiares y personales presentan influencia potencial en la indigencia infantil de los menores.
Las divergencias que presenta el modelo ecológico multimuestra para ambos grupos se habían hipotetizado, el modelo ecológico multimuestra del grupo de menores indigentes fue diferente al modelo ecológico multimuestra del grupo de menores no indigentes.
Específicamente se esperaba que en este último grupo el microsistema ejerciera influencia en el ontosistema y no sucedió así, pero lo que sí se manifestó fue la relación positiva y significativa entre el microsistema y el factor de indigencia infantil. Esto último significa que el funcionamiento familiar para el grupo de menores no indigentes influye en el comportamiento antisocial, adictivo e indigente de los mismos. Al parecer la influencia familiar es de mayor peso para que el menor manifieste comportamiento antisocial, adictivo e indigente que la que pueden ejercer las características personales.
Otra posible explicación de la inexistencia de relación entre el microsistema y el ontosistema para ambos grupos de menores indigentes y no indigentes se centra en que la influencia que ejerce el entorno en los individuos es de mayor importancia durante la infancia temprana (Belsky, 1980) y en este caso los menores son adolescentes y tienen una mayor influencia de los amigos.
Resulta pertinente puntualizar que los datos recabados provienen de los menores, los cuales no han sido confrontados con otro tipo de fuente; debido esto a la limitada apertura que muestran los infantes para proporcionar información sobre ellos mismos y sus familiares. No obstante, para posteriores investigaciones podría diseñarse otra estrategia que permita el acceso a otro tipo de fuentes que puedan fungir como testigos de la realidad que enfrentan los menores indigentes, específicamente relacionada con el microsistema o factor familiar.
Una limitante que enfrentó este estudio se refiere a que fue planeado como una investigación transversal, lo cual limita la posibilidad de realizar inferencias de las relaciones causales entre las variables en diferentes momentos, ya que los estudios longitudinales podrían permitir la comparación de la dirección de los efectos de la indigencia o de las variables mediadoras. En este caso no se podrá saber si el modelo ecológico para los menores no indigentes sufre alteraciones con el tiempo y de qué naturaleza son.
Que uno de los determinantes del factor indigencia infantil sean las características personales, representa un aporte importante, ya que plantea al psicólogo la posibilidad de analizar dichas características, las cuales proveen al menor indigente de gran determinación, voluntad y persistencia para mantenerse en las calles. Si esto se juzga a primera vista constituye una desventaja, pero si es analizado más a fondo podría constituir un área de oportunidades tanto para los menores al reintegrarse a las familias, como para los psicólogos que se encuentran buscando dicha reintegración.
La identificación de las características personales que esencialmente dirigen el comportamiento de los menores indigentes, puntualiza los programas educativos y de formación que son requeridos para esta población. Dichos programas podrían ser dirigidos a resolver problemas de atención, de impulsividad, de civilidad o de aprendizaje por mencionar algunos. Por consiguiente, sería de importancia identificar en futuros estudios más características personales que pudieran potenciar su desarrollo.
El conocimiento de las características personales de los menores indigentes permitiría que los psicólogos identificaran y organizaran sistemas de trabajo para estos menores, considerando las habilidades, las motivaciones, experiencias y conocimientos que posean.
Referencias
1. Banda, A. L. (2004). Indigencia infantil y conducta antisocial: un modelo ecológico. En M. Frías & V. Corral (Eds.), Delincuencia Juvenil. (pp. 101-126). México: CONACYT. [ Links ]
2. Barrera, M., Jr., Prelow, H., Dumka, L., Gonzales, N., Knight, G., Michaels, M. et al. (2002). Path ways from family economic conditions to adolescents’ distress: supportive parenting, stressors outside the family, and deviant peers. Journal of Community Psychology, 30, 2, 135-152. [ Links ]
3. Barker, G. & Knaul, F. (1991). Exploited entrepreneurs: Street and working children in developing countries. Childhope working paper No 1. New York: Childhope USA. [ Links ]
4. Belsky, J. (1993). Etiology of child maltreatment: a developmental-ecological analysis. Psychological Bulletin, 114, 3, 413-434. [ Links ]
5. Belsky, J. (1984). The child in the family. EE. UU.: McGraw-Hill. [ Links ]
6. Belsky, J. (1980). Child maltreatment: An ecological integration. American Psychologist, 35, 320-335. [ Links ]
7. Beyers, J., Loeber, R., Wikström, P. & Stouthamer-Loeber, M. (2001). What predicts adolescent violence in better-off neighborhoods? (versión electrónica), Journal of Abnormal Child Psychology. Recuperado el 16 de marzo de 2003, de http://www.findarticles.com/p/articles/mi_m0902/is_4_31/ai_104634485 [ Links ]
8. Bond, L. (1993). La dolorosa realidad de los niños de la calle. Boletín de la Oficina Sanitaria Panamericana, 114, 2, 97-104. [ Links ]
9. Bronfenbrenner, U. & Morris, P. A. (1998). The ecology of developmental processes En: W. Damon, & R. M. Lerner (Eds), Handbook of Child Psychology (pp 993-1028). EE.UU: John Wiley & Sons, Inc. [ Links ]
10. Bronfenbrenner, U. (1987). La ecología del desarrollo humano. España: Paidós. [ Links ]
11. Bulos, C. & Ávalos, C. (1993). La percepción comunitaria e institucional de la farmacodependencia en el DIF. En: Consejo Nacional contra las Adicciones (Ed.), Las adicciones: Hacia un enfoque multidisciplinario (pp. 70-76). México: Secretaria de Salud. [ Links ]
12. Burt, M. R. (1996). Homelessness: definitions and counts. En: J. Baumohl (Ed.), Homelessness in America (pp. 15-23). E.E.U.U.: Oryx Press. [ Links ]
13. Campos, R., Raffaelli, M., Ude, W., Greco, M., Rulf, A., Rolf, J., et al. (1994). Social Networks and daily activities of street youth in Belo Horizonte, Brasil. Child development, 65, 319-330. [ Links ]
14. Castell, I., Frías, M., Corral, V. & Sotomayor, M. (2000). Apoyo familiar, castigo corporal y sus repercusiones conductuales en niños. Revista Mexicana de Psicología, 17, 1, 37-45. [ Links ]
15. Ceballo, R., Dahl, T. A., Aretakis, M. T. & Ramirez, C. (2001). Inner-city children’s exposure to community violence: how much do parents know?. Journal of Marriage and Family, 63, 4, 927-940. [ Links ]
16. Consejo Nacional contra las Adicciones (CONADIC). (1998). Encuesta Nacional de Adicciones, 1998. En CONADIC (Ed.), El consumo de drogas en México: diagnóstico, tendencias y acciones (pp. 23-39). México: Secretaria de Salud. [ Links ]
17. Corral, V. (2001). Structural Equation Modeling. En R. B. Bechtel & A. Churchman (Eds.), Handbook of Environmental Psychology (pp. 256270). EE.UU.: John Wiley de Sons, Inc. [ Links ]
18. Corral, V., Frías, M. & González, D. (2001). Análisis cuantitativos de variables latentes. México: Unison. [ Links ]
19. Emery, R. & Lauman-Billings, L. (1998). An overwiew of the nature, causes, and consequences of abusive family relationships. American Psychologist, 53, 2, 121-135. [ Links ]
20. Frías, M. (2004). Evaluación empírica de los supuestos de la ley en materia de justicia juvenil. En M. Frías & V. Corral (Eds.), Delincuencia juvenil (pp. 61-83). México: CONACYTUNISON. [ Links ]
21. Frías, M., López, A. E. & Díaz, S. G. (2003). Predictores de la conducta antisocial juvenil: Un modelo ecológico. Estudios de Psicología (Natal). Recuperado 23 de enero de 2004 de http://www.scielo.br/scielo.php2script=sci_arttext8pid=s1413-294x2003000100003&Ing=en&nrm=iso [ Links ]
22. Frías, M., Corral, V., Castell, I. & Sotomayor, M. (2001). Ambientes escolares y delincuencia juvenil: un estudio empírico. Investigaciones educativas en Sonora, 3, 125-147. [ Links ]
23. Frías, M., Corral, V., Moreno, C. y Rodríguez. I. (2000). El maltrato infantil como un factor de riesgo para la salud, la conducta prosocial y la ejecución escolar en niñas y niños. Investigaciones educativas en Sonora, 2, 32-65. [ Links ]
24. Galambos, N. L., Barker, E. T. & Almeida, D. M. (2003). Parents do matter: Trajectories of change in externalizing and internalizing problems in early adolescence. Child Development, 74, 2, 578-594. [ Links ]
25. Garnier, H. E. & Stein, J. A. (2002). An 18-year model of family and peer effects on adolescent drug use and delinquency. Journal of Youth and Adolescence, 31, 1, 45-56. [ Links ]
26. González, D. (1999). Locus de control escolar en estudiantes universitarios: un análisis confirmatorio. Revista Mexicana de Psicología, 16, 1, 47-56. [ Links ]
27. Grasmick, P., Title, A., Bursik, J. & Bruce, D. (1993). Testing the core empirical implications of Gottfredson and hirachi’s general theory of crime. Journal of Research in Crime and Delinquency, 30, 5-29. [ Links ]
28. Gutiérrez, R., Gigengack, R. & Vega, L. (1995). Reflexiones sobre el uso infantil de los inhalables. Interdependencias, 9-10, 17-19. [ Links ]
29. Gutiérrez, R., Vega, L. & Pérez, C. (1994). La definición psicosocial de los adultos acerca de los menores callejeros de la ciudad de México. Revista Interamericana de Psicología, 28, 2, 223-234. [ Links ]
30. Gutiérrez, R. & Vega, L. (1999). Informe preliminar de un programa para disminuir los daños asociados con la inhalación de tolueno en los niños de la calle. Salud Mental, 22, número especial, 75-78. [ Links ]
31. Hilyard, K. L. & Wolfe, D. A. (2002). Child neglect: developmental issues and outcomes. Child Abuse & Neglect, 26, 67, 661–678. [ Links ]
32. Hussong, A. M. & Hicks, R. E. (2003). Affect and peer context interactively impact adolescent substance use. Journal of Abnormal Child Psychology. Recuperado el 29 de junio de 2004 de http://www.findarticle.com/mi_m0902/is_4_31/ai_104634485 [ Links ]
33. Jack, G. (2000). Ecological influences on parenting and child development. British Journal of Social Work, 30, 6, 703-720. [ Links ]
34. Leventhal, T. & Brooks-Gunn, J. (2000). The neighborhoods they live in: the effects of neighborhood residence on child and adolescent outcomes. Psychological Bulletin, 126, 2, 309-337. [ Links ]
35. Matchinda, B. (1999). The impact of home background on the decision of children to run away: the case of Yaounde city street children in Cameroon. Child Abuse & Neglect, 23, 3, 245-255. [ Links ]
36. Medina-Mora, M., Gutiérrez, R., Vega L. (1997). What happened to street kids? An analysis of the Mexican experience. Substance Use & Misuse, 32, 3, 293-316. [ Links ]
37. Moura, S. (2002). The social construction of street children: configuration and implications. British Journal of Social Work, 32, 3, 353-367. [ Links ]
38. Natera, G., Mora, J. & Tiburcio, M. (1999). Barreras en la búsqueda de apoyo social para las familias con un problema de adicciones. Salud Mental, 22, número especial, 114-119. [ Links ]
39. Ortiz, A. (1999). Vidas callejeras. México: Patria. [ Links ]
40. Pinderhughes, E. E., Nix, R., Foster, E. M. & Jones, D. (2001). Parenting in context: impact of neighborhood poverty, residential stability, public services, social networks, and danger on parental behaviors. Journal of Marriage and Family, 63, 4, 941-953. [ Links ]
41. Rasmussen, A., Aber, M. S. & Bhana, A. (2004). Adolescent coping and neighborhood violence: perceptions, exposure, and urban youths’ efforts to deal with danger. American Journal of Community Psychology, 33, 1/2, 61-75. [ Links ]
42. Reich, W. & Herjanic, B. (1989). The diagnostic interview for children and adolescents. Manuscrito interno. Department of Psychiatry, Washington University, St. Louis, MO. [ Links ]
43. Rosario, M., Salzinger, S., Feldman, R. S. & Nq-Mak, D. S. (2003) Community violence exposure and delinquent behaviors among youth: the moderating role of coping. Journal of Community Psychology, 31, 5, 489-512. [ Links ]
44. Simons, R. L., Lin, K. H., Gordon, L.C., Brody. G. H. & Conger, R. D. (2002). Community differences in the association between parenting practices and child conduct problems. Journal of Marriage and Family, 64, 2, 331-345. [ Links ]
45. Straus, M. (1979). Measuring intrafamily conflict and violence: the conflict tactics scales. Journal of marriage and the family, 41, 75-88. [ Links ]
46. Straus, M., Hamby, S., Finkelhor, D., Moore, D. & Runyan, D. (1998). Identification of child maltreatment with the parent-child conflict tactics scales: development and psychometric data for a national sample of American parents. Child Abuse & Neglect, 22, 4, 249-270. [ Links ]
47. Schwartz, D., Dodge, K. A., Pettit, G. S., Bates, J. E. (2000). Friendship as a moderating fac-tor in the pathway between early harsh home environment and later victimization in the peer group. Developmental Psychology, 36, 5, 646 – 662. [ Links ]
48. Tolan, P. H., Gorman-Smith, D. & Henry, D. B. (2003). The developmental ecology of urban males’ youth violence. Developmental Psychology, 39, 2, 274-291. [ Links ]
49. Vazsonyi, A., Pickering, L., Junger, M. & Hessing, D. (2001). An empirical test of a general theory of crime: a four-nation comparative study of self-control and the prediction of deviance. Journal of Research in Crime and Delinquency, 38, 2, 91-131. [ Links ]
50. Wikström, P. & Loeber, R. (2000). Do disadvantage neighborhoods cause well-adjusted children to become adolescent delinquents? a study of male juvenile serious offending, individual risk and protective factors and neighborhood context. Criminology, 38, 4, 1109-1141. [ Links ]
51. XII Censo general de población y vivienda –Población indigente en México, Sonora y Hermosillo por grupos quinquenales de edad [Archivo de datos] Aguascalientes, Ags. México: Instituto Nacional de Estadística Geografía e Informática. [ Links ]













