Services on Demand
Journal
Article
Indicators
-
Cited by SciELO -
Access statistics
Related links
-
Cited by Google -
Similars in
SciELO -
Similars in Google
Share
AD-minister
Print version ISSN 1692-0279
AD-minister no.25 Medellín July/Dec. 2014
ARTÍCULO
Memoria organizacional en la retroalimentación de clientes
Organizational memory in customers feedback
Javier E. De la Hoz Freyle1
Elberto Carrillo Rincón2
Luis Carlos Gómez Flórez3
1 Magíster en Ingeniería de Sistemas e Informática. Universidad Industrial de Santander, Bucaramanga, Colombia. Correo electrónico: javierdlahoz@gmail.com
2 Magíster en Ciencias de la Computación, Universidad Industrial de Santander, Bucaramanga, Colombia. Correo electrónico: elcarin@uis.edu.co
3Magíster en Ingeniería de Sistemas e Informática, Universidad Industrial de Santander, Bucaramanga, Colombia. Correo electrónico: lcgomezf@uis.edu.co
Recibido: 04/10/2014 Modificado: 31/10/2014 Aceptado: 19/11/2014
Resumen
La retroalimentación de clientes en las organizaciones representa una base significativa de conocimientos que pueden ser aprovechados en beneficio de la mejora continua de procesos, a través de estrategias de gestión del conocimiento (GC). Estas estrategias pueden ser potenciadas por medio de la incorporación de memorias organizacionales como mecanismos para el almacenamiento y recuperación de recursos de conocimiento. Este planteamiento motivó una investigación guiada por la metodología de sistemas blandos que incorporó una memoria organizacional como eje de la GC en la retroalimentación de clientes, buscando brindar beneficios en la mejora de procesos y servicios. El presente artículo muestra el desarrollo de dicha investigación, así como su contribución a la mejora continua de la entidad intervenida.
Palabras clave: Gestión del conocimiento; gestión de la calidad; memoria organizacional; retroalimentación de clientes.
Clasificación JEL: D83, L15.
Abstract
Customer feedback represents a significant knowledge base in organizations that can be leveraged to take advantage of continuous improvement through knowledge management (KM) strategies. These strategies can be powered via organizational memories incorporation as knowledge storage and retrieval mechanisms. This approach encouraged a soft system methodology based research that implemented an organizational memory as KM axis in customer feedback, in order to offer benefits to process and services improvement. This paper shows such research's results, and also its contribution to the intervened entity continuous improvement.
Keywords: Knowledge management; quality management; organizational memory; customer feedback.
JEL Classification: D83, L15.
Introducción
La gestión de la calidad busca la mejora continua de los procesos y servicios, para así conseguir ventajas competitivas y beneficios financieros a las organizaciones que la acojan (Douglas & Judge, 2001; Hendricks & Singhal, 2001; Powell, 1995) . Una de sus áreas que permite la incorporación de conocimientos relevantes para la mejora continua es la retroalimentación de clientes, que se centra en capturar las observaciones, sugerencias, opiniones, quejas, reclamos y puntos de vista de los clientes sobre los productos y servicios.
Siendo la retroalimentación de clientes una base de conocimientos en constante crecimiento, se debe considerar la adopción de estrategias de GC para capturar, difundir y aplicar los conocimientos obtenidos por parte de los clientes, de manera que se puedan aprovechar para la mejora continua. En ese sentido, se deben buscar mecanismos que faciliten la inserción de estrategias de GC en la retroalimentación de clientes.
La memoria organizacional, definida por Stein (1995) como el medio por el cual el conocimiento, experiencias y eventos del pasado influencian las actividades presentes de la organización, es considerada por Marks S. Ackerman (1998), Alavi y Leidner (2001), Walsh y Ungson (1991) , entre otros, como un elemento clave en el almacenamiento y recuperación de conocimientos. De manera tal, la incorporación de una memoria organizacional en estrategias de GC orientadas hacia el apoyo de la retroalimentación de clientes en una organización, podría resultar en un soporte facilitador en las tareas encauzadas en la mejora continua.
Tal planteamiento, sumado a la situación considerada problemática respecto a la gestión de calidad que ocurría en un laboratorio de análisis de muestras perteneciente a la institución a la que hacen parte los autores del presente, impulsó una investigación para lograr adoptar la GC en los procesos referentes a la retroalimentación de clientes, así como desarrollar una memoria organizacional que sirviera de apoyo en el almacenamiento y recuperación de recursos de conocimientos relacionados a esa área de la gestión de calidad.
El desarrollo de dicha investigación fue por la denominada Soft System Methodology (SSM) o Metodología de Sistemas Blandos, propuesta principalmente por el investigador en sistemas de información Peter Checkland, metodología que se encuentra definida en su trabajo Soft Systems Methodology in Action, cuya primera edición fue en 1990(Checkland & Scholes, 1999). Esta metodología está basada en el enfoque de investigación-acción, de manera que busca un acercamiento desde el punto de vista cultural para el desarrollo de sistemas de información, lo que motivó a los autores del presente a incorporarla para la elaboración de una memoria organizacional en la gestión de la calidad, para la mejora a la situación considerada problemática.
Este artículo presenta una definición de memoria organizacional, seguida por la descripción de la metodología utilizada en el desarrollo de la investigación, exponiendo posteriormente los resultados obtenidos y culminando con las conclusiones.
Memoria organizacional
Según Walsh y Ungson (1991), el término “memoria organizacional” se refiere a la información almacenada de la historia de una organización que puede ser traída al presente para soportar la toma de decisiones, así también Stein (1995, pp. 17) afirma que “la memoria organizacional es esencial para la planificación, comunicación, toma de decisiones, y procesamiento de información en las organizaciones”. Estos planteamientos generaron el inicio de la búsqueda de artefactos que sirvieran para almacenar los recursos de conocimientos generados por la organización, así como el desarrollo de herramientas tecnológicas que facilitaran tal tarea.
Trabajos como los de Ackerman y Malone (1990); Conklin (2001); Stein (1995); Nagendra Prasad y Plaza (1997); Abecker, Bernardi, Hinkelmann, Kühn y Sintek (1997); entre otros; fueron pioneros en utilizar tecnologías de información (TI) como soporte principal de las memorias organizacionales, generando repositorios de documentos, foros, entre otras herramientas para brindar acceso a conocimientos que sirvieran para la toma de decisiones en cualquier momento.
Otros trabajos como los de Ackerman y McDonald (1997), Borghoff y Pareschi (1997), Moorman y Miner (1997), Nevo y Wand (2005), Stein (1995), entre otros, exponen que una memoria organizacional basada en TI debe contar con un directorio de personas expertas que puedan ser consultadas ante cualquier inquietud, de manera que se facilite la transferencia de conocimiento tácito entre el personal.
En el trabajo de Alavi y Leidner (2001) se define el ciclo de procesos de GC en las actividades de: almacenamiento y recuperación, transferencia, aplicación y creación de conocimientos. En las actividades relacionadas al almacenamiento y recuperación de conocimiento, estos autores destacan a la memoria organizacional como el elemento clave para llevar a cabo la captura, indexación, búsqueda y recuperación de recursos de conocimiento. Así también, Abecker et al. (1997) afirman que la memoria organizacional no solo es clave para la ejecución de tareas relacionadas al almacenamiento y recuperación de recursos de conocimiento, sino que expresan que es necesaria en todo el ciclo de procesos de GC.
Metodología
En el desarrollo de la investigación, para tratar de mejorar la situación considerada problemática en la entidad antes mencionada, se optó por seguir la denominada Metodología de Sistemas Blandos, cuyo autor es Peter Checkland (Checkland & Scholes, 1999). Esta metodología sigue el enfoque de investigación-acción y se centra en el análisis del comportamiento organizacional en torno a una situación dada, para así modelar sistemas que conduzcan a la toma de acciones hacia la mejora.
La SSM cuenta con siete (7) etapas, las cuales son: análisis de la situación problema del mundo real; análisis de la situación como una cultura; nombramiento de los sistemas relevantes de actividad con propósito (definiciones raíz); diseño de los modelos conceptuales de los sistemas en las definiciones raíz; comparaciones de los modelos con el mundo real; definición de cambios sistemáticamente deseables y culturalmente factibles; y ejecución de la acción para mejorar la situación problema. Seguidamente, se detalla cada una de las etapas de la metodología.
Análisis de la situación problema del mundo real.
En esta etapa de la metodología se espera lograr un acercamiento al problema desde el punto de vista de la literatura, para considerar las posibles soluciones, así como obstáculos a evitar.
Análisis de la situación como una cultura.
En esta etapa, los investigadores deben obtener un enfoque del problema desde el punto de vista de las personas involucradas, esto se logra por medio de reuniones, encuestas y entrevistas. Al final de la etapa, se espera realizar un informe de la situación considerada problemática desde el punto de vista cultural de la organización, a través de una serie de análisis, entre los que se encuentran: análisis de la intervención, análisis de los sistemas sociales, análisis de los sistemas políticos.
Nombramiento de los sistemas relevantes de actividad con propósito (definiciones raíz).
Una vez extraída la condición actual de la situación considerada problemática, se espera definir los sistemas relevantes que permitirán a los investigadores mejorar el área a intervenir. Estos sistemas relevantes se deben definir desde las perspectivas que se encuentran en la situación y, al final, construir una sola definición que encapsule los puntos de vista de los involucrados.
Diseño de los modelos conceptuales de los sistemas en las definiciones raíz.
Obtenida la definición raíz del sistema que pretende mejorar la situación considerada problemática en la retroalimentación de clientes, se continúa con el diseño y elaboración de los modelos conceptuales de los sistemas de actividad humana.
Comparación de los modelos de los sistemas con el mundo real.
Como lo mencionan Checkland y Scholes (1999), después de haber realizado los modelos de los sistemas, se deben contrastar estos con la realidad organizacional, de manera que se puedan lograr los cambios necesarios y pertinentes para llevar a cabo la acción para la mejora. Los autores de la SSM plantean la ejecución de debates con los actores involucrados en la investigación, para así obtener lo que ellos denominan cambios sistemáticamente deseables y culturalmente factibles. Dichos cambios son el reflejo de las acomodaciones a realizar para que el sistema a implementar produzca mejoras en la situación considerada problemática, ajustándose a la cultura organizacional.
Acomodaciones a los modelos.
Según expresan Checkland y Poulter (2006), todos los cambios que se espera se realicen en las acciones de mejora, gracias a las acomodaciones obtenidas en los debates, se encuentran dentro de tres (3) elementos: cambios a la estructura, cambios a los procesos y procedimientos, cambio de actitudes. Estos cambios o acomodaciones se realizan teniendo en cuenta lo obtenido en los debates.
Toma de acción para la mejora.
En esta última etapa es cuando se deben ejecutar las acciones necesarias para llevar los modelos conceptuales a la práctica.
A continuación, se presentan los resultados de la investigación basados en la metodología anteriormente descrita.
Resultados
Siguiendo la SSM, el proceso de la investigación se inició a través de la realización de una revisión a la literatura de los ejes temáticos influyentes en la situación considerada problemática, los cuales fueron: gestión de la calidad, GC y memorias organizacionales; dando como resultado una serie de publicaciones acerca de la influencia que podría tener la GC aplicada en la gestión de la calidad, las cuales se encuentran en los trabajos de De la Hoz, Carrillo y Gómez (2012); De la Hoz y Gómez (2012); De la Hoz, Gómez, Ramírez y Carrillo (2012); De la Hoz, Ramírez y Gómez (2012); De la Hoz, Carrillo y Gómez (2013); y De la Hoz, Carrillo y Gómez (2014).
Una vez ejecutada la revisión de la literatura, los autores del presente trabajo realizaron un acercamiento a la entidad por medio de una serie de reuniones, encuestas y entrevistas con el personal, para así obtener una apreciación de la situación considerada problemática en cuanto a la gestión de la calidad y, más específicamente, en la retroalimentación de clientes. Como resultado de ese acercamiento se logró extraer que aunque el laboratorio después de larealización de cada servicio suele pedir a los clientes el diligenciamiento de una encuesta calificándolos, estos en la mayoría de los casos decidían no tener en cuenta la solicitud, por lo que se perdía información y conocimientos valiosos para la mejora continua propuesta en el sistema de gestión de calidad. Asimismo, los pocos comentarios, observaciones y recomendaciones de los clientes no se almacenaban debidamente, y en ocasiones estos no eran tenidos en cuenta para la toma de decisiones administrativas, lo que conllevaba a un detrimento de la mejora continua.
Así también, basándose en los roles de los involucrados en la situación considerada problemática, el autor de la SSM insta a la elaboración de lo que él denomina el nemotécnico CATWOE en donde se reflejan las interacciones que existen entre los roles, así como con la transformación asociada a la mejora de la situación considerada problemática. La Tabla 1 muestra el significado de cada letra del CATWOE.

Por lo tanto, el CATWOE obtenido, según lo observado por los investigadores, tiene la forma ilustrada en la Tabla 2.

Según Checkland y Scholes (1999), la construcción de las definiciones raíz de los sistemas relevantes hace posible el modelado de los mismos, teniendo en cuenta el CATWOE. De acuerdo a lo anterior, la definición raíz del sistema relevante principal para esta investigación según la visión del mundo de los investigadores fue:
Un sistema de información que permita aumentar la participación de los clientes en la retroalimentación de clientes del laboratorio, y almacene, recupere y transfiera los conocimientos de los clientes por medio de estrategias de GC, para así mejorar los procesos de gestión de la calidad y facilitar la mejora continua de los procesos y servicios.
Una vez construida la definición raíz del sistema a desarrollar, se inició la etapa de modelamiento del mismo, para lo cual se decidió utilizar el lenguaje de modelado BPMN (Business Process Management Notation) para brindar facilidad en el entendimiento del sistema y subsistemas al personal del laboratorio en la realización de los debates.
El modelo del sistema general parte de la premisa que tanto los clientes como el personal del laboratorio estarán generando recursos de conocimiento cada vez que se presta un servicio. Por lo tanto, esos recursos de conocimientos deben ser almacenados en una memoria organizacional que permita la posterior recuperación de ellos, para así transferirlos a un sistema de GC que se encargue de aprovecharlos para la mejora continua de los procesos de la entidad. La Figura 1 ilustra el modelo del sistema general.

La inserción de la memoria organizacional como artefacto para el soporte del almacenamiento y recuperación de los recursos de conocimiento de los laboratorios científicos implica el diseño y desarrollo de mecanismos tecnológicos y administrativos que faciliten la extracción, almacenamiento, búsqueda y recuperación de conocimientos en recursos digitales (Ackerman & Malone, 1990; Conklin, 2001; Gandon, 2004), así como en procesos, rutinas, estructuras organizacionales e individuos, siendo estos los contenedores de conocimiento descritos en los trabajos de Ackerman (1998), y Walsh y Ungson (1991).
Para el ámbito tecnológico, se optó por el uso de tecnologías cloud storage,definidas por Bowers, Juels y Oprea (2009, pp. 1) como “una familia de servicios de archivo, respaldo y almacenamiento de documentos, incluso primario […] que ofrecen al usuario limpias y simples interfaces de sistema de archivos, abstrayendo las complejidades de la gestión directa del hardware”, entre los que se encuentran Google Docs, Dropbox, Microsoft One Drive, entre otros. El uso de cloud storage se aplica para obtener elasticidad en el consumo de recursos, así como la posibilidad de que los recursos de conocimientos fueran accedidos desde cualquier lugar y momento, y desde cualquier dispositivo con conexión a internet, a la vez que se facilitara el trabajo al futuro desarrollador de software, en cuanto a la realización de modificaciones y actualizaciones (Ahmad-Bhat, Mohd-Shah, Ahmad, & Rasool-Bhat, 2010; Armbrust et al., 2010; Marks & Lozano, 2010; Nagaprasad, VinayaBabu, Madhukar, Mallaiah & Sreelatha, 2010; NIST, 2011) .
Como se expresa anteriormente, la labor principal de una memoria organizacional es el almacenamiento y recuperación de recursos de conocimiento (Abecker et al., 1997; Alavi & Leidner, 2001; Conklin, 2001) . Teniendo presente lo anterior, para el diseño del modelo del subsistema de la memoria organizacional, se plantearon dos (2) subsistemas: uno de almacenamiento y otro de recuperación de recursos de conocimiento.
Para este caso, el subsistema de almacenamiento de recursos de conocimiento es el encargado de capturar y guardar todos los recursos de conocimientos, provenientes tanto de las experiencias del personal en la prestación de los servicios de ensayo, como de los clientes por medio del diligenciamiento de los documentos de retroalimentación de clientes dispuestos por el laboratorio.
Para brindar herramientas que faciliten la indexación, y posterior búsqueda y recuperación de recursos de conocimiento, Almeida y Barbosa (2009); Fensel, Van Harmelen, Klein y Akkermans (2000); Gandon (2004); Guarino (1998); Vasconcelos, Gouveia y Kimble (2002) ; entre otros, sugieren la incorporación de una ontología en los procesos de almacenamiento y recuperación de la memoria organizacional. Basándose en los planteamientos de los autores previamente mencionados, se decidió diseñar una ontología e incorporarla en la inserción de metadatos e indexación de recursos de conocimiento para facilitar la recuperación de los mismos por parte del personal del laboratorio.
De igual forma, se modeló el subsistema de recuperación de recursos de conocimiento de la memoria organizacional, cuya principal funcionalidad es poder recuperar los recursos de conocimiento para que puedan ser utilizados en la transferencia, aplicación y generación de conocimientos.
Una vez modelado el sistema y subsistemas de la memoria organizacional a utilizar, se procedió con el modelado del sistema a encargarse de la GC en la retroalimentación de clientes. Para esto, se tuvo en cuenta el ciclo de procesos de Alavi y Leidner (2001) de la GC. De esa manera, se plantearon tres (3) subsistemas: realimentación de conocimientos de clientes, el cual es el encargado del almacenamiento y recuperación de conocimientos; transferencia de conocimientos al personal directivo, el cual es el apoderado del proceso de transferencia de conocimientos; y aplicación de conocimientos en los procesos de gestión de la calidad, buscando cubrir el proceso de aplicación de conocimientos. El modelo de este sistema se puede observar en la Figura 2.

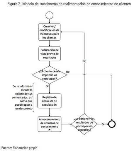
Para el subsistema de realimentación de conocimientos de clientes, se tuvo en cuenta lo planteado por Di Ganghi y Wasko (2009), y Wasko y Faraj (2000) , quienes afirman que una forma de aumentar la participación en la transferencia de conocimiento en las personas es a través de incentivos. Dichos incentivos pueden ser económicos, de reputación o por medio de una serie de beneficios (Bloodgood, 2009; Di Ganghi & Wasko, 2009; Schaffert, 2006) . Por lo tanto, para aumentar la participación de los clientes en la realimentación de los servicios ofrecidos por los laboratorios, se tuvo en cuenta el ofrecimiento de incentivos, principalmente de tipo económico, en forma de descuentos en la facturación.
Asimismo, se planteó que la entidad enviara una vista previa del informe de resultados a los clientes, la cual no puede ser impresa hasta que el cliente diligencie la encuesta de satisfacción. De esta manera, no solo se tiene el incentivo en la reducción del costo de la factura, sino también la oportunidad de tener el informe de resultados impreso, lo que aumenta la participación de los clientes en el diligenciamiento de la encuesta de satisfacción y, por consiguiente, los conocimientos que se adquieren por parte de ellos. La Figura 3 ilustra el modelo del subsistema de realimentación de conocimientos de clientes.

Por otra parte, el subsistema de transferencia de conocimientos al personal directivo induce a la realización de reuniones en las que se discuten los resultados de las encuestas de satisfacción obtenidas durante un período establecido. Dichas reuniones son necesarias para analizar los comentarios, sugerencias y observaciones de las encuestas de satisfacción. Basándose en los conocimientos almacenados por los clientes, el grupo directivo decide cuáles de las encuestas desarrolladas poseen conocimiento relevante para la mejora de los sistemas de gestión de la calidad.
Las encuestas seleccionadas con conocimiento relevante para la institución permiten la identificación de clientes con participación activa en la mejora continua de los procesos y servicios, de tal manera que se les otorga un descuento en la facturación en sus próximos servicios a consumir. Esos conocimientos recolectados de los clientes proveen indicios de los aspectos a mejorar en el laboratorio. Una vez identificados dichos aspectos, el director de calidad procede a asignar tareas que permitan mejorar la gestión de la calidad según lo recolectado. Posteriormente, el director de calidad planea y ejecuta un seguimiento de las tareas de mejora. En la Figura 4 se ilustra el modelo del subsistema de transferencia de conocimientos al personal directivo.

El subsistema de aplicación de conocimientos de realimentación de clientes busca la creación o modificación de directrices, que a su vez conduzcan a la generación o modificación de rutinas organizacionales en miras de la mejora continua (Bloodgood, 2009; Di Ganghi & Wasko, 2009).
Asimismo, los conocimientos generados por la creación o modificación de directrices y rutinas son almacenados en la memoria organizacional para su posterior recuperación y transferencia. En la Figura 5 se ilustra el modelo del subsistema en cuestión.
Una vez modelados los subsistemas que hacen parte del sistema de GC en la retroalimentación de clientes, se procedió a la comparación de los modelos de los sistemas con el mundo real, tal como lo dictamina la SSM por medio de debates con los involucrados. Gracias a estos, se logró encontrar la manera en la cual la situación considerada problemática fuera mejorada con los sistemas, permitiendo a las diferentes personas involucradas acomodarse y convivir con ellos, tal y como lo plantean Checkland y Poulter (2006).
En los debates se encontró que las acciones de mejora se encerraban en el cambio de procesos y procedimientos. De acuerdo con lo hallado, algunos de los procesos planteados dentro de los modelos existían previamente al interior de la institución, sin embargo, estos debían ser modificados para lograr el objetivo de mejorar la situación considerada problemática. Asimismo, se encontró la oportunidad para la creación de procesos en la entidad, de manera que se pudiese mejorar la situación mencionada. Las acomodaciones realizadas gracias a los cambios surgidos de los debates se pueden observar en los modelos previamente expuestos, puesto que estos representan la versión final de los mismos.
Por último, y siguiendo los pasos de la SSM, se prosiguió con la toma de acción para la mejora a la situación considerada problemática. Esta acción consistió en el desarrollo de una herramienta software4 que permitiera soportar los procesos de la memoria organizacional basándose en tecnologías cloud storage.
La herramienta software permite la creación de categorías, subcategorías y documentos de interés de acuerdo a la utilización de ontologías, por tanto, para el caso de la retroalimentación de clientes, se definió una ontología propicia y se prosiguió a incorporarla en la herramienta software. Gracias a esto, cada vez que se obtiene una sugerencia, comentario u observación de los clientes considerada de impacto para el funcionamiento de la entidad, esta se almacena en forma de documento en su respectiva categoría, de manera que las directivas puedan recuperar dicho documento y evaluar la situación actual de los procesos en busca de decisiones que favorezcan la mejora continua, de acuerdo a los modelos establecidos. En la Figura 6 se ilustra la pantalla principal de la herramienta software para el soporte de la memoria organizacional para el caso presentado.

Si bien desde el momento en el que se desarrolló y se implantó la herramienta software para el soporte de la memoria organizacional aquí expuesta hasta la elaboración del presente ha transcurrido menos de un semestre, se han obtenido ciertos resultados que demuestran que la incorporación de estrategias de GC soportadas por memorias organizacionales en la retroalimentación de clientes procura la mejora continua.
Por medio de la inserción de las estrategias de GC soportadas en la memoria organizacional se lograron obtener comentarios, observaciones y sugerencias aportados por los clientes que propiciaron la modificación de algunos procesos que llevaron a la mejora de los servicios ofrecidos por la entidad. Estas contribuciones obtenidas por parte de los clientes fueron clave para la reestructuración de ciertos procesos, dado que sin ellas los directivos encargados de la gestión de la calidad no se hubieran percatado de las falencias y oportunidades de mejora en sus procesos y servicios.
Asimismo, los comentarios, observaciones y sugerencias de los clientes llevaron a las directivas a iniciar un proyecto para la construcción de una TI, más específicamente una herramienta software, que les ayudara al mejoramiento del control de procesos de análisis de aguas residuales, incluyendo en el diseño de ella el nuevo flujo de datos de los procesos reestructurados.
De igual manera, la posibilidad de acceder y recuperar los conocimientos aportados por los clientes mejoró el almacenamiento/recuperación, transferencia y aplicación de conocimientos desde los clientes a la entidad, puesto que, como lo expresan los involucrados, “se pueden consultar fácilmente las mejoras propuestas por los clientes, lo que facilita nuestras labores diarias, y así estamos consientes de cómo debemos satisfacerlos”.
Además, por medio del ofrecimiento de incentivos a los clientes que participan en la transferencia de conocimientos a través de las encuestas de satisfacción, se logró incrementar en un 23,8% la participación en el diligenciamiento de este instrumento de la gestión de la calidad para la mejora continua. Igualmente, se espera que con la aplicación de dichos incentivos en los próximos años el porcentaje de participación en el diligenciamiento de encuestas de satisfacción se incremente y se puedan obtener más conocimientos de los clientes que infieran positivamente en la mejora continua de la entidad.
Conclusiones
Según los trabajos de Brislan (2008), Schaffer y Thomson (1992), y Young (1992) , existen dificultades en la gestión de la calidad que impiden el éxito de las organizaciones al intentar implementarla. La investigación realizada permite demostrar que algunas de esas dificultades pueden ser superadas haciendo uso de la GC, en este caso en el área de la retroalimentación de clientes.
Los comentarios, observaciones y sugerencias de los clientes de la entidad intervenida, al ser tomados en cuenta de manera activa por medio de la incorporación de la memoria organizacional, permitieron la reestructuración de procesos que condujeron al mejor ofrecimiento de sus servicios. Por lo tanto, se considera que los conocimientos tácitos de los clientes en referencia a los productos y servicios que una organización ofrece son tan valiosos o más que los de la propia organización, y sirven para el propósito de mejora continua de la gestión de la calidad.
Como se demuestra en el presente artículo, una organización interesada en mejorar sus procesos y servicios puede optar por el uso de una memoria organizacional que permita el almacenamiento y recuperación de recursos de conocimientos por parte de los clientes, para así transferirlos al personal administrativo en miras de la reestructuración de sus procesos y creación de nuevos, con tal de ofrecer mejores servicios que los impulsen a obtener beneficios económicos.
Por último, se encuentra que la participación de los clientes como parte activa de la mejora continua de las entidades puede resultar en un beneficio para las entidades, siempre y cuando estas estén dispuestas a ofrecer incentivos que los motiven, como fue el caso presentado en este artículo. Si la respuesta es otra, el proceso del diligenciamiento de encuestas de satisfacción no tendrá la suficiente participación y los conocimientos potenciales que pueden aportar los clientes no llegarán a la entidad, privándola de mejorar sus procesos y servicios.
Agradecimientos
Se agradece a la Vicerrectoría de Investigación y Extensión de la Universidad Industrial de Santander a la cual pertenecen los autores por brindar la colaboración pertinente tanto en especie como económicamente para la realización de la investigación aquí mencionada.
Notas al pie
4 Se refiere a la materialización de elementos del modelo conceptual en forma de TI, para el caso, un sitio web.
Referencias
Abecker, A., Bernardi, A., Hinkelmann, K., Kühn, O., & Sintek, M. (1997). Towards a Well-Founded Technology For Organizational Memories (pp. 1-7). Kaiserslautern, German: AAAI. [ Links ]
Ackerman, M. S. (1998). Augmenting Organizational Memory: A Field Study of Answer Garden. ACM Transactions on Information Systems, 16(3), 203-224. [ Links ] [ Links ]
Ackerman, M., & McDonald, D. (1997). Answer Garden 2: Merging Organizational Memory with Collaborative Help. Computer Supported Cooperative Work. [ Links ]
Ahmad-Bhat, M., Mohd-Shah, R., Ahmad, B., & Rasool-Bhat, I. (2010). Cloud Computing: A Solution to Information Support Systems (ISS). International Journal of Computer Applications, 11(5), 5-9. [ Links ]
Alavi, M., & Leidner, D. (2001). Review: Knowledge Management and Knowledge Management Systems: Conceptual Foundations and Research Issues. MIS Quarterly, 25(1), 107-136. [ Links ]
Almeida, M. B., & Barbosa, R. R. (2009). Ontologies in knowledge management support: A case study. Journal of the American Society for Information Science and Technology, 60(10), 2032-2047. [ Links ]
Armbrust, M., Fox, A., Griffith, R., Joseph, A., Katz, R., Konwinski, A., & Zaharia, M. (2010). A View of Cloud Computing. Communications of the ACM, 53(4), 50-58. [ Links ]
Bloodgood, J. M. (2009). Organizational Routines as Mechanisms for Knowledge. En W. R. King (ed.), Annals of Information Systems (pp.)(Vol. 4) 41-58. New York, NY: Springer. [ Links ]
Borghoff, U., & Pareschi, R. (1997). Information Technology for Knowledge Management. Journal of Universal Computer Science, 3(8), 1-8. [ Links ]
Bowers, K. D., Juels, A., & Oprea, A. (2009). "HAIL: a high-availability and integrity layer for cloud storage", Actas de la 16th ACM conference on Computer and communications security, ACM, New York, NY, pp. 1-12. [ Links ]
Brislan, T. (2008). "Difficulties with the ISO quality certification". En Article Directory, Article Directory. [ Links ]
Conklin, J. (2001). Designing Organizational Memory: Preserving Intellectual Assets in a Knowledge Economy. En C. Institute (ed.), Designing Organizational Memory (pp. 2-41). : CogNexus Institute. Los Angeles, CA. [ Links ]
Checkland, P., & Poulter, J. (2006). Learning for Action: A Short Definitive Account of Soft Systems Methodology, and Its Use Practitioners, Teachers and Students (Vol. 1). Lancaster, UK: John Wiley & Sons. [ Links ]
Checkland, P., & Scholes, J. (1999). Soft Systems Methodology in Action. Lancaster, UK: John Wiley & Sons. [ Links ]
De la Hoz, J., Carrillo, E., & Gómez, L. C. (2012). Gestión de la calidad y del conocimiento: dos enfoques complementarios. Administer, 21, 71-85. [ Links ]
De la Hoz, J., Carrillo, E., & Gómez, L. C. (2013). "Investigación-acción aplicada a la gestión del conocimiento a través de la metodología de sistemas blandos", CISTI 2013, IEEE, Lisboa, Portugal. [ Links ]
De la Hoz, J., Carrillo, E., & Gómez, L. C. (2014). Memorias organizacionales en la era del almacenamiento en la nube. Tecnura, 40(18), 115-126. [ Links ]
De la Hoz, J., & Gómez, L. C. (2012). "Gestión del conocimiento en la era del Cloud Computing", 8a Conferencia sobre Tecnología, Conocimiento y Sociedad, Commond Ground Publishing, Los Angeles, CA. [ Links ]
De la Hoz, J., Gómez, L. C., Ramírez, H., & Carrillo, E. (2012). "Quality Management Supported by Knowledge Management". En T. C. Inst (Ed.), Las Vegas International Business & Economics Conference (pp.), The Clute Inst: Las Vegas, NV. [ Links ]
De la Hoz, J., Ramírez, H., & Gómez, L. C. (2012). Cloud storage aplicado en la gestión de la calidad y manejo de documentos en laboratorios científicos. Revista Escuela Colombiana de Ingeniería, 88, 35-44. [ Links ]
Di Ganghi, P. M., & Wasko, M. (2009). Open Innovation Through Online Communities. En W. King (ed.), Knowledge Management and Organizational Learning (Vol. 4), 199-213. New York, NY: Springer. [ Links ]
Douglas, T. J., & Judge, W. Q. (2001). Total Quality Management Implementation and Competitive Advantage: The Role of Structural Control and Exploration. Academy of Management J, 44(1), 158-169. [ Links ]
Fensel, D., Van Harmelen, F., Klein, M., & Akkermans, H. (2000). On-To-Knowledge: Ontology-based Tools for Knowledge Management. Trabajo presentado en el eBusiness and eWork 2000 (EMMSEC 2000) Conference, Cheshire Henbury. [ Links ]
Gandon, F. (2004). Engineering an Ontology for a Multi-Agents Corporate Memory System. Sophia Antipolis, France: INRIA. [ Links ]Guarino, N. (1998). Formal Ontology and Information Systems. Trabajo presentado en el FOIS '98, Trento, Italia. [ Links ]
Hendricks, K. B., & Singhal, V. R. (2001). Firm characteristics, total quality management, and financial performance. J. of Operation Management, 19, 269-285. [ Links ]
Marks, E., & Lozano, B. (2010). Executives Guide to Cloud Computing. New York, USA: Jhon Wisley& Sons, Inc. [ Links ]
Moorman, C., & Miner, A. (1997). The Impact of Organizational Memory on New Product Performance and Creativity. Journal of Marketing Research, 34(1), 91-106. [ Links ]
Nagaprasad, S., VinayaBabu, A., Madhukar, K. D. V., Mallaiah, V., & Sreelatha, A. (2010). Reviewing Some Platforms in Cloud Computing. International Journal of Engineering and Technology, 2(5), 348-353. [ Links ]
Nagendra Prasad, M. V., & Plaza, E. (1997). Corporate Memories as Distributed Case Libraries. Catalonia, Spain: IIIA - Articial Intelligence Research Institute. [ Links ]
Nevo, D., & Wand, Y. (2005). Organizational Memory Information Systems: A Transactive Memory Approach. Decision Support Systems, 39(1), 549-562. [ Links ]
NIST (2011). The Nist Definition of Cloud Computing. Recommendations of the National Institute of Standards and Technology. En NIST (ed.). Gaithersburg, MD: National Institute of Standards and Technology. [ Links ]
Powell, T. (1995). Total Quality Management as Competitive Advantage: A Review and Empirical Study. Strategic Management J, 16(1), 15-37. [ Links ]
Schaffer, R. H., & Thomson, H. A. (enero-febrero de 1992). Successful Change Programs Begin with Resuits. Harvard Business Rev., 80-89. [ Links ]
Schaffert, S. (2006). IkeWiki: A Semantic Wiki for Collaborative Knowledge Management. Trabajo presentado en el Infrastructure for Collaborative Enterprises. WETICE '06. 15th IEEE International Workshops on, Salzburg. [ Links ]
Stein, E. W. (1995). Organizational Memory: Review of Concepts and Recommendations for Management. International Journal of Information Management, 15(1), 17-32. [ Links ]
Vasconcelos, J. B., Gouveia, F. R., & Kimble, C. (2002). An Organisational Memory Information System using Ontologies. Trabajo presentado en la 3rd Conference of the Associação Portuguesa de Sistemas de Informação, Coimbra. [ Links ]
Walsh, J. P., & Ungson, G. R. (1991). Organizational Memory. The Academy of Management Review, 16(1), 57-91. [ Links ]
Wasko, M. M., & Faraj, S. (2000). It is what one does: why people participate and help others in electronic communities of practice. Journal of Strategic Information Systems, 9, 155-173. [ Links ]
Young, M. (1992). A framework for the successful adoption of Japanese manufacturing techniques in the United States. Academy of Management Review, 17(4), 677-700. [ Links ]












