Services on Demand
Journal
Article
Indicators
-
Cited by SciELO -
Access statistics
Related links
-
Cited by Google -
Similars in
SciELO -
Similars in Google
Share
Avances en Psicología Latinoamericana
Print version ISSN 1794-4724
Av. Psicol. Latinoam. vol.34 no.2 Bogotá May 2016
https://doi.org/10.12804/apl34.2.2016.05
doi: http://dx.doi.org/10.12804/apl34.2.2016.05
Reviewing a Consumer Decision Making Model in Online Purchasing: An ex-post fact Study with a Colombian Sample
Proceso de toma de decisiones en línea en consumidores colombianos: un estudio ex-post facto
Processo de tomada de decisões online em consumidores colombianos: um estudo ex-post facto
Javier Andrés Gómez-Díaz*
* Universidad EAN, Bogotá, Colombia.
Correspondence concerning this article should be addressed to Javier Andrés Gómez-Díaz, Universidad EAN, Colombia. E-mail: jgomez4.d@correo.ean.edu.co
How to cite this article: Gómez-Díaz, J. A. (2016). Reviewing a Consumer Decision Making Model in Online Purchasing: An ex-post-fact Study with a Colombian Sample. Avances en Psicología Latinoamericana, 34(2), 273-292. doi: http://dx.doi.org/10.12804/apl34.2.2016.05
Received: May 22, 2014 Accepted: March 20, 2015
Abstract
A review of making purchase decisions through internet was retrospectively reviewed (ex-post-fact) with a sample of 340 people who had (n=187) and who had not purchased online (n=153). The questionnaire that was used includes statement for each of the stages involved in the choice (problem identification, information search, alternatives evaluation, and purchase behavior). Some scales were designed while some others were adapted from the available research literature. Results shows that, through internet, it is more common to perform unplanned purchase, and the information available on the network usually has a significant value in online decision-making. Online purchasers and not purchasers differ on risk perception. Some recommendations to design web pages for commercial use are suggested, and discussion about the evolution of online shopping in Colombia is presented.
Keywords: consumer behavior; online decision making; por internet en Colombia. cognitive model.
Resumen
La toma de decisiones de compra en línea (internet) fue revisada retrospectivamente (ex-post facto) con una muestra de 340 personas que habían (n = 187) y no habían comprado por este medio (n = 153). El cuestionario usado incluyó afirmaciones para cada una de las etapas involucradas en la elección (identificación del problema, búsqueda de información, evaluación de alternativas y conducta de compra). Algunas escalas se diseñaron y otras se adaptaron de las que se encuentran disponibles en la literatura científica. Los resultados sugieren que, por internet, es más común la compra no planeada y que la información disponible en la red suele tener un valor importante en la toma de decisiones. Se presentan diferencias en la percepción del riesgo de compradores y no compradores. Se sugieren algunas recomendaciones para el diseño de páginas web de uso comercial y se discute sobre la evolución de las compras por internet en Colombia.Palabras clave: comportamiento del consumidor; toma de decisiones en línea; modelo cognitivo.
Resumo
A tomada de decisões de compra online (internet) foi revisada retrospectivamente (expost-facto) com uma amostra de 340 pessoas que tinham (n=187) e não tinham comprado por este meio (n=153). O questionário usado incluiu afirmações para cada uma das etapas envolvidas na eleição (identificação do problema, busca de informação, avaliação de alternativas e conduta de compra). Algumas escalas foram criadas e outras adaptadas das que se encontram disponíveis na literatura científica. Os resultados sugerem que, por internet, é mais comum a compra não planejada e que a informação disponível na rede costuma ter um valor importante na tomada de decisões. Se apresentam diferenças na percepção do risco de compradores e não compradores. Sugerem-se algumas recomendações para o desenho de páginas web de uso comercial e discute-se sobre a evolução das compras por internet na Colômbia
Palavras-chave: comportamento do consumidor; tomada de decisões online; modelo cognitivo.
According to Fosk (2013) Colombians consumes on average 17.2 hours internet per month, although it is below than Latin-American average (24.6 hours). Most of these (42.9%) tend to be young (among 15 to 24 years old), and according with this report, they are the most involved online (48.4 minutes per hour) primarily in social media and entertainment, although Colombian online users decreased their social network interaction (about 0.4 hours) among January to June 2013. This report stands that, besides those involved categories, other online visits were about services, search and navigation, multimedia and life style; nevertheless online audience growth 5%, primarily on banking and on airlines categories.
Categories with main grow were (Fosk, 2013): family and youth education (437%), politics (114%), tickets (87), and news technology (86%). Nevertheless, the second category growth is explainable be-cause congress campaigns started in this year.
According with Colombian Government (Min-TIC, 2014), a growth increase on broadband internet have been sustained during 2013, above 15% each quarterly, primarily in the low scales population in both rural and urban zones. Another government report (Cárdenas, 2012), an economic grow equivalent to 5.9% was experienced, and the minimum salary income increased 5.8%, 2.1% greater than inflation, which represent a better purchasing power, supported by a policy to protect consumers (i.e.: consumers bylaw). According to World Bank (2013), as a result of making things easier to consumers is that banking increased 4.4% in 2012.
Due to an increment on internet demand and on the development of several options available through internet in Colombia, e-commerce increased 300%, among 2010 and 2012; it means that 16% of internet users made online purchases (Ipsos Napoleón Franco & MinTIC, 2012). This data is an evidence that Colombian consumer are using more and more frequently internet options to solve consumption problems or, at least, using it to found help in online options.
This research is focus on the traditional decision making model from a cognitive perspective of consumer behavior (Engel, Kollat & Blackwell, 1968) that, nonetheless all the updates (Engel, Kollat, Blackwell, & Miniard, 1986; Engel, Blackwell, & Miniard, 1995), modifications (O'Brien, 1987), and developments (Rice, 1993), the EKB or EBM model1 recently have been used to examines purchase patterns (Foxall, 2005), consumer satisfaction (Yoon & Uysal, 2005), perception of marketing strategy (Lin, Li, & You, 2012), pre-decisional influences (Paul, 2013), purchase intention prediction (Martinez & Kim, 2012), social influence and satisfaction (Hsu, Chen, and Weng, 2009), and many other topics involved in decision making and marketing strategies.
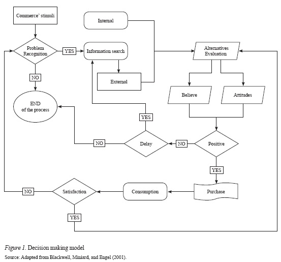
The model involves five stages: (1) Problem-recognition, (2) search for information, (3) alternatives evaluation, (4) choice, and (5) outcomes. The two lasts ones can be read as purchase and consumption/satisfaction, in this case. Figure 1 describes the underlying algorithm.
In Colombia, there are few scientific publications about decision making. For instance, Tavera, Sanchez & Ballesteros (2011) include variables like trust, perceived secureness, among others, intention to use, that are related to perceived risk, one of the a main variables related to purchase. After validate their instrument, these authors conclude that perceived secureness fairly predicts trust, although the last one predicts moderately intention to use internet in order to perform purchases.
Other examples, not related to online decision making are: Botero, Abello, Chamorro & Torres (2005) tested (non)compensatory models to choose culinary products, and found that organoleptic variables primarily influence the choice. Gómez (2001) discovered that quality, price, delivery time, and other service variables (including support) results to be important in decision making process. According with López, Sandoval y Cortes (2010) Target Rating Points (typically TRPs) are related to brand recall, preference and last or purchase intention. These authors claim that all that relations got statistical significance even with low, medium, or high TPRs. Finally, a useful review about qualitative research methods about consumers (Velandia & López, 2008) shows possibilities to goes deeper in decision making process.
The only study related to online decision making developed in Colombia examined psychological resistance to purchase though internet (Gómez, León, Orozco, & Illera, 2012). These researchers suggest that perceived insecurity, logistic troubles, language, and lack of internet advertising, among other variables, influenced the so called psychological resistance.
Research background on online decision making
Ahead will be detailed all of the stages that involves decision making and some of the main recently findings about this process applied to online purchase and consumption.
Problem recognition
Although decision making process supposed a problem solution, not all of the products2 seem to be a solution for certain consumers. For instance, when the toothpaste runs out is a typically situation that promotes a buying behavior, nevertheless, this use to be a problem for cultures that uses this kind of toilet cleaning products that, but for some others, this is not a consumption problem situation. Understanding the differences between real and ideal situations make sense about the very first stage on consumer decision making (Bruner & Pomazal, 1988) and consumption problem situations that could be solved through online options.
A psychological perspective about consumer problem recognition is based on needs: biological or psychogenic; the earlier refers to those needs related to keep human being alive, like thirsty, hungry, or sleep; and the former involves those kind of consumption problems that are not necessarily related to staying alive, but are perceived to be helpful, valuable, beneficial, advantageous, practical, functional, effective or informative (Solomon, 2012).
Bruner (1985) approach to problem recognition have been useful to study attributes evaluations (Ganesan, Venkatesakumar, Sampth, & Sathish, 2011), search patterns (Bruner, 1987a; Bruner, 1987b; Punj & Srinivasan, 1992), segmentation (Jayanti, 1997), risk perception (Cunningham, Gerlach, Harper, & Young, 2005), and further more. In online options, is has been related to product personalization (Zhang, Agarwal, & Lucas, 2011), e-store design (Liang & Lai, 2002), competitive sustainability for internet firms (Javalgi, Radulovich, Pendleton, & Scherer, 2005), which highlights the importance of this stage to any success company in the online environment.
Even when a consumer seems to have no need or problem, internet navigation brings plenty of information which broad up consumption opportunities. According to Castro (2012), Latin America was the region that most online users increased, and consumes an average of 26.1 hours of internet per month (2.7 hours more than world average), visiting online department stores, luxury commodities, or home furnishing. Colombians people, who shops online, spend among US$100 and US$250 quarterly, using credit cards (Castro, 2012).
Information search
Nowadays information volume represents another problem to online consumers.3 Nonetheless, consumers deliberately search for both memorized and external information (Solomon, 2012) to resolve theirs consumptions problems, although some online information is not valuated as well as internal information, especially if consumers are highly motivated (Rose & Samouel, 2009).
In addition, internet is supported, among other sources, by online ads that fill most of the web-pages available, bringing product information, even when they are not looked for. That phenomenon creates accidental searches, instead of deliberate ones, that prone both knowledge and purchase intentions. Peters & Ketter (2013) observed that choices use to has behavioral biases that influence decisions and provokes measurement errors (noise parameter) that must be controlled to predict consumers preferences, because internet users makes accidentally unintended choices based on information disposed (i.e. online advertising) that are not been consciously looked for.
Even when the information is presented as logical and objective, previous experiences in on/ offline purchases and consumptions, predispose biases mechanisms that inclines decision making to what is valuable for consumers. Preferences use to be reported as an internal bias, and produce certain kind of (un)preferred or (un)desirable consequence (Houmanfar, Rodrigues, & Ward, 2010). Another internal bias is the overconfidence when consumer gives much more attention to strength evidence oriented to specific uncertain outcomes, overestimating their knowledge and judgment about the indeed best product, as Tan, Tan, & Teo (2012) underline.
External biases, like advertisement, innuendos, or subliminal messages, are considered by consumer when they are trying to de-bias or undo mental contamination (Wilson, Centerbar, & Brekke, 2002), so consciously external biases are identified or at least inferred by consumers.
One special kind of bias use to be risk perception, or the possibility of unexpected/undesirable consequences, although attitude to online pur safety malfunction), retailers (i.e. vendor ID, purchase 'broken promises', misuses of personal information), consumers themselves (i.e. social beliefs/pressures), and products (i.e. poor standards, malfunctioning, unfitness...). Anyway, all the perceived risks (Lim, 2003) applies both on and offline purchases: social (i.e. social alienation, or punishment), financial or economic loss, performance (i.e. improperly product work or limited duration), physical (applies for elderly people and for those who has any medical condition that must be aware of), psychological (i.e. regrets, or stress experienced by shopping), time-loss, personal (i.e. stolen credit card, or saving account funds), privacy (i.e. consumers' shopping habits), and source (i.e. untrustworthy business, especially the very first shop).
Perceived risk use to be related with the next stage (alternatives evaluation) because previous experiences, bad and good ones, (de)increases risk perception, and that conclusion is used to valuate either problem or information quality for consumers when online purchasing. Anyway, purchase intention could be fostered when risk perception barrier is broken, even if the risk prevails (Bianchi & Andrews, 2012).
Alternatives evaluation
After gather enough information available (internal or memorized, and external, i.e. advertising, others advises), online shoppers evaluate them apparently to take the best decision. But, when market available information exceeds humans processing capacity, other criteria must to be used to take easily and quicker decisions. Online consumers use many criteria or heuristics, to evaluate both brands and attributes before making a choice and are considered as "a strategy that ignores part of the information, with the goal of making decisions more quickly, frugally, and/or accurately than more complex methods" (Gigerenzer & Gaissmaier, 2011, p. 454).
Kardes, Posavac, & Cronley (2004) found that the main heuristics are: (1) representativeness; (2) availability; (3) simulation; (4) anchoring and adjustment, and (4) affect, but another heuristics (i.e. Zero-sum heuristic, when gains and losses are correlated and decision could be postpone or rejected, see Chernev, 2007; Meegan, 2010) have been considered as biases from the objectivity of product advantages.
These heuristics plays an important role into decision making process, making easy to make choices to consumers by producing rules that are used to lesser effort and time consumption in this process. Some of these rules play a compensation role by increasing any preferred advantage over some disadvantages. This strategy had been found to be perceived as more accurate, effective, and satisfactory, has superior consistency with previous preferences, and is less effortful in purchase online decisions (Song, Jones & Gudigantala, 2007).
Others strategies or biases, plays the opposite role helping to dismiss some options when a rule, a criteria, or a preference must be reach to consider an available option. These biases are known as non-compensatory because a 'bad' attribute can't compensate the good ones, and the alternative is no more considered in a decision task. This strategy includes lexicographic (preferences on commodities over a strict order, or lexicon, of others, see Martínez de Anguita, Alonso & Martin, 2008), elimination-by-aspects, or EBA, (used when the alternatives are compared across several attributes, see Wang & Benbasat, 2009), and conjunctive by attribute (when a considered attribute it's been taken in account across various alternatives, see Wang & Benbasat, 2009).
Purchase behavior
In general, for companies and marketers, purchase use to be the most important stage of the decision process that not only implies the simple act of money exchange, but involves some other important determinants that are considered when a consumer makes a financial transaction through internet.
Consumers' time assumption is a very interesting factor that could alter decision making (even offline) due to, for some consumers, time is not a problem but a solution when purchasing online, but for some others, use to be a limitation. Time is better considered when the payment transaction can be customized, which is better managed by internet, in order to lesser the time perception (Thirumalai & Sinha, 2011). Cooke, Meyvis, and Schwartz (2001) found that, when time is controlled via online suggestions, regrets could be reduced or even avoided. Besides, Cotte, Chowdhury, Ratneshwar, & Ricci, (2006) found positive and negative relations among internet usage (time planning style) and hedonic/utilitarian benefits pursued, as motivators.
Social factors also can promotes or limit an online purchase. Social influence has been extensively studied in online purchase (Bianchi & Andrews, 2013; Cho, Kang, & Cheon, 2006; Pavlou, 2003; Shim, Eastlick, Lotz & Warrington, 2001; Zhou, Dai, & Zhang, 2007, among many others). The influence of relatives, friends, and testimonials has been shown as positive in online purchasing (Foucault and Scheufele 2002; Limayem, Khalifa, & Frini, 2000). Swaminathan, Lepkowska-White, & Rao (1999) found that occidental women seems to be more influenced by social factors, on and offline.
In consumer behavior, many types of purchasing have been classified. For instance, Wilson (2000) divided purchases in a three polarized dimension matrix: (1) behavior (professional to leisurely), (2) significance (routine to exceptional), and (3) attitudes (aversion to enjoyment).
Another factor that has become a very important decision variable is how the web pages have been dispose, including colors, interactivity, or navigability; when helping or blocking financial transaction. Some of the common variables consumers uses to evaluate web-site performance are functionality/ design, process, reliability, responsiveness (Bauer, Falk, & Hammerschmidt, 2006), technical adequacy, content quality, specific content and appearance (Aladwani and Palvia, 2002). The last four ones have been shown to be related to trust and perceived risk in online purchase intention (Chang & Chen, 2008). Aesthetic design of the web-page, formality and appeal, has been found to have effects on perceived service quality and satisfaction (Wang, Hernandez, & Minor, 2010).
Although decision making process involves outcomes (consumption and satisfaction, in this case), this study is only focused on the previous stages.
Method
Subjects
A sample of 187 people who accepted the terms and conditions of the research finished the entire questionnaire. 153 who initiated it do not purchase online. A filter was designed to test recall memory of the very last acquisition, based on Rajagopal and Montgomery (2011). According with it, 130 people had a low recall level to participate and where excluded of this research (see details of this filter over the instrument development). 44.4% of the participants had among 26 and 33 years old. 55.1% were women and most of the sample had a post graduate education level (50.8%) and so manifest to be single (54.8%). A third part of the surveyed had an office work (32.3%) and a fifth part of them earned between 7 to 8 minimum wages (21%). Table 1 sum up the characterization of the sample.
Measurement development
The project involved these phases: (1) after a detailed background research review, (2) a pilot online questionnaire were developed, and (3) were applied to under and postgraduate students, in order to discriminate the better items to analyze. As a retrospective ex-post-fact study, all the participants must be focused his/her previous purchase to evaluate their own perceptions about each decision making stages, and no variable where manipulated (Montero & León, 2007), an online questionnaire were developed to track every decision making stage recently made by the participants. The questionnaire were adaptive because not all the surveyed purchased online, although there were ask about their reason for not to purchase online in order to compare with those who did it. Besides, some of them had a low recall level that could alter the results, and were filtered or not included in this research.
Firstly an exploration of online navigation habits was performed (frequency and uses), besides online purchase frequency ("I don't purchase online" option included). A risk perception scale (Lim, 2003) was applied to this people, and had a high Cronbach's Alpha (.84).
Later, those who do purchase online had the opportunity to follow with the survey answering about purchase habits: inscription to online purchase clubs, reviewing offers and/or promotions that are received on email, and how long ago were his/ her very last online purchase. Those who manifest that purchased 15 days ago, or more, answered an additional recall quality scale (Rajagopal & Montgomery, 2011). In this case, Cronbach's Alpha was .95. It was used to filter those who had a clear memory from those who had a less quality recall. Only those whose punctuation was above 20 points, in a scale from 4 to 24, continued answering the questionnaire.
Category and product purchased was questioned, and afterwards items about the five decision making stages were displayed using 12 adapted scales as follows.
The first stage (problem identification) was explored with an adaptation of Bruner & Pomazal's (1988) scale, to valuates ideal vs. actual purchase situations (Cronbach's Alpha=.78); and with an adaptation of Van Kleef, van Trijp, & Luning's (2005) measurement of consumption opportunities. This scale includes three scales: (1) product drivers (Cronbach's Alpha=.80); (2) familiarity (Cronbach's Alpha=.64); and (3) consumer's point of view (Cronbach's Alpha=.51). The last one were not taken into account in subsequent analysis, because of it low reliability performance.
The second stage (information search) was explored using different scales. First one was an adaptation of Bei, Chen & Widdows'(2004) scale that valuates external sources (online: Cronbach's Alpha=.80; traditional: Cronbach's Alpha=.62). About internal sources, an adaptation of Smith & Park's (1992) scale was used to valuate previous experience with the brand purchased (Cronbach's Alpha=.81). Additionally, other brands, different from the purchased one, were valuated with three scales: (1) considered (Cronbach's Alpha=.82); (2)inert/deadless (Cronbach's Alpha=.91); and (3)inept/useless (Cronbach's Alpha=.94). Accidental searches were valuated with a three item scale (Cronbach's Alpha=.67), although one of them, do not contribute to the scale. Biases were valuate with an adaptation of Fiedler's (1996) scale that, in this case, included only availability biases (Cronbach's Alpha=.80), because status quo and optimism biases corrupted the scale.
According with the third stage (alternatives evaluation) it were necessary to assess risk perception: economic, functional, social, physical, psychological, time loose, personal, privacy loose, and risk perceived in sale sources (Lim, 2003). Economic and physic risk perception scales were reliable (Cronbach's Alpha=.67, and .80, respectively). The whole risk perception scale was reliable too (Cronbach's Alpha=.91).
Purchase stage was assessed with temporal and social factors, besides perceived web page quality and purchase styles. Temporal factors was reliable (Cronbach's Alpha=.76) and assessed time as flux, occasion, limit, free, and dead, based on Lewis & Bridger's (2001) description. Web page perceived quality resulted reliable (Cronbach's Alpha=.89), and was based on Papatla (2011). Social factors was reliable too (Cronbach's Alpha=.75) and so purchase style (Cronbach's Alpha=.68). The last scale was based on Papatla (2011) and allows to classified buyers as "cherry pickers", loyal to brand or store, focus/research, and recreative ones.
Finally, all of the items were pointed in a 6 points scale, where 1=Totally disagree, and 6=Totally Agree. Unlike most of the scales in which this questionnaire are based on, that used 7 points, a 6 points scale forces to choose one side of the item and helps to reduce central tendency.
Procedure
An email call was sent to invite as much online shoppers as possible. All the participants accepted an online informed consent where they were notified how the personal information would be treated, with ethical and bylaw standards (i.e. personal data protection). Anyone who did not choose the acceptance terms continue with the questionnaire. This was developed online and was load on a free host (http://www.somee.com) in a program that allows participants to fill the questionnaire in both pc and portable devices (i.e.: tablets or smatphones). The data were analyzed using Statistic Package for Social Sciences (SPSS), v. 21.
Results
According with online habits, most of the people use internet daily (88.9%), and most of them use it to consult email (82.5%), or to entertain themselves (62.6%). Anyway, internet frequency use it is not highly correlated to age (r=.14; p=.00), and not correlated to scholar level (r= -.06; p=.20) or income level (r=.00; p=.98).
Almost a third part of the participants do not purchase online (28.5%), but a fourth part of them dis it, at least, once in a month (25.3%). No differences between men and women were found about it [t(186)= -.31; p=.76)]. A third part of them (34.6%) made his/her very first purchased only among 1 to 3 years ago, and 4 in 10 (39.5%) made his/her very last purchase about a month ago. Although 79.8% are inscribed to online purchase clubs, only 16.5 a third part review online offers on his/her emails frequently (34,3%).
Products and categories
A total of 29 product categories and 87 kinds of products were purchased by the participants. Main frequencies are showed in Table 2.
Most of the categories are related to electronic devices, although some wear and health products appear regularly too. In the case of products, wear products represents a significant accumulation (11.5%), while electronic devices were half of that (5.7%). Travel/tourism and adult products result one of the more frequent purchase products/services online. Other categories and products were in the second place on each case.
First stage results: problem identification
Actual state was more frequently reported than desired one (57.4% vs. 42.6%, respectively). No differences were found between men and women with regard to the actual state [t(186)=.21; p=.84]. About opportunities to consume, familiarity with the brand and product drivers were had similar relevance to consumers (Familiarity: Mean=3.5; SD=1.4; Product Drivers: Mean=3.4; SD=1.4). Besides, significant differences were found with these variables and states (Product Drivers: t(186)= -4.6; p=.00; brand familiarity: t(186)= -3.1; p=.00), being desire state higher than actual state.
Although mean differences were found about consumption opportunities, most of those associated to the product seem to have similar variances (See details on Table 3), which lefts advertising banners, difficulties to find the product, and volume for money as those consumption opportunities that promotes more desire states on consumers.
Second stage results: information search
Among external sources on information, online ones were better punctuated than traditional ones. About the first ones, the most frequently considered were information provided (Mean=4.1; SD=1.9) and perceived quality through the web site (Mean=4.5; SD=1.8). Others opinion, in general, that means on and offline, were considered.
According with directional comparisons among purchased and other considered brands, most of the frequently referred, or top of mind brands, stays the five first places (see Table 4).
More than a half of the participants reported to have previous experience with the purchased brand (63.6%), at the point that they consider themselves as well informed about them (72.3%) as to give good information about them too (76.9%).
Compared with other considered brands, share of mind stays stable: the second, and even the third brand mentioned, were considered acceptable (82.6%), or convenient (71.1%), no indifferent (60.3%) or neutral (59.6%). Negative items were used to evaluate these other considered brands, and the opinions stays favorable to those brands in terms of insufficiency (9.1%), or would not be considered to buy (12.4%). Correlations among other considered brands shows that these ones had a negative tendency to consider other as inept brands (r= -.22; p=.02), it means that considered brands had a low tendency to shadow useless brands. Besides inept and inert or passive brands may had similar low qualities (r= -.63; p=.00). No correlations with purchased brands were found.
Accidental searches also were significant. Although 2 of 5 participants considered that offers did not convince him/her, neither web advertising (34.6%), another third part reported that the product found him/her. Also, good offers (33.4%), and web advertising (40.2%) persuaded and boost their decisions. None of these variables were related to socio-demographic, it means that no significant differences were found among the last ones and the first ones, as well as between high and low involvement brands.
Biases, as another heuristics, help to reduce hesitation about purchase. In this case, all the biases explored were punctuated in the very first levels: (1) availability of warranties (65.4%) and enough information (68.8%); (2) optimism about web trust (77.1%) and about positive purchase results (65.8%); and (3) status quo, in the way of possibility of changing theirs decisions if something else were offered by another brand (48.1%).
Third stage results: alternatives evaluation
As suspected, perceived risk is higher in no purchasers than in online purchasers. As it is sum up in Table 5, except by social perceived risk, although economic, functional (difficulties to operate), and source (web site) perceived risk could more similar than different, according with its variances.
Besides, 1 of 5 no purchasers reported to had a bad experience buying online in the past. This experience tend to be related to the possibility of losing money (Contingency Coef.=.46; p=.03), inexperience or having difficulties to operate (Contingency Coef.=.48; p=.01), been tracked on purchase habits (Contingency Coef.=.48; p=.01), and especially for the possibility to be criticized or rejected for using a product acquired online (Contingency Coef.=.63; p=.00).
No women who purchased tend to consider functional risk, in terms of need for reparation (Contingency Coef.=.29; p=.02), which involves monetary risk or lose of money, different from women purchasers that do trust that their products will not function wrong (Contingency Coef.=.24; p=.04). This women do not consider that privacy or economic could be in risk, in terms of web frauds (Contingency Coef.=.25; p=.03), or that their products takes too much time to arrive (Contingency Coef.=.24; p=.05).
Fourth stage results: purchase
It seems that time factors have minimum relevance among participants. Most of them (40% to 55%) punctuated very low their time relation with purchase moment. Nevertheless, around 10% to 30% states that this purchase could be described as a rest (or part of a leisure or dead time); help them to finish something uncompleted, or to be "shine" before others. More women considered that this purchased help them to have a rest from their routines [t(185)= -2.4; p=.02], or were acquired to be use in a special occasion [t(185)= -2.6; p=.01].
From 40% to 60% were positively punctuated all the web page quality items used in this case. Particularly, people appreciate: (1) to receive email information about their transaction, or follow up; (2) easy to view prices displayed, and clarity about them, or added values included; and (3) easy navigation. No differences were founded between men and women, educational level or income level, but people among 34 to 41 years-old, positively valuates invoice generation until products arrives [F(4,182)=2.8; p=.03], although its variance tend to be similar to other age ranges (Levene's test=3.2; p=.02).
Purchase styles showed another perceived differences among web page quality (see details in Table 6). For instances, "cherry pickers" tend to valuate more quick loads of the site, easy navigation, products variety, site map, easily order and payment; while brand loyals valuates more graphs quality and the personality of the web page, the availability of product comparison, email alerts and thanks from the vendor.
Those classified with low concentration/high search style, valuate graphics and web personality too, but also valuates positively sear engine and the possibility of doing one click purchases, at the same time as gathering past purchase information, transactions follow ups, and shipping status, as table 9 shows. These ones tend to be similar to those who tend to personalize their purchases in items like product comparison option, follow up transaction and shipping status emails, but tend to be similar to "cherry pickers" and loyal to brand in terms of having variety of products. Price clarity and having an invoice until the product has been delivered showed no differences among these style purchasers.
No differences were found among store loyalty purchasers, which can be the less common type of consumers on internet, due web the variety and possibilities.
Social factors also make differences among purchase styles. "Cherry pickers" tend to purchase products that other already use it [(t(186)=2.4; p=.02], while being loyal to any brand tend to have into account other purchasers commentaries [(t(186)=3.0; p=.00].
Discussion
As an ex-post-fact study, most of the conclusions are related to what a sample of Colombian consumers perceive about online shopping. Comparisons about risk perceptions are detailed between (no) purchasers and genre. The fact that the very first purchase were among 1 to 3 years ago, is coherent with internet consumption reports in Colombia (Castro, 2012; Ipsos Napoleón Franco & MinTIC, 2012). Although the sample of consumers identifies more actual states online, desire ones seem to be a more common state in online navigation/search. This is related to what a consumer can find on internet: a plethora of opportunities to purchase, without frontier limits, which allows him/her to access to almost no restriction product/ services online.
Desire state had been found related to web advertising, as well as issues difficult to find or special sales, which are highly valuated by the consumers too. According with Van Kleef et al. (2005), this source of information prompts need elicitation, which is related to desire states, instead of real ones.
Low punctuation on others opinion, both on and offline, indicates the power that online consumers had developed with the help of this tool. A high frequency of clothing results in a find because is the kind of products that usually needs to be tested before purchase. Other products and categories is another finding, showing how Colombian consumers access to many other alternatives through the web. Acquiring adult products online represents an important alternative, because of the sense of anonymity that internet allows to consumers.
Top of mind brands keeps having an important boost on decision making. They stay at the very first places on online consumers; its positioning is extended to web alternatives. This also confirmed by the high level of trustiness about the purchased brand that, according with Smith and Park (1992), is a way to keep closer quality and valuable to pay the price. This is a very interesting option to research, knowing that, nowadays there in no report of online brands top of mind, so this study could be the very first one.
Comparing other considered brands than purchased showed not always consumers recall good brands, but often remember low performance brands, maybe to discard from others, or to assure or emphasize his/her own decision. This is related to the heuristics proposed by Kahneman, and how consumer may use (non)compensatory rules to evaluate alternatives when purchasing (Gigerenzer & Gaissmaier, 2011). Anyway, it would be necessary to conduct another research to explore which of these strategies tend to use Colombian consumer and under which conditions.
Online offers and good advertising seems to promote decisions, although it is not associated to involvement level. Biases may help to explain why this association it is not significant: it is important to underline that biases are heuristics too (Saavedra Velazco, 2011), in the way of taking short cuts to choice. Nevertheless, consumers do not discard changing decisions if something else is offered by another brand, web site, or even products. Another explanation could be related to brand perception, specifically its top of mind, and its trustiness in-volved (Smith & Park, 1992).
Previous bad experience with functional and economic risk perception is relatively common in no purchasers, especially about malfunctioning products, and the possibility to be victims of web frauds or to be tracked or recorded on purchase habits. Both risk perceptions have been found in previous research (Jarvenpaa & Todd, 1996), although in this case is referred to no purchasers. Results interesting to found that a bad experience purchasing online were related to been criticized. This is a kind of social pressure has been found in other studies (Jasperson, Sambamurthy, & Zmud, 1999; Venkatesh & Davis, 2000) but not in no purchasers.
Men tend to be similar about risk perception, but women differs on personal, economic, and time risk perception, when purchasers tend to be more confident about online purchase results. This is similar to what Garbarino and Strahilevitz (2004) have found about online shopping.
About the time used to perform purchases, findings showed that another use of internet is to rest from a routine, and to acquire special things for special moments, primarily for women. This kind of hedonic purchase usage of internet is related to what Cotte et al. (2006) founded, that can be used as motivators to purchase online.
According with purchase styles, people differ on what to valuate when performing online shopping. These differences were also founded the model proposed by Papatla (2011), that has very important implications on how to present information according with those shopping styles, in order to improve sales and purchase performances. Specially, it is necessary to understand that store loyalty would be hard to develop and could be a disadvantage in a marketing model.
Notas
1. Renamed by his authors, after a review (Blackwell, Miniard, & Engel, 2001).
2. Along the document, services are included when products are referred.
3. For instance, a search like 'decision making' and 'consumer behavior', altogether, through google chrome, produce more than a million results, and in an academic search engine like ISI Web of Knowledge or Scopus, produce more than 1500 results.
References
Aladwani, A.M. & Palvia, P.C. (2002). Developing and validating an instrument for measuring user-perceived web quality. Information & Management, 39(6), 467-476. doi: 10.1016/S03787206(01)00113-6. [ Links ]
Andrews, L. & Bianchi, C. (2013). Consumer internet purchasing behavior in Chile. Journal of Business Research, 66, 1791-1799. doi: 10.1016/j.jbusres.2013.01.012. [ Links ]
Bauer, H.H., Falk, T., & Hammerschmidt, M. (2006). eTransQual: a transaction process-based approach for capturing service quality in online shopping. Journal of Business Research, 59(6), 875-86. doi: 10.1016/j.jbusres.2006.01.021. [ Links ]
Bei, L.T., Chen, E.Y., & Widdows, R. (2004). Consumers' online information search behavior and the phenomenon of search vs. experience products. Journal of Family and Economic Issues, 25(4), 449-467. doi: 10.1007/s10834004-5490-0. [ Links ]
Bianchi, C., & Andrews, L. (2012). Risk, trust, and consumer online purchasing behaviour: a Chilean perspective. International Marketing Review, 29(3), 253-275. doi 10.1108/02651331211229750. [ Links ]
Blackwell, R.D., Miniard, P.W., & Engel, J. F. (2001). Consumer Behavior (9th ed). Mason, OH: South-Western. [ Links ]
Botero, M .M., Abello, L., Chamorro, M., & Torres, V. (2005). Factores compensatorios y no compensatorios que influyen en la decisión de compra de productos culinarios en la categoría de caldos concentrados, en consumidores de la ciudad de Barranquilla. Universitas Psychologica, 4(3), 393-402. Retrieved from http://www.scielo.org.co/scielo.php?pid=S1657-92672005000300013&script=sci_pdf. [ Links ]
Bruner II, G.C. (1985). Recent contributions to the theory of problem recognition. In R.F. Lusch, G.T. Ford, G.L. Frazier, R.D. Howell, C.A. In-gene, M. Reilly, and R.W. Stampfl (Eds.), 1985 American Marketing Association Educators' Proceedings. Chicago: American Marketing Association. [ Links ]
Bruner II, G. C. (1986). Problem recognition styles and search patterns: an empirical investigation. Journal of Retailing, 62(3), 281-297. [ Links ]
Bruner II, G. (1987a). Problem recognition styles: conceptualization and scale development. Journal of Midwest Marketing, 2, 78-86. [ Links ]
Bruner II, G. C. (1987b). The effect of problem recognition style on information seeking. Journal of the Academy of Marketing Science, 15(4), 33-41. doi: 10.1007/BF02723288. [ Links ]
Bruner II, G. C. & Pomazal, R. J. (1988). Problem recognition: the crucial first stage of the consumer decision process. Journal of Consumer Marketing, 5(1), 53-63. doi: 10.1108/eb008219. [ Links ]
Cárdenas, M. (2012). Informe de gestión institucional. Ministerio de Hacienda. Retrieved from http://www.minhacienda.gov.co/portal/page/portal/HomeMinhacienda/elministerio/RendicionCuentas/InformesGestionMinistro/2012/Informe_de_Gestion_Rendicion_de_Cuentas_2012.pdf. [ Links ]
Castro, A. (2012). Futuro digital-Colombia 2012 [Report]. comScore Inc. Retrieved from http://www.comscore.com/Insights/Presentations_and_Whitepapers/2012/Futuro_Digital_-_Colombia_2012. [ Links ]
Chang, H.H. & Chen, S.W. (2008). The impact of online store environment cues on purchase intention: Trust and perceived risk as a mediator. Online Information Review, 32(6), 818-841. doi: 10.1108/14684520810923953. [ Links ]
Chernev, A. (2007). Jack of all trades or master of one?: Product differentiation and compensatory reasoning in consumer choice. Journal of Consumer Research, 33(4), 430-444. doi:10.1086/510217. [ Links ]
Cho, C.H., Kang, J., & Cheon, H.J. (2006). Online shopping hesitation. Cyber Psychology & Behavior, 9(3), 261-274. doi:10.1089/cpb.2006.9.261. [ Links ]
Cooke, A.D., Meyvis, T., & Schwartz, A. (2001). Avoiding future regret in purchase: Timing decisions. Journal of Consumer Research, 27(4), 447-459. doi: 10.1086/319620. [ Links ]
Cotte, J., Chowdhury, T.G., Ratneshwar, S., & Ricci, L.M. (2006). Pleasure or utility?: Time planning style and web usage behaviors. Journal of Interactive Marketing, 20(1), 45-57. doi: 10.1002/dir.20055. [ Links ]
Cunningham, L.F., Gerlach, J.H., Harper, M.D., & Young, C. F. (2005). Perceived risk and the consumer buying process: internet airline reservations. International Journal of Service Industry Management, 16(4), 357-372. doi: 10.1108/09564230510614004. [ Links ]
Engel, J., Kollat, D. & Blackwell, R. (1968). Consumer behavior. New York: Holt, Rinehart and Winston. [ Links ]
Engel, J., Kollat, D. Blackwell, R., & Miniard, P. (1986). Consumer behaviour. Hinsdale, IL: Dryden Press. [ Links ]
Engel, J.F., Blackwell, R.D., & Miniard, P. W. (1995). Consumer behavior (8th ed.). New York: Dryder. [ Links ]
Fiedler, K. (1996). Explaining and simulating judgment biases as an aggregation phenomenon in probabilistic, multiple-cue environments. Psychological Review, 103(1), 193-214. doi: 10.1037/0033-295X.103.1.193. [ Links ]
Fosk, A. (2013). Futuro digital: Colombia 2013 [Reporte]. comScore Inc. Retrieved from https://www.comscore.com/lat/Insights/Presentations_and_Whitepapers/2013/2013_Colombia_Digital_Future_in_Focus. [ Links ]
Foucault, B.E. & Scheufele, D. A. (2002). Web vs. campus store?: Why students buy textbooks online. Journal of Consumer Marketing, 19(5), 409-423. doi: 10.1108/07363760210437632. [ Links ]
Foxall, G. (2005). Understanding consumer choice. Baingstoke: Palgrave MacMillan. [ Links ]
Ganesan, P., Venkatesakumar, R., Sampth, G. V., & Sathish, A. S. (2011). Consumers'assertive and aggressive behaviour-role of problem recognition styles, information search and demographic variables: young Chinese customers in India. World Review of Business Research, 1(4), 84-96. Retrieved from http://wbiaus.org/7.%20Ganesan-%20Dubai.pdf. [ Links ]
Garbarino, E. & Strahilevitz, M. (2004). Gender differences in the perceived risk of buying online and the effects of receiving a site recommendation. Journal of Business Research, 57(7), 768-775. doi: 10.1016/S0148-2963(02)00363-6. [ Links ]
Gigerenzer, G. & Gaissmaier, W. (2011). Heuristic decision making. Annual Review of Psychology, 62, 451-482. doi: 10.1146/annurev-psych-120709-145346. [ Links ]
Gómez, D.G. (2001). Identificación de variables en el proceso de decisión de compra de materiales autoadhesivos. Estudios Gerenciales (80), 23-34. Retrieved from https://www.icesi.edu.co/revistas/index.php/estudios_gerenciales/article/view/61. [ Links ]
Gómez Medina, J., León Mendoza, S., Orozco Farfán, V., & Illera Correal, A. (2012). Resistencias psicológicas del consumidor bogotano estratos 4, 5, y 6 a la compra por Internet. Undergraduate thesis, Psychology Faculty. Chía: Universidad de la Sabana. Retrieved from http://intellectum.unisabana.edu.co:8080/jspui/bitstream/10818/4273/1/131154.pdf. [ Links ]
Hsu, L. L., Chen, J. C., & Weng, C. C. (2009). Measuring social influence, user perception, innovation attributes and user satisfaction in the enterprise resource planning context. International Journal of Business and Systems Research, 3(4), 413-436. doi: 10.1504/IJBSR.2009.027198. [ Links ]
Houmanfar, R., Rodrigues, N. J., & Ward, T. A. (2010). Emergence and metacontingency: Points of contact and departure. Behavior and Social Issues, 19, 78-103. doi: 10.5210/bsi.v19i0.3065. [ Links ]
Ipsos Napoleón Franco & MinTIC (2012). Primer gran estudio continuo de Ipsos Napoleón Franco sobre el nivel de digitalización de los colombianos y cómo las nuevas tecnologías están impactando sus vidas. Bogotá, CO: Ipsos MediaCT. Retrieved from http://es.slideshare.net/DiegoMolanoVega/encuesta-de-consumo-digital. [ Links ]
Jarvenpaa, S. L., & Todd, P. A. (1996). Consumer reactions to electronic shopping on the World Wide Web. International Journal of Electronic Commerce, 1(2), 59-88. [ Links ]
Jasperson, J., Sambamurthy, V., & Zmud, R. W. (1999, January). Social influence and individual IT use: unraveling the pathways of appropriation moves. In Proceedings of the 20th international conference on Information Systems (pp. 113-118). Association for Information Systems. [ Links ]
Javalgi, R. G., Radulovich, L. P., Pendleton, G., & Scherer, R. F. (2005). Sustainable competitive advantage of internet firms: A strategic framework and implications for global marketers. International Marketing Review, 22(6), 658-672. doi: 10.1108/02651330510630276. [ Links ]
Jayanti, R. (1997). Preventive maintenance: 'Problem recognition style' can be used to segment the market and promote healthier lifestyles. Marketing Health Services, 17(1), 36-44. Retrieved from http://www.csuohio.edu/business/academics/mkt/documents/Jayanti_97_JHCM_Preventive.pdf. [ Links ]
Kardes, F. R., Posavac, S. S., & Cronley, M. L. (2004). Consumer inference: a review of processes, bases, and judgment contexts. Journal of Consumer Psychology, 14(3), 230-256. doi: 10.1207/s15327663jcp1403_6. [ Links ]
Lewis, D. & Bridger, D. (2001). The soul of the new consumer: Authenticity-what we buy and why in the new economy. s. l.: Nicholas Brealey Publishing. [ Links ]
Liang, T. P. & Lai, H. J. (2002). Effect of store design on consumer purchases: an empirical study of on-line bookstores. Information & Management, 39(6), 431-444. doi: 10.1016/S03787206(01)00129-X. [ Links ]
Lim, N. (2003). Consumers' perceived risk: sources versus consequences. Electronic Commerce Research and Applications, 2(3), 216-228. doi: 10.1016/S1567-4223(03)00025-5. [ Links ]
Limayem, M., Khalifa, M., & Frini, A. (2000). What makes consumers buy from Internet? A longitudinal study of online shopping. Systems, Man and Cybernetics, Part A: Systems and Humans, IEEE Transactions on, 30(4), 421-432. doi: 10.1109/3468.852436. [ Links ]
Lin, S-J., Li, C-H., and You, C-S. (2012). Consumer behavior and perception of marketing strategy for amusement parks: A case study of Taiwan. African Journal of Business Management, 6(14), 4795-4803. doi: 10.5897/AJBM10.1669. [ Links ]
Lim, N. (2003). Consumers' perceived risk: sources versus consequences. Electronic Commerce Research and Applications, 2(3), 216-228. doi: 10.1016/S1567-4223(03)00025-5. [ Links ]
López, D. M., Sandoval, M., & Cortés, O. F. (2010). Relación entre los niveles de TRP's, las medidas de recordación, preferencia de marca y la conducta de compra en consumidores colombianos. Psicología desde el Caribe, 25, 30-55. Retrieved from http://www.redalyc.org/articulo.oa?id=21315106003. [ Links ]
Martinez, B., & Kim, S. (2012). Predicting purchase intention for private sale sites. Journal of Fashion Marketing and Management, 16(3), 342-365. doi: 10.1108/13612021211246080. [ Links ]
Martínez de Anguita, P., Alonso, E., & Martín, M. Á. (2008). Environmental economic, political and ethical integration in a common decision-making framework. Journal of Environmental Management, 88(1), 154-164. doi: 10.1016/j.jenvman.2007.02.002. [ Links ]
Meegan, D. V. (2010). Zero-Sum Bias: Perceived competition despite unlimited resources. Frontiers in Psychology, 1. doi: 10.3389/fpsyg.2010.00191. [ Links ]
MinTIC. (2014). Cifras cuarto trimestre de 2013 [Boletín trimestral]. Bogotá: Ministerio de las Tecnologías de la Información y las Comunicaciones. [ Links ]
Montero, I. & León, O. G. (2007). A guide for naming research studies in Psychology. International Journal of Clinical and Health Psychology, 7(3), 847-862. Retrieved from http://aepc.es/ijchp/GNEIP07_es.pdf. [ Links ]
O'Brien, J. (1987). An empirical evaluation of the EKB model relative to the decision-making process. In J.M. Hawes & G.B. Gilson (Eds.), Developments in marketing science. Akron, OH: Academy of Marketing Science. [ Links ]
Papatla, P. (2011). Do online shopping styles affect preferred site attributes?: An empirical investigation and retailing implications. Journal of Retailing and Consumer Services, 18(4), 362-369. doi: 10.1016/j.jretconser.2011.04.002. [ Links ]
Paul, J. (2013). Revisiting cognitive dissonance theory: Pre-decisional influences and the relationship to the consumer decision-making model. Atlantic Marketing Journal, 2(1), 42-49. Retrieved from http://digitalcommons.kennesaw.edu/amj/vol2/iss1/3. [ Links ]
Pavlou, P. A. (2003). Consumer acceptance of electronic commerce: Integrating trust and risk with the technology acceptance model. International Journal of Electronic Commerce, 7(3), 101134. Retrieved from http://citeseerx.ist.psu.edu/viewdoc/download?doi=10.1.1.86.7139&rep=rep1&type=pdf. [ Links ]
Peters, M. & Ketter, W. (2013). Towards autonomous decision-making: A probabilistic model for learning multi-user preferences (No. ERS2013-007-LIS). Erasmus Research Institute of Management (ERIM). [ Links ]
Punj, G. & Srinivasan, N. (1992). Influence of problem recognition on search and other decision process variables: A framework for analysis. Advances in Consumer Research, 19, 491-497. Retrieved from http://www.acrwebsite.org/search/view-conference-proceedings.aspx?Id=7348. [ Links ]
Rajagopal, P. & Montgomery, N. V. (2011). I imagine, I experience, I like: The false experience effect. Journal of Consumer Research, 38(3), 578-594. doi: 10.1086/660165. [ Links ]
Rice, C. (1993). Consumer behavior: Behavioral aspects of marketing. Boston: Oxford. [ Links ]
Rose, S. & Samouel, P. (2009). Internal psychological versus external market-driven determinants of the amount of consumer information search amongst online shoppers. Journal of Marketing Management, 25(1-2), 171-190. doi: 10.1362/026725709X410089. [ Links ]
Saavedra Velazco, R.E. (2011). Aplicaciones prácticas del behavioral law and economics: ¿superando sesgos cognitivos? Revista Internacional Foro de Derecho Mercantil LEGIS, 31. Retrieved from http://works.bepress.com/renzo_saavedra/40. [ Links ]
Shim, S., Eastlick, M. A., Lotz, S. L., & Warrington, P. (2001). An online prepurchase intentions model: The role of intention to search. Journal of Retailing, 77(3), 397-416. doi: 10.1016/S0022-4359(01)00051-3. [ Links ]
Smith, D. C. & Park, C. W. (1992). The effects of brand extensions on market share and advertising efficiency. Journal of Marketing Research, 29(3), 296-313. doi: 10.2307/3172741. [ Links ]
Solomon, M. R. (2012). Consumer behavior with my-Marketing Lab. New York: Pearson Education. [ Links ]
Song, J., Jones, D., & Gudigantala, N. (2007). The effects of incorporating compensatory choice strategies in Web-based consumer decision support systems. Decision Support Systems, 43(2), 359-374. doi: 10.1016/j.dss.2006.10.007. [ Links ]
Swaminathan, V., Lepkowska-White, E., & Rao, B. P. (1999). Browsers or buyers in cyberspace? An investigation of factors influencing electronic exchange. Journal of Computer Mediated Communication, 5(2). doi: 10.1111/j.10836101.1999.tb00335.x. [ Links ]
Tan, W. K., Tan, C. H., & Teo, H. H. (2012). Consumer-based decision aid that explains which to buy: Decision confirmation or overconfidence bias? Decision Support Systems, 53(1), 127-141. doi: 10.1016/j.dss.2011.12.010. [ Links ]
Tavera, J. F., Sánchez, J. C., & Ballesteros, B. (2011). Aceptación del e-commerce en Colombia: un estudio para la ciudad de Medellín. Revista Facultad de Ciencias Económicas: Investigación y Reflexión, 19(2), 9-23. Retrieved from http://www.scielo.org.co/pdf/rfce/v19n2/v19n2a02.pdf. [ Links ]
Thirumalai, S. & Sinha, K. K. (2011). Customization of the online purchase process in electronic retailing and customer satisfaction: An online field study. Journal of Operations Management, 29(5), 477-487. doi: 10.1016/j.jom.2010.11.009. [ Links ]
Van Kleef, E., van Trijp, H., & Luning, P. (2005). Consumer research in the early stages of new product development: a critical review of methods and techniques. Food Quality and Preference, 16(3), 181-201. doi: 10.1016/j.foodqual.2004.05.012. [ Links ]
Venkatesh, V. & Davis, F. D. (2000). A theoretical extension of the technology acceptance model: four longitudinal field studies. Management Science, 46(2), 186-204. doi: 10.1287/mnsc.46.2.186.11926. [ Links ]
Velandia, A., & López, W. (2008). Qualitative research and consumer psychology: alternatives for application. Avances en Psicología Latinoamericana, 26(2), 290-303. Retrieved from http://revistas.urosario.edu.co/index.php/apl/article/download/68/60. [ Links ]
Wang, W. & Benbasat, I. (2009). Interactive decision aids for consumer decision making in e-commerce: The influence of perceived strategy restrictiveness. MIS Quarterly, 33(2), 293. Retrieved from http://mdc.ltindia.com/librarym/mm_files/INTERACTIVE%20DECISION%20AIDS%20FOR%20CONSUMER%20DECISION%20MAKING%20IN%20E-COMMERCE%20THE%20INFLUENCE%20OF%20PERCEIVED%20STRATEGY%20RESTRICTIVENESS.pdf. [ Links ]
Wang, Y. J., Hernandez, M. D., & Minor, M. S. (2010). Web aesthetics effects on perceived online service quality and satisfaction in an e-tail environment: The moderating role of purchase task. Journal of Business Research, 63(9), 935-942. doi: 10.1016/j.jbusres.2009.01.016. [ Links ]
Wilson, D. F. (2000). Why divide consumer and organizational buyer behaviour? European Journal of Marketing, 34(7), 780-796. doi: http://dx.doi.org/10.1108/03090560010331207. [ Links ]
Wilson, T. D., Centerbar, D. B., & Brekke, N. (2002). Mental contamination and the debiasing problem. In T. Gilovich, D. Griffin, & D. Kahneman (Eds.), Heuristics and biases: The psychology of intuitive judgment (pp. 185-200). Cambridge, England: Cambridge University Press. doi: 10.1017/CBO9780511808098.012. [ Links ]
World Bank. (2013). Doing business 2013: Smarter regulations for small and medium-size enterprises. Washington, DC: World Bank Group. doi: 10.1596/978-0-8213-9615-5. [ Links ]
Yoon, Y. & Uysal, M. (2005). An examination of the effects of motivation and satisfaction on destination loyalty: a structural model. Tourism Management, 26, 45-56. doi: 10.1016/j.tourman.2003.08.016. [ Links ]
Zhang, T., Agarwal, R., & Lucas, J. C. (2011). The value of it-enabled retailer learning: personalized product recommendations and customer store loyalty in electronic markets. MIS Quarterly, 35(4), 859-A7. [ Links ]
Zhou, L., Dai, L., & Zhang, D. (2007). Online shopping acceptance model-A critical survey of consumer factors in online shopping. Journal of Electronic Commerce Research, 8(1), 41-62. Retrieved from http://citeseerx.ist.psu.edu/viewdoc/download?doi=10.1.1.93.4939&rep=rep1&type=pdf. [ Links ]




















