Introducción
La psicología y la gestión del riesgo han abordado temáticas inconexas en apariencia, sin embargo, como disciplina científica, la psicología tiene un gran campo de investigación y análisis en la gestión de riesgo de desastres. El tema abordado en esta investigación fueron las percepciones de un grupo de habitantes del municipio de Pijao (Quindío, Colombia), enmarcando el ejercicio investigativo en la gestión comunitaria prospectiva del riesgo de desastres. El análisis del contexto y de las percepciones posibilitaron un modelo emergente para la comprensión del fenómeno. Es así que, la metodología usada fue la teoría fundamentada y a continuación se dará un contexto a los factores de riesgo que se conjugan en la alta vulnerabilidad del municipio de Pijao.
El municipio de Pijao se sitúa en el interior de la cordillera central de Colombia. Acerca de su proceso de creación, se conoce que fue colonizado por habitantes del departamento del Tolima y Caldas, el objetivo de la colonización en estas tierras fue la producción agrícola, a pesar de las dificultades del terreno. En un principio fue conocido como San José de Colón, e inicialmente un corregimiento perteneciente al municipio de Calarcá, pero en el año 1926 pasa a ser un municipio independiente del otrora Viejo Caldas. El rápido crecimiento del municipio se dio gracias a las migraciones internas de Colombia producto de las guerras de principio del siglo XX sumado al establecimiento de la producción de café y sus bonanzas (Alcaldía Municipal de Pijao, 2018b). La dinámica del municipio ha estado marcada por el riesgo de desastres, principalmente por la convivencia de sus habitantes con el Río Lejos. Se han presentado avalanchas de gran impacto en los años 1946, 1975, 1989, deslizamientos en el año 1995 y las olas invernales de los años 2010 y 2011 (Alcaldía Municipal de Pijao, 2018a).
En la actualidad, la vulnerabilidad del municipio está dada por la estabilidad de las cárcavas que se encuentran en la parte superior del rio. Las cárcavas han sido nombradas como las Camelias, el Inglés y la Cusumbera, ellas tres más el propio paso del Río Lejos, son el panorama con el cual conviven los habitantes del municipio. Las condiciones de vulnerabilidad ante eventos de orden natural se incrementan cuando la estructura social, los imaginarios sociales y las percepciones asociadas no están en consonancia con los resultados de la investigación empírica y los procesos de reducción por parte del aparato del Estado. Por lo tanto, es importante indagar e identificar las percepciones erróneas y fortalecer los modelos de estructura social para incidir positivamente en las reducciones de dichas condiciones de vulnerabilidad.
Si bien la causa del factor de riesgo más importante para este municipio es de orden natural, las cárcavas son socavamientos de las laderas de las montañas (Rivera-Posada, 1998), las cuales para el caso de Pijao se sucedieron por causa del uso del suelo para la ganadería. La vulnerabilidad, por tanto, es indirectamente causada por el hombre sumado a esto, las condiciones orográficas complejas que implica las cordilleras de Colombia. El municipio de Pijao está conformado por montañas, piedemonte y valle (Alcaldía Municipal de Pijao, 2018b), la altitud del municipio es de 1.739 metros sobre el nivel del mar. La Corporación Autónoma Regional del Quindío (2012) resume el factor geomorfológico en las siguientes palabras: “El paisaje montañoso está localizado en el flanco occidental de la cordillera central, entre los 1800 y 3800 msnm, este paisaje está integrado por varios tipos de relieves muy pendientes y escarpados” (Corporación Autónoma Regional del Quindío, 2012, p. 17). Al estar también en el piedemonte, el municipio de Pijao tiene un clima aluvial reflejado en la morfología de las montañas. La temperatura promedio es de 17.5 grados centígrados, y oscila entre los 7 grados y los 28 grados centígrados por estar cerca en el valle del Río Barragán. La posición elevada y las condiciones meteorológicas, más las condiciones de los diversos suelos, principalmente el piedemonte, contribuyen para que se formen socavaciones naturales de la montaña, además, dichas socavaciones pueden acelerarse en función del mal manejo de los suelos.
A nivel de las condiciones sociales del municipio de Pijao, debe considerarse que es un pueblo de vocación agrícola, ganadera y minera. En los últimos años y en respuesta a las demandas económicas del departamento del Quindío, ha venido teniendo lugar un aumento del turismo, siendo clave la declaración del municipio con la categoría de pueblo sin prisa o Cittaslow (Alcaldía municipal de Pijao, 2018a). Al ser el municipio con menor número de habitantes del departamento del Quindío (5940 habitantes), y por tanto de menor densidad poblacional en el área urbana y rural, permite una percepción de poca movilidad, los arraigos culturales de sus habitantes dependen de la tranquilidad ambiental y económica que se refleja en el turismo.
Aguilar (2003) advierte que los factores que inciden en el desarrollo económico de los pueblos del departamento del Quindío dependían de la producción de café. Las dinámicas sociales y políticas tenían que ver directa e indirectamente con el café. Sin embargo, en los últimos años dicho modelo económico ha cambiado por diversas situaciones, como lo son, las bajas en la producción por la baja rentabilidad y el control de plagas y enfermedades (Ocampo y Álvarez, 2017). El municipio de Pijao no es ajeno a estos factores, el cambio en la producción cafetera abrió camino a la crisis de empleabilidad de sus habitantes, además del cambio en el índice poblacional que ha fluctuado en un 29 % en los últimos diez años (Departamento Nacional de Estadística de Colombia, 2019).
Que existan más habitantes en el sector urbano, más las condiciones de poca empleabilidad, impactan en la determinación estructural y en la organización de las viviendas, sumando otro elemento a los factores de riesgo que componen la vulnerabilidad. Junto a esto, debe considerarse que la ganadería se abrió paso para reemplazar la producción agrícola y es, posiblemente, la explotación ganadera de las montañas aledañas al municipio lo que generaron las cárcavas que hoy son el motivo de la declaración de calamidad del municipio. Es así como, Mazzucchelli y Sánchez (1999), proponen que la explotación agrícola puede impactar, en muchos casos negativamente, como el caso de las cárcavas sobre los suelos naturales.
El departamento del Quindío, ha venido trabajando en el diagnóstico de las condiciones sociales y ambientales de la vulnerabilidad de dicho municipio. Para el 2012, la corporación autónoma concluyó que uno de los principales problemas tiene que ver con la poca educación ambiental, identificada en el mal manejo de recursos ambientales, mal manejo de los suelos, poca planificación para las viviendas, vulnerabilidad por la contaminación de la oferta hídrica, mal manejo de servicios públicos, deforestación, minería indiscriminada y en general, el desconocimiento de la diversidad ambiental que impacta en el equilibrio de la convivencia del hombre con su entorno (Corporación Autónoma Regional del Quindío, 2012).
Pero fue hasta el año 2018 que el municipio de Pijao nuevamente vivió una situación de emergencia producto de los factores de riesgo antes mencionados. La situación llevó a las autoridades del municipio a la declaración de la emergencia mediante el Decreto No. 064 de 2018. En dicho decreto se fijan los factores de riesgo actuales:
[…] Las fuertes pendientes de las laderas superiores a 25 grados, el cambio de las coberturas vegetales por actividades forestales y productivas, las fuertes precipitaciones en las dos temporadas del año, suelos de origen volcánico, con procesos de meteorización de roca y alto intemperismo en los suelos y como desencadenantes la actividad sísmica […] los movimientos de remoción de masas complejo identificados en la vereda la camelias y las veredas las palmeras, son catalogadas de muy alta amenaza (Alcaldía municipal de Pijao, 2018, p. 2).
Las cárcavas son, tal como se ha advertido y como se extrae de la declaración de calamidad, el elemento fundamental dentro de los factores de riesgo de frente a la amenaza de avalancha del Río Lejos. Las cárcavas han venido siendo estudiadas en Colombia por diversas disciplinas, puesto que es una consecuencia derivada del uso del suelo. En este sentido, no solo la ganadería ha contribuido sino también la producción agrícola. Los socavamientos son agrietamientos que vienen a formarse por muchas razones, estos se van ampliando por efecto de la acumulación de agua (Rivera-Posada, 1998). Cuando el socavamiento se realiza en laderas muy pendientes pueden darse remociones impactando la biodiversidad del contexto.
Los alcaldes tienen entre sus funciones principales, el manejo de la gestión del riesgo, la facultad de declarar la calamidad y destinar con esto recursos que mitiguen el efecto de los factores de riesgo y de las amenazas particulares. Sin embargo, desde el año 2012 en Colombia, la gestión del riesgo resulta ser un proceso continuo, por tanto, dicha declaración viene a fortalecer el proceso que se da hace muchos años sobre la conciencia de la gestión del riesgo en la comunidad. Uno de esos procesos de generación comunitaria de conciencia ambiental y de gestión del riesgo es la realizada por el convenio interinstitucional realizado por la corporación autónoma regional del Quindío y la corporación ambiental, cultural y social “Tibouchina”, los cuales han proyectado la formulación del plan de manejo integrado. En este plan, hay un trabajo comunitario que tiene por objeto el fortalecimiento de conocimientos sobre los factores de vulnerabilidad del municipio de Pijao (Alcaldía Municipal de Pijao, 2016).
Todas estas acciones se encuentran en el marco normativo que Colombia dispone para la atención del riesgo de desastres. Gradualmente y en función de diversas emergencias que ha sufrido el país, se han configurado leyes con el objeto de atender las dimensiones que componen la gestión del riesgo de desastres. Rojas (2015) refiere que como antesala a la creación de la ley 1523 de 2012, en Colombia, se propuso la Ley 9 de 1979 la cual creó el Comité Nacional de Emergencias. Posteriormente, se promulgó la Ley 46 de 1988, la cual creó el Sistema Nacional para la Prevención y Atención de Desastres. Previo a que se promulgara la Ley 1523, se expidió el decreto 4147 de 2011 en el cual se creó la Unidad Nacional para la Gestión del Riesgo. Estos elementos son recopilados por la Ley 1523, la cual tiene por objeto la gestión del riesgo de desastres en general. En dicha normativa se orientan los conceptos más comunes en el contexto de la gestión del riesgo. La vulnerabilidad es una condición de fragilidad a nivel individual o comunitario, estructural o social en la cual se aumenta la peligrosidad con uno o varios factores de riesgo. Así, la vulnerabilidad es la síntesis de una suma de factores de riesgo, de los que destacan la inherente fragilidad del ser humano y sus sociedades más las amenazas de diversas naturalezas. Narváez, Lavell y Pérez (2009), proponen que la vulnerabilidad ante riesgo de desastres se da como un proceso social, es decir, las configuraciones comunitarias de una sociedad pueden mitigar o perpetuar las condiciones en que dicha sociedad es vulnerable.
La psicología entra en este escenario a pensar en la gestión prospectiva del riesgo, respondiendo a la conceptualización de la gestión del riesgo como un proceso social, en el que hay insertos factores ambientales, estructurales, pero también sociales. Usualmente, se ha relacionado la psicología y la gestión del riesgo de desastres en el área de la respuesta a eventos de desastres. La atención de la emergencia, principalmente en el factor de la respuesta y la reconstrucción del tejido social ha sido habitualmente el lugar en el que se refiere la psicología en el proceso de gestión de la emergencia (Mora, 2016). Autores como Guerrero-Gutiérrez (2013) estiman que incluso la gestión del riesgo y principalmente la atención de la emergencia son un campo de la psicología actual, proponiendo una disciplina denominada psicoemergenciología (García et ál. 2006). No obstante, otros autores abogan por ampliar el campo de la ciencia psicológica más allá de la atención y proponerla como un factor determinante en el conocimiento, mitigación y manejo del riesgo de desastres (Gaviria y Zambrano, 2018).
El presente ejercicio se orienta desde la psicología social-comunitaria, la cual se interesa en la comprensión de los elementos básicos que componen la comunidad y cómo los procesos comunitarios influyen y determinan al sujeto (Wiesenfeld, 2014). El objetivo de la psicología comunitaria es el potenciamiento de las condiciones de bienestar social que determinan la calidad de vida individual y comunitaria. La psicología comunitaria tiene muchas herramientas sobre las cuales realizar diagnósticos e intervenir en la comunidad, uno de los más usuales y que es objeto tanto teórico como metodológico para el acercamiento a la comunidad son las percepciones sociales (Marín, 1980).
La percepción social es un proceso continuo de aprehensión de la realidad que implica a los miembros de un grupo. La percepción es la base sobre la que una persona y una comunidad construyen su realidad y todos los elementos que depende de esta, tales como las instituciones, la cultura, las dinámicas de relación, entre otras (Arias, 2006). Es así, que los elementos que se conjugan en la gestión del riesgo de desastres también son objeto de aprehensión y por tanto son relatados a nivel social como una percepción. El objetivo de esta investigación fue captar las percepciones acerca de los procesos de la gestión del riesgo de desastres en un municipio en condición de vulnerabilidad por el efecto de una amenaza identificada.
En adición, indagar por las percepciones asociadas a los procesos de la gestión del riesgo de desastres, debe llevar a entender las dinámicas de la relación entre los diferentes niveles en los que se construye lo comunitario. El modelo de presión y liberación de desastres (Blaikie et ál., 1994) presenta una excelente forma de comprender, desde la óptica de las ciencias sociales, dichas dinámicas de relación. El modelo de presión y liberación se asienta en la comprensión del riesgo como la suma de vulnerabilidad más la amenaza. La vulnerabilidad es a su vez, un proceso social en el que se observa la relación de las causas de fondo social, las presiones dinámicas y las condiciones inseguras. Las causas de fondo son los elementos que solo tienen relación con el sujeto de forma indirecta tales como los sistemas comunitarios, los sistemas políticos y de gobierno. En las presiones dinámicas se observan las instituciones y las condiciones que tienen un efecto directo sobre el sujeto como la gobernanza directa, la familia, las estructuras físicas, entre otros. Por último, las condiciones inseguras son los elementos que el sujeto describe como deficitarios y que para él tienen que ver con la gestión de riesgo directamente.
La medición, evaluación y operacionalización de las percepciones asociadas a la gestión del riesgo de desastres, han sido un tema ampliamente indagado. Algunos investigadores han explorado cómo comunidades expuestas a amenazas latentes y condiciones de vulnerabilidad social expresan en sus percepciones sociales, elementos alejados de los conocimientos científicos (Salazar y D’Ercole, 2009). La tarea en estos casos se ha enfocado en socializar el conocimiento científico sobre el conocimiento común y así realizar una mejor gestión prospectiva del riesgo de desastres. Otras investigaciones han concluido que un factor determinante que da soporte a las percepciones sociales sobre la gestión del riesgo es la experiencia vivencial (Lara, 2013). Dicha experiencia expresa el nivel de cohesión comunitario para enfrentar una emergencia. Lara (2013) concluye que las percepciones sociales exponen, además, el grado de organización comunitaria que sirve de soporte para que las instituciones civiles puedan realizar las diferentes actividades tendientes a la mitigación del riesgo de desastres.
La medición o evaluación de la percepción del riesgo de desastres puede dar orientación puntual sobre la forma en cómo llevar a cabo programas educativos que puedan mejorar las condiciones comunitarias y así fortalecer el vínculo comunitario (Bayón, 2016). Estas investigaciones concluyen que el diagnóstico de la percepción del riesgo además de modelar programas educativos debe fortalecer el grado de resiliencia comunitario, así como promocionar estrategias comunitarias para la resiliencia posterior a un evento (Zapa et ál., 2017). Investigaciones recientes, proporcionan una ruta para la operacionalización de las variables que se extraen del análisis de la gestión del riesgo de desastres como los amplificadores y atenuadores de las percepciones, que se deben identificar para presentar modelos de mitigación más efectivos (Ley et ál., 2019).
Por tanto, la presente investigación, orientada en la metodología de la teoría fundamentada, propone un modelo emergente acerca de las percepciones de la gestión del riesgo de desastres, por tal motivo el objetivo será el de analizar las percepciones de la gestión del riesgo de desastres en un grupo de habitantes del municipio de Pijao (Quindío).
Metodología
Teoría fundamentada
Guerrero y Guerrero (2014) acerca del enfoque cualitativo de la investigación, proponen que: “concibe lo social como una realidad construida que se genera a través de articulaciones con distintas dimensiones sociales” (p. 46). El enfoque cualitativo se asienta en un modelo inductivo-interpretativo de indagación de los fenómenos sociales (Bernal, 2010; Martínez, 1998). Es así como, al proponer una investigación dentro del enfoque cualitativo, se examinan a los sujetos que les asignan determinados significados a los fenómenos sociales (Vasilachis, 2006). Se requiere entonces abordar desde el modelo inductivo a los sujetos particulares, ya que las interpretaciones de los fenómenos objeto de las explicaciones, son altamente dinámicos. La validez de los modelos cualitativos no estriba en los análisis estadísticos de las herramientas que extraen información de los sujetos de investigación, propio del modelo hipotético-deductivo del enfoque cuantitativo, sino que la validez y confiabilidad se enfoca en la delimitación clara del diseño metodológico y en que dicho modelo tenga como característica la reproducibilidad para el análisis de fenómenos particulares.
La propuesta metodológica de la investigación cualitativa se construye a partir de la elección de un diseño, además de la delimitación de las unidades de análisis, por último, se realiza la operacionalización de las variables que orientan la construcción de los mecanismos de obtención de la información (Sandoval, 1996). Los más comunes son los propuestos por los métodos etnográficos (Martínez, 1998; Strauss, 1990). No obstante, también los diferentes enfoques, tanto cualitativo como cuantitativo, tienen una orientación epistemológica particular, para el caso del modelo cualitativo, tal como los describe Hernández (2014), esta considera las siguientes corrientes: “interaccionismo simbólico, la etnometodología y el estructuralismo” (p. 188). Además de estas tres corrientes, la investigación cualitativa se orienta desde el modelo fenomenológico y no como una posición epistemológica sino metodológica (Hernández, 2014). La fenomenología aborda principalmente las descripciones de los fenómenos tal como aparecen a los sujetos. A partir de esta conclusión teórica, la investigación cualitativa se encamina a trazar los elementos que requiere la comunidad científica para interpretar las significaciones de los fenómenos.
La presente investigación, asumió a la teoría fundamentada como el mejor modelo metodológico para el análisis y evaluación de las percepciones de la gestión del riesgo de desastres del municipio de Pijao (Quindío). Este modelo se construye desde la posición fenomenológica y el interaccionismo simbólico (Andreu et ál., 2007). Además, la teoría fundamentada como metodología fue creada por Glaser y Strauss (1967) para responder al análisis de datos inductivos. Por tal motivo, a partir de la lectura de la información que proveen las unidades de análisis, se construyen categorías para con estas indicar relaciones y meta-representaciones, que puedan indicar el sentido y significado de los fenómenos para un grupo particular. En últimas, el objetivo de dicho método es la procura del establecimiento de una teoría sustantiva que pueda generar hipótesis sobre las relaciones de las categorías producto del análisis inductivo (Restrepo-Ochoa, 2013).
En adición, a nivel metodológico, Hernández (2014), considera que los dos momentos descritos previamente, es la conclusión de otros dos procesos que se realizaron previamente y es del muestreo y la saturación teóricos. El muestre teórico va de la mano con el concepto de saturación, ya que expresa la forma en cómo se define la muestra o, en este caso, de las unidades de análisis y sus condiciones. El momento en el que ya existen las suficientes concurrencias en los grupos semánticos que acogen las categorías, se debe terminar con el proceso de muestreo.
Unidades de análisis
El municipio de Pijao pertenece al departamento del Quindío (Colombia). Para el censo realizado en el año 2018, la población del municipio era de 4877 personas, los hogares fueron 1612 ese año. En la cabecera urbana vivían un total de 2893 personas, existían para el año 2018 un total de 982 hogares. En el total de los habitantes, se reportaron algunos elementos contextuales: el 65.9 % asiste o asistió a alguna institución educativa, el 5.9 % reportan alguna dificultad física o mental, la mayoría de las mujeres realiza labores del hogar (1033) y seguidas, trabajan en actividades que generan ingresos (542). Los hombres en su mayoría realizaron trabajos que generan ingresos (1565) y en menor medida estudiaron (327). Se debe aclarar que el municipio de Pijao es el de menor índice de densidad poblacional con un 19.6.
Respondiendo a el procedimiento del muestreo teórico en la teoría fundamentada, la muestra o unidad de análisis respondió a dos criterios de inclusión: la firma del consentimiento informado para mayores de edad y vivir aledaño al paso del Río Lejos en sector urbano del municipio de Pijao (Quindío). En total, participaron un total de 61 sujetos, 41 % mujeres y el restante 59 % hombres. Las edades oscilaron entre los 22 años y 73 años. Solo el 11 % reportaron un nivel de estudios profesional, el 14 % técnico o tecnológico, un 5 % ningún tipo de educación y el restante 70 % manifestó tener educación básica primaria o bachiller. El 15 % indicó que recibía remesas del exterior de algún familiar, el 45 % se refirió a alguna actividad agrícola, el 35 % no tenía empleo y el restante 5 % realiza, según lo denominan ellos mismos “oficios varios”.
Condiciones éticas de la investigación
La presente investigación contó con el aval del comité de investigaciones y bioético de la Universidad de San Buenaventura Medellín, además el ejercicio de investigación se realizó siguiendo las recomendaciones dispuestas en la Ley 1090 de 2016, específicamente en su capítulo VII. Se orientó a los participantes sobre las consideraciones éticas propias: confidencialidad y buen manejo de la información, derecho a la no participación, derecho a la información, al acompañamiento y respeto por la intimidad.
Protocolo y categorización
Para llevar a cabo la extracción de información, se realizaron entrevistas semi-estructuradas. Los investigadores delimitaron tres temáticas para la elaboración de las preguntas: conocimiento del contexto, conocimiento del riesgo y acciones para la mitigación del riesgo de desastres. Con esto se procedió a la elaboración y prueba piloto de la entrevista (Anexo 1). La categorización se realizó en dos partes: cada investigador propuso categorías a partir de la lectura y codificación de las entrevistas. A continuación, durante la codificación axial, se procedió a la verificación y anulación de dichas categorías para pasar al último grupo de categorías en las que se suman las categorías emergentes compiladas en la tabla 1.
Procedimiento
El procedimiento para el análisis de la información, particularmente para la categorización y operacionalización de las categorías se llevó a cabo en el software Atlas ti (Versión 8). Se procedió compilando las entrevistas en grupos y a partir de la lectura se establecieron concurrencias y categorías. Para la codificación axial se usaron las relaciones preestablecidas en el software, por último, el modelo emergente orientó la discusión de la presente investigación.
Resultados
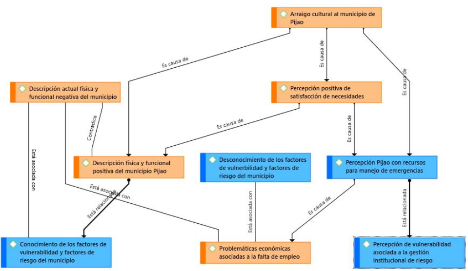
Los resultados de la investigación se expondrán en orden de las dimensiones preestablecidas y por último las relaciones de las mismas que sostienen el modelo emergente. La primera dimensión de relaciones fue el conocimiento del contexto; en la figura 1, se expone las relaciones sobre estas categorías.
Los habitantes del municipio de Pijao describen su municipio de manera física y funcional, siendo los adjetivos más concurrentes el de “tranquilo” y “bonito”, no obstante, se encontró que existen personas que denotan adjetivos funcionales negativos, esto responde a los cambios estructurales físicos y comunitarios acaecidos con el sismo de 1999. Acerca de las descripciones funcionales del municipio de Pijao, sus habitantes consideran como factor primordial la falta de empleo lo que responde a las dinámicas propias del otrora principal renglón de la economía de la región: la industria del café. Algunos de los entrevistados refieren que el cambio en la producción del café altera significativamente las condiciones del municipio, causando así una alteración en la percepción de arraigo sobre el municipio.

Fuente: elaboración propia
Figura 1. Categorías en la dimensión de conocimiento del contextoNota: las categorías pertenecientes a la dimensión conocimiento de contexto se sombrearon con naranja; las categorías pertenecientes a la dimensión conocimiento del riesgo se sombrearon con azul
Acerca del conocimiento del riesgo, se observa que en la muestra encuestada hay un conocimiento de los factores de riesgo, principalmente los habitantes perciben con mayor peligro la crecida del Río Lejos. Manifiestan una percepción de vulnerabilidad por el factor de deslizamiento e inundación, la cual depende de dos elementos. Por un lado, de la poca preparación estructural de las viviendas y, por otro lado, como factor emergente, la percepción de la vulnerabilidad depende de la gestión institucional y gubernamental. La gestión de las instituciones de primeros respondientes de emergencias y gubernamentales a su vez, son la causa de la percepción de seguridad por el adecuado manejo de los recursos para la mitigación y manejo de una eventual emergencia.
La percepción del riesgo de desastres depende de dos elementos: el conocimiento de conceptos asociados a la gestión del riesgo y el conocimiento de acciones para la mitigación. El sentirse vulnerables, lleva a los habitantes a un adecuado conocimiento y manejo de la gestión del riesgo. Por otro lado, se identificó una notable indiferencia a la gestión del riesgo producto de la primacía de otros factores como el religioso o simplemente la indiferencia a no asistir o responder a la gestión comunitaria del riesgo de desastres. El conocimiento del riesgo depende causalmente de las condiciones del conocimiento del contexto. Se observó que entre quienes hay desconocimiento del contexto, hay una percepción de fallos a nivel institucional.
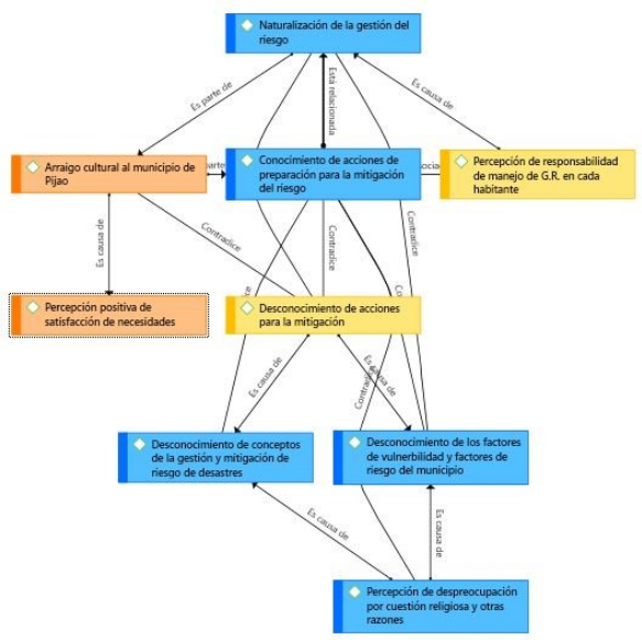
Por último, a la tercera dimensión tenía que ver con la mitigación, las categorías allí inscritas se exponen en la figura 2.

Fuente: elaboración propia
Figura 2. Categorías en la dimensión de mitigaciónNota: las categorías pertenecientes a la dimensión conocimiento de contexto se sombrearon con color naranja; la categorías pertenecientes a la dimensión conocimiento del riesgo se sombrearon con color azul; las categorías pertenecientes a la dimensión de mitigación se sombrearon con color amarillo
Las personas que se perciben como vulnerables por los diferentes factores descritos y principalmente por la crecida del Río Lejos, describen acciones para la mitigación del riesgo de desastres. La mitigación a su vez responde a tres elementos: el conocimiento de los factores de riesgo, a la percepción positiva a nivel institucional y a la satisfacción de necesidades. En la mitigación se observó como variable mediadora la percepción de arraigo cultural, ya que entre quienes se percibían en arraigo hacia el municipio podían naturalizar acciones para la gestión del riesgo.
Los ciudadanos confieren la responsabilidad de la gestión del riesgo a tres procesos, por un lado, a la gestión gubernamental en cabeza del alcalde; a la gestión de los respondedores del municipio como Bomberos, Cruz Roja y Defensa Civil. Por último, los ciudadanos consideran que la responsabilidad de la gestión de riesgo reposa en casa ciudadano.
En esta dimensión se encontró el hallazgo principal de la investigación, a saber, la naturalización de la gestión del riesgo. En los ciudadanos que tienen una percepción de arraigo sobre su municipio, se observó un conocimiento de los factores de riesgo y a su vez una percepción de vulnerabilidad. Estos elementos llevan a naturalizar acciones para la mitigación, además de naturalizar el conocimiento de acciones para la gestión y conocimiento de conceptos que tienen que ver con la gestión del riesgo. Acerca de la naturalización se encontraron categorías que posibilitan y que la imposibilitan.
La naturalización responde a la identificación de responsabilidades acerca de la gestión del riesgo de desastres, además el conocimiento de factores de riesgo, conceptos de la gestión del riesgo y conocimientos de acciones para la mitigación. Por otro lado, y como factor determinante se encuentra la percepción de arraigo al municipio. También, se observa que la percepción de problemáticas asociadas al desempleo y percepción de insatisfacción de necesidades sumado al desconocimiento e indiferencia imposibilitan la naturalización de la gestión del riesgo.
En la figura 3, se observa el modelo emergente producto de todo el proceso investigativo.
Discusión
El objetivo de la presente investigación fue analizar las percepciones de la gestión del riesgo de desastres en habitantes del municipio de Pijao. La metodología usada para tal fin siguió el modelo cualitativo desde la teoría fundamentada. A partir de esto, se obtuvo un modelo emergente que contiene el análisis de las percepciones y soportan la hipótesis de los investigadores.
El concepto sobre el que orbitará la discusión y que es el centro de las percepciones, tal como lo estiman Strauss y Corbin (1990), es el de naturalización. La naturalización de conceptos, procesos y acciones ha sido estudiada ampliamente desde la psicología social, la sociología y demás ciencias humanas, con el fin de comprender los procesos que subyacen a la exclusión y la producción de identidades (Bilbao, 2012; Marcón, 2011; Rodríguez y Gallego, 2018). Sin embargo, podemos rastrear el concepto desde la reflexión de la psicología comunitaria. Montero (2004) asocia la naturalización dentro de un campo semántico de otros constructos tales como habituación, familiarización, problematización y desnaturalización, que en conjunto, refieren a un proceso social que implica la adaptación de prácticas sociales a partir de su familiarización. Esto implica la objetivación simbólica producto del interaccionismo. Un concepto o determinado proceso, cuyo origen es externo a los procesos comunitarios, requiere de aceptación comunitaria, que podría estar mediada por su utilidad práctica. Para el presente caso, el valor práctico será la mitigación el riesgo de desastres.
La comprensión de los conceptos del riesgo constituye la creación de conciencia sobre la vulnerabilidad y es importante que la psicología apoye dichos procesos de creación de conciencia, ya que es sabido que muchas veces los individuos suelen ignorar el peligro de los riesgos a los que están expuestos en su entorno (Nion y Pereyra, 2018). Entonces, al entender qué es gestión de riesgo, los habitantes de un determinado sector podrán enmarcarlos en un proceso encaminado a atender las emergencias a través de relaciones simbólicas con su entorno natural.
Todo lo anterior permite concluir que, como parte de las acciones para la mitigación, es importante propender por la introducción de los conceptos que van a generar en la comunidad del municipio de Pijao acciones preventivas y conductas que reduzcan los peligros a los que puedan estar expuestos en relación con su situación actual. Por esto, la naturalización de la gestión del riesgo surge como la principal herramienta prospectiva en este caso.
Por otra parte, el modelo emergente consideró los elementos que puedan imposibilitar la naturalización del concepto de gestión de riesgo. Así, se encontró que la despreocupación general y desmotivación por las acciones de mitigación pueden dificultar el trabajo con la comunidad con el fin de propender por la adopción de las prácticas de gestión de riesgo. Tales actitudes pueden estar mediadas por la indiferencia hacia estos temas, en parte generada por algunos factores como la religión: algunos habitantes de diferentes sectores mostraron cierta despreocupación por aprender sobre gestión del riesgo en tanto manifestaron que es algo frente a lo que no pueden actuar. Expresiones como: “eso solo lo sabe Dios”, “cuando Dios actúa no hay nada que hacer” enmarcan la falta de motivación por generar prácticas de mitigación. Igualmente, se entiende que el reconocimiento tanto del riesgo, como de las acciones mitigadoras, entorpecen también la naturalización del concepto de gestión de riesgo. Esto puede deberse a dificultades en la planeación por parte de los entes competentes en proyectar la información necesaria, así como la poca adhesión de los habitantes por estos espacios de socialización.
Lo anterior, ha sido evidenciado por otros autores, quienes han evidenciado de igual manera que la despreocupación por los procesos de la gestión del riesgo son un elemento natural en las comunidades. Factores religiosos, económicos y de otras índoles, indican que cuando no existe una adecuada conciencia de la vulnerabilidad asociada al riesgo de desastres se hace difícil que se naturalicen los conceptos y procesos para la mitigación de los factores de vulnerabilidad (Baena, 2011; Thomas, 2011). Con respecto a lo anterior, la prospección del riesgo de desastres a nivel comunitario, en primera medida, debe identificar el nivel de despreocupación de los habitantes de una comunidad acerca de la gestión del riesgo e identificar, además, las justificaciones que se tienen para esto. De tal manera que una intervención comunitaria pueda reorientar dichas justificaciones en tanto no se ajusten a la lógica de la prospección del riesgo.
Por otro lado, se encontró que también hay elementos que por el contrario pueden ayudar a facilitar la naturalización de la gestión del riesgo. Se concluye en esta investigación que el principal elemento posibilitador de la naturalización de este concepto es el arraigo cultural, entendido como la vinculación de los habitantes con el espacio en el que coexisten, así como la apropiación de las costumbres y elementos que les permitan desarrollar un sentido de pertenencia y preocupación por su entorno (Gamo y Conde, 2020). Así pues, se hipotetiza que si los habitantes no están a gusto con la situación de su entorno se dificulta que se adhieran a las practicas prospectivas del riesgo cuando no han desarrollado conciencia por el cuidado de su espacio (Ávila et ál., 2016).
El arraigo cultural es un factor importante y transversal a los procesos de gestión comunitaria del riesgo de desastres. Son diversos los autores que concluyen que el arraigo cultural es la afinidad cognitiva y afectiva que una persona y un grupo de personas desarrollan por el entorno habitado (Molina, 2019; Palacino y Gutiérrez, 2018). Se ha demostrado, junto con los hallazgos del presente estudio que, si una comunidad tiene un adecuado nivel de arraigo espacial y arraigo cultural, se posibilitan las acciones para la mitigación del riesgo y la gestión prospectiva del riesgo (Alcántara-Ayala, 2020; Lavell, 2005; Ramírez, 2012). En la medida que se evidencia arraigo y configuración del territorio, las comunidades pueden llevar a cabo procesos comunitarios adecuados en beneficio de sí misma. La apreciación del arraigo cultural y arraigo espacial han sido un fenómeno poco estudiado para la gestión del riesgo, no obstante, adquiere importancia en la actualidad y principalmente en el estudio de la percepción del riesgo comunitario de la vulnerabilidad asociada a riesgo de desastres (Armas-Pedraza et ál., 2017).
Los resultados de la presente investigación confirmaron, una serie de hipótesis acerca de cómo promover una adecuada práctica de la gestión del riesgo en comunidades afectadas por contextos de alta vulnerabilidad, mediante un modelo emergente. Según Narváez et ál. (2009) los procesos de la gestión del riesgo deben ser paralelos a los procesos sociales comunitarios. Para efectos de la presente investigación, la naturalización es, el modelo por el cual un proceso de gestión del riesgo puede ser aún más efectivo. Para llevar a cabo la naturalización, debe haber una apropiación del espacio, también llamado arraigo cultural, además de una conciencia de la efectividad de la gestión del riesgo (Anaya, 2019), sobre esto se puede hacer una adecuada exposición de los conceptos y acciones tendientes a la reducción de los escenarios de riesgo.
Se recomienda para futuras investigaciones abordar las percepciones de la gestión del riesgo de desastres y realizar comparaciones con el mismo diseño en poblaciones que no tengan un elevado nivel de vulnerabilidad. Otra sugerencia importante que resulta de la investigación es postular diseños de investigación que contengan dos variables importantes: el grado de despreocupación que tengan las comunidades por la gestión del riesgo de desastres y también indagar por el grado de arraigo cultural. Por otro lado, se sugiere trabajar específicamente a la luz de los resultados en los elementos que imposibilitan la naturalización del riesgo de desastres. Se evidenció que Pijao es una población donde debe haber un trabajo continuo por parte de las instituciones encargadas de la gestión del riesgo y con más ahínco por parte de la psicología, así llegar a una adecuada gestión prospectiva social del riesgo.
Conclusiones
Se concluye que el trabajo de la gestión del riesgo de desastres es un proceso continuo, en el que se interviene a la comunidad para evitar o mitigar el efecto de los factores de riesgo. Para el caso del municipio de Pijao, se realizó una investigación desde la teoría fundamentada en la que se recopilaron las percepciones de una parte de la población ubicada en el sector donde se concentra el mayor riesgo por deslizamiento del río Lejos. Las autoridades deben enfocarse en que los procesos de mitigación del riesgo de desastres a nivel comunitario, si bien comienzan por la identificación y planificación de los factores de riesgo, cuando estos se traducen a la comunidad, debe naturalizarse la prevención y la gestión, mediante la contextualización de las acciones de las instituciones para la gestión del riesgo.
















