1. Introducción
La pandemia del Covid-19 es uno de los acontecimientos más impactantes del siglo XXI. Según (Zenker y Kock, 2020) la pandemia del Covid-19 es un desastre natural pero también un desastre sociopolítico provocado por el hombre en términos de la gestión de la pandemia. Sobre la evolución del Covid-19, en diciembre 2019 fue identificado este nuevo coronavirus en Wuhan (China) y en el mes de marzo, la Organización Mundial de la Salud (OMS) lo catalogó como una pandemia que ha golpeado con fuerza a países de Asia, Europa y América. La crisis sanitaria no solo ha provocado la pérdida de una gran cantidad de vidas humanas en el mundo, sino también ha significado un duro golpe a la actividad económica y la confianza del mercado (Liang y Yixiao, 2020). La velocidad con que se contrajo la actividad económica no es comparable con otros acontecimientos experimentados en el mundo, el desplome de los mercados fue provocado tras los crecientes temores cayendo a cifras que no se presentaban desde la crisis financiera global en el 2008.
De acuerdo con Chenli, Bannerman y Abrokwah (2021) el objetivo de las políticas públicas o medidas de mitigación ante la pandemia debían aliviar esta disyuntiva: reducir las víctimas mortales del Covid-19 al tiempo que se preservara el empleo de las personas. En este sentido, los autores proponían la necesidad de provisiones de apoyo a los ingresos para estimular la economía y la demanda de mano de obra, lo que no sólo sostendría a las empresas y a los trabajadores contra las pérdidas inmediatas de empleo e ingresos, sino que también contribuye a eliminar los choques de demanda y oferta, que podrían prolongar la recesión económica.
Fue así como se desplegaron medidas fiscales y monetarias a nivel mundial para combatir la recesión económica producto de la pandemia. Diversos gobiernos alrededor del mundo han aplicado medidas excepcionales para mitigar los efectos económicos de la pandemia, según informe de la (BBC News Mundo, 2020) los países de Asia y Europa donde se dieron los primeros brotes del virus, adoptaron importantes medidas para atender a personas y empresas como la suspensión de pago de hipotecas, plazos o paralización del pago de impuestos a pequeñas y medianas empresas, préstamos a las empresas para proteger el empleo, rebajas temporales en las cotizaciones sociales, financiamiento para las empresas que tengan que reducir sus horas de trabajo, entre otros. Por su parte, en América Latina los países extendieron decretos para disminuir los impuestos a nivel empresarial y personal, programas de asistencia y protección al empleo y la producción, reducción de las tasas de interés, congelamiento de pagos de deudas bancarias, programas de ingresos familiares de emergencia, entre otros (Americas Society Council of the Americas (AS/COA), 2020).
Diferentes investigaciones se han enfocado en analizar el alcance de las medidas gubernamentales implementadas a nivel mundial. Webster, Khorana y Pastore (2022) examinan si la capacidad institucional ofrece un apoyo eficaz a las empresas para enfrentar los impactos del Covid-19, mencionando que los gobiernos han diseñado medidas específicas como plazos para pagos de impuestos, préstamos sin intereses, préstamos bancarios garantizados por el gobierno, en especial enfocados a enfrentar los problemas de insolvencia de las pequeñas empresas. Por su parte, Cui, Hicks y Norton (2022), Alberola, Arslan,Cheng y Moessner (2021), Furceri, Kothari, y Zhang (2021) examinaron la efectividad de las políticas gubernamentales y la elección de los diferentes instrumentos de política empleados para apoyar a las empresas a solventar los impactos negativos del Covid-19.
En Colombia, desde el mes de marzo de 2020 se tomaron medidas de restricción de la movilidad y de las actividades económicas a excepción de la producción de bienes esenciales, lo que condujo a la agudización sin precedentes del desempleo nacional durante el primer año de pandemia. Según datos del Departamento Administrativo de Estadística (DANE), la tasa de empleo en 2020 disminuyó 6.8% con respecto al 2019, 2.4 millones de colombianos perdieron su empleo durante 2020, y la tasa de desempleo pasó del 10.5% en 2019 a 16.1% en 2020 (Becerra, Cabra, Romero y Pecha, 2021). El impacto del cierre económico hizo que el gobierno empezara a anunciar medidas de contingencia de orden laboral y tributario planteando alternativas que los empleadores podían adoptar para mitigar el impacto del Covid-19, así como programas de alivio económico y beneficios para personas y empresas.
De todo el paquete de medidas adoptadas, las determinaciones en materia laboral han causado preocupación especial y diversas reacciones desde los sectores gremiales y los propietarios de empresas. Cuestiones relacionadas con programas de apoyo al empleo formal, medidas transitorias de pago en los aportes sociales, acceso al financiamiento a través de garantías bancarias, implicaron no solo tomar la medida adecuada por parte de las empresas, sino también cumplir con los requisitos para poder ser adoptada. Con respecto a las investigaciones desarrolladas en el contexto colombiano, algunas se encuentran enfocadas en revisar el impacto de las medidas de restricción implementadas por el gobierno, como lo menciona Fernández (2020) que analiza el efecto sobre el empleo de las medidas de aislamiento para enfrentar el contagio del COVID-19 en las dos primeras etapas de la cuarentena en Colombia. Por otra parte, Vanegas y Jaramillo (2020) reseñan los decretos expedidos sobre protección al empleo y seguridad social durante los meses de marzo y abril de 2020 describiendo de manera breve el alcance de estos en materia laboral. Teniendo en cuenta este panorama, este articulo tiene como finalidad realizar una revisión de la normatividad expedida por el gobierno nacional en materia laboral a partir del mes de marzo de 2020 y durante el resto del año 2020, con el fin de presentar una caracterización de estas medidas a partir de su clasificación conforme a los actores económicos que fueron impactados y los temas en que se focalizaron.
A la luz del planteamiento anterior surgen las inquietudes: ¿Cuáles fueron las medidas laborales adoptadas por el gobierno colombiano durante el año 2020 para mitigar el impacto de la pandemia por Covid-19? ¿Cuáles son las características principales y el alcance de las medidas laborales adoptadas por el gobierno nacional durante el primer año de la pandemia por Covid-19? Para responder a estas preguntas, y con el propósito de contar con el contexto internacional relacionado con las regulaciones laborales emitidas en otros países, se realizó una búsqueda en las bases de datos Wos y Scopus, de publicaciones sobre medidas laborales implementadas para enfrentar el Covid-19, obteniendo un grupo de 10 publicaciones que describen dichas medidas en algunos países de Europa, Asia y América. Posteriormente, se realizó una recopilación de toda la normatividad laboral expedida en orden cronológico, y con un análisis documental se realizó la respectiva caracterización de dichas medidas que fueron clasificadas conforme a sus propósitos y beneficiarios. El análisis realizado permitió elaborar un mapa conceptual de la normatividad laboral en el marco del Covid-19 en Colombia y a partir de esto, se realizó un comparativo con las principales medidas adoptadas en otras regiones del mundo que fueron contrastadas con estadísticas de desempleo para el año 2020, llegando a unas aproximaciones frente al impacto de las medidas en las condiciones de empleo en Colombia. Esto lleva a aclarar que el objetivo principal de este articulo tiene un alcance de caracterización de medidas laborales en el contexto colombiano, más no se enfoca en establecer una relación causal con el desempleo, sin embargo, los resultados dan indicios de una eventual correlación con variables de empleo que constituyen un punto de partida para futuras investigaciones.
2. Revisión de literatura
2.1. Estudios sobre las medidas laborales adoptadas para mitigar el impacto económico del Covid-19
Diferentes investigaciones se han realizado en torno a los efectos económicos y sociales de las medidas laborales implementadas para enfrentar la pandemia por Covid-19 a nivel mundial. Para identificar estas investigaciones se realizó una búsqueda en las reconocidas bases de datos Web of Science y Scopus, utilizando la siguiente ecuación de búsqueda:
("labour market regulations" OR "labour policy measures" OR "labour regulations") AND "COVID-19"
Cabe resaltar que actualmente son muchas las publicaciones que se han generado sobre el Covid-19 y sus diferentes impactos a nivel nacional e internacional. Sin embargo, este artículo se enfoca únicamente en el impacto que tuvieron las medidas laborales adoptadas, razón por la cual se propone la ecuación de búsqueda presentada. Teniendo en cuenta el alcance de la temática, se obtienen 3 estudios en Web of Science y 23 estudios en Scopus publicados entre 2020 y 2022. Al realizar una revisión del contenido de las publicaciones obtenidas se encontró eliminaron 16 de ellas porque la temática propuesta no correspondía al impacto de medidas laborales por Covid-19, quedando un total de 10 artículos, cuyos principales resultados se presentan a continuación.
Región Asia-Pacífico
Furceri et al. (2021) analizan los efectos de las medidas de contención del Covid-19 en la región Asia-Pacifico construyendo un índice narrativo de las medidas adoptadas por 11 países de dicha región, encontrando que dichas medidas han tenido éxito en la disminución de la propagación del virus, pero con altos costos económicos asumidos. Los países asiáticos adoptaron diferentes estrategias frente al cierre de la industria, algunos países como Australia, Tailandia, Corea y Vietnam impusieron restricciones menos estrictas a este sector y las medidas de contención tuvieron un impacto similar en la reducción de casos frente a aquellos países que si cerraron el sector. Li, Vudyattama, Anh La, Miranbti y Sologon (2022) analizan los efectos en la distribución de los ingresos en Australia a causa de la crisis del Covid-19. El gobierno australiano realizó varios cambios temporales en los impuestos y beneficios sociales, entre ellos, el apoyo gratuito para el cuidado infantil, subsidios salariales a los empleados a través de empleadores que eran elegibles. En el mes de marzo de 2020, se anunció un pago único de apoyo económico a casi todos los beneficiarios de pagos de asistencia social. Al analizar el impacto de estas políticas, se evidencia la eficacia de las medidas de política temporal tanto para mantener el nivel de vida como para evitar el aumento de la desigualdad de ingresos.
Stewart (2022) analiza el profundo impacto del Covid-19 en los mercados laborales y en la política y regulación laboral en Australia. Discute brevemente los muchos desafíos existentes que la pandemia creó para la oferta, organización y compensación de la fuerza laboral dedicada al cuidado de los ancianos, pasando a examinar el estado del sistema australiano de regulación laboral y la formulación de políticas antes de la pandemia. Luego analiza cómo ese sistema ha respondido a la pandemia y analiza críticamente el abandono por parte del gobierno de la idea de consulta y cooperación con el movimiento sindical, incluso menciona que parece haber pocas posibilidades de que el paquete de cambios propuesto por el gobierno sobre la Ley de Trabajo Justo de 2009, haga algo para abordar problemas profundamente arraigados como el estancamiento de los salarios, la inseguridad y la desigualdad.
En Asia del Sur, propiamente en la India, Sankaran (2020) plantean como la actual crisis de la Covid-19 ha puesto al trabajo en el foco de atención en cuanto a cuales deben ser los derechos básicos laborales y las regulaciones a nivel empresarial. En su estudio argumenta que la crisis brinda la oportunidad de tomar las medidas correctivas necesarias en el marco regulatorio de la India, de acuerdo con las disposiciones constitucionales y obligaciones internacionales, y teniendo en cuenta la perspectiva de quienes tienen empleos formales e informales, entrando en discusión reformas en el código de salarios, en la transición a la formalización, en las leyes de regulación del trabajo y en la ley de seguridad social.
Europa
Biasi (2020) relata la respuesta al Covid-19 en el campo laboral en Italia, centrándose en las medidas en materia de apoyo a la renta, permisos parentales, descanso y vacaciones, teletrabajo, despido, así como en las disposiciones especiales dispuestas por los entes sociales y posteriormente adoptadas por el gobierno para preservar la salud y la seguridad de los empleados y para prevenir la propagación del Covid-19 en el lugar de trabajo. Como consecuencia de estas medidas, el autor resalta el desarrollo potencial de la participación de los empleados en Italia a raíz del aumento del diálogo social durante la emergencia del coronavirus.
Rodríguez (2020) plantea que un elemento central de la normatividad laboral de emergencia para hacer frente a los graves efectos económicos y sociales del Covid-19 en España, fue la prohibición del despido por causas derivadas de los efectos jurídicos de la crisis sanitaria y la proclamación del estado de emergencia. Además, se estableció un compromiso de mantenimiento del empleo durante los seis meses siguientes a la reanudación de la actividad económica. Se trató de disposiciones complementarias con las que el legislador intentó evitar la destrucción permanente de puestos de trabajo y mitigar el impacto social de la pandemia.
Cruz (2020) plantea que el Covid-19 tuvo un importante impacto en el ámbito laboral, con medidas muy relevantes tanto en el mercado de trabajo como en la legislación laboral. Entre las medidas más destacadas en España menciona la reglamentación para el trabajo en casa, el sistema de suspensión de contratos de trabajo para evitar la adopción de despidos masivos, soluciones para favorecer la conciliación de las responsabilidades familiares y laborales durante la pandemia; sistema de permiso retribuido recuperable; medidas económicas de atención a los trabajadores sin actividad laboral a través de prestaciones de Seguridad Social; adopción de un Ingreso Mínimo Vital.
Christl, De Poli, Kucsera y Lorenz (2022) describieron las principales políticas implementadas para luchar contra el impacto negativo del Covid-19 en los ingresos de los hogares en Austria, entre ellas, la reducción temporal de las horas normales de trabajo y de la remuneración. Los empleados no podrían ser despedidos durante el periodo de tiempo reducido, y hasta un mes después de finalizado dicho periodo. Las horas de trabajo semanales se redujeron hasta un 10% y se garantizó a los empleados entre el 80% y 90% de sus ingresos netos anteriores. Durante el 2020 se introdujeron dos pagos únicos para los desempleados elegibles de acuerdo con ciertas condiciones, al igual que se realizó un pago especial para las familias con niños. Los autores demostraron que, aunque los más afectados fueron los hogares con bajos ingresos, las medidas implementadas fueron cruciales para contener el aumento de la desigualdad dado que los pagos únicos adicionales para desempleados y niños compensaron las pérdidas de ingresos de los hogares pobres.
Estados Unidos y América Latina
Shuai, Chmura y Stinchcomb (2021) evalúan las dinámicas entre Covid-19, mercado laboral y políticas gubernamentales, donde el programa PPP (Programa de Protección de Cheques de Pago) contribuyó a estabilizar los salarios, pero también estuvo relacionado con una menor demanda laboral. Para las personas que tendrían que ser despedidas, este programa les impidió quedarse sin trabajo durante al menos 2 meses. Por otra parte, los beneficios de desempleo ampliados (PUC) proporcionados por la ley CARES establecieron incentivos para que las personas desempleadas no buscaran empleo, lo que ayudó a suprimir la oferta laboral.
Webster et al. (2022) consideran el impacto económico del Covid-19 en las empresas comerciales de cuatro países de Centro América, manifestando que las medidas gubernamentales de contención tuvieron un fuerte efecto adverso en las empresas, solo un pequeño grupo de empresas reportaron haber recibido apoyo del gobierno viendo amenazados su liquidez y capacidad de supervivencia. Las razones de esto fueron principalmente que muchas empresas no cumplían con los requisitos para recibir el apoyo. En ninguno de los cuatro países analizados (Honduras, Nicaragua, El Salvador y Guatemala) los subsidios salariales ni el apoyo técnico fueron opciones preferidas por las empresas, considerando más necesario la reducción y aplazamiento de impuestos y el acceso a nuevos créditos.
En bases de datos nacionales, se encontraron algunos estudios en Colombia. Vanegas y Jaramillo (2020) exponen los decretos expedidos en el área laboral durante los dos primeros meses posteriores a la declaratoria de emergencia sanitaria encontrando que el gobierno nacional durante ese tiempo implementó medidas para la protección del empleo que han dejado por fuera a los trabajadores informales, independientes y microempresarios. Las autoras también encuentran que los derechos de los trabajadores han sido vulnerados ante las evidencias de despidos injustificados. Por otra parte, Fernández Londoño, Vieco, Sepúlveda, Restrepo, Arrieta (2020) realizan un informe de coyuntura del Covi-19 para Colombia, afirmando que, para finales de marzo de 2020, del total de medidas adoptadas por el gobierno en el marco de la emergencia sanitaria, el 51% correspondían a medidas para reforzar el aislamiento preventivo y mejorar los efectos en la salud de los colombianos, el 18% eran disposiciones para contrarrestar los efectos sociales y económicos generados por el aislamiento preventivo obligatorio, 12% correspondían a disposiciones laborales, el 10% son medidas para garantizar la salud de servidores públicos y usuarios y 9% son medidas tributarias.
2.2. Estudios sobre los efectos del Covid-19 en el mercado laboral en Colombia
De acuerdo con Fernández Londoño et al. (2020), el impacto en el mercado laboral producido por el Covid-19 superó al impacto económico evidenciado en el sector financiero y las variables macroeconómicas. A finales de marzo de 2020, pasadas tan solo dos semanas de haberse declarado la emergencia sanitaria en Colombia y haber entrado en confinamiento, la tasa de desempleo se ubicó en 12.6%, 1.8 puntos porcentuales por encima de la cifra para marzo de 2019, lo que equivale a la pérdida de 1.6 millones de empleos. Al analizar la variación del empleo por ramas de actividad económica en las principales ciudades del país, los sectores más afectados para finales del mes de marzo de 2020 fueron: actividades inmobiliarias con una disminución en el número de ocupados del 30.1%, seguido de las actividades artísticas y de entretenimiento con una disminución del 21%, industria con el 15%, comercio con el 13.4% y alojamiento y servicios de comida con el 13.1% de disminución. Desde el punto de vista empresarial, los empleadores tomaron diversas medidas. Según el Centro de Estudios Sociales y Laborales de la ANDI, en una encuesta realizada a un conjunto de empresas a nivel nacional, las empresas habían optado por el teletrabajo para los cargos que se podría adaptar esta figura, más del 70% de las empresas encuestadas convocaron a vacaciones anticipadas y un porcentaje del 30% optaron por suspensiones de contrato, terminaciones de contrato y licencias remuneradas.
Para Morales et al. (2022) las medidas de confinamiento explican aproximadamente el 25% de las pérdidas de empleo que se dieron entre febrero y abril de 2020. El 75% restante de la variación se explica por los patrones regionales de propagación de la enfermedad. Las medidas de confinamiento no generaron efectos significativos en el número de horas trabajadas o en los salarios.
Según Becerra et al. (2021), conforme a los datos del DANE, la tasa de empleo para el 2020 disminuyó el 6.8% comparado con 2019, es decir, durante el año 2020, 2.4 millones de colombianos perdieron su empleo. De igual forma, la tasa de desempleo aumentó un 5.6% en 2020 con respecto al año 2019. La brecha de desempleo entre mujeres y hombres se amplió en 3.1% con respecto al año 2019, mientras que la brecha entre áreas rurales y urbanas aumentó en 3%. Durante el periodo de cuarentena a nivel nacional se presentaron cambios en el porcentaje de ocupados, para el mes de febrero de 2020, el 57% de la población se encontraba ocupada, para mayo de 2020 este valor se redujo al 35% y en agosto del mismo año aumentó al 54%. Para el mes de febrero de 2021, la tasa de desempleo fue 15.9%, un 3.7% más que en el mismo mes del año anterior, para ese mismo mes la tasa de ocupación fue de 51.8%, presentando una disminución del 3.7% respecto al mismo mes del 2020 (DANE, 2021).
En cuanto al análisis del mercado laboral por ciudad, en las ciudades más grandes del país, la tasa de desempleo durante los meses junio-agosto de 2020, frente al mismo periodo del año 2019, tuvo una importante reducción en Cali pasando del 11.8% al 25.2%, seguida de Bogotá pasando del 10.4% al 24.1%, Medellín que pasó del 12.6% al 22.6%, Barranquilla que pasó del 7.6% al 13.2%. Cali y Bogotá presentaron el mayor cambio en la ocupación, pasando del 60.5% al 47.7%, y del 61.6% a 48% respectivamente (Organización Internacional del Trabajo, 2020a).
Esta información permite evidenciar lo sucedido con el empleo en Colombia, transcurridos los años 2019 a 2021, reflejándose un aumento de la tasa de desempleo desde el inicio de la emergencia sanitaria. Para septiembre de 2020, a pesar de la reapertura de la economía, el desempleo se mantuvo en el 20% con cerca de 4.6 millones de personas sin empleo, cifra que duplicó al número de personas registradas sin empleo a inicios del año 2020 (DANE, 2021).
3. Metodología
Esta investigación es de tipo descriptiva, que de acuerdo con Hernández-Sampieri y Mendoza-Torres (2018, p.18) "son los estudios que especifican las propiedades, características y perfiles de personas, grupos, comunidades, procesos, objetos u otro fenómeno sometido a análisis". De acuerdo con esta definición, para el desarrollo de este artículo se recolectó la información correspondiente a la normatividad laboral expedida durante la coyuntura de la pandemia Covid-19 desde la declaratoria de emergencia sanitaria en marzo de 2020, hasta el mes de diciembre del mismo año. Posterior a esta recolección, se definieron las cuestiones a analizar sobre esta información, donde se determina la necesidad de organizar cronológicamente las medidas, para luego describir los ejes temáticos en que se centraron en cada una de ellas. La búsqueda de normatividad tuvo como resultado 26 medidas entre leyes, decretos, resoluciones y circulares emitidas por diferentes ministerios y entidades gubernamentales, con un alcance nacional para empleados y empleadores del país
Para realizar este análisis, el artículo se basa en el enfoque cualitativo que según (Gómez, 2006) se fundamenta en la recolección de datos sin medición numérica, utilizando descripciones y observaciones. El análisis documental es la técnica utilizada que se encarga de recopilar y seleccionar información de diferentes fuentes donde la observación está presente en el análisis de los datos para luego articularlo con el objeto de estudio (Guerrero Dávila, 2015), de tal forma que se consultaron como fuentes de información las diferentes páginas web gubernamentales con el fin de extraer la normatividad laboral expedida durante el periodo de tiempo definido. De igual forma, se consultaron informes proporcionados por entidades reconocidas como la Organización Internacional del Trabajo (OIT), el Banco Mundial, el Banco Interamericano de Desarrollo (BID), y a nivel nacional el Departamento de Administrativo Nacional de Estadística (DANE). Para el análisis de la información, se realizó un trabajo de lectura, análisis y síntesis conforme a lo señalado por Barbosa, Barbosa y Rodríguez (2013) donde se tuvieron en cuenta varios elementos de cada uno de los textos normativos como: a) la información que ofrece: el propósito de la normatividad, b) la forma como se presenta la información: los principales postulados o medidas, c) la estructura interna y d) las aportaciones del documento: las condiciones para acogerse a las medidas y sus beneficiarios.
4. Resultados
Con la declaratoria del estado de emergencia económica, social y ecológica para todo el territorio nacional dada en el Decreto 417 del 17 de marzo de 2020, se inicia la expedición de una serie de medidas para la contención ante el Covid-19. Desde esta fecha se inicia la búsqueda de la normatividad aplicable al campo laboral, sin embargo, es importante tener en cuenta que en el marco de dichas regulaciones laborales entre los meses de marzo y abril de 2020 se establecieron tres medidas de tipo general aplicables tanto para empleadores y empleados donde se empezaron a establecer las acciones tendientes a garantizar las condiciones propicias para continuar realizando las actividades laborales en aquellas empresas encargadas de suministrar bienes y servicios de primera necesidad. En laTabla 1, se resumen estas cuatro medidas clasificadas entre medidas generales para empleadores y medidas generales para empleados.
Tabla 1 Medidas generales para mitigar la propagación del Covid-19 aplicable a actividades económicas

Fuente: Elaboración de los autores
Dentro de las medidas generales que debían adoptar los empleadores (Tabla 1), en primer lugar, se encontraba la adopción del protocolo de bioseguridad establecido por el Ministerio de Salud y Protección Social, debiendo promover entre los empleados el permanente lavado de manos, desinfección de puestos de trabajo, y en general, entregar a los empleados información clara y oportuna sobre todas las medidas preventivas y de contención aplicadas en las empresas. Esto implicó para las empresas trabajar de la mano con sus administradoras de riesgos laborales para el desarrollo de los protocolos y la realización de capacitaciones sobre la enfermedad, así como reportar a las entidades autorizadas como las secretarias de salud de su municipio sobre un caso confirmado o sospechoso. En lo referente al desarrollo de las actividades laborales, se empezaron a adoptar cambios como horarios flexibles, implementar diferentes jornadas para evitar las aglomeraciones, autorizar el teletrabajo para quienes sus actividades lo permitían y para aquellos empleados que hubiesen tenido contacto con personas diagnosticadas con la enfermedad o que presentaran los síntomas asociados a esta.
Por su parte, los empleados se vieron acogidos con estas medidas debiendo dar cumplimiento a cabalidad con todo lo dispuesto por las empresas para poder seguir sus operaciones, con el compromiso de cumplir con los protocolos de bioseguridad emitidos por la empresa, informar por los canales de comunicación establecidos por la empresa si presentaban síntomas o habían estado en contacto con un caso sospechoso o confirmado de Covid-19.
En cuanto a las medidas de tipo laboral, en la Tabla 2 se resumen las 23 regulaciones expedidas durante el periodo de marzo-diciembre 2020, entre decretos, resoluciones y circulares que fueron clasificadas de acuerdo con su aplicabilidad en el ámbito laboral en dos categorías: protección y fiscalización laborales.
Estos dos aspectos son afines con los propósitos del Ministerio del Trabajo relacionados con la promoción del empleo decente y de calidad, generando acciones para garantizar el acceso al trabajo bajo el cumplimiento de los derechos fundamentales, así como, formalizar las diferentes modalidades de trabajo. De igual forma, dichas medidas buscan ser afines con lo establecido por el Ministerio del Trabajo en materia de la inspección, vigilancia y control sobre las decisiones que adopten los empleadores.
4.1. Medidas de protección laboral
En cuanto al grupo de medidas para protección al empleo, se logran identificar tres temas principales: protección al trabajador, protección al empleador y modalidades de trabajo.
Protección al trabajador: estas medidas buscaron promover la conservación del empleo, además de brindar alternativas para aquellos trabajadores que perdieran su empleo. Estas medidas se centraron en diferentes aspectos:
a) Auxilios y beneficios: aquí se identifican las disposiciones relacionadas con los beneficios y auxilios otorgados a los empleados para mitigar la posible disminución de ingresos durante la emergencia sanitaria, e incluso para proteger al cesante.
Auxilio de conectividad: El Ministerio de las TIC estableció que, durante la vigencia de la emergencia sanitaria, el empleador debía reconocer el valor establecido para el auxilio de transporte como auxilio de conectividad digital para aquellos trabajadores que devenguen hasta dos (2) salarios mínimos legales mensuales vigentes y que estuvieran desarrollando sus funciones por la modalidad de teletrabajo.
Auxilio a los trabajadores en suspensión contractual: el Ministerio del Trabajo crea este programa para entregar auxilios a favor de los trabajadores de las empresas que aplicaron al Programa de Apoyo al Empleo Formal- PAEF que estuvieran devengando hasta cuatro (4) salarios mínimos legales mensuales vigentes, y se les haya suspendido su contrato laboral o se encuentren en licencia no remunerada. Estos trabajadores no deberían estar cubiertos por los programas familias en acción, protección social al adulto mayor - Colombia o el programa de ingreso solidario. Este auxilio podría ser otorgado por (3) meses (abril, mayo y junio de 2020) por un valor mensual de $160.000.
Mecanismo de protección al cesante: se plantea un auxilio de $160.000 durante tres meses que estén dentro de la vigencia de la emergencia sanitaria, aplicables a los siguientes a los trabajadores dependientes o independientes que cotizan en las categorías A y B, y cesantes que hayan realizado aportes a una caja de compensación familiar durante los últimos 6 meses de manera continua, o durante los últimos cinco (5) años de manera discontinua, y que hayan perdido su empleo a partir del 12 de marzo de 2020. Adicionalmente, los beneficiarios tendrían acceso a: a) aportes al Sistema General de Seguridad Social en Salud, calculado sobre un (1) salario mínimo legal mensual vigente, b) cuota monetaria de subsidio familiar en las condiciones establecidas en la legislación vigente, c) una transferencia económica para cubrir los gastos, de acuerdo con las necesidades de cada beneficiario, por un valor de dos (2) salarios mínimos mensuales legales vigentes, divididos en tres (3) mensualidades iguales.
Retiro de cesantías: los trabajadores a quienes no se les suspendió el contrato, pero hayan presentado una disminución de su ingreso mensual certificada por su empleador, podrían retirar cada mes de su cuenta de cesantías el monto que les permita subsanar dicha reducción, dicho monto no puede exceder el valor de la disminución del ingreso mensual. Esta disposición fue aplicable solo para retiros en los Fondos de Pensiones y de Cesantías de carácter privado.
b) Alternativas laborales: los empleados podrían optar por negociar de común acuerdo con sus empleadores, las siguientes opciones:
Vacaciones anuales, anticipadas y colectivas
Licencias no remuneradas
Licencia renumerada compensable: con mecanismos de compensación, como la posibilidad de laborar jornadas adicionales con posterioridad a la licencia, para recuperar el tiempo de esta.
Permisos renumerados - salario sin prestación de servicios: el empleador podría conceder permisos de grave calamidad doméstica, debidamente comprobada de conformidad con el artículo 57 del Código Sustantivo de Trabajo. Así mismo, el empleador de manera voluntaria y generosa podrá determinar la posibilidad de pagar el salario y de liberar al trabajador de la prestación del servicio de conformidad con el artículo 140 del Código Sustantivo de Trabajo.
Modificación o suspensión temporal de beneficios extralegales
Concertación de beneficios convencionales: trabajadores sindicalizados y no sindicalizados podrían desarrollar escenarios de diálogo para implementar acuerdos convencionales extraordinarios o pactos colectivos extraordinarios. Como condición de excepción, estos beneficios no eran aplicables para los trabajadores que siguieran desempeñándose en la modalidad de teletrabajo.
Plazo para pago de prima de servicios: empleados y empleadores de común acuerdo podrían trasladar el primer pago de la prima de servicios del año 2020, máximo hasta el 20 de diciembre de 2020.
Protección al empleador: estas medidas pretenden brindar garantías y beneficios a las empresas para continuar con sus operaciones minimizando las perdidas asociadas a las restricciones de la emergencia sanitaria, y en especial, buscando que trataran de conservar la planta de personal contratado. Estas medidas se centraron en diferentes aspectos:
a) Alivios en el pago de seguridad social: el gobierno nacional estableció un conjunto de alivios para las empresas en cuanto a la cotización de seguridad social de sus empleados:
Pago parcial en los aportes al Sistema general de pensiones: se plantea un alivio en el pago de la cotización al Sistema General de Pensiones de los meses abril y mayo de 2020 para los empleadores del sector público y privado, y los trabajadores independientes, autorizando un pago parcial del 30% de la cotización, aportando el empleador el 75% y el trabajador el 25% restante. Los empleadores que se acogieron al descuento no debían realizar aportes al Fondo de Solidaridad Pensional durante el mismo periodo. A partir del 12 de abril de 2020 y hasta el mes siguiente a la terminación de la emergencia sanitaria por la pandemia del covid-19, no se cobrarán intereses de mora por las cotizaciones a salud, pensiones, riesgos laborales y parafiscales de dicho periodo que se paguen de manera extemporánea.
Fondo de Mitigación de Emergencias- FOME para el sector agropecuario: el Ministerio de Trabajo creó este programa para el sector agropecuario, donde los beneficiarios podían ser personas naturales trabajadoras y/o productoras del campo, que demostraran la necesidad del aporte mediante certificación de una disminución del veinte por ciento (20%) o más en sus ingresos. El valor del aporte que recibirán los beneficiarios correspondía al número de empleados dependientes por los cuales el beneficiario haya cotizado al Sistema General de Seguridad Social en la Planilla Integrada de Liquidación de Aportes - PILA, con un ingreso base de cotización desde un salario mínimo mensual legal vigente hasta un millón de pesos ($1.000.000), multiplicado por doscientos veinte mil pesos ($220.000).
b) Programas de apoyo al empleo: en esta categoría se incluyen las medidas adoptadas para procurar que las empresas conservaran su planta de personal durante el periodo de la emergencia sanitaria, mediante una serie de auxilios para pago de salarios y prestaciones sociales.
Programa de apoyo al empleo formal PAEF: el Ministerio de Hacienda y Crédito Público crea este programa con cargo a los recursos del Fondo de Mitigación de Emergencias -FOME, para otorgar a las empresas beneficiarias un aporte monetario mensual hasta por tres veces, con el objetivo de apoyar y proteger el empleo formal. Podrían ser beneficiarios del PAEF las personas jurídicas que cumplieran con los siguientes requisitos:
Hayan sido constituidas antes del 1 de enero de 2020
Cuenten con un registro mercantil que haya sido renovado por lo menos en el año 2019. Esto requisito únicamente aplica para las personas jurídicas constituidas en los años 2018 y anteriores.
Demuestren la necesidad del aporte estatal, certificando una disminución del veinte por ciento (20%) o más en sus ingresos.
No hayan recibido el aporte en cuatro ocasiones
No hayan estado obligadas, a restituir el aporte estatal del Programa de apoyo al empleo formal - PAEF.
La cuantía del aporte que recibieron los beneficiarios correspondía al número de empleados multiplicado por hasta el cuarenta por ciento (40%) del valor del salario mínimo legal mensual vigente. El número de empleados corresponden a los trabajadores dependientes por los cuales el beneficiario cotiza al sistema general de seguridad social en la Planilla Integrada de Liquidación de Aportes (PILA), con un ingreso base de cotización de al menos un salario mínimo mensual legal vigente, y a los cuales, en el mes de postulación, no se les hubiera aplicado suspensión temporal de contrato de trabajo o licencia no remunerada. La vigencia del programa se creó para los meses de mayo, junio, julio y agosto de 2020.
Programa de apoyo para el Pago de la Prima de Servicios PAP: el programa creado por el Ministerio de Hacienda y Crédito Público con cargo a los recursos del Fondo de Mitigación de Emergencias - FOME, otorgaba a las empresas beneficiarias un único aporte monetario para apoyar y subsidiar el primer pago de la prima de servicios de 2020. Podrían ser beneficiarios del PAP las personas jurídicas, personas naturales, consorcios y uniones temporales que cumplieran los siguientes requisitos:
Que hayan sido constituidos antes del 1° de enero de 2020
Que cuenten con una inscripción en el registro mercantil que debería haber sido realizada o renovada por lo menos en el año 2019.
Que demuestren la necesidad del aporte certificando una disminución del veinte por ciento (20%) o más en sus ingresos.
La cuantía del aporte que recibieron los beneficiarios correspondía al número trabajadores dependientes por los cuales el beneficiario haya cotizado al Sistema General de Seguridad Social en la Planilla Integrada de Liquidación de Aportes - PILA, con un ingreso base de cotización desde un salario mínimo mensual legal vigente hasta un millón de pesos ($1.000.000), multiplicado por doscientos veinte mil pesos ($220.000).
Ley de emprendimiento: esta ley expedida finalizando el año 2020, pretendió generar un marco regulatorio para promover la creación de nuevas empresas, así como el crecimiento, consolidación y sostenibilidad de las ya existentes. Dentro de los elementos planteados se encuentran la simplificación y reducción de trámites y tarifas para inscripción y legalización de las empresas, con beneficios especiales para las pymes y microempresarios. De igual forma, se propuso un ajuste en las tarifas de los impuestos departamentales para el registro de las microempresas. También se buscó que las MiPymes pudieran acceder al mercado de compras públicas con menos formalidades. La ley también buscó el financiamiento para las nuevas MiPymes y la formación en temas de emprendimiento y desarrollo empresarial para los futuros emprendedores.
Modalidades de trabajo: como un aspecto dentro de la normatividad que aplica tanto para trabajadores como empleadores se encuentran las modalidades de trabajo autorizadas por el Ministerio de Trabajo:
Trabajo en casa: consiste en la realización de las actividades laborales desde la casa o un lugar distinto al domicilio de la empresa, dse manera ocasional, temporal y excepcional. Cabe aclarar, que esta modalidad es diferente a la del teletrabajo. Para adoptar esta modalidad de trabajo, debía generarse de mutuo acuerdo con los empleados, y los empleadores debían garantizar la permanencia del contrato laboral y el cumplimiento de las obligaciones que esto conlleva. Por otra parte, lo normatividad exigía que quienes optaran por esta modalidad no podían tener disminuciones salariales, las funciones a realizar debían ser las mismas por las que fue contratado, y el horario laboral continuaría siendo el mismo, respetando el descanso respectivo, evitando solicitudes por fuera del horario laboral del contrato de trabajo.
Teletrabajo: esta modalidad definida en el artículo 2° de la Ley 1221 de 2008, no le son aplicables las disposiciones sobre jornada de trabajo, horas extraordinarias y trabajo nocturno que rigen las relaciones laborales que parten de la prestación del servicio desde el domicilio del empleador. Las condiciones que rigen esta modalidad están previstas en el Decreto 1072 de 2015 Único Reglamentario del Sector Trabajo.
Cambios en la jornada laboral: se mantiene la jornada laboral de 8 horas, las horas extras de trabajo, diurnas o nocturnas, no podrán exceder de 2 horas diarias y de 12 semanales. Se autoriza ampliar la jornada por acuerdo de las partes a 10 horas diarias, pero sin poder trabajar horas extra en el mismo día.
Jornada laboral flexible: por mutuo acuerdo entre el empleador y empleado la jornada ordinaria semanal podría ser distribuida en cuatro (4) días a la semana, con una jornada diaria máxima de doce (12) horas, sin tener que modificar el reglamento interno de trabajo. Los empleadores quedaron facultados para modificar la jornada laboral de los trabajadores, dependiendo de las necesidades especiales de la Hurtado-Ayala, et al. emergencia sanitaria, pero siempre en el marco de lo previsto en los literales c) y d) del artículo 161 del Código Sustantivo del Trabajo.
Turnos de trabajo sucesivo: mediante mutuo acuerdo entre empleador y empleado, las empresas podrían la realización de turnos de trabajo sucesivos, para continuar la operación de las empresas todos los días de la semana, siempre y cuando dicho turno no excediera de ocho (8) horas al día y treinta y seis (36) horas a la semana, sin que sea necesario modificar el reglamento interno de trabajo.
4.2. Medidas de fiscalización laboral
Estas medidas buscan monitorear y controlar las acciones de las empresas considerando que estas podían optar por los diferentes beneficios antes mencionados, cumpliendo con los requisitos y condiciones a las que se diera lugar en la normatividad, pero sin incumplir con las obligaciones laborales ni violar los derechos de los trabajadores establecidos en el Código Sustantivo del Trabajo. Estas medidas se enfocaron en vigilar y controlar el cumplimiento de las obligaciones en términos de cotización en el sistema de seguridad social, y de decisiones relacionadas con los cambios en las condiciones de contratación o alternativas laborales planteadas a los empleados en el marco de la emergencia sanitaria.
Seguridad social y parafiscales: El Ministerio de Trabajo contempló que los empleados y empleadores que se acogieron al alivio del pago del 3% en la cotización al Sistema General de Pensiones en el periodo abril-julio 2022, contarían con 36 meses contados a partir del 1 de junio de 2021 para efectuar el aporte de la cotización faltante, sin causación de intereses de mora dentro de dicho plazo.
Decisiones laborales: El Ministerio de Trabajo estableció que los empleadores deberían mantener el respaldo hacia sus empleados, para lo cual planteó las diferentes medidas relacionadas con las modalidades de trabajo y alternativas laborales que se plantearon en este documento. Por lo tanto, se realizaría una fiscalización laboral rigurosa, tomando medidas de inspección, vigilancia y control sobre las decisiones que fueran adoptadas por los empleadores durante la emergencia sanitaria. De igual forma, el Ministerio del Trabajo mediante acto administrativo abre la puerta hacia la recepción de solicitudes de los empleadores para la suspensión temporal de actividades hasta por 120 días, o para despido colectivo de trabajadores por suspensión total o parcial de la operaciones, o cierre definitivo o temporal de las empresas, sin que se estuviera dando vía libre a estas acciones, sino con el fin de hacer estricta vigilancia y control a este tipo de peticiones por parte de los empleadores, para evitar la destrucción del empleo sin que realmente se justifique una razón de fuerza mayor.
5. Discusión
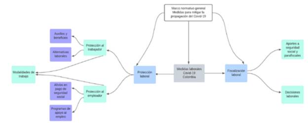
Después de realizar una revisión de cada uno de los contenidos de las normatividades mencionadas en la Tabla 1 se obtuvo a partir de ello una clasificación de acuerdo con los ejes temáticos y alcance de cada una de las regulaciones, que fueron expuestas en los resultados y que se resumen en el siguiente mapa conceptual (Figura 1).

Fuente: Elaboración de los autores
Figura 1 Mapa conceptual de las medidas laborales para enfrentar el Covid-19 en Colombia
En este mapa conceptual se evidencia que las medidas laborales adoptadas por el gobierno colombiano estuvieron encaminadas prioritariamente a proteger el empleo en Colombia, contemplando un conjunto de medidas que generaron alivios y beneficios para trabajadores y empleadores. En el caso de los trabajadores, las medidas se dieron desde el punto de vista de auxilios económicos donde podían aplicar tanto empleados como cesantes que cumplieran con ciertas condiciones específicas. Por otra parte, se generaron disposiciones aplicables exclusivamente a los trabajadores mediante alternativas que podían acordar con sus empleadores para evitar la suspensión o cancelación de la relación laboral. En cuanto a los empleadores, se generaron programas de auxilios para pago de nómina y prima bajo el cumplimiento de condiciones específicas, así como alivios temporales en el pago de la cotización a pensiones. Las modalidades de trabajo autorizadas por el gobierno acogen tanto a trabajadores como empleadores dado que estas debían definirse de común acuerdo, de tal manera que pudiera enviar a realizar trabajo remoto a empleados cuyas funciones pudieran ser desempeñadas desde casa, y para el caso de los cargos operativos donde era obligatorio la presencia en el domicilio de la empresa, se estableció flexibilidad en turnos y horarios hasta los límites permitidos por el Código Sustantivo del Trabajo.
Por otro lado, debido a las diferentes opciones en materia de flexibilidad laboral en cuanto a modalidades de trabajo y acuerdos laborales durante la emergencia sanitaria, el gobierno colombiano sentó un precedentes en cuanto a la vigilancia y control de las relaciones laborales mediante lo que denominaron "fiscalización laboral rigurosa", para velar porque las decisiones tomadas por los empleadores con respecto al futuro laboral de sus empleados, no estuvieran en control de lo establecido por la ley.
Si se realiza un comparativo de las medidas laborales caracterizadas anteriormente para el caso colombiano, con respecto al resumen de medidas adoptadas en otros países, que fueron brevemente descritos en la revisión de los estudios realizados sobre el tema (Furceri et al., 2021; Li et al., 2022; Christl et al., 2022; Shuai et al., 2021, Webster et al., 2022; Stewart, 2022; Rodríguez, 2020; Cruz, 2020; Sankaran, 2020, Biasi, 2020), junto con información obtenida de la Organización Internacional del Trabajo (OIT), el Banco Mundial y el Banco Interamericano de Desarrollo (Organización Internacional del Trabajo, 2020a, 2020b, 2021; Banco Interamericano de Desarrollo, 2020), se encuentra que en cada una de las principales regiones del mundo se establecieron medidas similares destinadas tanto a empresas como a empleados y desempleados. En la Tabla 3 se presenta el resumen del comparativo realizado.
Tabla 3 Comparativo medidas laborales regiones del mundo vs Colombia

Nota: * basado en información de Organización Internacional del I rabajo (2021). Los datos suministrados con respecto a número de desempleados y tasas de desempleo se basan en datos de la OIT y el Banco Mundial.
Fuente: elaboración de los autores
Con medidas similares, Colombia presentó una tasa de desempleo en el año 2020, superior a la obtenida en la región de América Latina y el Caribe, lo que podría implicar que dichas medidas no fueron suficientes para minimizar el impacto del Covid-19 en el empleo o que los recursos o mecanismos de asignación no dieron alcance a la magnitud de la crisis, sin I desconocer que otros factores pueden haber afectado este indicador, los cuales se encuentran por fuera del análisis de este artículo. Por otra parte, se encuentra que Asia-Pacifico presenta menor tasa de desempleo con respecto a regiones como América del Norte, Europa y América Latina y el Caribe, con medidas similares a las adoptadas en estas regiones. Cabe resaltar que Europa también presenta una tasa de desempleo similar a la de Asia-Pacífico y menor a las demás regiones, lo que puede relacionarse con una medida especial de apoyo al empleo juvenil que se identificó como el más impactado por el Covid-19 en dicha región, lo que pudo haber sido una medida exitosa para contrarrestar su efecto en el empleo.
Cabe resaltar, que además de la anterior aproximación a lo que pueden ser los efectos de las medidas laborales en las tasas de desempleo en el mundo, los estudios de Stewart (2022), Sankaran (2020) y Biasi (2020), dan luces sobre posibles efectos en otras variables de tipo social relacionadas con el empleo, como la participación y/o movilización social de los trabajadores y el rol de los sindicatos (esto especialmente en países de Asia Pacífico y Asia Sur). En estas mismas regiones también sobresale que las situaciones enfrentadas durante la pandemia junto con las medidas laborales implementadas, dejaron a la luz las necesidades de mejorar las condiciones laborales de empleados formales e informales, promoviendo el inicio de reformas laborales.
6. Conclusiones
En el año 2020, el mundo tuvo que enfrentarse a una de las mayores crisis sanitaria de todos los tiempos como consecuencia de la pandemia por Covid-19, que no solo tuvo consecuencias en la salud, sino que terminó afectando el ámbito económico y social como consecuencia de las restricciones y políticas que generaron los gobiernos para hacer frente a la situación y mitigar la propagación del virus. Estas restricciones ocasionaron cierre en gran parte de las operaciones comerciales de empresas en todo el mundo conllevando a una crisis económica mundial a la que los gobiernos del mundo debieron hacer frente a través de medidas extraordinarias. En el campo económico, el cierre en las operaciones de muchos sectores económicos puso en riesgo el empleo de millones de personas en el mundo, haciendo necesario la expedición de medidas para apoyar a las empresas y mantener las garantías laborales. En Colombia, el gobierno colombiano expidió una serie de decretos y resoluciones durante el año 2020 que buscaron implementar medidas para la protección laboral, incluyendo a empleadores y trabajadores, así como también, medidas para vigilar y controlar las acciones y decisiones de los empleadores en torno a la situación laboral de sus empleados. Como ha podido observarse en el análisis, la preocupación se enfocó en atender las necesidades de empleados y cesantes, buscando apoyar mediante auxilios la disminución en ingresos o la perdida de empleo. Por otra parte, las medidas buscaron apoyar a las empresas estableciendo flexibilidad para gestionar los contratos laborales mediante acuerdos consensuados con el trabajador, y generando una serie de auxilios temporales para ayudar a cubrir parte de la carga salarial de empresas, bajo ciertas condiciones a cumplir. Sin embargo, la pregunta que nace es si estas medidas fueron suficientes, cuando los resultados fueron una perdida de 2.4 millones de empleos durante el año 2020, y una tasa de desempleo de dos dígitos que presentaba Colombia desde hace ya varias décadas.
Lo cierto es que, aunque las intenciones del gobierno fueron centralizadas en las necesidades de empresas y empleados que surgieron en el momento, las cuales fueron focalizadas en medidas que resultaron muy similares a las emitidas en otras regiones del mundo, los resultados no fueron suficientes para alcanzar a cubrir a todos los sectores. Las medidas se enfocaron en personas empleadas bajo contrato laboral en empresas formales, y los auxilios empresariales fueron destinados a empresas constituidas formalmente, dejando por fuera a trabajadores informales e independientes, cuando a diciembre de 2019 la tasa de informalidad cerró en el 47% (DANE, 2021). Adicionalmente, comparando la tasa de desempleo en Colombia a cierre del año 2020 con respecto a la tasa de América Latina donde los países adoptaron medidas similares, se observa que Colombia estuvo 5 puntos por encima de la región lo que implica que las medidas no fueron del todo determinantes para contrarrestar la crisis de empleo que surgió tras la pandemia, pudiendo asegurar que los recursos no fueron suficientes para atender las necesidades de la población, a tal punto que según la OCDE, Colombia continuó liderando la lista de países latinoamericanos con mayor tasa de empleo informal con un 51,3% a diciembre de 2020 y un 53,1% a diciembre de 2021. Estas estadísticas evidencian que dos años después del inicio de la pandemia, no se ha podido dar una recuperación del empleo formal.
Cabe aclarar que estos resultados en materia de empleo no pueden recaer solamente en la efectividad de las medidas laborales implementadas por el gobierno, existen otros factores económicos y sociales que están por fuera de este estudio y que podrían ser efecto de análisis para otras investigaciones. Por tal razón, como limitaciones del estudio se encuentra que la unidad de análisis se enfocó únicamente en la normatividad emitida a nivel nacional, y en estudios de las medidas a nivel internacional, que da origen a una caracterización y resultados iniciales que conducen a la necesidad de complementar esta investigación con un estudio de los resultados obtenidos por las empresas y empleados que se acogieron a estas medidas, bien sea mediante estudios de caso o encuestas. Otra limitante, se encuentra en el reducido conjunto de artículos relacionado con las medidas laborales implementadas a nivel internacional, dado que el mayor cuerpo de investigación se enfoca principalmente en los impactos económicos del Covid-19. Por lo tanto, pueden quedar por fuera otro tipo de medidas internacionales diferentes a las mencionadas en este estudio que implicarían una revisión más exhaustiva en las diferentes fuentes estadísticas y entes gubernamentales para indagar directamente en los decretos o reglamentos que se hayan generado.
Igualmente, es importante poder darle alcance a este mismo análisis a nivel de las regiones del país, comparando la adopción de las medidas en los diferentes departamentos e incluso caracterizando las medidas adicionales adoptadas a nivel departamental o municipal. También, es interesantes conocer las medidas de apoyo adoptadas por otro tipo de entidades como asociaciones gremiales para conocer las acciones desde el punto de vista del sector privado y sus efectos en las empresas y trabajadores.
En este artículo nacen diversas líneas de investigación futura, 1) ampliar las aproximaciones obtenidas frente al eventual impacto de las medidas laborales en el desempleo, mediante una investigación de tipo correlacional, 2) realizar este mismo estudio de tipo correlacional para revisar el impacto en otras variables económicas y sociales, 3) ampliar la caracterización realizando comparaciones a nivel regiones del mundo.















