I. INTRODUCCIÓN
En Colombia existen más de 5000 IPS; de las anteriores, hasta el año 2017 solo existen 32 instituciones prestadoras de salud acreditadas: 11 públicas y 21 privadas [1]. Con estos datos, se evidencia que la calidad en la atención médica brindada a los pacientes en el país se aplica para pocas entidades.
Para revertir esta situación, la ingeniería clínica tiene una tarea relevante que se considera que puede aportar en la construcción de la calidad en salud. Por ejemplo, si se modifican las secciones de mantenimiento actuales por departamentos de ingeniería consolidados, se espera tener un impacto positivo en la optimización del servicio al paciente, como también, los beneficios que esto impartiría en la institución serían numerosos e involucrarían diversos factores; que van desde el crecimiento económico de la institución, mejoras de calidad de atención y servicio más oportuno para usuario.
Por consiguiente, se ha llevado a cabo el presente estudio, en donde se procura gestionar una serie de lineamientos teórico - prácticos dentro del ámbito ingenieril, en lo que refiere a estructuras y consolidación de un departamento de ingeniería y mantenimiento (DIM) para instituciones hospitalarias de tercer nivel. Se pretende así, a corto plazo mejorar la seguridad de los empleados, el paciente y su familia a través del sostenimiento de ambientes estables y confortables. De esta forma se favorecerían los procesos de gestión tecnológica y de infraestructura hospitalaria, pretendiendo que estos se alineen con las normas y estándares de calidad postulados por instituciones tales como ISO, ICONTEC e INVIMA. Además, se propicia la confiabilidad de la tecnología biomédica a través de planes de aseguramiento donde se pueda dar una oportuna atención de los requerimientos médicos, la seguridad de las instalaciones y el asesoramiento técnico y administrativo de profesionales de diversas áreas [2].
Dentro del mismo enfoque, la estructura de un departamento de ingeniería y mantenimiento que se propone a raíz de esta compilación bibliográfica y de evidencias, podría generar bases sólidas para la gestación del DIM con calidad, pues toma como referencia modelos que comprenden las necesidades de Colombia, la tecnología que se maneja en el medio. Pretendiendo consolidar positivamente las actividades económicas para los centros de salud e ingenieros clínico; como también del cumplimiento de lo propuesto en la Resolución 2003 de 2014 y en el Sistema Obligatorio de Garantía de Calidad [3].
II. METODOLOGÍA
El desarrollo del proyecto postulado a continuación, surge en principio como un acopio literario producto de una búsqueda bibliográfica, como también de evidencias suscitadas por instituciones hospitalarias a nivel nacional y del extranjero. Con el fin de generar un aporte metodológico y científico, se generan propuestas para el ámbito biomédico, clínico e ingenieril. Producto además, del aprendizaje obtenido en este proceso de maestría.
El estudio se realizó en tres fases:
FASE I. Descripción de la estructura y funciones de un DIM. Papel y labores del personal
Para generar una propuesta que describa la estructura organizacional de un departamento de ingeniería y mantenimiento, como de las funciones del mismo y las labores asociadas a su personal; fue necesario hacer una recolección bibliográfica en fuentes primarias y secundarias de información.
Del proceso total de captura bibliográfica, se identificaron 30 publicaciones (entre artículos, libros, memorias de congreso, conferencias, etc) que hacen referencia a la temática buscada. No obstante, se efectúa un segundo filtro en el cual se pretendía que los datos estudiados sean los de mayor peso informativo y rigor metodológico. De este modo, se clasifican también las publicaciones según el país/región de origen y características estructurales que se puedan acoplar al modelo de salud colombiano.
En consecuencia los estudios a analizar finalmente fueron 12, distribuidos de la siguiente manera:
La propuesta nace del análisis a cada una de las publicaciones anteriormente nombradas. Por medio del esquema planteado en la Tabla 1, se identificaron las características más relevantes de la estructura organizacional, los componentes y las funciones de los departamentos de ingeniería clínica y mantenimiento de la bibliografía estudiada en cuestión.
FASE II. Relaciones entre los departamentos del hospital y el DIM
En esta parte del documento, se hizo énfasis en describir cómo deben ser las relaciones del DIM con otros departamentos; específicamente con: Comercial, Activos Fijos e Informática (TIC).
Aquí se postulan teorías en las cuales se identifica la importancia de las buenas relaciones entre el DIM y sus pares dentro de la institución hospitalaria, se propone además el modo en que se deben asociar y se concluye que son los departamentos de informática, comercial y activos fijos, con los que ingeniería tiene más contacto y a su vez mayor complejidad a la hora de interrelacionarse [4,5].
En el presente estudio se pretendió dar una solución clara a dicha situación y contextualizar más eficientemente el marco al que se hace referencia, por tal motivo se planteó una metodología comparativa entre las funciones y/o actividades que cada uno de los departamentos debe desempeñar en clínicas y hospitales; con ello se logró asociar y postular (tanto funciones como actividades) en matrices y flujogramas comparativos; esto con el objetivo de sintetizar la propuesta en cuestión.
Se procuró ubicar las responsabilidades puntuales, dividir las tareas y clarificar las responsabilidades de cada uno de los componentes analizados. Por lo tanto, se busca mejorar la funcionalidad de los departamentos, se potencia la eficiencia hospitalaria, se conjuga una adecuada interrelación entre éstos, se evita que se susciten inconvenientes producto de conflicto de intereses y se disminuye el desconocimiento de compromisos no asociados.
FASE III. Indicadores de éxito para la gestión de tecnología médica
Se efectuó la búsqueda de los indicadores de éxito para la gestión de la tecnología en equipos médicos dentro de una institución hospitalaria.
Para lograr tal propósito, se llevó a cabo un trabajo divido en 3 etapas.
La primera de ellas, consistió en efectuar una recopilación bibliográfica de los indicadores que son utilizados en clínicas y hospitales de III nivel en Colombia y el resto del mundo. El criterio de selección de los indicadores para este caso puntual se fundamentó en que sean citados mínimo tres veces en los diversos escritos analizados, esto claro está, con la idea de identificar los que tengan mayor aplicabilidad y funcionalidad dentro del medio hospitalario.
Posteriormente, con base a los indicadores nombrados con anterioridad, se lleva a cabo la construcción de una encuesta virtual. Esta segunda fase, tiene como objetivo filtrar los estudios recopilados y que sean los expertos en el área de la ingeniería biomédica en instituciones hospitalarias de Colombia, quienes dictaminen cuáles indicadores son realmente aplicables para las instituciones del territorio nacional y que además contribuyan al éxito institucional en el campo clínico hospitalario.
Por último, se analizan los resultados y se genera una propuesta de los indicadores que un departamento de ingeniería y mantenimiento debe tener dentro de su plan estructural de gestión de la tecnología.
III. RESULTADOS
Descripción de la estructura y funciones de un DIM. Papel y labores del personal
Una vez efectuados los procesos de análisis de las publicaciones (estadounidenses, latinoamericanas y colombianas), se da paso a la postulación de las conclusiones producto del estudio de las mismas y las cuales, se enuncian en los apartados descritos a continuación.
Clasificación de funciones
Asociando lo visto dentro de la recopilación bibliográfica, se obtuvo un total de 6 funciones que agrupan las responsabilidades que tiene un DIM en una institución hospitalaria. En la Fig. 1 se puede observar la clasificación en cuestión:
Propuesta de departamento
Inicialmente, es relevante subrayar que el departamento de ingeniería clínica y mantenimiento debe tener una estructura organizacional que le permita adaptarse constantemente a los cambios del mismo.
Según lo visto en esta revisión bibliográfica, existen dos factores determinantes al momento de crear y organizar un departamento de Ingeniería clínica y mantenimiento:
Ahora bien, en base al análisis realizado en las publicaciones de los Estados Unidos, América Latina y Colombia, de la matriz DOFA para cada uno de ellos, el número de veces que se repetían las clasificaciones estudiadas dentro de los registros bibliográficos, las características de éxito más relevante en cada uno de los modelos planteados, como de las necesidades propias del sistema de salud colombiano. Se propone que tenga las siguientes características dentro de su estructura organizacional:
∙ Tipo de estructura: Divisional por función
Con este tipo de estructura dentro de un departamento de ingeniería y mantenimiento se intenta abarcar la totalidad de las necesidades y solicitudes hospitalarias con un menor número de áreas y secciones dentro del organigrama en el modelo organizacional. Además, a diferencia de la burocracia profesional (dónde se agrupan áreas y secciones según las cualidades del personal más no de las funciones como tal) no se cae en procesos de labores estandarizadas sino que es una estructura capaz de moldearse a eventuales cambios del sistema, como también, ayuda a incrementar la optimización del dinamismo laboral producto de tener un personal heterogéneo para resolver las actividades cotidianas [6].
∙ Distribución del poder en la estructura
La distribución del poder que mejor se ajusta en un DIM es la adhocracia. Con esta característica estructural, se evitan los procesos que conducen a la jerarquía laboral. Las decisiones tienen peso tanto para el ápice estratégico como para la línea media, quien a su vez, son realimenta-dos por las labores efectuadas por el núcleo operativo. Se logra un flujo de actividades más pertinaz y preciso para las solicitudes dentro de una institución prestadora del servicio de salud en Colombia [7].
∙ Flujo de Actividad: Regulado
El direccionamiento de la actividad se da bajo parámetros de la estructura organizacional (jerarquía o desempeño de las funciones) y permite que las labores puedan ser analizadas por todas las esferas de poder que componen la estructura [8].
∙ Flujo de la comunicación: Formal
Es una comunicación que se caracteriza por controlar la conducta de los miembros en la medida que las organizaciones tengan niveles de autoridad y lineamientos formales que deben seguir los empleados [8].
∙ Parte clave de la organización: Línea Media
La línea media es relevante dentro del departamento de ingeniería y mantenimiento puesto que es el nexo entre el núcleo operativo y el ápice estratégico. Eso quiero decir que es la encargada de manipular las estrategias a la medida que sean necesarias en cada una de las áreas del departamento y además, logra verificar el funcionamiento eficiente del núcleo operativo [7].
∙ Descentralización: Vertical limitada
Debido a que la línea media es la parte clave dentro de esta estructura. La descentralización se vuelve vertical, aunque limitada. Esto quiere decir que si bien, es a estos administradores a quienes se les delega la autoridad inicial. Dicha línea media a la postre, tiene un líder a quien rendir resultados y el núcleo operativo a su vez, está en capacidades de efectuar sugerencias a las estrategias postuladas.
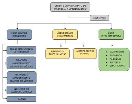
∙ Organigrama
Una vez entendidas las características de la estructura organizacional; se deben acoplar éstas con las funciones y el esquema dentro del organigrama. El modelo de departamento por su parte, está constituido por 3 áreas que intentan aglomerar la totalidad de equipamientos y funciones que le competen a un DIM [8,9].
Relaciones entre los departamentos del hospital y el DIM
A continuación se muestran tablas y figuras que evidencias el deber ser de las interrelaciones que tiene un DIM con otros departamentos. Se definen funciones y fronteras de las mismas.
Indicadores de éxito para la gestión de tecnología médica
Según los resultados obtenidos, los 4 pilares administrativos dentro de una institución hospitalaria se orientan a monitorear las funciones relativas al cumplimiento de actividades y manejo de recursos (EFICIENCIA), capacidad de servicio continuo (DISPONIBILIDAD), optimización de tiempos en ejecución de tareas (TIEMPOS) y tener un punto de cohorte económico estable (COSTOS).
En la Fig. 5 se plasma el seguimiento que se hará dentro del departamento de ingeniería a dichos indicadores. Es importante nombrar que se diagraman en forma circular porque no tienen una clasificación jerarquizada y tanto el monitoreo como el desarrollo de los mismo, es cíclico y asociado el uno con el otro.
A continuación se muestra la ecuación de cada uno de los indicadores propuestos según sea la clasificación del mismo. Se cuenta con un total de 11 indicadores para el DIM. Cada uno de estos se explicará en una tabla que agrupa parámetros tales como: nombre del indicador, parámetros a medir dentro del indicador, la meta propuesta y lapso de tiempo en que se debe hacer el seguimiento.
Indicadores de Eficiencia
Son elemento de estadística que permiten identificar la relación que existe entre las metas alcanzadas, tiempo y recursos consumidos con respecto a un estándar, una norma o una situación semejante. Posibilita dimensionar el logro del máximo de resultados con el mínimo de recursos utilizados.
Indicador de Eficiencia 1
Se considera bueno un indicador mayor o igual al 95 % para el cumplimiento en eventos del plan de mantenimiento preventivo. El porcentaje de cumplimiento que permite evaluar la correspondencia de los procedimientos para el mantenimiento preventivo, inspecciones establecidas y planificadas debe ser ese. Las diferencias superiores al 10% merecen ser analizadas [10].
Indicador de Eficiencia 2
Está dentro del rango tolerable un porcentaje tolerable un 90% para este indicador. Tal como concluyeron los expertos encuestados. Para complementar la información, en el estudio de Rodríguez (2003) [10], encontró que algunos hospitales no registran el indicador como tal, pero asocian que los tiempos de correctivos presentan promedios en el orden de 1.5 horas y tiempos máximos de cambio de estado de unas 3 horas.
Indicador de Eficiencia 3
Asocia los mantenimientos que efectúa el operario versus los que se estipulan debe efectuar, debe estar entre 95% y 100% [11].
Indicadores de Disponibilidad
Son indicadores que favorecen el proceso de oportunidad de la tecnología. Es una herramienta para la evaluación razonada de los beneficios y riesgos que su utilización representa para la salud de un paciente.
Indicador de Disponibilidad 1
En publicaciones anteriores [12], se tiene un ejemplo claro para este indicador. Si un equipo del Laboratorio Clínico pudiera ser utilizado en este servicio, programado de lunes a viernes en el horario de 8:00 AM a 11:00 AM, este equipo deberá estar 15 hrs. disponibles a la semana y 15 x 52 = 780 horas al año. Si el equipo estuvo de baja desde un jueves a las 10:00 AM hasta el siguiente lunes a las 9:00 AM, el equipo incumple su plan de disponibilidad en 5 horas, entonces: Porcentaje de disponibilidad = 775/780 x 100 = 99 %.
Según el mismo autor, se considera Buena una disponibilidad superior al 90%.
Otros autores [13] proponen otro ejemplo que sirve de base para argumentar mejor la idea planteada.
Un ventilador de cuidado crítico ubicado en una unidad de cuidados intensivo, debería operar las 24 horas, durante un periodo de 30 días.
El ventilado fue intervenido para realizarle inspección y mantenimiento preventivo durante 6 horas. Permaneció fuera de servicio dos días por falta de filtro de bacterias y diariamente debe estar fuera de servicio una hora para esterilización y limpieza.
La disponibilidad de este ventilador durante 90 días será: [720/(720+60)]*100% = 92%.
Indicadores de Tiempo
Son indicadores que permiten cuantificar y hacer seguimiento a actividades y procesos basado en tiempos, la cantidad de éste empleada en los mismos como la relación de eficiencia versus proceso.
Indicador de Tiempo 1
Según Rodríguez (2003) [11], se considera que la eficiencia (o productividad) debe estar entre el 70-75 %, para que esta pueda calificarse como buena y resulte competitivo el colectivo o departamento de mantenimiento.
Indicador de Tiempo 2
Según Velásquez (2012) [14], en la Tabla 4 se plantean los rangos que este indicador debe tener dentro de una institución hospitalaria para un operario:
Indicador de Tiempo 3
En la publicación efectuada por Cohen (2001) [15], se indica como en el Duke University Hospital, se manejan tiempos promedios de reparación de 2,18 horas, por parte del personal perteneciente al departamento de ingeniería mantenimiento.
Indicadores de Costo
Los indicadores de costo permiten la medición exacta y confiable de la actividad y gestión del mantenimiento en hospitales, es indispensable en el proceso de innovación del gerenciamiento clínico-hospitalario (16).
Según Rodríguez (2003) [10], los gastos anuales de operación deben estar entre 0.75-1.15% del total del equipamiento y el Costo anual debe ser inferior al 5% del costo de adquisición del equipamiento.
Bajo el mismo lineamiento, Gonzáles (2015) [17] considera que el costo de mantenimiento está entre 1,75% y el 5% del costo de adquisición del equipamiento, si este se mantiene dentro de estos límites es aceptable.
Indicador de Costos 2
Para Calil (2002) [18] el costo del personal de mantenimiento de equipos médico hospitalarios debe rondar el 5% y el 9% del valor del total de los equipos biomédicos. Valores fuera de ese rango pueden indicar error en la gestión de la tecnología. Según el autor, en su país (Brasil) no tienen un reporte oficial sobre este indicador; no obstante ese valor puede ser comparado con costos en contrato de mantenimiento hecho con empresas prestadoras de servicio en esa área. Para equipamientos de alto coste y complejidad (Ultra-sonido, Tomógrafo Computadorizado, Resonancia, etc). Los valores contractuales para mano de obra quedan dentro de un rango de 4,5 % a 9% del valor de un equipamiento nuevo. Para equipamientos de más baja complejidad, esos valores son bastante flotantes y dependen mucho de la negociación del hospital con las empresas.
Indicador de Costos 3
Se puede tomar como referencia los costos internacionales [19]. El costo de la hora de servicio en EEUU está entre los 45 y los 65 USD.
En Argentina, el costo de mano de hora es de 50 dólares [20].
Indicador de Costos 4
En EEUU [19] se registra que costo por cama está entre los 3000-3500 usd/cama por año en Estados Unidos.
Por su parte en Perú, se estima como patrón de comparación que el costo por cama está en el rango de US $. 4.73 y US $. 11.59 por día [21].
IV. DISCUSIÓN
Al postular este modelo para instituciones de salud colombianas de III nivel, se incorporan conceptos que son distintos a los que se manejan en Colombia, pero que han generado el éxito administrativo, tecnológico y funcional en instituciones hospitalarias a nivel internacional. No obstante, todo lo anterior se propone bajo el marco de adoptar buenas prácticas ingenieriles y administrativas, en los lineamientos que el sistema de salud actual y futuro lo requieran; además de potenciar las facultades que se pueden explotar en los diversos campos de la ingeniería clínica colombiana.
Inicialmente es importante resaltar que uno de los pilares dentro del presente documento radica en postular la estructura organizacional al interior de los departamentos de ingeniería y mantenimiento. Quedó claro, que los modelos de éxito están ligados a que dichas estructuras organizacionales cumplan con descripciones específicas, una de ellas es la división de la estructura por funciones. Sí bien, esto va en vía paralela en lo que se práctica en Colombia, es importante decir que tienen un sentido opuesto, ya que según lo referenciado en la literatura en nuestro país por lo general se opta por acoplarse a sistemas con burocracias profesionales o jerarquías simples. El reto consta en saber llegar a las instituciones hospitalarias dentro del territorio nacional para que puedan adaptarse a esta característica de estructura; que ha generado a su vez, excelentes dividendos en el plano internacional, y que a la postre, puede ser un pilar de éxito para la consolidación modelos de DIM colombianos.
Dentro de la misma línea, nos encontramos con un conjunto de características secundarias dentro de la estructura organizacional. Los modelos colombianos se cobijan de modo aleatorio con dichos requerimientos, no obstante, queda evidenciado que es solo con el cumplimiento de todas y cada una de las características expuestas que un modelo de DIM logra tener con mayor probabilidad el éxito administrativo. La velocidad en la adopción de estas propuestas como la rigidez para llevarlas a cabo, son pieza clave dentro del proceso de construcción de modelos costo eficientes para las instituciones prestadoras del servicio de salud en Colombia.
Por otra parte, se propuso misturar las tareas que se llevaban a cabo de modo independiente en los departamentos de ingeniería, nos referimos específicamente a las actividades desarrolladas por las áreas de ingeniería bio-médica y el área de metrología. Al fusionar estos campos de acción en nuevo componente llamado: área de equipos biomédicos. Se pretende acoger la actual reglamentación que marca la normativa de salud nacional (decreto 1471 de 2014) y además se incorporan las tendencias que en países con sistemas de salud robustos y estructurados, manejan como punto clave de desarrollo hace ya una década.
A raíz de entender que la tecnología biomédica es muy dinámica y cambia constantemente, que existen necesidad puntuales para la infraestructura hospitalaria como también al tener claro cual el listado de requisitos asociados a los sistemas industriales dentro de clínicas y hospitales, surge la creación de los perfiles y del organigrama en la estructura organizacional. Todo esto, si bien podría resultar numeroso o robusto para las instituciones prestadoras del servicio de salud, hay que subrayar que va de la mano del proceso de disminución del riesgo al paciente a causa de la tecnología, de las solicitudes efectuadas por los entes acreditadores, la normativa y de la necesidad imperiosa que de los establecimientos prestadores de salud tienen para con sus DIM dentro del territorio colombiano.
Las interrelaciones planteadas en el estudio, son producto de una recopilación bibliográfica y un análisis de las vivencias cotidianas de entes hospitalarios a nivel local, donde se exponen las problemáticas tanto de funciones como de responsabilidades del DIM respecto a otros departamentos. Se intentó plasmar de modo claro el deber ser de las actividades de cada uno de estos organismos. Haciendo siempre referencia al ciclo de gestión de tecnología que ingeniería lleva a cabo, como de los deberes de cada uno de las estructuras involucradas en este proceso.
Finalmente, se tomó en consideración la evaluación de los expertos respecto a los indicadores planteados a partir del estudio literario. Si bien se obtuvo una calificación satisfactoria; se propuso por parte de ellos un cambio específico; el cual consta en incrementar el número de indicadores, en especial anexar alguno que haga referencia a la tecnovigilancia.
El punto de vista de los ingenieros encuestados es absolutamente compartido y cabe dentro de los criterios de selección plasmados en el presente documento, no obstante, al no tener un fundamento literario dentro de las publicaciones analizadas surge el debate para la gestación o la propuesta de dicho indicador.
Por otra parte, un número tan elevado de indicadores ha demostrado que tanto en la industria como en las instituciones hospitalarias, no es del todo conveniente y tienden a ser confusos, rigurosos e innecesarios. Generando a la postre, efectos contrarios para los que realmente fueron creados en un principio.
V. CONCLUSIÓN
Con el planteamiento de este modelo se logró esquematizar a través de una estructura divisional por funciones, la composición de un organigrama que permite asociar y direccionar al éxito administrativo todos y cada uno de los componentes del departamento de ingeniería y mantenimiento para instituciones de salud de III nivel en Colombia.
Se muestra además, la multifuncionalidad de tareas que tanto operadores como jefes deben tener en cada una de las áreas y las secciones que componen el DIM, y cabe resaltar, que este tipo de estructura intenta abarcar la totalidad de las necesidades y solicitudes hospitalarias con un menor número de áreas y secciones dentro del organigrama del modelo organizacional.
En consecuencia, las características de éxito que debe tener una estructura al interior de un departamento ingenieril, se deben alinear a aquellas cuyos modelos han logrado establecer la distribución de poder de modo adhocrático, que tengan un flujo de actividad regulado, un flujo de comunicación formal, favorezcan a la descentralización del poder en forma vertical limitada y que la parte clave de la organización se enfoque en la línea media.
Por otra parte, la especificación de deberes y claridad de funciones de los integrantes del departamento de ingeniería postulado, favorece a que se ejecuten de modo más eficiente y pertinaz las labores que se exigen para Ingeniería en un Hospital. Dicha identificación de roles, genera que los procesos se desarrollen de una manera más lógica y coherente. Por ende, esto contribuye a potenciar las cualidades de cada uno de los integrantes del DIM.
La propuesta basada en misturar las áreas de ingeniería biomédica con la de metrología, refuerza el proceso y programa de mantenimiento a la tecnología biomédica, determinando un responsable técnico entrenado y especialista en la tecnología, para generar suficientes barreras de seguridad que minimicen al máximo los riesgos y costos asociados.
Se argumentó con conceptos claros, los perfiles y áreas dentro del departamento ingeniería. Esto es producto de estudiar, analizar y evidenciar bajo la lupa, las necesidades concretas que en la actualidad hospitales y DIM requieren. Dichas consideraciones, abren la puerta para la expansión de funciones y responsabilidades de un departamento de ingeniería, ya que se busca contar con el personal suficientemente idóneo para gestionar, manejar como tomar decisiones alineadas dentro el marco de promulgar un criterio autónomo y sapiente del ciclo de la tecnología.
La identificación pertinente de los departamentos con los cuáles un DIM logra tener un conflicto de intereses, favorece a esclarecer de una manera oportuna las vicisitudes presentadas por los directamente involucrados. En este trabajo, se logró describir de un modo objetivo el deber ser de dichas relaciones, además se clarifican tanto las funciones como los ciclos de las actividades que cada departamento tiene que desempañar en una institución hospitalaria. Se promulga que sean tareas ejecutadas en mutuo consentimiento y se entiende la importancia que cada seccional hospitalaria tiene dentro de la institución. Al tener contempladas las funciones que cada uno de ellos debe desarrollar, se logran minimizar las diferencias; y en contraparte se gesta un aumento en la eficiencia de la prestación de los servicios.
La clasificación de los indicadores según el campo de acción, se plantea como una metodología transversal a los lineamientos de las necesidades en un DIM. La propuesta de categorizarlos en 4 grupos: disponibilidad, eficiencia, tiempos y costos. Cobija las solicitudes que bajo nuestro criterio son los que precisa un ente hospitalario para gestar características de éxito y lograr perseguir un bienestar administrativo. Si bien, en las instituciones prestadoras del servicio de salud manejan un número diverso de indicadores y los postulan según variados criterios; este sistema propuesto, agrupa los de mayor aplicabilidad en cuanto a costo/beneficio, seguridad del paciente y adquisición de tecnología se refiere.
El desarrollo de este trabajo, permitió consolidar una estructura de departamento de ingeniería y mantenimiento para instituciones hospitalarias de III nivel en Colombia. El mismo, sirve como modelo para que clínicas y hospitales logren optimizar sus procesos, incrementen el oportuno servicio al paciente, disminuyan factores de riesgo asociados a malas prácticas, generen un nuevo concepto en la gestión de la tecnología y mejoren procesos referentes a la calidad institucional.

































