1. Introducción
El continuo daño ambiental y el uso de combustibles fósiles hacen un importante llamado a la planificación de un modelo energético que satisfaga las necesidades del ser humano y permita cuidar el medio ambiente (Reyes-Caballero, Fernández-Morales & Duarte, 2016). Es por esta razón que las energías renovables han conseguido un papel importante como solución a las deficiencias energéticas y a la problemática ambiental que amenaza el desarrollo de las principales actividades humanas (Granda-Gutiérrez et al., 2013).
La energía solar es causante de diferentes ciclos naturales que permiten la continuidad de la vida en el planeta Tierra, de los movimientos del agua y del viento, así como del crecimiento de las plantas, debido a esto es considerada como el origen de las fuentes de energía renovable (Marín, 2004). Los sistemas fotovoltaicos convierten la energía solar en energía eléctrica aprovechando el recurso aparentemente inagotable del Sol (Smets, Jäger, Isabella, Van Swaaij, & Zeman, 2016), haciendo del sector fotovoltaico uno de los de mayor crecimiento a nivel mundial (Agency, 2016).
La importancia de la energía solar fotovoltaica hace necesaria la utilización de herramientas que permitan analizar el comportamiento de los paneles solares, bajo diferentes condiciones de temperatura y radiación. En el trabajo de Silvestre, Castañar y Guasch (2008) mencionan lo significativo de las herramientas para el diseño y análisis de sistemas fotovoltaicos, y desarrollan distintos modelos para su simulación. Igualmente, González-Longatt (2005) utiliza el software especializado Matlab, mediante el modelo matemático del panel solar para realizar un análisis de la variación de las curvas características del mismo, dependiendo de la variación de sus parámetros fundamentales. Por otra parte Jimenez y Solé (2009) simulan diferentes sistemas de conversión fotovoltaica-eléctrica, evidenciando distintas experiencias que cubren los aspectos más importantes en el análisis y diseño de sistemas fotovoltaicos.
Varios autores han utilizado la herramienta computacional Matlab/Simulink para modelar el comportamiento de una celda solar y/o de un módulo fotovoltaico. Por ejemplo, Rezk y Hasaneen (2015) propusieron un modelo de una celda solar de unión triple, que extendieron a un panel solar e incluyeron un algoritmo MPPT utilizando redes neuronales. Por su parte, Selmi y Belghouthi (2017) hicieron lo propio para una celda solar de InGaN. Para ello se valieron de ecuaciones representadas en bloques dentro de Simulink. Icaza Alvarez, Calle Castro, Córdova González, Lojano Uguña, y Toledo Toledo (2017) modelaron en Matlab un sistema híbrido eólico-solar con almacenamiento de energía. Adicionalmente, Altas y Sharaf (2007) utilizaron el modelo circuital de un diodo para modelar una celda solar en Simulink. Salmi, Bouzguenda, Gastli, y Masmoudi (2012) validaron el modelo que propusieron a partir de las ecuaciones del modelo de un diodo en Matlab/Simulink con datos experimentales. En Turquía, se validó el modelo de un sistema solar fotovoltaico usando este software y evaluando diferentes configuraciones del inversor para un clima tropical (Setiawan, Setiawan & Siregar, 2017). Por otra parte, Kapoor, Sodhi, y Deb (2012) diseñaron un control adaptativo para el seguimiento dinámico de cualquier carga en un panel solar. Asimismo, Acevedo-Luna y Morales-Acevedo (2018), desarrollaron un algoritmo para obtener los parámetros de los modelos de uno y dos diodos de una celda solar, a partir de los datos experimentales de las curvas I-V.
El empleo de Matlab/Simulink, usando las ecuaciones de un diodo para modelar una celda solar, ha sido ampliamente investigado en la literatura. Sin embargo, no se ha reportado la comparación de esta estrategia de simulación con el bloque de un panel solar disponible en Simulink (PV Array), principalmente porque este componente fue incorporado en la primera actualización de 2015. El trabajo realizado pretende validar una serie de mediciones experimentales con estos dos métodos de simulación de un panel solar y posteriormente analizar estadísticamente cuál se aproxima más a la realidad.
2. Materiales y métodos
La metodología se dividió en tres fases: primero la recolección de datos de potencia de un panel solar de 90 W, segundo el tratamiento que se hizo a los datos obtenidos para ser empleados en la simulación en Simulink de Matlab y tercero la comparación y el análisis de resultados de los datos experimentales y simulados.
2.1 Primera fase: recolección de datos de potencia
Iniciando la investigación se necesitó un panel solar de 90 W de marca Canadian Solar CS5C 90M, un piranómetro SP110, una carga DC, para este caso un módulo de resistencia variable de 0 a 90 Ω, un módulo sensor de temperatura del panel, dos multímetros para medir el voltaje y la corriente generada. Se implementó el circuito de la figura 1 para medir las siguientes variables: Radiación solar (W/m2), Temperatura interna del panel (°C), Resistencia (Ω), Voltaje (V) y Corriente (A).
En la tabla 1 se muestran las características eléctricas del panel solar, las cuales son proporcionadas por el fabricante y se usaron a la hora de simular el comportamiento del panel mediante el modelo matemático.
Tabla 1 Parámetros de operación del panel Canadian Solar CS5C 90M.
| Parámetro | Valor |
|---|---|
| Potencia nominal máxima (Pmax) | 90 W |
| Voltaje de operación (Vmp) | 18 V |
| Corriente de operación (Imp) | 4.99 A |
| Voltaje circuito abierto (Voc) | 22.3 V |
| Corriente de cortocircuito (Isc) | 5.34 A |
| Resistencia Shunt (Rsh) | 351.51 Ω |
| Resistencia serie (Rs) | 0.38707 Ω |
| Factor de idealidad (A) | 0.98291 Ω |
| Coeficiente de temperatura para Isc (UIsc) | 0.060%/°C |
2.2 Segunda fase: tratamiento de datos
El tratamiento de la información implicó tomar 1000 datos de cada una de las variables antes mencionadas. Para esto se ordenaron en una hoja de cálculo de MS-Excel 2010, obteniendo la potencia en vatios (W) del panel por medición indirecta, es decir, multiplicando la corriente por el voltaje. Los datos obtenidos de las mediciones directas e indirectas del esquema de la figura 1, se tomaron durante varios días, en los horarios de 10 a.m. a 2 p.m., donde cabe destacar que entre esas horas es donde se encuentra la radiación solar más alta en la ciudad de Cúcuta, Colombia. También es importante resaltar que la radiación presente en el mes de mediciones no es tan alta, debido a que históricamente en los meses de diciembre y marzo se presenta la radiación promedio más baja del año en la ciudad de Cúcuta (Ideam, 2017).
Mediante la herramienta computacional Matlab versión 2015b se adquirieron los datos de Excel, obteniendo la gráfica de la potencia medida, como se observa en la figura 2. Usando el Toolbox Simulink library se consiguió simular el comportamiento del panel solar de dos maneras: mediante el uso de diagramas de bloques referente al modelo matemático de una celda solar y utilizando la librería Simscape/SimPowerSystems/Specialized Technology/Renewables, que posee un módulo de panel solar.
2.3 Tercera fase: simulación y análisis del panel solar
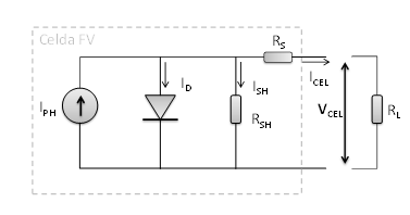
A continuación se describe la simulación del panel solar de 90 W realizada en Simulink. El circuito equivalente de un panel solar consta del modelo matemático ideal de un diodo clásico de unión p-n que, por medio del efecto fotoeléctrico, convierte la radiación solar en energía eléctrica, junto con componentes electrónicos como fuentes y elementos resistivos que emulan las pérdidas que se presentan en un entorno real (Granda-Gutiérrez et al., 2013). La fuente Iph es la corriente fotogenerada a un valor fijo de radiación solar, la resistencia Shunt (Rsh) representa la pérdida por corriente de fuga, la resistencia serie (Rs) se utiliza para representar la caída de voltaje a la salida y la resistencia de carga (RL) representa la carga usada para la medición. En este caso, RL es una resistencia variable de 0 a 90 Ω, donde la corriente y el voltaje del panel fotovoltaico dependen del valor de la carga y presentan características no lineales y limitadas de potencia.
Aplicando la ley de voltaje y corriente de Kirchhoff al circuito de la figura 3, se puede deducir la corriente generada (Icel) por el panel solar, como se muestra en las ecuaciones 1 y 2:
Donde Iph es la corriente fotogenerada, I o es la corriente de saturación inversa del diodo, q es la carga del electrón (1,6 x 10 -19 C), V voltaje de la celda solar, K es la constante de Boltzmann (1,38 x 10-23 J/K), Tc temperatura de operación de la celda y A factor de idealidad.
La corriente fotogenerada varía en función de la radiación solar y la temperatura de la celda presentes en la medición, como se describe en la ecuación 3.
iendo: R la radiación solar medida en el instante, R ref la radiación solar en condiciones estándar 1000 W/m2, Il ref es la corriente fotogenerada en condiciones de referencia tomada como la corriente de cortocircuito (Isc=Il ref ), U Isc coeficiente de temperatura de corriente de corto circuito presentado en la tabla 1 y Tc Ref temperatura de trabajo de la celda en condiciones estándar (298°K). La corriente de saturación inversa del diodo depende también de la temperatura, que se describe en la ecuación 4:
Donde: Io Ref es la corriente de saturación inversa en condiciones de referencia y Eg energía del semiconductor en su banda prohibida o Bandgap. La corriente Io Ref se define según la ecuación 5.
Normalmente las celdas solares producen 2W a 5V (Tsai, Tu, & Su, 2008), por eso es necesario agruparlas en serie o paralelo para lograr la potencia deseada. Entonces, a la ecuación de una celda fotovoltaica descrita en (2) se le agregan los coeficientes Np que es número de módulos en paralelo y Ns número de celdas en serie, de manera que la ecuación característica corriente-voltaje de un panel solar se denota en la ecuación 6.
La ecuación 6 generalmente se reduce a la 7, ya que autores como Granda-Gutiérrez et al. (2013), Tsai et al. (2008), De Soto, Klein, y Beckman (2006), Nguyen y Nguyen (2015), simplifican la ecuación debido a que la resistencia Shunt no afecta en la eficiencia de una celda solar, porque la resistencia tiende a ser muy grande o infinita, así que se puede asumir Rsh=∞. Pero la resistencia serie sí afecta significativamente el comportamiento de la celda, por lo tanto.
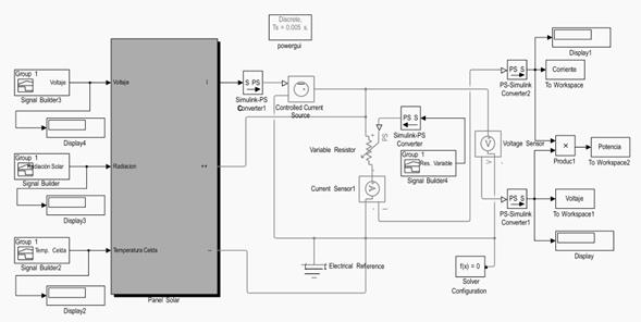
Teniendo las ecuaciones del comportamiento de corriente-voltaje del panel solar, se implementaron mediante diagrama de bloques las ecuaciones (1) - (7) en Simulink de Matlab como se muestra en la figura 4; es necesario tener en cuenta los parámetros presentados en la tabla 1 para elaborar el esquema.
Se usó el bloque Signal Builder para poder recrear en función del tiempo las variables radiación, temperatura de la celda, resistencia variable y voltaje, mediante éste se hace el llamado de la base de datos en Excel. Además, del bloque To Workspace que permite enviar los resultados a Matlab en formato matricial para luego obtener las gráficas y comparar los valores experimentales con los resultados de la simulación.
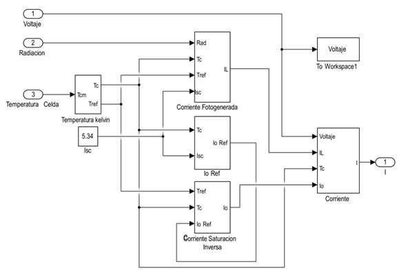
En la figura 5 se aprecian los subsistemas que representan las ecuaciones del modelo matemático del panel solar. Cada subsistema posee los diagramas de bloques y conexiones necesarias para la implementación de la ecuación planteada.
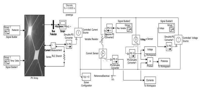
La figura 6 muestra el otro método de simulación del comportamiento de un panel solar. En este caso se emplea PV Array, el cual permite escoger el panel solar a utilizar mediante una lista muy grande de proveedores mundiales. Se escoge la referencia Canadian Solar CS5C 90M, que fue el panel usado. Al igual que en la otra simulación, se elabora el esquema basado en la figura 1 y con el bloque Signal Builder se hace el llamado de los datos de la hoja de Excel. A través de To Workspace se envían los resultados de voltaje, corriente y potencia a Matlab, para luego ser graficados y evaluados.
3. Resultados y discusión
Los resultados de las simulaciones con Matlab del panel bajo los diferentes cambios de radiación solar, temperatura del panel y resistencia variable, se presentan a continuación. En la simulación del esquema de medición de potencia de un panel solar tanto para el modelo matemático como para el bloque Pv Array, se utilizó un tiempo de 1000 segundos que representan los 1000 puntos tomados; a los resultados de potencia se les aplicó un muestreo mediante el comando decimite en Matlab, ya que se producían 100 puntos por cada segundo de simulación.
En el análisis de un panel solar, describir la naturaleza de su funcionamiento según sus curvas de corriente-voltaje y potencia-voltaje facilita el entendimiento e interpretación del comportamiento del panel, operando bajo condiciones estándar. Inicialmente se realizó una caracterización del panel, obteniendo las curvas anteriormente mencionadas, comprobando así los datos proporcionados por el fabricante para sus puntos de operación.
Como se observa en las figura 7 y 8, se hace una aproximación de la curva de corriente-voltaje y potencia-voltaje en el Toolbox Cftool de Matlab, el cual permite elaborar un análisis, procesamiento previo y post-previo de datos con sus funciones de ajustes de curvas a los datos, tanto a modelos lineales como no lineales. En el ajuste aplicado a la curva observada en la figura 7, se consigue una ecuación aproximada a la ecuación 7.
En cftool se ingresa de manera similar la ecuación 7, es decir, la corriente en función del voltaje y los coeficientes en dicha ecuación. Haciendo el ajuste se obtienen resultados como: SSE, R-square, adjusted R-square y RMSE.
Donde:
a = 0.0006887 (0.0002353, 0.001142)
b = 0.4585 (0.4247, 0.4924)
c = 5.068 (4.996, 5.141)
Los resultados estadísticos del ajuste conseguido mediante cftool son los siguientes: SSE: 2.456, R-square: 0.9871, Adjusted R-square: 0.9867 y RMSE: 0.1944.
Luego de implementar los dos métodos de simulación del panel solar mediante Simulink, se graficó la potencia medida versus las potencias simuladas, como se muestra en la figura 9; se obtuvieron resultados aproximados al comportamiento real basados en la radiación y temperatura de la celda, que son factores que influyen directamente en el funcionamiento del panel.
Aplicando conceptos de estadística a los resultados simulados de la figura 9, se calculó la suma de los cuadrados del error (SSE), error cuadrático medio (MSE), el coeficiente de correlación (R), el coeficiente de determinación (R2) y la desviación de la raíz del error cuadrático medio (RMSE). El R se define como la medida numérica de la fuerza de la relación lineal entre dos variables determinando el ajuste de que tan bueno es un modelo basado en un conjunto de datos (Navidi, 2006) y el R2 es el cuadrado del coeficiente de correlación que puede interpretarse como la variación o capacidad predictiva que tienen los resultados estimados respecto al modelo planteado. En la referencia (MathWorks, 2017a) se puede encontrar información acerca de los parámetros estadísticos.
En la tabla 2 se aprecian los resultados de los coeficientes de correlación y determinación, donde se evidencian mejores resultados en la simulación del modelo matemático con un valor muy cercano a la unidad; esto indica que la correlación es fuerte y directa de los valores medidos con los simulados, existiendo una dependencia cercana a la variación de dato a dato. Además, para determinar qué tan eficiente son los modelos se calculó el error porcentual entre cada modelo y la potencia real medida, lo cual permite inferir que con un error porcentual promedio menor, es el modelo matemático del panel solar el que consigue una mayor eficiencia.
Tabla 2 Resultados estadísticos obtenidos de las simulaciones en Matlab.
| Parámetro estadístico | Simulación modelo matemático | Simulación bloque PV Array |
|---|---|---|
| SSE | 256,108792 | 254,121123 |
| MSE | 2,33251652 | 25,2188286 |
| R | 0,99447552 | 0,93129989 |
| R2 | 0,98898155 | 0,86731948 |
| RMSE | 1,527257845 | 5,02183518 |
| Error porcentual promedio | 0.000809103 | 0.003137158 |
Los gráficos de dispersión permiten observar la relación potencial entre un par de variables. La figura 10 muestra la relación entre la potencia medida con la simulada en ambos casos para el panel solar: se aprecia más relación entre los puntos de la gráfica 10 b ya que su coeficiente fue más alto en comparación con la figura 10 a.

Figura 10 Dispersión de la potencia medida vs simulada con el: a) PV Array de Simulink, y b) modelo matemático.
En la figura 9 se aprecia que las gráficas conseguidas en la simulación hacen un seguimiento aproximado a la gráfica de la potencia real, respecto a los cambios de la radiación solar y la temperatura del panel solar. La figura 10 permite observar que en los errores presentes en las simulaciones realizadas, únicamente en la conseguida mediante el bloque establecido por la herramienta Simulink se sobreestima la gráfica de la potencia en algunos puntos. De igual manera se evidencia que en los dos métodos utilizados se subestima la gráfica de la potencia en diferentes puntos, pero en menor cantidad en el realizado con el modelo matemático del panel solar.
En los gráficos de dispersión de la figura 10 se puede establecer que la simulación del panel solar mediante el modelo matemático elaborado en Simulink, es más precisa debido al coeficiente de correlación de 0,99447552 y coeficiente de determinación de 0,98898155, percibiendo que los puntos se ajustan más a la recta y solo algunos puntos se encuentran dispersos por debajo de ella.
Del modelo establecido por Simulink PV Array se consiguen buenos resultados, dependientes de los cambios en la radiación solar, temperatura del panel y resistencia variable; el coeficiente de correlación de 0,93129989 y un coeficiente de determinación de 0,86731948, indican una relación directa al ajuste de la línea. En la figura 10 se observa que hay puntos dispersos por arriba y por debajo del ajuste, que en cierta medida evidencian errores que hacen disminuir el coeficiente de correlación. Cabe destacar que del bloque del panel solar solo se encuentra información limitada sobre su modelo interno, para más información se puede consultar en MathWorks (2017b).
4. Conclusiones
Las dos simulaciones realizadas en Simulink/Matlab del panel solar arrojaron resultados satisfactorios, debido a que los coeficientes de determinación logrados fueron bastante aproximados a la unidad, demostrando que hay una relación directa y fuerte a la hora de realizar el ajuste de las curvas. Los resultados permiten inferir que el modelo matemático del panel solar se acerca más a los datos experimentales, con lo que se comprueba que con este método de simulación es posible conocer de una manera más real el comportamiento del panel. Esto es útil para investigaciones en las que sea necesaria una mayor aproximación a la realidad, sustentando el diseño e implementación de proyectos de energización urbana y rural cuando se requieran.





























