Uno de los principales retos de la educación en ciencias es formar profesionales capaces de participar activamente en debates y discusiones científicas que busquen posibles soluciones o alternativas para situaciones controvertidas propias de su contexto. Esto posiciona a los estudiantes como contribuyentes activos de la sociedad, con habilidades que les permiten aportar científicamente en la toma de estas decisiones (Sadler, 2009). Sin embargo, de acuerdo con Martín-Gámez y Erduran (2018), en el aula de ciencias los estudiantes presentan dificultades al momento de construir y expresar argumentos que reflejen su posición para participar en actividades que involucren el discurso científico, lo cual se debe a que algunos profesores no incorporan prácticas que permitan el desarrollo de la habilidad argumentativa. De esta manera, es necesario que los profesores en formación inicial reflexionen sobre el papel de la argumentación en el aula de ciencias y sobre la importancia de incorporar estrategias didácticas que fortalezcan esta habilidad en los procesos de enseñanza.
En el contexto de educación en ciencias, la argumentación es una herramienta de importancia crítica en el crecimiento del conocimiento científico, ya que permite la articulación entre las explicaciones, los modelos, las teorías y la evidencia determinada, mediante el uso de órdenes y respaldos, dirigidos a la resolución de preguntas e involucrados en la adquisición del conocimiento (Jiménez-Aleixandre & Erduran, 2007). En este sentido, las cuestiones sociocientíficas [CSC] fomentan espacios que favorecen el desarrollo de la habilidad argumentativa, mediante la construcción social y negociación de argumentos, en donde el diálogo y el debate permiten a los estudiantes cuestionar, justificar y evaluar el conocimiento, por medio del discurso científico (Martín-Gámez & Erduran, 2018). Por lo tanto, la habilidad argumentativa se desarrolla mediante actividades de participación de los estudiantes, en las cuales se permita analizar y discutir el conocimiento científico.
En este sentido, se consideran como CSC los problemas sociales controvertidos con vínculos científicos y tecnológicos, donde se reconoce que la ciencia y la sociedad están directamente relacionadas (Sadler, 2009). El estudio de las enfermedades neurodegenerativas [END] puede abordarse como una CSC, debido a que enfrenta un escenario mucho más complejo que solo entender sus aspectos clínicos, ya que día a día impactan la vida de numerosas personas en el mundo, lo que implica una serie de factores vinculados a escasos avances científicos en la investigación de los mecanismos biológicos, bioquímicos y ambientales que inciden en su desarrollo, y a la poca información sobre la prevención y el tratamiento. Por otro lado, están los factores sociales, relacionados con el deterioro de la calidad de vida del paciente y de los cuidadores, la incapacidad laboral del enfermo y los elevados costos en tratamientos y en la atención sanitaria (Garcés, 2016), los cuales son desafíos sociales, económicos, científicos y educativos.
Dichos desafíos requieren de herramientas de enseñanza o estrategias didácticas que brinden los conocimientos necesarios para comprender estas END, no solo como una patología que afecta únicamente al paciente, sino como una problemática social que afecta gravemente diferentes sectores de la sociedad.
Desde esta perspectiva, la investigación busca que el alumno asimile y entienda conceptos y procesos bioquímicos implicados en las END, al involucrar al estudiante en estrategias metodológicas y experimentales que le permitan aplicar los conocimientos adquiridos en la resolución y búsqueda de alternativas para el tratamiento de END desde factores nutricionales. Esto supone la creación de un ambiente propicio para promover el desarrollo de la habilidad argumentativa mediante el estudio de la alimentación en el desarrollo y prevención de las END, por medio de un aprendizaje activo y reflexivo y de la construcción de argumentos basados en fundamentos teóricos y experimentales sobre diferentes aspectos de esta controversia.
Metodología
La presente investigación se desarrolló bajo un enfoque de metodología mixta, ya que integra el enfoque cualitativo y el cuantitativo. Está enmarcada en el contexto de investigación preexperimental sin grupo control. Se parte de que el enfoque cualitativo busca comprender la naturaleza del fenómeno a partir de las relaciones que convergen en ella. La investigación cuantitativa busca comprender el fenómeno y determinar la correlación entre las variables cuantificadas (Hernández et al., 2017).
Población
La investigación se aplicó en un grupo de veinticuatro estudiantes del ciclo de profundización del programa de Licenciatura en Química de la Universidad Pedagógica Nacional, en el espacio del Énfasis Disciplinar I: Química de Alimentos y Productos Naturales. Se tuvo en cuenta la relación del programa académico de este seminario con la estrategia implementada. Esta población estaba compuesta por 16 mujeres y 8 hombres, de entre 19 y 25 años.
Fases de la investigación
La metodología desarrollada se dividió en cinco fases:
Fase uno: recopilación de información. Una vez definidos el tema de trabajo y el planteamiento del problema, se procedió a realizar la consulta bibliográfica. Se usaron diferentes recursos como libros, revistas especializadas y bases de datos para buscar información sobre los ejes temáticos de la investigación.
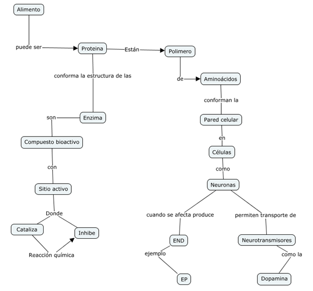
Fase dos: diseño de la fase diagnóstica. Se diseñó y se aplicó la prueba de entrada (imagen 1) para orientar las actividades de la unidad didáctica. Con ella se pretendió identificar los conceptos previos de los estudiantes mediante la representación de su estructura conceptual, relacionada con los temas de química de alimentos y END, por medio de un mapa conceptual. La caracterización del nivel inicial de argumentación de los estudiantes se realizó mediante un texto escrito.
Fase tres: diseño de actividades. Una vez culminado el análisis de la fase diagnóstica, se realizó el diseño de las actividades de la unidad didáctica "La alimentación: alternativas en la prevención y tratamiento de la enfermedad de Parkinson [EP]: retos y oportunidades" (imagen 2). Se diseñaron actividades enfocadas en construir ambientes de argumentación. Se abordaron aspectos sociales, políticos, económicos, educativos, clínicos y nutricionales, con énfasis especialmente en estos últimos como alternativas para la posible prevención de END.
Fase cuatro: implementación de la unidad didáctica. La unidad didáctica se constituyó de seis actividades (imagen 3) de introducción, aprendizaje, desarrollo y aplicación, las cuales se implementaron en la población objeto de estudio.
Fase cinco: evaluación de la eficacia de la unidad didáctica. Para finalizar, se evaluó la eficacia de la unidad didáctica. Se aplicó el mismo instrumento de entrada (imagen 1) y se compararon los resultados obtenidos por los estudiantes frente al nivel argumentativo inicial.
Resultados
Fase diagnóstica
Para el análisis de los resultados obtenidos en la parte inicial de la prueba diagnóstica, se tomaron como referencia los criterios para evaluar mapas conceptuales, establecidos por Costamagna (2001), los cuales se fundamentan en la teoría cognitiva del aprendizaje de Ausubel. Estos criterios fueron adaptados para la presente investigación. Cada ítem se evaluó y se valoró numéricamente de uno a cinco, como se evidencia en la tabla 1.
Tabla 1 Criterios para evaluar un mapa conceptual modificados por la autora
| Ítem | Aspecto para evaluar | Valoración |
|---|---|---|
| Jerarquización | Presenta una jerarquía estructurada, en la cual de forma clara y correcta incluye todos los conceptos. No presenta errores al momento de definir y relacionar los conceptos. | 5 |
| La organización conceptual que presenta es simple, pero cada una de las definiciones son claras y correctas. | 4 | |
| No incluye todos los conceptos, pero presenta una jerarquización clara y sin errores. | 3 | |
| Presenta una organización clara, en la cual no incluye todos los conceptos y además presenta errores. | 2 | |
| La organización jerárquica no es clara. No incluye todos los conceptos y presenta errores. | 1 | |
| El mapa conceptual no presenta una estructura definida. Los conceptos no están organizados de forma clara o jerárquica. | 0 | |
| Interrelación | Presenta de forma correcta varias relaciones cruzadas, mostrando uniones entre los diferentes conceptos de un determinado tema. | 5 |
| Incluye mínimo tres relaciones cruzadas entre diferentes partes del mapa de forma clara y correcta. | 4 | |
| Alguna de las relaciones cruzadas que presenta no es clara o correcta | 3 | |
| Muestra dos o una relación cruzada de forma correcta. | 2 | |
| Las relaciones cruzadas que presenta no son correctas. | 1 | |
| No presenta ninguna relación cruzada. | 0 | |
| Explicitación de nexos | Usa de forma apropiada oraciones nodales, frases y palabras de enlace, para mostrar claramente las relaciones entre los conceptos. | 5 |
| Emplea correctamente palabras-enlace o frases para indicar la relación entre los conceptos. | 4 | |
| Algunas de las palabras-enlace o frases para indicar la relación entre los conceptos no son claras o correctas. | 3 | |
| La mayoría de las palabras-enlace o frases para indicar la relación entre los conceptos no son claras o correctas. | 2 | |
| Las palabras-enlace o frases para indicar la relación entre los conceptos son incorrectas. | 1 | |
| No usa palabras-enlace o frases para indicar la relación entre los conceptos. | 0 | |
| Grado de profundización del contenido | Incluye detalles o ejemplos que permiten profundizar en mayor grado el contenido del mapa conceptual. Adiciona algunos tipos de concepto que permita profundizar más el mapa conceptual. | 5 |
| Incluye al menos un ejemplo, detalle y varios conceptos de forma correcta para profundizar en mayor grado el contenido del mapa conceptual. | 4 | |
| Incluye un ejemplo o detalle, o conceptos, de forma clara, para profundizar en mayor grado el contenido del mapa conceptual. | 3 | |
| Los conceptos, ejemplos o detalles que incluye en su mayoría son incorrectos. | 2 | |
| Los conceptos, ejemplos o detalles que incluye en su totalidad son incorrectos. | 1 | |
| No incluye detalles, ejemplos o conceptos adicionales. | 0 |
Nota: adaptado de Costamagna (2001).
En cuanto al nivel de argumentación, tanto en la fase diagnóstica como en todas las etapas implementadas, se evaluó al tomar como referencia los niveles establecidos por Osborne, citados por Posada (2015) y modificados en esta investigación (tabla 2), los cuales se fundamentan en el modelo argumentativo propuesto por Toulmin. Por otra parte, se analizó el contenido conceptual de cada argumento, al realizar una triangulación de la información y recurrir a referentes teóricos para validar el contenido suministrado por los estudiantes.
Tabla 2 Niveles de argumentación modificados por la autora
| Nivel de argumentación | Características |
|---|---|
| 0 | Los argumentos presentan únicamente datos sin llegar a ninguna conclusión. |
| 1 | Los argumentos presentan únicamente datos y conclusiones. |
| 2 | Los argumentos tienen conclusiones, datos, calificativos y además garantías. |
| 3 | Los argumentos tienen conclusiones, datos, garantías, calificativos y respaldos basados en fuentes externas y resultados de investigación o resultados experimentales. |
| 4 | Los argumentos son completos y presentan una refutación clara. |
| 5 | Los argumentos son extensos y completos. Las garantías y el soporte presentan refutaciones claras y estructuradas. |
Nota: adaptado dePosada (2015).
De acuerdo con la estructura de estos mapas conceptuales, se identificaron las siguientes falencias conceptuales frente a los conceptos relacionados con química de alimentos y END. Al intentar relacionar las END y la EP con conceptos como alimentos, proteínas, enzimas, catalizadores, compuestos bioactivos, neuronas, entre otros, se obtuvo que:
El 58 % de los estudiantes relaciona la aparición de estas enfermedades o su posible tratamiento con el consumo de proteínas. Se evidencia que no poseen información suficiente sobre los aspectos nutricionales relacionados con las END.
El 75 % de estudiantes no incluyó el concepto neurotransmisor, lo cual puede indicar que su definición aún no es clara. Por lo tanto, tampoco lo es su relación bioquímica con los otros conceptos.
El 63 % de los estudiantes no relaciona de forma correcta los conceptos enzimas, sitio activo, catalizadores e inhibidores. Esto demuestra que no poseen conocimientos relacionados con actividad enzimática o que no son capaces de relacionar estos conceptos con la enfermedad.
Por otro lado, solo cinco estudiantes -20 %- incluyeron conceptos, ejemplos o detalles para profundizar la información suministrada de forma correcta. Algunos de estos detalles son: aporte calórico, aminoácidos esenciales y no esenciales, reacción química, células, pared celular y daño neurológico. La tabla 3 muestra un mapa conceptual realizado por un estudiante.
Tabla 3 Mapa conceptual. Instrumento de entrada
Nota: estudiante [E], jerarquización [J], interrelación [I], explicitación de nexos [N. E.], grado de profundización del contenido [P].
En cuanto a la caracterización de los argumentos (gráfica 1), catorce estudiantes no presentaron el texto argumentativo, por lo que se situaron en el nivel 0 de argumentación. De los diez estudiantes que elaboraron el texto, cuatro están en un nivel 1, puesto que acudieron a datos de la estructura del mapa conceptual en relación con procesos bioquímicos y además plantearon alguna conclusión. Tres estudiantes presentaron información no relacionada con procesos biológicos y justificaron de forma simple la organización del mapa conceptual. Por lo tanto, se situaron en un nivel 0. Solo un estudiante mostró datos, garantías y construyó una conclusión, lo que lo situó en un nivel 2 de argumentación. Por esto, en su mayoría -70,83 %-, tienen un nivel inicial de argumentación correspondiente a 0, ya que presentan datos, sin llegar a conclusiones estructuradas o no presentan texto argumentativo.
Por otra parte, para establecer si existe un nivel de correlación entre la estructura conceptual del estudiante y su nivel de argumentación, se calculó el coeficiente de correlación de Pearson, que mide el grado de asociación entre dos variables aleatorias cuantitativas, cuyos valores absolutos oscilan entre cero y uno, con el fin de determinar cómo se comporta un mismo grupo de personas en distintas variables (Reguant et al., 2018). Este cálculo se realizó en el paquete estadístico SPSS, para lo cual se emplearon como índices estadísticos la mediana de los ítems del mapa conceptual y el nivel de argumentación de cada estudiante. Así se obtuvieron los resultados que se muestran en la tabla 4.
Tabla 4 Correlación de Pearson
| Mapa Conceptual | Nivel de argumentación | ||
|---|---|---|---|
| Mapa conceptual | Correlación de Pearson | 1 | ,519** |
| Sig. (bilateral) | ,009 | ||
| N | 24 | 24 | |
| Nivel de argumentación | Correlación de Pearson | ,519** | 1 |
| Sig. (bilateral) | ,009 | ||
| N | 24 | 24 |
Nota: **la correlación es significativa al nivel 0,01 (bilateral).
El resultado indica que existe una correlación estadística significativa entre la estructura conceptual del estudiante, evidenciada en el mapa conceptual, y el nivel de argumentación, ya que el coeficiente es positivo y con un valor superior a 0,5. De este resultado puede establecerse que a los estudiantes se les dificultó expresar su conocimiento sobre química de alimentos y END, tanto de forma textual como de forma representativa.
Fase de implementación
Actividad I. Teniendo en cuenta las falencias conceptuales identificadas en la fase diagnóstica, inicialmente se realizó una clase magistral de repaso, en la cual se abordó el tema de proteínas. En la segunda parte, se introdujo el tema de END mediante una lectura sobre los aspectos generales de estas patologías. A partir de esto, se realizó un foro de discusión en torno a la siguiente pregunta: "¿cuál considera que es el principal problema que se deriva de este tipo de enfermedades?".
Se resalta como resultado del foro que solo dos estudiantes se situaron en el nivel 1 de argumentación. Ocho estuvieron en el nivel 2 y trece alcanzaron un nivel 3, ya que presentaron argumentos mucho más elaborados y recurrieron a referentes científicos, estudios demográficos u opiniones de expertos. Sin embargo, ninguno empleó habilidades de alto nivel como las establecidas por Osborne et al. (2004), tales como producir órdenes de contrademanda o refutaciones. En la tabla 5, se presenta uno de los argumentos elaborados por los estudiantes correspondiente al nivel 3, así como su caracterización.
Tabla 5 Caracterización del argumento en actividad de introducción
Q. "Los miembros de la familia son con frecuencia, los cuidadores" Nota: estudiante [E], datos [D], garantías [G], conclusiones [C], calificadores [Q], respaldos [S], refutaciones [R].
Respecto a los principales problemas derivados de las END, como se muestra en la gráfica 2, el 50 % de los estudiantes identificó como principal problema social el impacto del deterioro en la calidad de vida del paciente, debido al deterioro físico y cognitivo que sufren las personas que padecen este tipo de patologías. De los resultados, se obtuvo que los estudiantes lograron contextualizarse con la situación actual de estas enfermedades. Reconocieron todas las implicaciones que trae consigo un aumento en su prevalencia, las cuales concuerdan con las mencionadas por Garcés (2016) en su estudio sobre el impacto de las END.
Actividad II. Conoce la EP: video explicativo. Para brindar los conceptos necesarios para la comprensión de la EP, se creó el video Enfermedad de Parkinson (Enfermedad ParkinsonCSC, 2019). Una vez observado el video, se les pidió a los estudiantes que, mediante un foro, respondieran la pregunta: "¿cuáles son los principales retos que abarca el tratamiento de la EP?" y comentaran por lo menos una de las respuestas de sus compañeros, para establecer un ambiente de discusión, y así conocer las diferentes posiciones y argumentos de los estudiantes y la forma como evalúan los argumentos de sus compañeros.
La caracterización de los argumentos permitió evidenciar que nueve estudiantes construyeron argumentos pertenecientes al nivel 3. Siete se ubicaron en el nivel 2 y cinco construyeron argumentos del nivel 1. La tabla 6 presenta uno de los textos escritos por los estudiantes.
Tabla 6 Argumentos del foro de discusión
Nota: estudiante [E], datos [D], garantías [G], conclusiones [C], respaldos [S].
De igual manera, se identificó que ocho estudiantes comentaron las respuestas de sus compañeros con el uso de operaciones de argumentación de un nivel superior. Tres de estos estudiantes refutaron las respuestas de sus compañeros y tres complementaron con información. Dos estudiantes contrademandaron los argumentos de otros con preguntas. Estos procesos se perciben como indicador significativo en la calidad de la argumentación, ya que, como plantea Osborne et al. (2004), se brinda la posibilidad de que los estudiantes evalúen su argumento y busquen evidencia que respalde su posición, para poder contrademandar o complementar.
Como se evidencia en la gráfica 3, el 58 % presentó como principal reto identificado en el tratamiento de la EP el relacionado con avances investigativos y estrategias educativas, vinculados con el entendimiento de estas patologías y los mecanismos bioquímicos que las causan. Estos retos coinciden con los establecidos por Fernández et al. (2016), los cuales indican que los tratamientos actuales solo controlan los síntomas y hasta el momento ninguno de los fármacos desarrollados ha demostrado efectos curativos. Por esto, se deben investigar nuevos fármacos con mejores características.
Actividad III. Aspectos nutricionales de la EP: taller sobre nutrición en la EP. El principal objetivo de esta actividad era que el estudiante reconociera la importancia de la alimentación en la prevención y especialmente en el tratamiento de la EP. A través de una lectura, se abordó la forma en que los nutrientes y micronutrientes intervienen en la evolución de esta enfermedad y en la acción del medicamento. Para ello, se les pidió a los estudiantes que realizaran una descripción de las características principales que deben cumplir los alimentos que pueden consumir las personas con EP, teniendo en cuenta los requerimientos nutricionales asociados a los síntomas primarios y secundarios. De esto se obtuvo que las características planteadas se pueden dividir en cuatro factores, presentados en la tabla 7.
Tabla 7 Resultados del taller de aspectos nutricionales en la EP
| Característica del alimento | Parámetro | Cantidad de estudiantes que lo mencionaron | Síntoma o requerimiento de la EP con que se relaciona |
|---|---|---|---|
| Consistencia | Textura | 8 | Ya que uno de los síntomas secundarios que presenta esta patología es la disfagia -que es la dificultad para mover los alimentos en la boca-, se debe considerar que los alimentos ingeridos deben ser blandos y de texturas húmedas |
| Dureza | 5 | ||
| Contenido de humedad | 5 | ||
| Presentación | Sabor | 3 | Este factor es relacionado con la motivación hacia el paciente para consumir alimentos, ya que uno de los síntomas secundarios es depresión y falta de motivación, en la cual los pacientes presentan poco interés en comer. |
| Olor | 2 | ||
| Color | 2 | ||
| Valor nutricional | Contenido de proteína | 18 | Considerando los requerimientos como aporte calórico, se debe tener especial cuidado con el consumo de carbohidratos, con la cantidad de proteínas para mantener la masa muscular, con el consumo de fibra para evitar estreñimiento y con los micronutrientes para fortalecer la masa ósea |
| Contenido de fibra | 17 | ||
| Contenido de carbohidrato | 9 | ||
| Contenido de ácidos grasos | 9 | ||
| Contenido de micronutrientes | 3 | ||
| Consumo de alimentos con vitaminas o antioxidantes | Vitaminas | 12 | Se relacionó con las propiedades neuroprotectoras de los compuestos bioactivos, capaces de mitigar la acción causada por radicales libres. Por esto, algunos estudiantes consideraron que los alimentos, además de cumplir con los anteriores requerimientos nutricionales, debían tenerestos compuestos adicionales. |
| Flavonoides | 7 | ||
| Polifenoles | 2 | ||
| Antioxidantes | 9 |
A partir de los resultados, fue posible evidenciar que los estudiantes relacionaron los requerimientos nutricionales con los efectos bioquímicos y sintomáticos secundarios de la EP. También identificaron las necesidades de los pacientes de forma correcta, ya que concuerdan con los establecidos por Mesa (2010). Entre estos, destaca la necesidad de tener en cuenta las posibles alteraciones que puede tener el consumo de altas cantidades de proteína con la cinética del medicamento levodopa, empleado en el tratamiento de la enfermedad, y el contenido de fibra para reducir algunos síntomas secundarios relacionados con estreñimiento. Así mismo, destaca la importancia del consumo de micronutrientes como vitaminas y minerales como posibles factores de prevención.
Actividad IV. Foro de discusión: nuevas alternativas para el tratamiento y prevención de la EP, desde los alimentos funcionales. En esta actividad, mediante un video explicativo (HablemosClaroTV, 2017) se abordó la temática de alimentos funcionales, compuestos bioactivos y neuroprotección, sobre el cual se desarrolló un debate alrededor de las preguntas: "¿aprobarías la venta y distribución en las tiendas de barrio de alimentos funcionales que contribuyan a la prevención y el tratamiento de las enfermedades neurodegenerativas? ¿Por qué?". Esto tuvo el objetivo de que los estudiantes defendieran sus ideas o refutaran las de sus compañeros, al acudir a la información presentada y su posición crítica frente al consumo y fabricación de alimentos funcionales para la prevención y tratamiento de las END, especialmente de la EP.
En esta actividad, tres estudiantes justificaron su respuesta mediante argumentos elaborados. Acudieron a evidencias y refutaciones, lo que los posicionó en el nivel 4 (tabla 8). Doce se situaron en un nivel 2; dos estudiantes, en el nivel 3; y tres, en el nivel 1. Por otro lado, al momento de evaluar los argumentos de sus compañeros, solo el estudiante 19 produjo órdenes de contrademanda y se ubicó en un nivel 5 de argumentación. Catorce estudiantes, al comentar los argumentos de sus compañeros, complementaban lo expuesto mediante habilidades argumentativas del nivel 2.
Tabla 8 Argumentos del foro de alimentos
Nota: estudiante [E], datos [D], garantías [G], conclusiones [C], calificadores [Q], respaldos [S], refutaciones [R].
De los estudiantes, 52,38 %, estuvo de acuerdo en la distribución de alimentos modificados como alternativas en la prevención de la EP. Es importante recalcar que, cuando los estudiantes indicaban estar de acuerdo, algunos -seis- indicaban que su distribución se debería realizar con un respaldo de investigaciones que realmente demuestren sus beneficios. Otros -seis- lo aprobarían como alternativa de prevención de estas enfermedades, ya que se daría la posibilidad de estar al alcance de cualquier persona. El 38,09 % manifestó no estar de acuerdo con la distribución de estos alimentos. Indicaron que ciertos alimentos naturalmente pueden aportar los mismos beneficios que los alimentos modificados y son más económicos y sin aditivos.
Actividad V. Aplicación en el aula del laboratorio de caracterización fitoquímica de extractos naturales. Con el fin de propiciar ambientes de construcción colectiva y búsqueda de soluciones, se pidió que, de acuerdo con los requerimientos nutricionales de la EP, buscaran un alimento que pudieran modificar mediante la adición de compuestos bioactivos que contribuyeran a la neuroprotección, de tal forma que sirviera como posible vía de prevención y tratamiento natural para esta patología.
Para ello, los estudiantes se organizaron en siete grupos de laboratorio y se les brindó información sobre los compuestos fitoquímicos, principales fuentes de extracción y propiedades neuroprotectoras, para que pudieran seleccionar una buena fuente de estos compuestos. Los extractos naturales y los alimentos propuestos por cada grupo de laboratorio se presentan en la tabla 9.
Tabla 9 Alimentos y extractos de cada grupo de laboratorio
| Grupo de laboratorio | Extracto natural de compuestos bioactivos | Propuesta de alimento modificado |
| 1 | Cáscara de mandarina | Gelatina en polvo |
| 2 | Almendras | Avena |
| 3 | Almendras | Pan |
| 4 | Cáscara de tomate de árbol | Batido verde |
| 5 | Cáscara de pulpa de uva | Pechuga de pollo |
| 6 | Remolacha | Gelatina sin sabor |
| 7 | Quinua | Yogur |
Estas actividades experimentales se dividieron en dos prácticas de laboratorio. En la primera, los estudiantes realizaron la extracción de compuestos fitoquímicos y, en la segunda práctica de laboratorio, hicieron una marcha fitoquímica, con la que lograron caracterizar compuestos bioactivos presentes en cada extracto, como saponinas, alcaloides, flavonoides y antraquinonas, mediante pruebas cualitativas. Esto les permitió a los estudiantes no solo identificarlos, sino también reconocer las propiedades neuroprotectoras de cada uno de los compuestos al momento de realizar el análisis de resultados.
Actividad VI. Elaboración de ensayo argumentativo basado en la evidencia. Teniendo en cuenta los resultados obtenidos experimentalmente, así como la información suministrada durante el desarrollo de la unidad didáctica, se pidió elaborar un ensayo en el cual abordaran las propiedades de cada alimento y las razones por las cuales este alimento puede contribuir a la prevención o tratamiento de END, como la EP. En esta actividad se pretendía que los estudiantes construyeran argumentos más claros, estructurados y respaldados, con base en los conocimientos adquiridos, el contexto social y la evidencia científica, obtenida experimentalmente y analizada en investigaciones científicas.
Los resultados mostraron que los estudiantes presentan argumentos cada vez más extensos, estructurados y claros. Se identificó que quince estudiantes estaban en nivel 3 de argumentación; cuatro, en un nivel 4; y solo un estudiante presentó un texto estructurado, con más de una refutación, lo que corresponde a un nivel 5. Por otro lado, un estudiante estuvo en el nivel 2. Ninguno realizó escritos correspondientes a un nivel 1 de argumentación.
De estos estudiantes, el 72 % relacionó de forma adecuada la nutrición con las END. Mencionaron importantes características de los compuestos bioactivos que pueden incidir en la prevención de estas patologías. El 68 % presentó información correcta sobre las propiedades neuroprotectoras de los fitoquímicos identificados experimentalmente. El 91 % se basó en los resultados experimentales para justificar cómo su alimento modificado puede emplearse en el tratamiento o prevención de estas enfermedades. En la tabla 10, se presentan algunos de los componentes caracterizados en algunos de los ensayos presentados por los estudiantes.
Tabla 10 Estructura del argumento presentado en el ensayo
| E 1 |
|---|
| Nivel de argumentación: 4 |
| D. Presenta datos claros y correctos sobre la síntesis de la dopamina, su función en el organismo y la importancia de esta. |
| C. Señala la gravedad de que los niveles de dopamina bajen en el organismo, así como la importancia del consumo de remolacha. |
| Q. La remolacha tiene niveles elevados de betaína. |
| G. Aborda los valores nutricionales de la remolacha, como contenido de proteína, hidratos de carbono y calorías, su contenido de vitaminas y aminoácidos esenciales. Resalta el contenido de betaína en la remolacha, compuesto altamente estudiado por sus propiedades neuroprotectoras en enfermedades como el alzhéimer. |
| S. Como soporte a lo anterior, acude a los resultados obtenidos experimentalmente en donde indica que se determinó la presencia de manera cualitativa de saponinas, alcaloides, antraquinonas, taninos, flavonoides y catequinas, en el extracto de remolacha. Esto lo complementa al acudir a referentes bibliográficos, en donde establece que la remolacha tiene propiedades neuroprotectoras. |
| R. Señala que un consumo elevado de remolacha puede contribuir a la formación de cálculos renales o contribuir a la acumulación de hierro |
Nota: estudiante [E], datos [D], garantías [G], conclusiones [C], calificadores [Q], respaldos [S], refutaciones [R].
Fase evaluación de la eficacia de la unidad didáctica
Con el fin de determinar la eficacia y las implicaciones de la unidad didáctica, se implementó de nuevo el instrumento de entrada (imagen 1). Referente a los niveles de argumentación identificados en estos textos argumentativos, como se muestra en la gráfica 4, el mayor nivel de argumentación alcanzado fue 3, ya que solo siete estudiantes apoyaron sus justificaciones mediante referentes bibliográficos, como datos suministrados por investigaciones científicas o referentes teóricos, para definir algunos conceptos. Catorce estudiantes estuvieron en el nivel 2. Ellos recurrieron a datos para construir conclusiones. Para la construcción de argumentos, los estudiantes se basaron en conocimientos científicos relacionados con la función bioquímica de cada concepto.
Frente a los mapas conceptuales construidos por los estudiantes, se puede evidenciar que en gran medida fueron superadas las falencias conceptuales identificadas al inicio de esta investigación, debido a que el 82,60 % relacionó de forma correcta los conceptos EP y END con los conceptos relacionados con la química de alimentos, así como con los conceptos neuronas, neurotransmisor, dopamina, inhibidores y catalizadores. Un 74 % incluye acertadamente el concepto proteína. De igual forma, la mayoría de los estudiantes -83,33 %- aborda correctamente el concepto compuesto bioactivo. Sin embargo, dos estudiantes siguen indicando que los aminoácidos o proteínas poseen sitio activo. Esto puede atribuirse a que no se profundizó en el concepto de estructura de enzimas.
En cuanto a los detalles que los estudiantes incluyen para complementar el mapa conceptual, se encuentra que 29,16 % de los estudiantes incluyó conceptos relacionados con el mecanismo de acción del tratamiento farmacológico y sus principios bioquímicos como: levodopa, enzima DOPA descarboxilasa, carbidopa y benserazida. El 58,33 % incluyó conceptos relacionados con la síntesis y la importancia de la dopamina. Involucraron conceptos como: L-tirosina, cerebro, neuronas dopaminérgicas y la importancia de este neurotransmisor. Uno de los mapas conceptuales realizados por los estudiantes se presenta en la tabla 11.
Tabla 11 Mapas conceptuales instrumento de entrada.
Nota: estudiante [E], jerarquización [J], interrelación [I], explicitación de nexos [N. E.], grado de profundización del contenido [P].
Al igual que en el instrumento de entrada, se determinó el nivel de correlación entre la estructura conceptual del estudiante y su nivel de argumentación en esta etapa de la investigación. Igualmente, el cálculo se realizó en el paquete estadístico SPSS y se usaron como datos la mediana de los ítems del mapa conceptual y el nivel de argumentación de cada estudiante. Los resultados obtenidos se presentan en la tabla 12.
Tabla 12 Resultados de la correlación de Pearson
| Mapa Conceptual | Nivel de argumentación | ||
|---|---|---|---|
| Mapa conceptual | Correlación de Pearson | 1 | ,413* |
| Sig. (bilateral) | ,045 | ||
| N | 24 | 24 | |
| Nivel de argumentación | Correlación de Pearson | ,413* | 1 |
| Sig. (bilateral) | ,045 | ||
| N | 24 | 24 |
Nota: *La correlación es significante al nivel 0.05 (bilateral)
De estos resultados se obtiene que, tanto en el instrumento de entrada como en el final, existe una correlación significativa entre la estructura conceptual y el nivel de argumentación de los estudiantes. No obstante, en el instrumento de entrada se obtuvo una correlación del 99 %, mientras que en este instrumento la correlación fue del 95 %. Este resultado se explica porque el nivel de argumentación general aumentó a 3 y se evidencia que los estudiantes identifican la necesidad de ampliar sus conocimientos para complementar aún más sus argumentos. Así, se evidencia una evolución de la habilidad argumentativa. Sin embargo, a los estudiantes aún se les dificulta realizar operaciones de niveles superiores de argumentación, como construir ordenes de contrademanda o refutar sus propias conclusiones.
En el mapa conceptual fue posible obtener valores superiores a 3, como 3,5 y 4,5, dado que los estudiantes establecieron mejores relaciones entre los conceptos de la química de alimentos y la bioquímica de las END. Tomando como referencia lo establecido por Costamagna (2001) -quien indica que, cuando se da el proceso de aprendizaje, el estudiante reconoce de forma correcta relaciones conceptuales entre conceptos o preposiciones de un conjunto de temas-, se podría decir que los estudiantes comprendieron en gran medida la temática de la química de alimentos y su influencia en las END.
En este sentido, con cada uno de los temas implementados y con los resultados obtenidos, es posible establecer que la unidad didáctica -además de brindar espacios para favorecer el desarrollo de la habilidad argumentativa- permite que conceptos de la bioquímica asociados a la química de alimentos puedan ser enseñados en contextos sociales cercanos a los intereses de los estudiantes, lo cual facilita su comprensión y la aplicabilidad de dichos conceptos al tratar situaciones controvertidas como: prevención y desarrollo de END, alimentos modificados, obtención de fármacos de fuentes naturales y hábitos alimenticios.
Conclusiones
La unidad didáctica "La alimentación en la prevención y tratamientos de la EP: retos y oportunidades" -gracias a la implementación de actividades como preguntas abiertas, foros de discusión, búsqueda de posibles alternativas en la prevención y en el tratamiento de la EP, entre otras actividades- permitió el fomento de la argumentación. Se evidenció que los estudiantes emplearon los contenidos presentados para reflexionar sobre la situación actual de esta patología, las diferentes implicaciones en la sociedad en general y los retos que conlleva, para construir argumentos en los cuales manifestaban su punto de vista al valerse de componentes científicos, sociales, políticos, económicos y morales para apoyarlos.
Con la implementación del instrumento final, fue posible establecer que los estudiantes en su mayoría lograron alcanzar un nivel dos de argumentación, en el cual respaldaron sus afirmaciones o conclusiones, ya que acudieron a datos de naturaleza social y científica. Así mismo, mediante el cálculo del índice de correlación de Pearson, se estableció que existe una correlación significativa entre la estructura conceptual del estudiante y su nivel de argumentación. Esto podría estar relacionado con el hecho de que pueden expresar su conocimiento tanto de forma representativa como de forma textual.
Las CSC en el aula permiten la construcción y la negociación de argumentos por medio del discurso científico al momento de buscar propuestas o posibles soluciones a situaciones controvertidas, mediante el análisis de la información, la búsqueda de evidencia, la contrademanda de argumentos y la justificación del conocimiento.
Ya que a nivel mundial no existen referentes en los cuales se aborde la alimentación en las END como CSC para desarrollar la habilidad argumentativa, este trabajo es pionero en este contexto. Se cumplió el objetivo principal de favorecer la habilidad argumentativa, pero además hubo una contribución conceptual al entendimiento de temáticas como la química de alimentos en las END.


























