Introduction
Indonesia is an archipelagic country1 and, at the same time,2 an agricultural country dominated by a sea area of 6.32 million km2 with 16,056 islands and a land area of 1.91 million krtf. Most of its population has a livelihood in agriculture or farming;3 land ownership holds a critical place in the lives of citizens,4 especially for economic driving factors5 as a source of income.6 From an economic perspective, land is a means of production that can bring community welfare.7 Politically, land can determine a person's position in decision-making for society.8 At the legal level, land is the basis of power for jurisdiction because it can place the territory or area where a law applies.9 Regarding the socio-cultural aspect, land can determine the high and low social status of its owner, social security, and a place to live a decent life.10
In addition to the increasing population of Indonesia,11 with an expanding birth rate every year,12 the relationship pattern between humans becomes more complex.13 The dynamics and needs of humans, who continue to develop14 and grow rapidly, require facilities to maintain their lives, especially land and shelter houses.15 This situation also shows the increasing need for land for productive development;16 people's lifestyles in urban and rural areas differ.17 Such a behavior change is understandable because the land is a source of prosperity and welfare for the community.18 This change can occur through mutual interaction and can be beneficial and detrimental.
After the reform era in Indonesia, news about land cases resulting in disputes and conflicts is often heard and seen on social media. Recently, some of the most popular and current land cases are about the land mafia.19 The land mafia is included in the category of land disputes and conflicts with broad dimensions, leading to land and space cases.20 According to Agus Surono, professor of criminal law at UAI, this land mafia has professional expertise and can qualify as a classic organized crime. Land mafias generally use the crime channel by making false documents as proof of ownership of land rights. 21
Land cases such as land disputes and land conflicts22 can arise from the land mafia;23 these cases make it seem as if land ownership is a source of social conflict.24 The emergence of legal disputes regarding land stems from complaints from one party (person/entity) with objections and demands for land rights25 in the hope of obtaining an administrative settlement under positive law.26 The land mafia is still one factor causing Indonesia's most prominent land cases. Until now, there have been many reports of social problems triggered by the actions of the land mafia, which makes land matters endless.27
There have been at least 180 land mafia cases since the Ministry of Agrarian and Spatial Planning/National Land Agency (Ministry of ATR/BPN) Memorandum of Understanding with the Indonesian National Police (Polri) from 2018 to 2021 consisting of land disputes and land conflicts, both those that have come to court, have been P21, until the determination of suspects.28 Meanwhile, according to the Director General of Land Dispute and Conflict Handling of the Ministry of ATR/BPN (Dirjen ATR/BPN), Raden Bagus Agus Widjayanto, 242 cases were recorded from 2018 to 2021, which point to land mafias.29 Finally, according to Hadi Tjahjanto, Minister of ATR/BPN, in the last five years, namely, from 2018 to 2022, Land Mafia Operations targeted 305 cases, and 145 have been assigned P21 status.30
The target of the land mafia is not only private lands but the lands of legal entities, even state lands.31 This will result in legal uncertainty in the land sector,32 harm some people or legal entities and even the state,33 and be an obstacle to the entry of investment and the economic growth rate.34 Based on what has been described in the introduction above, the formulation of the main problem can be identified: How are the idiosyncrasies of the modus operandi of land mafia, and what are the causes and factors of the land mafia in Indonesia? Besides, what is the official stance of the Indonesian government on eradicating the land mafia? Thus, it is hoped that this study can make a more in-depth description of the idiosyncrasies, causes, and factors of the still rampant land mafia crime in Indonesia, which is currently widespread in the land sector, as well as the official stance of the Indonesian government toward eradicating the land mafia today.
Methodology
This research is descriptive and analytical, with a socio-legal research method. It studies law using the approach of law and social sciences,35 which is related to the actions and causes of land mafia. The data analysis method used in this study is qualitative.36 Qualitative analysis uses literature materials as a source of research data37 in the form of primary, secondary, and tertiary materials. Data qualitatively obtained from literature studies will be analyzed and reviewed. Furthermore, the data is systematized into data analysis compiled in the form of legal writing regarding the peculiarities of the modus operandi, causes, and factors of the still rampant land mafia in Indonesia, in addition to the official government attitude toward eradicating the land mafia that is spreading in Indonesia.
Results and Discussion
Idiosyncrasies of the Modus Operandi of Land Mafia
It is a social fact that land mafia criminal cases can be classified into land sector crimes committed by individuals, groups, or legal entities38 involved in organized crime whose activities are hard to trace, giving rise to obstacles in land case handling.39 Antonio Nicaso and Marcel Danesi are Calabrian mafia experts who have long said that mafia crime is no longer about business and money40 but about territorial and power struggles.41 Thus, land mafias who commit organized crimes42 must be watched out for in the future with geo-political and geo-strategic approaches, not only with ordinary law enforcement but also in general.43
The Ministry of ATR/BPN, as the institution most responsible for land administration, has still paid attention to the existence of the land mafia until now.44 President Joko Widodo, former Minister of ATR/BPN Sofyan A. Djalil, and Hadi Tjahjanto, Minister of ATR/BPN, are committed to combating land mafia practices in Indonesia.45 Nurhasan Ismail, a professor of land law UGM, said that the land mafia is a structured and organized group that has the characteristics of a network of several people who are organized, neat, and systematic and seem reasonable and legal but still perform illegal actions and violations of the law.46 The land mafia is structured because groups have an organizational structure involving many actors and a systematic division of labor with an arrangement: Groups of sponsors and funders influence policy and government agencies at all levels; Frontline Guard groups fight legally and illegally; and professional groups consisting of advocates, notaries, and government officials at the central/regional/sub-district/village levels provide support both legally and illegally.47 It is organized because the land mafia uses a variety of labor methods that are violent/illegal, i.e., acts of land grabbing and occupation of targeted land and conflict with the use of violence that has the potential to risk lives or smooth/scientific and seemingly legal, namely, the search of land ownership documents; falsification of land ownership documents; approaching landowners in the framework of negotiations; and filing a lawsuit with systematic and logical thinking.48
It should be noted how the land mafia works, namely using several modes of evil consensus in these crimes,49 so the involvement of the land mafia in land cases has broad dimensions.50 The techniques and methods used by land mafia actors continue to develop to trick victims.51 The modus operandi of the land mafia based on technical guidelines for its prevention and eradication include:52
a. Issuing more than one girik/pipilíketitir/pepel/yasaníletter c/perwatasan/register/ certificate of land/letter of physical control or other similar names, certificate of no dispute, or otherwise by the Village Head/Sublime to several parties over the same piece of land;
b. Falsifying land rights ownership documents, namely, documents that are indicated to be falsely related to land, such as land title certificates/van eigendom deeds/ erfpacht/opstal, girik/pipil/ketitir/pepel/yasan/letter c/land write letters/registers/ land certificates/physical control letters or other similar names, certificates of no dispute, received by the Ministry of ATR/BPN;
c. Occupying or exploiting land without permission on land owned by others (Hak Milik/Hak Guna Usaha/Hak Guna Bangunan/Hak Pakai/Hak Pengelolaan), both expired and still valid;
d. Changing/moving/removing land parcel boundary markings;
e. Applying for a replacement certificate due to loss while the certificate still exists and is held by the owner or another person in good faith, resulting in two certificates on the same piece of land;
f. Challenging the ownership of land rights in court, i.e., utilizing the judiciary to certify evidence of ownership of land rights, by a) filing a lawsuit using an incorrect letter so that when the lawsuit is terminated and has permanent legal force, the letter is used as a basis for rights to the Ministry of ATR/BPN;
b) filing a lawsuit in court to be declared the owner of the land, while the legal owner of the land is entirely unaware or not made a party to the lawsuit;
c) purchasing land that is still subject to the case in bad faith and seeking a favorable court decision; d) filing continuous lawsuits that give rise to many court decisions with permanent legal force that contradict each other, so that the decision cannot be implemented resulting in disputes and conflicts over land and space; and
g. Reaching consensus in counterfeiting authentic deeds or certificates issued or used by the land mafia by involving public officials (Notary/PPAT/Subdistrict Head/Village Head), resulting in disputes, conflicts, and land matters of vast dimensions.
According to Fadil Zumhana, the Attorney General for General Criminal Affairs (Jampidum) of the Attorney General's Office, the modus operandi or actions of the land mafia involve manipulation of disputes resolved by the court; recognition of land sales with expired, pending, or false evidence; taking government land leases with periods of up to 50 years;53 land control for illegal certification; cooperation with village heads to get a girik and non-dispute certificate; using false eigendom; and finally report of the missing certificate to the police, so that a "real but fake" certificate can be issued.54
In a national seminar on the land mafia, Kuat Puji Prayitno, a lecturer in criminal law UNSOED, said that the land mafia is an extraordinary crime that has a modus operandi in the form of using forged land rights certificates; counterfeiting warkah; giving false information; forging letters; fictitious buying and selling; fraud or embezzlement; lease; suing for land ownership; and controlling thug-style land.55 According to Hadi Tjahjanto, the land mafia mode can take vacant land, then people working with BPN change the data in Pusdatin ATR/BPN and issue certificates; change data, both physical data and linguistic data by deleting then renaming and changing land area; and enter Pusdatin ATR/BPN with illegal access and then change their electronic land certificate data.56
Meanwhile, the Ministry of ATR/BPN released the modus operandi of the land mafia in general, namely: forgery of rights tools in the form of girik/petuk/kekitir; seeking legality in court; forgery of sale and purchase deed (AJB) and power of attorney to sell; creating fake certificates and replacement certificates; eliminating warkah; illegally occupying land through thugs; malicious consensus with a broker; collusion with unscrupulous officials to obtain legality; sale and purchase of disputed land before a Notary and not physically controlled;57 falsification of compensation certificates (SKGR) by village and sub-district heads; land value appraisal engineering; absolute power to sell; failure to pay the sale and purchase agreement (PPJB); crimes of embezzlement and fraud whether corporate or individual; and falsification of land rights management power.58
The Indonesian police revealed that there were at least five modes carried out by 30 (thirty) suspects in land mafia cases, which also involved seven BPN employees, namely: creating a substitute figure; targeting land, usually vacant land owned by the government; targeting victims; utilizing the Complete Systematic Land Registration (PTSL) program; and illegal access to the super account to make data changes.59 Another modus operandi of the land mafia, as stated by Junimart Girsang, a member of the House of Representatives (DPR), is that land mafia crimes are now extraordinary crimes and use various modes, namely: forging rights, seeking legality in court; committing forgery of power of attorney to sell, creating forged certificates and substitute certificates; eliminating warkah; and using thugs and land brokers to occupy land illegally.60
On other occasions, according to the Chairman of the Indonesian Land Mafia Victims Forum (FKMTI) Supardi Kendi Budiarjo, the crime mode of the land mafia is creating new data by searching for data related to the victim; making transactions with an heir; submitting a certificate under Government Regulation 24 of 1997 concerning Land Registration by applying for a good faith purchaser; criminalizing the victim by finding faults in the legal process so that they are willing to negotiate; and finally fighting in court.61 This mode pushes the victim to fight in court, where the victim determines the outcome to win at Level I (District Court) and Level II (High Court) up to execution by the Supreme Court. If the victim wins, it is difficult to be executed.62
According to Guspardi Gaus, a member of parliament, the usual modus operandi of the land mafia is usingforged land rights certificates; counterfeiting warkah; giving false information; falsifying land title documents; fictitious buying and selling; fraud or embezzlement; lease; suing for land ownership; mastering thug-style land; and conduct case engineering.63 Finally, according to Mahfud MD as Coordinating Minister for Political, Legal and Security Affairs (Menkopolhukam), land mafia's modus operandi include community land that has been certified but not controlled or occupied, so that in the end it is seized by other parties without rights; community land has been certified as land rights and controlled by the community, but does not have proof of legal ownership; the land inhabited by the community for generations, was not certified but suddenly another party's land rights certificate was issued, the land occupied by the community for generations, there is no certificate because in the past there was no need to use a certificate, but suddenly someone traded the land by an unauthorized party to a third party without the knowledge of the residents; customary land claims, land areas already certified as belonging to the community, but communities who want to occupy them are instead policed; many mistakes of the Land Office from the provincial to district/city levels in issuing land title certificates; government-owned land such as State-Owned Enterprises (BUMN), Regional Owned Enterprises (BUMD) assets, then control without rights, sometimes involving prominent people who also have claims; issuance of certificates of title to community property on government asset land; community control of government asset land; land tenure by individuals who exceed the limit obtained by buying community land by threatening; and finally the land mode is transferred to a third party.64
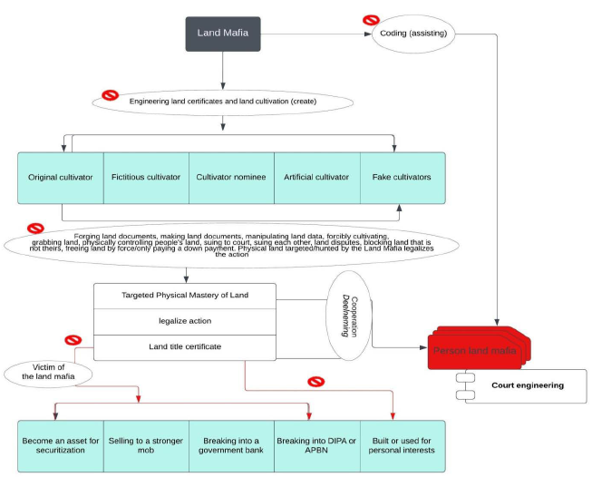
The modus operandi of the land mafia is supported by performance patterns that tend to be illegal65 and violent, such as occupying vacant land to lure the rightful owner or seizing with violent acts,66 followed by other criminal acts to obtain ownership documents,67 and performance patterns that seem legal by utilizing ownership documents both obtained illegally and legally to obtain land tenure and ownership.68 In several modes of crimes committed by the land mafia according to the technical instructions for preventing and eradicating the land mafia and the opinions of land experts above, it can be said that these crimes are not only included in the realm of land law or civil law which is dominated by administrative law69 but also in the realm of criminal law.70 See in Figure 1 the crime model of the land mafia and its collaborators:

Source: Gunadarma, Land Mafia and Primum Remedium 2022
Figure 1 Model of the general criminal act of the land mafia and its collaborators.
The mode in land administration law can be mapped, namely issuing and using documents or letters based on ownership rights to land. These documents or papers are not based on procedures stipulated in the law to organize land registration, which is the basis for registration or lawsuits in court. However, there has been an administrative defect.71 Meanwhile, in the criminal realm, it can be mapped, namely the use of forged land rights letters, forgery of warkah, giving false information, issuing or using more than one letter of girik/pipil/ketitir/pepel/yasanAetter c/other similar letters, malicious consensus on authentic letters, fictitious buying, and selling, occupying, fraud or embezzlement, participation, and assistance, as well as land exploitation without permission and removing or moving boundary pegs.72
Any pattern of performance networks pursued by the land mafia will inevitably enter the phase of disputes, conflicts, and even land cases as pressure on the actual landowner.73 The peaceful invitation stage to accelerate profit generation is the phase of spreading influence to law enforcement and law enforcement to secure their position as established owners, and everything cannot be separated from the game of funds.74 According to Agus Surono, not all land disputes can be said to be the work of the land mafia. A land dispute involving the mafia must be revealed or proven by the presence of false documents because the land mafia usually in its actions involves or cooperates with individuals from institutions that can issue rights documents as a land base; the method is with classical organized crime.75 Of course, these modes will be smooth in their implementation if the land mafia crime at least gets support from institutional elements, where these individuals will mortgage integrity. 76
Crimes that have a significant and multidimensional impact on social, cultural, ecological, economic, and political,77 seen from the consequences of an action or deed,78 found and studied by various government institutions and non-governmental institutions,79 national and international, are extraordinary.80 In carrying out its mode of performance, the land mafia is carried out by a structured, organized, and professional group regarding losses that affect the wider community systematically, legally, socio-culturally, economically, and politically. The author firmly believes the land mafia can be considered an extraordinary crime. A similar opinion by Mardani Ali Sera, a Commission II of the House of Representatives member, is that these land mafias are much more sophisticated in their actions.81 For this reason, it is necessary to handle this land mafia case, which must be equated with corruption cases. There must be a breakthrough, and such corruption cases are made extraordinary crimes.82
Causes of the Rise of Land Mafia Crime
The practice of the land mafia, which has been discussed lately, is not only experienced by public figures, in this case,83 government officials and artists; these crimes are also often experienced by ordinary people in rural areas. The land mafia still thrives in line with the high community need for land availability.84 Given the number of land disputes and conflicts in big cities and regions, it is strongly suspected that they always involve land mafias.85 Land mafia crime is not as narrow as reported by the government, which only consists of single fraudsters or document forgers. Still, it is in the category of organized syndicates that involve many policy stakeholders.86 Understanding this, of course, the land mafia has a measuring point for the cause of carrying out the land sector crime.
Nurhasan Ismail said efforts to eradicate the land mafia must be traced to the cause. According to him, there are at least seven causes for the emergence of the land mafia, namely:87
a. The land administration system has not been integrated. For example, letter C can no longer be used as proof of rights to a plot of land, but in practice in court, there are still those who recognize the document;
b. The proof of land rights has not been single; it can be emphasized that the certificate is not the only sign of proof of rights to land parcels. For example, customary land rights need evidence other than certificates, such as physical land tenure for decades;
c. There has been no excellent systematization when land rights expire, for example, Business Use Rights for business entities; in the field, there should be a time lag when land rights expire and become state land;
d. The land mafia can take advantage of the high level of competition between Notaries/PPAT; in the field, some Notaries are no longer active, but their names are still used;
e. Land rights policies are liberal or indefinite, and oversight is weak. This policy opens up space to grant land rights broadly; the granting of rights should be done gradually to reduce the potential for abandoned land;
f. It is necessary to educate land rights owners to maintain evidence of their land so that other parties do not misuse it and
g. Weak professionalism of law enforcement officials and supervision by relevant agencies.
There is an impression that this land mafia network is natural, legitimate, and legal in the eyes of the public because the implementation of its performance is characterized by things,88 namely, involving symbols of law enforcers, such as Notary/PPAT individuals and civil servants from the Ministry of ATR/BPN, along with their ranks down and law enforcers, such as judges. In addition, the land mafia is also able to find loopholes in land laws and regulations as well as information related to the administration of granting land rights and certifying land rights that have been issued.89 Figure 2 shows a general description of the causes of the rise of the land mafia:
Regarding economic factors, the earliest cause of the land mafia is that currently, land has high economic and social value, so the need for land continues to increase. Regarding legal factors, the land mafia spread because the legal system in land registration was less supportive of legal certainty of proof of land rights, namely the land registration system with rights registration, but the publication system was negative publicity. Regarding law enforcement factors, the land mafia is spreading because it is still not optimal to provide sanctions against land mafia perpetrators who are not primum remedium and have a deterrent effect. Regarding socio-cultural factors, the land mafia spread due to a culture of corruption and collusion that increasingly penetrated from the elite to ordinary people. While related to political factors, the outbreak of the land mafia is constrained by political will from the government in the policy of forming special legislation to eradicate the land mafia by lex specialists.
In a webinar about the actions of the land mafia case, Roni Septian, Head of the Advocacy Department of the Agrarian Reform Consortium (Kepda KPA), said there were four causes of the rampant practice of the land mafia in Indonesia, namely, the development climate in Indonesia still depends on investment; land information of a closed nature; linkages between employers and local governments; and law enforcement is weak.90 The emergence of the land mafia is increasingly widespread the existence of the Regulation of the Minister of ATR/BPN Number 21 of 2020 concerning the Handling and Settlement of Land Cases, namely in the provisions of Article 32 Paragraph (1) point c, in which the third party as the last right holder is not a party to the case. The third party obtains rights to the land in good faith by the provisions of the laws and regulations before the case. A third party acquires the rights to the land (here, the mafia). The land mafia is considered a buyer in good faith, so the regulation must be revised.91
In addition, the causes of the land mafia can also be asynchronous rules between land-related institutions, the existence of conspiracies in sectors related to land affairs, a collaboration of perpetrators with unscrupulous law enforcement officials, and the community unaware or not having enough money to take care of and register proof of land ownership.92 Legal counseling about the importance of certificates as proof of ownership rights so that they are not easily handed over to other parties, and the amount of risk that will occur if other parties control the certificate is significant. There needs to be a strengthening of symbols implementing legal aspects of land rights, such as Notaries, PPAT, and State Civil Apparatus within the Minister of ATR/BPN and its ranks and law enforcement.93
Factors for the Rise of Land Mafia Crime
The absence of supervision, lack of law enforcement, and the closed practice of buying and selling land are reasons for the rise of the land mafia. Moreover, the fact that land has become one of the most profitable investment instruments is also one of the reasons why many land mafias exist. Law enforcement cooperates with the land mafia to destabilize land prices. Many of the practices of land mafia groups have experienced law enforcement and understand the procedures. The land mafia cooperated with law enforcement, resulting in various ostensibly legitimate actions, such as overlapping land rights and multiple land title certificates. Due to high and ever-increasing land prices, the land mafia is trying to gain personal benefits.
Secretary General of the Agrarian Reform Consortium (KPA Secretary General) Dewi Kartika said there are at least five reasons the land mafia is growing. First and foremost, development in Indonesia still depends on investment and the loyalty of capital owners. Second, the land data system is not open. Third, employers and government officials have a substantial conflict of interest. Fourth, the failure of the land and forestry management system. Fifth, casuistic and selective logging methods and weak law enforcement. These factors led to many land mafia practices in Indonesia. This results from bureaucratic pathology, which manifests bureaucratic behavior threatening clean, accountable, efficient, and effective governance. In addition, it can paralyze the system of government at the expense of society.94
The factors contributing to the proliferation of land mafias in Indonesia can be very complex and involve various social, economic, political, and legal aspects. Some factors that may play a role in this phenomenon include:95
a. Corruption and political connections, corruption at various levels of government could allow the land mafia to operate freely. Corrupt government officials may grant illegal permits or engage in corrupt practices such as falsifying land documents. Strong political connections can also be used to avoid legal action;
b. Inadequate regulations, weak or ineffective land regulation systems, and even overlapping laws and regulations regarding land can facilitate illegal practices by land mafias;
c. Poor land administration and information disclosure system Land administration and information systems tend not to be transparent, so that opening the actions of the land mafia can take the initiative and means with some falsified land documents;
d. Weak law enforcement, a weak judicial system in which case judges decide has no deterrent effect, and ineffective law enforcement can allow land mafias to avoid accountability;
e. Excessive land speculation in some areas can create opportunities for land mafias to operate. The land mafia took advantage of this situation by buying land at a low price and then selling it at a much higher price;
f. Social and economic : inequality high social and economic disparities can make specific individuals and groups feel compelled to seek illegal ways to access or control land;
g. Political instability, political instability can create an environment in which the land mafia can operate unimpeded;
h. Urban growth and infrastructure development: rapid urban growth and infrastructure development often create massive demand for land, which can trigger conflicts and opportunities for land mafias to act;
i. The development of the economic value of land, a development that is relatively rapid, resulting in land prices skyrocketing, can create a view of making land a business, which the land mafia can use;
j. Lack of legal awareness and social concern, lack of understanding of land law, and lack of awareness of the social impact of land mafia practices can make communities more vulnerable to exploitation by the land mafia.
Land mafias in Indonesia are generally caused by other structural factors, although they are more discussed as a legal issue. For a long time, these elements have collaborated to form a kind of land mafia ecosystem in Indonesia.96 First, apart from our agrarian law policies that encourage large-scale investment-based economic growth, Indonesia has many land mafias. With the advent of this model of capitalism, land was mass commodified. As a result, wealthy business people gained ownership and access to land belonging to citizens.97 Other structural factors also contribute to the practices of the land mafia. The land mafia arises because there is no clear transparency about how the ATR/BPN institution works; it uses it to make things easier and often fortifies itself for privacy reasons or official and unofficial data. Low public scrutiny and blunt law enforcement will likely exacerbate this condition.98
Meanwhile, in terms of typology, although it appears in many forms, the land mafia in Indonesia appears in two primary forms.99 First, a systematic effort is needed to legalize and maintain certificates, overlap certificates, and reverse false names and other certificates. Because they had no official evidence or lacked a net of strength, the citizens, as landowners, became victims. Second, by taking advantage of proximity to state institutions, several land mafias can also change the spatial layout of certain land to build investment areas. This conspiracy, for example, succeeded in converting conservation or green areas into business areas by whitening their spatial violations. Other modes include diverting infrastructure projects to the planned spaces to transfer community lands.100
For the land mafia's performance network, all loopholes contained in legal provisions and the ignorance of open land rights holders are used as opportunities to carry out their illegal performance to gain an advantage and harm others.101 The lack of systematic land administration of land whose rights expire or are abolished has provided an opportunity for the entry of land mafias to take advantage. Professional groups consist of advocates and other law enforcers, Notaries/PPAT, and government officials from the central to village heads who support legal and illegal actions.102 In addition, the policy of granting liberal land rights opened up opportunities for land mafias. Similarly, the land mafia also uses the high level of competition between Notaries/PPAT to obtain documents for transferring land rights.103
The asynchronous rules between agencies related to land and the collaboration of criminals with law enforcement are also factors affecting the land mafia.104 In addition, the community does not have the capital to manage and register proof of land ownership. In the practice of the land mafia, it is impossible not to involve people in related institutions. The involvement of officials and bureaucrats in land mafia networks makes illegal things legal. Therefore, the community is asked to be able to observe and understand procedural matters to avoid the land mafia. People can distance themselves from the reach of the land mafia by building self-defense mechanisms independently, namely by equipping themselves with enough basic information.105
The Official Stance of the Government of Indonesia on the Eradication of the Land Mafia
As the State of Indonesian Law, the judiciary's role is vital in dealing with this land mafia case. Strong synergy is needed from the Ministry of ATR/BPN, the Supreme Court, the Attorney General's Office, the High Prosecutor's Office, the Chief of Police, the Regional Police Chief, the House of Representatives (DPR), and the Regional People's Representative Council (DPRD) so that the land mafia can be eradicated. Heavy, complex, and wide-ranging land disputes, conflicts, and land cases all point to the involvement of the land mafia.106 One reason is that despite a court ruling of permanent legal force (inkracht van gewijsde) declaring that the land rights holder has been defeated. The Ministry of ATR/BPN has realized that the basis of rights used by the winning party in the case is invalid according to land law and has been declared invalid.107 For example, they use an incorrect inheritance certificate, kititir, girik, and other customary property rights, or a land certificate not registered with the local village or village office.108
Sofyan A. Djalil does not deny that the land mafia is circulating everywhere, from law enforcement offices and courts to the Ministry of ATR/BPN office.109 The current Indonesian government has made several efforts to prevent and eradicate land mafia crimes, ranging from the scope of administrative-land law to criminal law as the primary hitter. The government is trying hard to eliminate these irresponsible individuals, starting from their offices. For the prevention process in anticipating the mode of the land mafia, the government continues to facilitate administration and services, including applications. In addition, the government also took firm steps for individuals who proved to be land mafias. The government also continues to educate the public not to easily trust people indicated by the land mafia; judges do not play with the land mafia.110
In eradicating the land mafia, the Ministry of ATR/BPN, in collaboration with the Police and the Attorney General's Office, has formed an Anti-Land Mafia Task Force (Satgas),111 active in 2017-2018.112 The Anti-Land Mafia Task Force aims to solve as many as 60 (sixty) cases each year.113 The Police and Prosecutor's Office are trying to form an Anti-Land Mafia Task Force in every province throughout Indonesia.114 The main task of the Anti-Land Mafia Task Force, in general, is to investigate, disclose, and crack down on land mafia practices that harm the community, work intensively to collect evidence, and uncover land mafia networks. In addition, the Anti-Land Mafia Task Force is tasked with providing protection and restoration of the rights of people who are victims of land mafia practices and conducting socialization and education to the community about the importance of protecting land rights and how to avoid land mafia practices. Specifically, the duties and functions of the Anti-Land Mafia are as follows:115
a. Carry out research and collect information on land cases that indicate the involvement of the land mafia or have broad dimensions;
b. Carry out studies and analysis of land case data indicating the involvement of land mafias;
c. Coordinate with other agencies the handling of defense cases indicated by land mafia involvement to the police for further handling;
d. Coordinate with other agencies the handling of land cases that have broad dimensions or involve land mafias;
e. Delegate the results of handling land cases indicated by land mafia involvement to the police for further handling;
f. Report the results of the task force implementation periodically every 6 (six) months and
g. Make reports on the results of handling and recommendations to the Minister of ATR/BPN at the Ministry level, the Provincial BPN Regional Office at the Provincial level, and the Head of the Land Office at the Regency/City level.
From a formal legal point of view, crimes against the state are criminal behavior; if someone commits an act related to land, they will be threatened with criminal offenses according to the law and all means of obtaining rights to the land from someone who is not by applicable laws and regulations.116 Some of the laws and regulations related to the enforcement of land mafia laws are shown in Table 1.
Various law enforcement against land mafia perpetrators in the form of court rulings have come out, for example, the crime of the land mafia on land owned by the family of an artist named Nirina Zubir.117 The perpetrators in the case are Riri Khasmita and Edirianto (husband and wife couple household assistant Nirina Zubir), and Faridah, Ina Rosalina, and Erwin Riduan (all three Notaries/PPAT West Jakarta). The defendants were charged with violating Articles 263, 264, 266, and 372 of the KUHP on fraud and falsification of documents, then Articles 3, 4, and 5 of the PPTPPU Law on money laundering. West Jakarta District Court Decision Number 249/Pid.B/2022/PN.Jkt.Brt sentenced Riri Khasmita and Edirianto to imprisonment for 13 (thirteen) years, a fine of IDR 1,000,000,000 (one billion rupiah) each. West Jakarta District Court Decision Number 248/Pid.B/2022/PN Jkt.Brt sentenced Faridah and Ina Rosalina to imprisonment for 2 (two) years, 8 (eight) months each, and a fine of IDR 1,000,000,000 (one billion rupiah) each. West Jakarta District Court Decision Number 250/Pid.B/2022/PN Jkt.Brt sentenced Erwin Riduan to imprisonment for 2 (two) years, a fine of IDR 1,000,000,000 (one billion rupiah).
Indeed, it can be realized that the government has carried out law enforcement against the land mafia, but the facts show that it has not deterred the perpetrators of land mafia crimes. This can be seen from the land mafia perpetrators totaling ten people who cost IDR 85 billion in 2019 on Jl. Brawijaya III Number 12, South Jakarta, with the victim, Indra Hosin, the owner of a piece of land Certificate of Property Rights (SHM) Number 902/Pulo, five perpetrators are recidivists of the same case.118 Next, a land mafia syndicate that used the mode of forging land certificates in 2020 on Jl. Pulo Asem Utara II, Jati, Pulogadung, East Jakarta, which cost IDR 6 billion with a total of ten perpetrators, this land mafia was mainly masterminded by an inmate (prisoner) who was still serving a sentence at the Cipinang Penitentiary (LP), East Jakarta.119 In the future, it is necessary to reconstruct the legal policies of preventing and eradicating land mafias in Indonesia that are more ideal and have a deterrent effect so that more progressive law enforcement will emerge as an effort to protect the law of land mafia victims reasonably.
Involvement of Large Companies in Land Activities in Indonesia: Response to the Eviction of the Rempang Malay Community in the Batam Islands
Since September 7, 2023, on Rempang Island, Batam, Riau Islands, there has been a conflict between residents and joint members of the Indonesian National Army, the Police, and the Directorate of Asset Security of the Batam Free Trade Zone and Free Port Concession Agency. The rejection of the development of Rempang Eco-City is the cause. Rempang Island, which covers an area of 17,000 hectares, will be revitalized into an area combining business, trade, housing, and tourism.120 This initiative aims to enhance Indonesia's competitiveness in Southeast Asia. The world's largest glass company from China, Xinyi Group, desires to invest US $ 11.5 billion (around IDR 174 trillion) until 2080. Since 2004, there have been plans to build Rempang Eco-City. The government at that time cooperated with PT Makmur Elok Graha (MEG), which became a private party through the cooperation of the Batam Concession Agency (BP Batam) and the Batam City Government.121
The Rempang Eco City tourism project would be more appropriate if it involved the participation of Kampung Tua customary land-owning communities directly in regional development rather than relocating them.122 They are in a different place from the residents of Rempang Island, who occupied the former Right to Cultivate (HGU) plantation, which requires a unique approach. Presidential Decree Number 41 of 1973 concerning the Batam Island Industrial Area gives the Batam Authority Management Rights (HPL). This is stipulated in Article 6 Paragraph 2, Letter A of the Presidential Decree, which states that all areas on Batam Island are granted HPL status. Presidential Decree Number 41 of 1973 stipulates that the location of land that can be used for investment must not be owned by land speculators.123
Since HPL is given to the Batam Authority, investors who need land do not need to own it; they can only lease land to it. The rights of individuals in the designated area became limited due to Presidential Decree Number 41 of 1973.124 The Presidential Decree must establish areas that are demarcated and free from the control, use, or ownership of community land. The content of the Presidential Decree must be complied with in the land registration process. In cases where customary land ownership rights exist in the area, customary land that has been individually controlled will be considered "hak hak milik" by the provisions stipulated in the UUPA. However, there can be no property rights in the management rights area. Therefore, management rights specified by Presidential Decree Number 41 of 1973 must first be free from community property rights before being registered with the Land Office.125
Rempang Island is an administrative part of Batam City and consists of former HGU land, forest areas, and Kampung Tua. In 2007, the Batam Authority was renamed the Batam Free Trade Zone and Free Port Concession Agency by Government Regulation 46 of 2007. Rempang Island has 45 locations in Kampung Tua. If you look at the history behind the 1824 London Treaty, it will be found that Kampung Tua in Batam and its territory existed more than 188 years ago, along with the prosperity of the Lingga Kingdom, Riau Kingdom, Johor Kingdom, and Pahang Malaya Kingdom. Field facts show that various kinds of trees, including coconut trees, still grow in the Kampung Tua area, which is predicted to be more than 70 years old. Regulation of the Minister of Home Affairs Number 52 of 2014 concerning Guidelines for the Recognition and Protection of Customary Law Peoples Article 1 emphasizes the existence of the Kampung Tua customary law community in Batam.126
Batam Mayor Decree Number KPTS.105/HR/III/2004 concerning the Determination of Old Village Areas in Batam City shows that the Old Village that existed before Presidential Decree Number 41 of 1973 must be maintained. Not recommending HPL over Kampung Tua is included in this decision of the Mayor of Batam.127 Defending Kampung Tua is a wise and fair way to resolve conflicts. However, this land must be designated as a cultural center if it is excluded from BP Batam's management, with a note that the land is considered the same as agricultural land and cannot be sold to investors or non-locals.128
Regarding tourism, the Rempang Eco City project, if the people of Kampung Tua must be relocated, land ownership must be recognized, not just replaced with building use rights (HGB) above the Batam Authority HPL. Kampung Tua's case differs from the occupation of former HGU plantations by the people of Rempang Island. The occupation by the people of Rempang Island does not necessarily make them land owners. Particular policies must be made to deal with this occupation, and they must not be left like the Old Village. A model of resolving land tenure disputes between communities and BP Batam should begin by investigating the history of the land, cultural heritage, and natural signs, such as the age of trees or perennials planted based on the recognition and testimony of communities and customary institutions.129
Letter from the Deputy for Institutional and Community Relations of the Ministry of State Secretariat Number B.2593/Kemensetneg/D-3/DM.05/05/2015 responding to the demand letter of the people of Kampung Tua to the President. In this letter, the Governor of Riau Islands, the Head of the Regional Office of the Riau Islands National Land Agency, and the Head of BP Batam were asked to investigate to resolve it.130 To prevent land owned by investors so that investors rent enough, it is necessary to expand land owned by local governments, with land rights by investors being management rights. Investors who want to invest in the area should be prohibited from buying land and must rent land owned by the community or local government. The local government must make this regulation.131
Talking about land mafias in land conflicts in Rempang does not rule out the possibility of happening but in different situations and cases. This is evident from the Indonesian Anti-Corruption Committee (KAKI) report on allegations of corruption and use of forest land production by several companies on Rempang Island and Riau Islands.132 According to Arifin Nur Cahyono, Chairman of KAKI, this report is in line with the Attorney General's Circular Number 16 of 2021 concerning the Eradication of Land Mafias and the reporting of specific criminal acts regarding alleged corruption and use of production forest land in Rempang by PT. Agrilindo, PT. Golden Beach Resort and PT. Pearl Beach Villa violates the law that harms the country. The Attorney General's Office is expected to uncover the land mafia's crimes on the Rempang island. Forests as the capital of national development have tangible benefits for the Indonesian nation, both ecological, socio-cultural, and economic benefits, in a balanced and dynamic manner. It was found that part of the Protected Forest Area at Tanjung Kelingking Pantai Kelat Rempang Island, Batam City, had been converted into a mangrove forest, where the company was alleged to have arbitrarily destroyed and destroyed forests for its business ventures.133
Conclusion and Recommendation
The idiosyncrasies of the modus operandi, causes, and factors of the still rampant land mafia in Indonesia, as well as the official stance of the Indonesian government on eradicating the land mafia, can be known. Some of The modus operandi of the land mafia, in general, include forgery of land papers, collusion with unscrupulous officials, fictitious buying and selling, fraud or embezzlement, and seeking legality in court. The causes of land mafia crime are the high economic value of land, land administration not being integrated, proof of land rights not being single, a land registry system of negative publications, and weak law enforcement. The factors for the rise of the land mafia are corruption and political connections; the absence of proper regulation for the land mafia; development still depends on investment, the loyalty of the owners of capital and capitalism; land speculation; social and economic inequality; urban growth and infrastructure development; and lack of legal awareness. Meanwhile, the official stance of the Indonesian government on eradicating the land mafia is in the form of the formation of an Anti-Land Mafia Task Force (Satgas), which generally has the task of investigating, disclosing, and cracking down on land mafia practices that harm the community. In mutatis mutandis idiosyncrasies, the causes and factors of the rise of the land mafia and the official stance of the government on eradicating the land mafia are inseparable from changes in the economic, legal, political, and socio-cultural climate that develops in Indonesia, which is multidimensional and dynamic. The land mafia's crimes are carried out by a structured, sophisticated, organized, and professional group regarding losses that affect the wider community systematically, legally, socio-culturally, economically, and politically; therefore, the land mafia can be categorized as an extraordinary crime.
Based on the results of the analysis above, the author provides recommendations as potential resolutions in law enforcement efforts to eradicate land mafia crimes, namely: in the area of legal substance, immediately reform or establish laws and regulations on the settlement of land cases, especially the eradication of the land mafia, starting from laws and government regulations, as well as the government, in this case, the DPR can be possible to establish and ratify The Land Bill. The eradication of land mafias is not only carried out through an enforcement approach, but also in terms of prevention and root causes of agrarian conflicts must also be of particular concern to the Attorney General's Office, the Police, and the Ministry of ATR/BPN. In the area of legal structure, namely the urgency of establishing an actual and independent land mafia eradication commission, as well as increasing integrity and strong will in eradicating the law mafia by law enforcers. Meanwhile, in legal culture, the role of the government and society in fostering an attitude of responsibility towards land titles and land conditions is not easy due to corruption and nepotism.
















