Introduction
Currently, glucocorticoids are administered in 0.5%-1% of the general population and in 3% of people over 50 years of age worldwide. (1,2 These drugs are potent osteopenic agents that exert their action in many sites and affect bone home-ostasis due to the reduction in bone density they produce, which ranges between 10 and 40%,3 regardless of the condition of the subject who initiates their use. (4 The rate of bone loss depends on the dose and duration of corticosteroid therapy; it is estimated that between 30 and 50% of those who receive long-term treatment of this type suffer fractures. (3 These glucocorticoid-induced fractures occur more often due to certain identified risk factors, such as age over 55 years, female sex, white race, and long-term use of prednisolone at a dose higher than 7.5mg/day. (5 The annual incidence of vertebral and non-vertebral fractures in studies of glucocorticoid-induced osteoporosis (GIOP) was 5.1% among patients who used glucocorticoids chronically and 2.5% in those who had just started treatment with these drugs. (5-7
The use of glucocorticoids is the most frequent cause of osteoporosis and osteoporotic fractures, (6,8 however, it is recorded that about 14% (reported ranges of 6%-42%) of patients who use these drugs receive some type of treatment to prevent the bone loss caused by their consumption. (9-11) These data suggest that GIOP is an underestimated and generally untreated problem. (12 This disease occurs mainly in adults between 20 and 45 years of age, (13,14 although all ages are affected by the clinical complications associated with fragility fracture, which increase morbidity (pain, physical disability, and decreased quality of life), mortality and the risk of presenting new fractures. All of these implications have an important impact at a clinical, social and economic level, which is why recognition of this problem and immediate action are essential.
In Colombia, based on national registries from the years 2012-2018, the estimated prevalence of osteoporosis is 2440 cases per 100,000 inhabitants over 50 years of age. (15 In a study conducted in Bogotá in patients over 50 years of age, osteoporosis in the spine and hip had a prevalence of 15.7 and 11.4%, respectively. (1,2,6,8 With this information and the expanded use of glucocorticoids in routine medical practice, GIOP represents a relatively unnoticed health problem in the country. This CPG provides an updated compendium of the available evidence regarding the prevention, diagnosis and treatment of GIOP. It is aimed at general practitioners, specialist doctors and other health professionals involved in the care of patients at risk or with GIOP, at different levels of care.
The recommendations included are aimed at minimizing the risks associated with GIOP, positively impacting the health of the population at risk or with this disease, promoting the rational and pertinent use of resources by preventing GIOP and the related bone events, in addition to constituting a support instrument for decision makers in the health system of Colombia.
Methodology
The development of this CPG included the participation of clinical experts from different specialties, patients and the methodological technical team of EpiThink Health Consulting participated in the development of this CPG (see participants and declaration of interests in Appendix Asupplementary material 1). The recommendations presented here were constructed following the GRADE-ADOLOPMENT methodology (see methodological details in Appendix Asupplementary material 2). (16 The population included in this guideline consisted of adults aged 18 years or older, at risk or with GIOP, regardless of the pathology of indication (patients exposed to inhaled glucocorticoids and those with glomerular filtration rate [GFR] lower than 30mL/min were excluded).
The development group formulated the clinical questions and the outcomes of interest for the approach of the CPG, conducted a systematic search of the guidelines and carried out a quality assessment with the AGREE II instrument. (17 Due to its high quality, adaptability and convenience, the Guideline for the Prevention and Treatment of Glucocorticoid-Induced Osteoporosis of the American College of Rheumatology18 was selected as a source for updating the literature searches.
Once the matching recommendations for each question posed were identified, the original strategies were reproduced in the Medline (via PubMed), Embase (Elsevier) and Cochrane databases. In addition, the LILACS database was used to include Latin American evidence. For the literature search of the questions not posed in the source guide, strategies that combined free and controlled language terms according to the thesaurus corresponding to each database were created (see the search strategies and the results of the search in Appendix Asupplementary material 3). The selection of the identified references was carried out by two reviewers independently, who evaluated the documents under the eligibility criteria, initially screening the references by title and abstract, and then reviewing the full text of the potentially relevant articles (see PRISMA in Appendix Asupplementary material 4). A quality assessment was performed on the selected articles, and the evidence was summarized in tables, according to the GRADE methodology (see summary of the evidence in Appendix Asupplementary material 5).
Each expert in the development group, made up of 10 specialists in rheumatology, reviewed the original recommendations of the source guide along with the new evidence resulting from the update, and defined, at his/her discretion, whether the original recommendation should be adopted or adapted. Subsequently, in multiple discussion sessions, the construction of the recommendations was carried out. Finally, a multidisciplinary group of 19 specialists (rheumatology, endocrinology, gynecology and orthopedics) and a patient representative reviewed in session the questions raised, the supporting evidence for each topic and the recommendations made for each clinical issue. The panel participants voted on each of the recommendations, discussed the risk-benefit balance, the feasibility of implementation and the possible impact on the use of resources (see voting results in Appendix Asupplementary material 6). A preliminary version of the guideline manuscript was reviewed and adjusted by all members of the development group and subsequently sent for external peer review.
All aspects contemplated in this guide are subject to periodic review, as justified by the evolution of medical knowledge, technology and practice (see the updating process in Appendix Asupplementary material 2).
Recommendations
The general principles and key definitions applicable to this guide are described below (Tables 1 and 2).
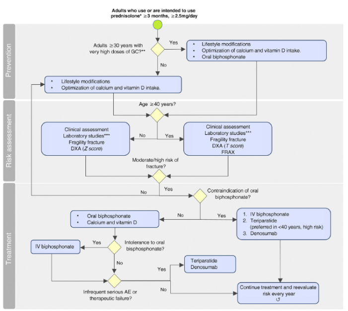
The recommendations made for the prevention, evaluation, and management of patients with GIOP are summarized and schematized in Table 3 and Fig. 1.
Table 3 Recommendations for the prevention, diagnosis and treatment of glucocorticoid-induced osteoporosis i

Fig. 1 Algorithm for the prevention, evaluation and management of glucocorticoid-induced osteoporosis in adults.
Prevention of GIOP
Recommendation 1
In adults who are taking prednisolone for more than 3 months at doses ≥2.5mg/day, or its equivalent, it is recommended to optimize the intake of calcium and vitamin D together with lifestyle modifications.
Conditional recommendation in favor, low quality of evidence.
Good practice point: The dosage of vitamin D (minimum 800 IU/day) should be adjusted until serum concentrations of 30-50ng/mL are achieved, and the calcium dosage should be adjusted until 1200-1500 mg/day of elemental calcium intake is achieved, taking into account the dietary intake and the patient's tolerance to supplementation.
Recommendation 2
In adults of 30 years of age or older who receive treatment with very high doses of glucocorticoids (initial dose > 30 mg of prednisolone for more than 3 months or cumulative dose > 5 g in one year, or its equivalent), the administration of oral bisphosphonate is recommended (alendronate or risedronate), together with calcium and vitamin D.
Conditional recommendation in favor, low quality of evidence.
Good practice point: the therapeutic decision in GIOP should consider risk factors and comorbidities. In women of reproductive age who are going to receive bisphosphonates, a safe method of contraception should be guaranteed.
Summary of the evidence
A cohort study, (19 which included 244,235 oral corticosteroid users and 244,235 controls, demonstrated the increased risk of fractures, mainly vertebral and hip, during glucocorticoid therapy in relation to the dose (fracture incidence rate [RR ]: 1.44; 95% confidence interval [CI]: 1.34-1.54). In adults receiving very high doses of glucocorticoids, clinical trials with follow-up at 6 and 36 months showed that supplementation with calcium and vitamin D did not present significant differences in terms of vertebral or non-vertebral fractures, compared to no supplementation. (21,22
A network meta-analysis23 (16 randomized clinical trials [RCTs]) investigated the effect of vitamin D or calcium on the increase of bone mineral density (BMD) in 1073 adults undergoing glucocorticoid therapy. It was found that alfacalcidol plus calcium and calcitriol plus calcium produced the greatest percentage increase in the BMD of the lumbar spine and femoral neck, respectively, compared to no treatment. The measures of effect were not statistically significant, as well as the limited data available for vertebral fracture outcomes. (21,22
On the other hand, the evidence of adding bisphosphonate to calcium and vitamin D in adults who receive glucocorticoid therapy at very high doses was summarized in 2 meta-analyses, (24,25 which reported a 24-month risk reduction in vertebral fractures in the population with GIOP. Alendronate showed maintenance of BMD and reduced risk of fracture for up to 24 months. (26-30 In a cohort study, based on records of more than three million patients, alendronate significantly reduced the risk of hip fracture and non-vertebral fracture. (31 In the population that received high doses of steroids, two RCTs with risedronate showed a reduced risk of vertebral fractures compared to calcium and vitamin D alone. (32,33 The certainty of the evidence for bisphosphonates in the prevention of GIOP is of low to moderate quality, and in some of the reported effect measures the numerical differences were not statistically significant. Follow-ups for up to 36 months reported no differences in adverse events due to bisphosphonates compared to calcium and vitamin D alone. (24,25
The available evidence for intravenous bisphosphonates in the general population with osteoporosis34-36 shows a significant reduction in the risk of vertebral and non-vertebral fractures. In patients who received glucocorticoids, an RCT37) showed that zoledronic acid was not inferior to oral risedronate in increasing the BMD of the lumbar spine at 12 months, although there were more adverse events in the group that received intravenous bisphosphonate.
The administration of teriparatide was addressed by 2 meta-analyses24,25 in a population that received high doses of steroids and follow-ups for up to 36 months, which showed a reduction in the risk of vertebral and non-vertebral fractures, compared to calcium and vitamin D. In the same way, follow-ups for up to 36 months showed a reduction in the risk of vertebral fractures compared with oral bisphosphonate (low quality of evidence). (38,39
Meanwhile, a meta-analysis25 that analyzed the association of denosumab with calcium and vitamin D showed a significant reduction in the risk of non-vertebral fracture in a population that received high doses of steroids. No studies addressed the comparison of denosumab with bisphosphonates or teriparatide in this patient population.
Panel discussion
Although it has been demonstrated that there is bone involvement and an increased risk of fracture with different doses of prednisolone, particularly with doses higher than 7.5 mg/day, patients who receive systemic glucocorticoids also have different risk factors for osteoporosis and predisposing factors for osteoporotic fractures, so an individualized risk assessment is required, regardless of the doses of glucocorticoids administered.
The evidence exposes the need to administer preventive treatments against bone loss in high-risk patients, and the panel makes clarifications regarding the adjustments of the dose of vitamin D to ensure adequate intake of calcium, taking into account the dietary intake and patient tolerance to supplementation.
Diagnosis and risk assessment
Recommendation 3
In adults who take prednisolone for more than 3 months, at doses > 2.5 mg/day, or its equivalent, it is recommended to perform bone densitometry (DXA) and evaluate the presence of vertebral fracture.
Strong recommendation in favor, low quality of evidence.
Good practice point: deepen the diagnosis and the general health status of the patient through paraclinical tests which include glucose, kidney function and thyroid function before starting therapy.
Recommendation 4
In adults under 40 years of age, it is recommended to classify the risk according to the presence of fragility fracture or the evaluation of bone mineral density (Z-score). Annual follow-up is recommended.
Strong recommendation in favor, low quality of evidence. Recommendation 5
In adults aged 40 years or older, risk assessment based on the presence of fragility fractures or assessment of bone mineral density (T score) and of fracture risk using the fragility fracture risk calculation instrument (FRAX) is recommended. If available, Trabecular Bone Score (TBS) should also be performed. Annual densitometric follow-up is recommended.
Strong recommendation in favor, low quality of evidence.
Good practice point: evaluate the risk of falls and associated factors (patient-related and environmental) and implement measures for their prevention.
Summary of the evidence
In an observational study, (40 which included 127 patients treated with glucocorticoids (average time of use of 47.7 months; mean daily dose of 14.5 mg/day), 17% presented vertebral fracture, 28% had any type of fragility fracture (vertebral and non-vertebral), 29% osteoporosis and 52% degraded microarchitecture. For the fragility fracture, the TBS was more sensitive and less specific than bone densitometry, with minimally better predictive values. Likewise, the TBS had a better ability to discriminate between patients with fracture, especially vertebral fracture, than the assessment of BMD. Specificity for vertebral fracture and for any fragility fracture was improved when BMD was combined with TBS. Similar results were reported in another observational study41 in 416 men and women aged 40 years or older, in which TBS was more sensitive than the assessment of BMD to detect fractures associated with the use of glucocorticoids.
Other observational studies42-44 have reported an increase in the risk of bone alterations and fractures in glucocorticoid users, as well as in the value of fracture risk assessment using the fragility fracture risk calculation instrument, FRAX, and in bone density by dual energy x-ray absorptiometry (DXA) in the evaluation of this patient population.
Panel discussion
The panel highlights the need for adequate and complete clinical assessment in all patients who receive, or will receive, prolonged glucocorticoid treatment (3 months or more). The characteristics of the corticosteroid therapy, antecedents and comorbidities should be investigated, and a clinical assessment of other risks of osteoporosis and fractures should be performed. In the same way, fall risks, for example, history of more than 2 falls per year, physical factors (such as sarcopenia), and environmental factors (barriers, poor lighting) should be assessed in these patients and appropriate actions that mitigate these risks should be implemented according to the specific case.
Laboratory studies must consider the increased metabolic risk in these patients and the measurements of the phosphocalcium profile, in addition to the required studies, which must be left to the discretion of the treating physician, according to the clinical conditions of each patient. The evaluation of BMD by DXA and FRAX have been validated in real-life studies and are currently recommended from the beginning of the treatment. (45 TBS may be useful as a support in the evaluation of patients with suspected GIOP, although it is subject to availability in the country.
Treatment of GIOP
Recommendation 6
In adults with GIOP and low risk of fracture, treatment with calcium and vitamin D is recommended, in addition to lifestyle modifications.
Strong recommendation in favor, low quality of evidence.
Recommendation 7
In adults under 40 years of age with GIOP and moderate to high risk of fracture, treatment with oral bisphosphonates (alendronate or risedronate), calcium and vitamin D is recommended. In case of contraindication of oral bisphosphonates, other therapies, in order of preference, are:
Moderate risk: intravenous bisphosphonate (zoledronic acid), teriparatide, and denosumab.
High risk: teriparatide.
Conditional recommendation in favor, low quality of evidence. Recommendation 8
In adults aged 40 years and older, with GIOP and moderate to high risk of fracture, treatment with oral bisphosphonates (alendronate or risedronate) is recommended. In case of contraindication of oral bisphosphonates, other therapies, in order of preference, are: intravenous bisphosphonate (zoledronic acid), teriparatide and denosumab.
Strong recommendation in favor of oral bisphosphonates, conditional for other therapies, low quality of evidence.
Summary of the evidence on GIOP and low risk
In patients with GIOP who continue chronic treatment with oral glucocorticoids and do not have high risk factors, the available RCTs do not report significant differences in the incidence of fragility fractures between those treated with oral bisphosphonate and those who received vitamin D and calcium alone. (26-30,32,33,46-48
Studies that directly evaluated interventions, such as intravenous bisphosphonate, teriparatide or denosumab in patients with GIOP and low risk were not identified. In the general population with osteoporosis, intravenous bisphosphonates have reported minimal differences in the reduction of vertebral and non-vertebral fractures compared to calcium and vitamin D alone. (34-36 For teriparatide associated with calcium and vitamin D, indirect evidence, that includes a meta-analysis with more than 4000 patients, showed a significant reduction in the risk of vertebral and non-vertebral fractures. (34-36,49-51 On the other hand, denosumab showed, in indirect evidence, reductions in the incidence of hip and vertebral fractures. (34,35,52,53 All of these comparisons constitute indirect evidence from different patient populations and must be interpreted in light of the safety considerations of the interventions in order to make an adequate risk-benefit balance.
Summary of the evidence on GIOP and high risk
The global body of evidence comparing oral bisphosphonates with vitamin D and calcium is of low quality. In general, bisphosphonates increase bone density in patients who receive glucocorticoid treatment, with findings of reduced risk of hip, vertebral, and non-vertebral fractures compared with calcium and vitamin D alone, at 12 and 24 months of follow-up, and without differences in adverse events between the comparisons. (24,27-30,32,33,46,47 The administration of intravenous bisphosphonate was evaluated in a meta-analysis of multiple treatments, (24 in which a reduction in the risk of vertebral fracture compared with the administration of calcium and vitamin D alone was evidenced. Two additional clinical trials reported adverse effects comparable to those of oral bisphosphonates. (24,37,48
Two recent meta-analyses, which evaluated pharmacological interventions in GIOP, (23,24 showed a reduction in vertebral and non-vertebral fractures with teriparatide treatment at 12 and 36 months, compared with the treatment with calcium and vitamin D alone. Three RCTs comparing it with alendronate reported a greater increase in BMD with teriparatide, with a lower risk of vertebral fractures for up to 36 months. (38,39,54
In the aforementioned meta-analyses, (23,24 denosumab showed a reduction in vertebral fractures at 12 and 36 months, compared to calcium and vitamin D alone. The comparison with bisphosphonates showed superiority of denosumab in terms of increase in the BMD of the spine and hip at 24 months, with a similar safety profile between the treatment groups. (55,56 In patients who received glucocorticoids for more than 12 months, an open-label study showed a statistically significant increase in the BMD of the lumbar spine in the denosumab treatment group compared to the group of patients who received oral bisphosphonate plus calcium and vitamin D, with no differences regarding fractures of the hip or the femoral neck. (57
An observational cohort study, which included 66 patients, reported a significant increase in BMD at 6 and 12 months, even in patients with prior treatment with bisphosphonates or teriparatide, without serious adverse events. (58 Based on the evidence, denosumab is currently recommended as a treatment alternative in high-risk patients with chronic use of steroids or in those who have intolerance or contraindication to oral bisphosphonates.
Panel discussion
Oral bisphosphonates have the best available evidence and experience of use in patients with GIOP, and are considered effective both in the prevention and treatment of GIOP, with the capacity to increase BMD at the spine and hip, and are administered in association with adequate supplementation of calcium and vitamin D. These and other evidence-based interventions, such as zoledronic acid, teriparatide and deno-sumab should consider, in all cases, safety according to the profile of each patient, in order to make an adequate risk-benefit balance. In premenopausal women, the indication for bisphosphonates should be accompanied by the use of contraceptive measures or other treatments should be chosen if conception is desired, due to the potential risk for the fetus during or after their administration. (59
In addition, patient preferences are important in therapeutic selection, where greater adherence to treatment should be encouraged, along with adequate information about the administration and side effects of the therapies.
Treatment of GIOP in special situations
Recommendation 9
In women with GIOP who want to become pregnant, are pregnant or breastfeeding and are at high risk of fracture, the use of calcium and vitamin D is recommended. The risk should be reevaluated once pregnancy and the breastfeeding period have ended, to determine the treatment that should be followed.
Conditional recommendation in favor, very low quality of evidence.
Good practice point: In the event of a fracture during the breastfeeding period, it must be established whether pharmacological treatment should be prioritized.
Summary of the evidence
The published data regarding the administration of bisphosphonates in women of childbearing age and their effects on pregnancy outcome are limited. No prospective studies that evaluated this exposure in pregnancy were identified. A summary of the evidence60 included case reports and case series with 40 women who received bisphosphonates before or during pregnancy, indicated for severe metabolic conditions in all of them. No serious adverse effects were reported in the women who completed pregnancy, and transient hypocalcemia was identified in the neonates. The rates of neonatal complications and spontaneous abortions were higher in patients with systemic and bone diseases, probably related to their severity and the concomitant medications. If pregnancy occurs while a woman is receiving bisphosphonates, there are currently no indications to terminate the pregnancy. (61
Panel discussion
The evidence for the administration of bisphosphonates during pregnancy or breastfeeding is of very low quality and the follow-up in these studies is limited, which must be considered in their interpretation. With the information available, the panel considers it reasonable to take special caution with the administration of bisphosphonates in women of reproductive age and opt for other means of bone protection. The importance of reevaluating the risk of coccyx luxofracture in this population and determining the initiation of antiosteoporotic treatment in case of fracture is highlighted.
Recommendation 10
In adults with GIOP, with organ transplant, glomerular filtration rate ≥ 30mL/min* and no evidence of adynamic bone disease, who continue treatment with glucocorticoids, the same treatment as for adults without transplants is recommended.
Conditional recommendation in favor, low quality of evidence. * ≥ 35 mL/min for zoledronic acid.
Good practice point: All patients with kidney transplant should be evaluated by a specialist in metabolic bone diseases.
Summary of the evidence
A prospective, single-center, randomized clinical trial62 compared the efficacy and safety of denosumab and alendronate in 32 patients with GIOP, glomerular disease, and chronic use of glucocorticoids. In all patients, the serum concentrations of bone remodeling markers decreased significantly at 12 months, compared with the initial values, but without significant differences between the groups that received each treatment evaluated. The treatment with denosumab produced a significantly higher increase in the BMD of the lumbar spine compared with the treatment with alendronate (p<0.05).
Panel discussion
The panel discusses the limits of glomerular filtration rate (30-35 mL/min) for the administration of drugs in GIOP. In this sense, the pharmaceutical specifications of the products must be taken into account at the time of prescription (insert of the products). Patients with organ transplants and corticosteroid therapy constitute a clinical challenge in management; in this scenario, the support of a specialist in metabolic bone diseases can better guide the approach to these patients.
Lack of therapeutic response in GIOP
Recommendation 11
In case of lack of response to oral bisphosphonates, it is recommended to evaluate the causes, such as inadequate calcium and vitamin D supplementation, intolerance or adherence problems, among others, before defining a change in therapeutic behavior.
Conditional recommendation in favor, expert consensus.
Recommendation 12
In case of gastrointestinal intolerance to oral bisphosphonates, it is recommended to switch to an intravenous bisphosphonate (zoledronic acid). If infrequent serious adverse events occur, such as uveitis, osteonecrosis of the jaw, and atypical fracture, it is recommended to switch to another therapeutic group.
Conditional recommendation in favor, low quality of evidence.
Recommendation 13
In case of therapeutic failure with bisphosphonates, it is recommended to change therapy to denosumab or teriparatide. Conditional recommendation in favor, low quality of evidence.
Summary of the evidence
One RCT63 evaluated the effect of switching from oral bisphosphonates to denosumab in long-term glucocorticoid users. At month 12, the BMD of the spine and the hip increased in the group that switched to denosumab, while no significant change was observed in the group that continued oral bisphosphonates. Denosumab showed a greater reduction in bone turnover markers, with a higher frequency of minor infections.
As real-life evidence, in the study conducted by Iwamoto et al., (58 denosumab was effective and safe for the treatment of patients with GIOP, regardless of previous antiosteoporotic pharmacological treatment. On the other hand, a prospective study64 of the treatment with denosumab and teriparatide in patients with GIOP and prior administration of bisphosphonates showed a significant increase in the BMD of the lumbar spine in both groups at 24 months compared to their baseline values. There were no significant changes in the BMD of the hip in either group and the BMD of the femoral neck increased significantly only in the group treated with teriparatide.
A network meta-analysis24 compared several interventions in a population previously treated or not with oral bisphosphonates. A significant reduction in the risk of vertebral fracture was observed with teriparatide and denosumab compared with placebo, and with teriparatide compared with alendronate.
Panel discussion
The panel reiterates the importance of non-pharmacological interventions towards healthy lifestyles and adequate calcium and vitamin D supplementation in patients with GIOP, regardless of the necessary complementary treatments. Decisions to modify therapy should always be preceded by an evaluation of the causes and a verification of adherence. Likewise, it is important to have an exhaustive knowledge of the possible adverse effects of the treatments, for example, gastric intolerance, osteonecrosis of the jaw, uveitis, among others, to identify them early and intervene appropriately when necessary (for example, in cases of hypocalcemia no medication change is required).
Long-term treatment of GIOP
Recommendation 14
In adults with GIOP who have received bisphosphonates (3-5 years), remain at moderate-high risk of fracture and continue taking glucocorticoids, treatment with bisphosphonates can be extended to the maximum time indicated or switched to denosumab or teriparatide, depending on the medical judgment and the characteristics of the patient.
Conditional recommendation in favor, very low quality of evidence.
Good practice point: treatment with alendronate or risedronate should not be prolonged for more than 10 years; treatment with zoledronic acid should not be extended for more than 6 years.
Recommendation 15
In adults aged 40 years or older, with GIOP on treatment, who definitively discontinue glucocorticoid therapy and are evaluated as having a low risk of fracture, it is recommended to discontinue the drug for osteoporosis but continue taking calcium and vitamin D.
Conditional recommendation in favor, very low quality of evidence.
Recommendation 16
In adults aged 40 years or older, with GIOP on treatment, who definitively discontinue glucocorticoid therapy and are evaluated as having moderate to high risk of fracture, it is recommended to continue the drug for osteoporosis in addition to calcium and vitamin D.
Conditional recommendation in favor, expert consensus.
Summary of the evidence
Multiple population-based studies have shown the rapid decrease in risk after discontinuing exposure to glucocorticoids.65-68 A study conducted in the United States, which included nearly 289,000 patients with chronic conditions and receiving glucocorticoids, demonstrated a reduction in the risk of fracture from 27% at 60 days without treatment, to 35% after one year. (33 A rapid decrease in fracture risk was observed 3 months after discontinuation in patients who received glucocorticoids at a daily dose higher than 15 mg. Those who received a daily dose of less than 15 mg were not at excess risk beyond 9 months after their last dose.
Panel discussion
The evidence regarding the long-term treatment of GIOP is scarce. Taking into account the evidence of reversibility of glucocorticoid effects on the bone, all clinical practice guidelines suggest that the medication for osteoporosis may be discontinued after glucocorticoids are withdrawn. The recommendations that were constructed and approved on this topic constitute a consensus of experts based on the knowledge of medications, practical experience and the documented opinion of international expert groups.
Applicability, diffusion and implementation
This guideline, produced by the Colombian Association of Rheumatology (ASOREUMA), provides guidance for decision-making for health professionals in charge of the care of patients with GIOP in Colombia. The recommendations were constructed taking into account the socioeconomic context and the health system, based on the most recent evidence regarding the prevention, diagnosis and treatment of GIOP. The participation of a multidisciplinary group of clinical experts with experience in the care and management of the pathology made it possible to generate recommendations applicable to the practice of health care in the country.
The approach from the prevention of osteoporosis in glucocorticoid users hopes to increase the visibility of this potential risk in the medical care of different diseases and in all areas of health care. The rational use of glucocorticoid therapy is promoted, with the prescription of the lowest effective dose to control the disease for the shortest possible time, and the consideration of alternative routes of administration, depending on the case (for example, inhaled in the asthma, intra-articular glucocorticoids in certain diseases with joint inflammatory involvement, among others). (69
The recommendations on bone density assessment are based on the assumption of availability in the region; however, they insist on the need to overcome barriers to access and the opportunity to facilitate the use of images to support clinical decision making. Directions for the evaluation of the risk of fractures during corticosteroid therapy, where it is important to consider the limitations of instruments such as the FRAX70,71 for their appropriate use in the evaluation of the risk of fracture in patients are also included.
The preferences regarding the recommendation of treatments in the different scenarios were based on the evaluation of antifracture effectiveness, potential adverse effects and the analysis of availability and costs carried out by the experts of the developer group. Thus, oral bisphosphonates are recommended in most clinical situations in which the risk of fracture is considerable, in accordance with current international recommendations. (72 In case of contraindication, intolerance or problems of adherence to treatment, other options are recommended, according to the risk-benefit balance and the individual characteristics of the patients. Adherence to therapies in GIOP can constitute a barrier to the implementation of recommendations, which can be intervened with appropriate patient education programs that address their beliefs and preferences. (73,74
There are some limitations for these recommendations. Most of the evidence on interventions of GIOP is of low certainty (low quality of studies or indirect evidence available), and in other cases there is no specific evidence on GIOP, so most of the recommendations in this guideline are conditional. In this context, in addition to the broad clinical knowledge about the risks and benefits of treatments, the perspectives of the patients are of special interest.
Regarding the potential impact of this guide on the use of resources, although no economic studies were conducted to determine the cost-effectiveness of the interventions in the context of the country, in general, it is considered that these do not require the use of resources additional to those already provided for by health plans and benefits. These recommendations constitute guidance on the generality of cases of patients at risk or with GIOP, and insist on the need for an individualized evaluation that takes into account the different factors that feed the clinical judgment for shared decision making.
Optimizingbone health in these patients can be a challenge for any attending physician, which is why multidisciplinary support and comprehensive care are strongly promoted. Glucocorticoids are widely prescribed by general practitioners and doctors of different specialties, so this guide must be socialized to health personnel at all levels of care and together with the corresponding government entities and health administrators, to guarantee the necessary elements that allow to implement the interventions indicated for patients at risk or with established GIOP.
The dissemination of this guideline will be done through publication in the Colombian Journal of Rheumatology (Revista Colombiana de Reumatología), the official organ of ASOREUMA, through free access, and socialization at academic events supported by the Association.
Conclusion
Problems associated with long-term use of glucocorticoids should be considered in all patients who receive these therapies to adequately and timely address the high risk of osteoporosis and osteoporotic fracture. In patients in whom it is estimated that the use of corticosteroid therapy for 3 months or more is likely, the evaluation of fracture risk should be carried out from the beginning through clinical and laboratory assessment, bone densitometry and FRAX score. Primary interventions include healthy lifestyles and adequate calcium and vitamin D supplementation. Other drugs, recommended in the context of moderate and high risk of fracture, should be considered in light of individual clinical circumstances and patients' perspectives/preferences.










texto en 




